11 March 2013
Update | Sector: Metals
Rain Commodities
BSE SENSEX
S&P CNX
19,683
5,946
CMP: INR40
From strength to strength
TP: INR76
Buy
Rutgers acquisition to add significant value; Demonstrated ability to
deleverage; Valuation attractive
Bloomberg
RCOL IN
Equity Shares (m)
341.9
M.Cap. (INR b)/(USD b) 13.6/0.2
52-Week Range (INR)
48/31
1,6,12 Rel. Perf. (%)
11/-4/-10
Valuation summary (INR b)
Y/E Dec
2012 2013E 2014E
Sales
53.6 115.2 116.6
EBITDA
11.4
17.5
17.8
NP
4.6
6.2
6.6
Adj. EPS (INR) 13.4
18.0
19.2
EPS Gr(%)
-29.6
34.4
6.5
BV/Sh. (INR) 73.2
89.9 107.8
RoE (%)
18.3
20.0
17.8
RoCE (%)
15.9
13.8
13.2
Payout (%)
9.5
7.1
6.7
Valuations
P/E (x)
3.0
2.2
2.1
P/BV
0.5
0.4
0.4
EV/EBITDA (x) 3.3
4.2
3.8
Div. Yield (%) 2.8
2.8
2.8
* RCOL follows Calendar year
reporting; Price as on 8 March 2013.
Shareholding pattern (%)
As on
Dec-12 Sep-12 Dec-11
Promoter
44.0
43.7
42.9
Dom. Inst 15.1
15.6
18.5
Foreign
19.7
18.6
15.8
Others
21.2
22.1
22.8
In January 2013, Rain Commodities Ltd (RCOL) completed the acquisition of
Europe-based coal tar distiller Rutgers for a gross enterprise value of
Euro702m. We believe the acquisition will add significant value to RCOL's
business due to the following reasons:
Post acquisition, RCOL's product diversification to improve; no product
will contribute more than 37% to revenues.
Potential synergies on complimentary nature of CPC and CT pitch.
Rutgers business operating performance has been robust despite
challenging business environment. EBITDA posted a CAGR of 14% over
CY09-12.
Severstal JV to result in additional supply of coal tar to European
operations. This will take care of ~28% of European operations' coal tar
needs, thus mitigating the effect of declining European supplies.
Acquisition to result in EPS accretion of 13% and 16% in CY13E and CY14E
respectively.
RCOL has demonstrated the ability to sustain large acquisitions; CII acquisition
added significant value.
RCOL saw a net debt reduction of USD305m in the last five years; USD400m of
equity value generation went unnoticed.
Net debt/EBITDA at comfortable levels of 3.5x; major debt repayment to
start only in 2018.
RCOL trades at 3.8x CY14E EV/EBITDA. Valuation multiple are much below its
peers; US listing will further rerate the stock.
Acquisition, a shot in the arm for RCOL
In January 2013, Rain CII Carbon LLC, a 100% step down subsidiary of RCOL,
completed Rutgers' acquisition for a gross enterprise value of Euro702m through
its 100% subsidiary Rain CTP Inc (RCTP). Rutgers is the leading coal tar distiller in
Europe and the second largest coal tar distiller in the world. It has three coal tar
distillation sites, along with six downstream (refining) facilities.
We believe the acquisition will add significant value to RCOL's business due to
the following reasons:
Stock performance (1 year)
Rutgers is a diversified play; No industry accounts for more than 17%
of revenues
It is a more diversified player compared to RCOL in the carbon business market,
with end products' usage varying across sectors such as aluminum, textiles,
papers, industrial chemicals, rubber, construction etc. No industry accounts for
more than 17% of its revenues. Aluminum smelters and chemical industry are
the largest contributors to revenues, with a share of 17% each.
Investors are advised to refer through
disclosures made at the end of the
Research Report.
Pavas Pethia
(Pavas.Pethia@MotilalOswal.com); +91 22 3982 5413
Sanjay Jain
(SanjayJain@MotilalOswal.com); +91 22 3982 5412

Rain Commodities
Rutgers revenue mix CY11(%): No industry accounts for more than 17% of revenues
Source: Company, MOSL
Increasing value-added products portfolio aided diversification
Carbon pitch to aluminum and steel industry accounted for 20% (17% +3%) of Rutgers'
CY11 revenue. This is lower than other companies in CT pitch business. Koppers (North
America) and Himadri Chemicals (India) get ~27-28% of their revenue from CT pitch
business as Rutgers has progressively increased its diversification into downstream
products. Revenue share from carbon chemicals segment, which forms part of the
downstream business (value-added), has increased from 29% in CY09 to 33% for
9MCY12. Downstream products also offer higher margins compared to CTP due to
higher level of value addition but are typically more volatile. Rutgers operates a total
of six downstream production facilities, two of which are integrated within its coal
tar distillation plants at Castrop-Rauxel, Germany and Zelzate, Belgium. It sources
additional raw materials from third parties, instead of only using byproducts from its
coal tar distillation, to increase production of downstream products and sweat it
assets. Inorganic growth, acquisition of Neville Resins plant in 2011, also added to its
downstream capabilities.
Koppers revenue mix CY11 (%); CT pitch contribution to revenue at 28% (Rutgers ~20%)
Source: Company, MOSL
11 March 2013
2

Rain Commodities
RCOL's product diversification to improve; no product will contribute more
than 37% to revenues
RCOL is one of the largest calciners in the world, with a calcined petroleum coke (CPC)
capacity of 2.5mtpa spread across North America, India and China. It also has 3.5mtpa
of cement capacity in Southern India. CPC contributes to 73% of the revenue, with
cement and GPC making up for 15% and 10% respectively. Post acquisition of Rutgers,
its product portfolio will become more diverse and no single product will contribute
more than 37% to its revenue. RCOL will also become a more geographically diversified
player, with operations spread across North America, Europe, India and China.
RCOL revenue breakup (pre-acquisition)
RCOL revenue breakup (post acquisition)
Source: Company, MOSL
Post acquisition, RCOL's geographical diversification will increase
Candiac, Canada
Hamilton, Canada
Robinson, IL
Moundsville, VVV
Duisburg, Germany Cherepovets, Russia (JV)
Uithoorn Kedzierzyn-Kozie, Poland
Netherlands (JV)
Zeizate, Belgium Hanau, Germany
Castrop-Rauxel, Germany
Zhenjiang, China
Shanghal, China
Visakhapatnam, India
Locations in Louisiana and
Mississippi
-5 Calciners
-3 Port
Rutgers Downstream Production Locations
RCC Locations
Rutgers Coal Tar Distillation Locations
Source: Company, MOSL
Potential synergies on complimentary nature of CPC and CT pitch
RCOL will significantly benefit from the complimentary nature of its two major
products, CPC and CT pitch. Both are consumable in aluminum production with no
known substitute. Each ton of aluminum requires 0.4ton of CPC and 0.1ton of CT
pitch. There are potential synergies on account of cross-selling across customers and
much more geographically diversified operations. Certain client's base such as Alba,
Trimet, Slovalco are exclusive to Rutgers so far, while BHP Biliton, Qatalum and Tomago
Aluminium are serviced presently only by RCOL.
11 March 2013
3

Rain Commodities
Synergies on account of cross selling of complimentary products CT Pitch and CPC
Source: Company, MOSL
Rutgers is operating in a challenging business environment...
Rutgers has 75% of its distillation capacity in Europe and 25% in North America. It also
gets 69% of revenue from Europe and 24% from North America. Thus, both regions
form key markets for raw materials and final product. Business environment in these
regions has been quite challenging for the last few years as their regional economy
witnessed severe recession. Industrial production growth rate, after a sudden
recovery in CY09, has been declining since. European regions are more affected
compared to North America. GDP growth rate has also been declining in the last three
years.
Europe and North America form major market for its products
Rutgers revenue mix by geography
Both markets faced industrial demand slowdown
Source: Company, Bloomberg, MOSL
11 March 2013
4

Rain Commodities
Economic growth also stagnated in these regions
Europe GDP growth (%)
US GDP growth (%)
Source: Bloomberg, MOSL
... yet operating performances remains strong; EBITDA posted 14% CAGR
over CY09-12
Rutgers net sales are estimated to be USD1.2b in CY12, a CAGR of 17% over CY09-12.
EBITDA is estimated to be USD130m in CY12, a CAGR of 14% over CY09-12. Sales growth
is driven by 6% CAGR in coal tar distillation volumes and higher realization across its
product lines. Initial spurts in revenue growth (CY09-10) can be attributed to subdued
performance in CY09, when most economies witnessed a major downtrend. However,
Rutgers performance has shown consistent uptrend even from CY10. The performance
was notable as business environment deteriorated due to concerns over raw material
supply and low demand from Europe. We believe that Rutgers operating performance
will continue to remain strong as shown in the past. However, to remain conservative,
we are not estimating any EBITDA level growth over CY12-14E.
Rutgers net sales and EBITDA clocked CAGR of 17% and 14% respectively over CY09-12 (INRb)
Source: Company, MOSL
Distillation volume stable despite tight coal tar supply in Europe and North
America
Rutgers main raw material (coal tar) has been in tight supply in Europe and North
America due to lower pig iron production in the region. Pig iron production declined
at 3% and 2% CAGR over CY07-12 in Europe and North America respectively. There is
additional constraint on raw material supply as coal tar transportation over longer
11 March 2013
5

Rain Commodities
distance is not feasible due to technical challenges. Coal tar needs to be transported
in specialized heated container and total transportation time of more than 10-15 days
makes the product vulnerable to deterioration and prohibitive to cost. Despite these
challenges, Rutgers has been able to maintain its coal tar distillation volume due to
strong supplier base. It contracted over 90% of its coal tar supply needs through 2012,
primarily through evergreen contracts, and on average maintained relationships with
each supplier for over 10 years. In 2011, its five largest suppliers were Arcelor Mittal,
BASF, Pruna, PCC and Evonik. It is increasingly looking to source higher coal tar supply
from the CIS region.
Tight coal tar supply in Europe and North America due to pig iron production decline (mt)
2008
Pig iron production
Europe
N. America
S. America
CIS
China
Others
113
47
39
82
483
186
2009
79
28
29
72
569
159
2010
104
39
34
78
596
184
2011
104
42
38
80
630
189
2012
101
44
31
82
658
189
CAGR (%) CY07-12
-3.1
-2.0
-5.3
-1.9
6.7
0.1
Source: WSA, MOSL
Rutgers distillation volume remained stable (mt)
Source: Company, MOSL
Product diversification mitigates effects of lower aluminum demand and
industrial slowdown
North America and Europe have witnessed a decline in aluminum production, thus
affecting CT pitch regional demand. This coupled with industrial slowdown affected
the overall demand scenario. Despite these bottlenecks, Rutgers showed improved
operating performance by further diversifying into downstream business, procuring
additional raw material from new sources and increasing utilization of existing assets.
It registered 17% sales CAGR over CY09-12. Revenue share from the higher margin
carbon chemicals segment, which forms part of the downstream business (value-
added), has increased from 29% in CY09 to 33% for 9MCY12.
11 March 2013
6

Rain Commodities
Europe and N. America registered a decline in aluminum production over CY09-12 (mt)
2008
Aluminium Production
Africa
Asia (ex China)
GCC
North America
South America
Western Europe
East and Central Europe
Oceania
China
1.7
3.9
5.8
2.7
4.6
4.7
2.3
13.1
2009
1.7
4.4
4.8
2.5
3.7
4.1
2.2
13.0
2010
1.7
5.2
2.7
4.7
2.3
3.8
4.3
2.3
16.1
2011
1.8
6.0
3.5
5.0
2.2
4.0
4.3
2.3
17.8
2012
1.6
6.2
3.7
4.9
2.1
3.6
4.3
2.2
19.8
CAGR (%) CY07-12
-2.0
10.8
-3.0
-4.3
-3.5
-0.6
-1.1
9.4
Source: WAO, MOSL
Severstal JV to safeguard against dwindling European coal tar supply
Rutgers' 75% distillation capacity is in Europe, where coal tar supply has been declining
due to closure of several steel plants. European region pig iron production has declined
at a CAGR of 3% over 2007-12. As the current environment for steel producers
continues to remain bleak in Europe, coal tar supply is not going to improve, going
forward. Sourcing from other regions is also limited due to certain transportation
constraints. Rutgers has mitigated its supply side risk through the Severstal JV. Apart
from securing supply for the upcoming 300ktpa Cherepovets, Russia JV, it will get
additional 180kt (~28% of its European requirement) of supply for its European
operations. The Severstal JV is ideally located close to Severstal's 11mtpa steel plant.
Rutgers has already started getting coal tar from Severstal for its European operations.
Rutgers acquisition to lead to EPS accretion of 13% and 16% in FY14E and
FY15E respectively
The acquisition values Rutgers at 5.6x EV/adj EBITDA (taking into account Euro92m of
cash with Rutgers). It also agreed to Euro27m of contingent payment based on certain
profitability metrics of Rutgers and operating performance of Severstal JV. The
acquisition is EPS accretive due to lower cost of debt compared to expected returns
from investments. Post acquisition, RCOL's consolidated earnings are expected to be
higher by 13% and 16% for FY14E and FY15E, compared to pre-acquisition earnings.
RCOL EPS (INR)
CY13E
CY14E
Pre acquistion
16.0
16.5
Post acquistion
18.0
19.2
% Change
12.6
16.2
Source: MOSL
Demonstrates ability to sustain large acquisition; CII acquisition added
significant value
RCOL has demonstrated its ability to sustain large acquisitions. It acquired CII Carbon,
USA at an aggregate purchase price of USD622m (USD328/ton, EV/EBITDA of 9.2x) in
2007. CII Carbon had 1.9mtpa CPC capacity across 7 plants in the US. Consolidated net
debt-equity shot up to 10x in 2007 due CII's acquisition. However, RCOL reaped
significant returns from the acquisition. Operating profit of CII operations has increased
by 50% since the acquisition, while US operations contributed cumulatively ~USD700m
11 March 2013
7

Rain Commodities
to EBITDA in the last five years. On a consolidated basis, its group has generated total
EBITDA of INR53b (~USD1.1b) in the last five years. RCOL's net debt to equity came
down to 0.9x in CY12.
RCOL generated cumulatively ~USD1.1b in EBITDA (INR m)
Net D/E fell from 10x to 0.9x currently
Source: Company, MOSL
Net debt reduction of USD305m in last five years; USD400m of equity value
generation went unnoticed
RCOL's carbon business continued to generate strong operating cash flows, which
resulted in USD1.1b of EBITDA cumulatively in the last five years. About USD400m of
equity value was generated by net debt reduction of USD305m, dividend of USD32m
and three buybacks of USD11m and another ~USD50m used to raise bonds for a new
acquisition and refinance earlier loans. However, market cap has virtually remained
the same over the last five years as USD400m equity value generation went unnoticed.
During the same period, net D/E declined from 10x to 0.9x. Promoters have also raised
their stake by 400bp in the last 5 years.
Cumulative USD1.1b EBITDA in last five years used for USD305m debt reduction (USD m)
Source: Company, MOSL
11 March 2013
8

Rain Commodities
Promoters' stake has gone up by 400bp in last 5 years
Source: Company, MOSL
Net debt/EBITDA at comfortable level of 3.5x; Major debt repayment to
start only in 2018
To finance Rutgers' acquisition, RCOL has raised Euro210m notes at 8.5% (due in 2020)
and USD400m notes at 8.25% (2020) through its subsidiary. Post acquisition, RCOL's
gross debt will increase to USD1.2b consisting of USD1.1b of debt which will be long
term in nature (not due before 2018). The acquisition will lead to an increase in net
debt/equity to 2.1x from 0.9x for the consolidated entity. However, net debt/EBITDA
is still at comfortable levels of 3.5x, which is expected to decline further to 3x by
CY14E. Total net debt level will decline to USD1b by CY14E.
Net debt/EBITDA still at comfortable level of 3.5x
USD1.1b of USD1.3b gross debt not due before 2018 (USD m)
Source: Company, MOSL
11 March 2013
9

Rain Commodities
Valuation multiple much below its peers; US listing will further rerate the
stock
Post acquisition, RCOL will have USD2.2b in sales, USD340m of EBITDA and USD1.2b
in debt. It will have a better diversified revenue base both geographically and
product wise. We believe that RCOL is highly undervalued as the current market
cap remains miniscule at USD250m.
Post acquisition, RCOL will have USD2.2b in sales, USD340m of EBITDA (INR b)
RCOL
(Pre-acquisition)
CY12
53.6
11.4
4.6
US, India and China
Rutgers
(Pre acquisition)
CY12E
64.8
7.0
2.4
Belgium, Canada, China,
Germany, Netherland,
Poland and Russia
2nd Largest Coal tar
distiller in the world
1.06mtpa capacity
RCOL
(Pre-acquisition)
CY14E
54.3
11.1
5.6
RCOL
(Post acquisition)
CY14E
116.6
17.8
6.6
US, India, Belgium, Canada,
China, Germany, Netherland,
Poland and Russia
2nd largest Calciner and Coal
tar distiller in the world. Other
products will included cement,
basic aromatics and carbon
chemicals
Aluminium, Cement,
Diversified Chemicals and
Industrial Applications
Source: Company, MOSL
Revenues
EBITDA
PAT
Countries
Products
2nd Largest Calciner
in the world with
2.5mtpa capacity
Markets
Aluminium, Cement
and Energy
Aluminium, Carbon black,
Chemicals, Adhesives,
Construction and Rubber
Compared to its peers as it trades at significant discount despite much better
fundamentals.
Comparative Valuations
Major
Products/
Industry
Rain
CPC, CT Pitch,
Commodities Carbon,
Chemicals
Koppers
CT Pitch,
Carbon and
Railway
utilities
CT Pitch
and Carbon
CPC
Geography
CMP
(INR/
USD)
40
Mcap
P/E (x)
EV/EBITDA (x)
P/B (x)
RoE (%)
(USD
m) CY12 CY13E CY14E CY12 CY13E CY14E CY12 CY13E CY14E CY12 CY13E CY14E
250 3.0
2.2
2.1
3.3
4.2
3.8
0.5
0.4
0.4 18.3 20.0 17.8
North
America,
Europe
and India
North
America
42
876 11.6
11.4
10.0
6.7
6.4
5.7
5.2
4.0
3.1
53.4
51.1
45.3
Himadri
Chemicals
Goa Carbon
India
India
15
72
114 25.5
12
6.7
10.3
9.1
1.6
0.9
6.6
Source: Bloomberg, MOSL
11 March 2013
10

Rain Commodities
US listing of RCC would lead to rerating: RCOL plans to list its US subsidiary RCC
which has control over US 1.9mt of CPC operations and the newly-acquired Rutgers
business. Its peers such as Koppers already trade at 5.7x CY14E EV/EBITDA, a
significant premium to RCOL's current multiple of 3.8x. On successful listing, the
US subsidiary alone will have a value of INR64/share, even after 20% of holding
company discount. SOTP will increase 45% to INR110/share.
SOTP CY14 basis (Post US Listing)
USD m
126
144
4.5
1,217
41
4.5
182
25
4.5
113
1,513
1,024
489
25,926
342
76
Rutgers EBITDA
RCC EBITDA
Multiple (Same as Koppers)
EV (EV1)
Debt (D1)
Equity (EV1-D1)
Equity (20% Hold co discount)
Equity E1 (INRm)
No. of Shares (m)
Equity INR Per share (A = E1/m)
Vizag EBITDA
Multiple
EV (EV2)
Debt (D2)
Equity (EV2-D2)
Equity E2 (INRm)
No. of Shares (m)
Equity INR Per share (A = E2/m)
Cement EBITDA
Multiple
EV (EV3)
Debt (D3)
Equity (EV3-D3)
Equity E3 (INRm)
No. of Shares (m)
Equity INR Per share (A = E3/m)
Target Price INR (A+B+C)
USD m
126
144
5.7
1,542
1,024
518
415
21,981
342
64
41
4.5
183
0
183
9,673
342
28
25
4.5
113
0
113
5,999
342
18
110
Source: MOSL
SOTP CY14 basis
Rutgers EBITDA
RCC EBITDA
Multiple (x)
EV (A)
Vizag EBITDA
Multiple (x)
EV (B)
Cement EBITDA
Multiple (x)
EV (C)
Total EV = A+B+C
Debt (D)
Total Equity Value (EV - D)
Equity (INRm) E
No. of Shares (m)
Equity INR Per share (E/m)
11 March 2013
11

Rain Commodities
Appendix
Rutgers
Rutgers has a total coal tar distillation capacity of 1.06mtpa which it is further expanding
to 1.36mtpa through 51:49 JV with Severstal, which is expected to come on stream in
2014. It operates a total of six downstream production facilities, two of which are
integrated within its coal tar distillation plants at Castrop-Rauxel, Germany and Zelzate,
Belgium. The coal tar distillation market is comprised of a few globally active players
that capture a major part of the market, and a large number of smaller distillers that
are regionally focused. Rutgers and NYSE-listed Koppers are the two largest distillers
with a capacity of more than one million tonne each. The downstream market is a
much more diverse and fragmented space comprising of numerous players. It produces
CTP in addition to naphthalene oil and aromatic oils. It also produces other chemicals,
resins, modifiers and superplasticizers by further processing carbon products through
its downstream operations.
Rutgers major facilities
Facility
Castrop-Rauxel, Germany
Distillation Remarks
capacity ktpa
Coal tar distillation with integrated
500
North of Ruhr, strong belt for mining (coal),
downstream production operations.
steel and chemical industry in 1960s. Most
It has dedicated river port for tran
of the mines and steel plants are closed
sport and own rail station
now
Coal tar distillation with integrated
300
Arcerlor Mittal's 5mtpa flat steel plant
downstream production operations.
located in the region
It has own deep sea harbor facility
Coal tar distillation
260
Region is known as the steel capital of
Canada. Most of the Canadian steel mills
production facilities are located in this region
Coal tar distillation
300
Severstal steel plant with production of ~11mt
of crude steel located in this region
Downstream resins production
Downstream resins production
Downstream superplasticizer
production
Downstream regional producer
of impregnated wood products
Soft pitch production
Representation office
1,360
Source: Company, MOSL
Description
Zelzate, Belgium
Hamilton, Canada
Cherepovets, Russia JV
Duisburg, Germany
Uithoorn, The Netherlands
Candiac, Canada
Hanau, Germany
Kedzierzyn-Kozle, Poland
Shanghai, China
Total (Including JV)
11 March 2013
12

Rain Commodities
Rutgers business model (Vertically integrated)
Coal tar
Basic Aromatics
Cracker bottom
Pitch
BTX
Naphthalene
PA
Carbon Chemicals
Oils
Aromatic Chemicals
Superplasticizer
Trading
Resins & Modifiers
Third party sales
Clients
Its current operations can be divided into two business segments: Basic Aromatics
and Carbon Chemicals.
Basic Aromatics:
This segment contains products that are derived from the upstream
primary distillation of coal tar, including CTP, naphthalene oil and aromatic oils and
certain products that are derived by the downstream refining/processing of crude
benzene and naphthalene, including benzene, toluene and xylene and pthalic
anhydride. Upstream distillation (CTP, Napthalene, aromatic oils) contributes ~52%
of revenue, while downstream business (BTX and PA) contributes ~13% of revenue.
Products from primary distillation of coal tar contributed ~52% of revenue
Product (Yield)
CTP (48%)
Usage
Electrode binder material
Industry
Aluminum industry (80% sales),
steel industry (15% sales) and
refractory (5%)
Chemicals, textiles and
construction industries
Plastics, rubber and printer
toners, railway wooden structures,
heating oils
Source: Company, MOSL
Napthalene (12%)
Aromatic Oils (40%)
Naphthalene-based
downstream products such
as superplasticizers
Production of carbon black oils,
creosote oils, anthracene oil
and carbolic oil
Downstream business (BTX and PA) contributes ~13% of revenue
Product
Benzene, Toluene and Xylene (BTX)
Phthalic Anhydride (PA)
Industry
Chemicals and petrochemicals industries
Synthetic resins, dyes, pigments, phthalate plasticizers,
pharmaceuticals and insect repellents
Source: Company, MOSL
11 March 2013
13

Rain Commodities
Carbon Chemicals:
Products that are derived by downstream refining of its primary
coal tar distillates into chemical products such as aromatic chemicals, superplasticizers
and resins. Carbon chemicals business accounted for ~35% of revenue.
Carbon chemicals business contributes ~35% of revenue
Product
Superplasticizers
Resins & Modifiers
Aromatic Chemicals
Industry
Gypsum, rubber, oil drilling and construction industry
Adhesives, coatings, rubber and printing ink industries
Solvent, paper and dye industries, synthetic resins,
pharmaceuticals and agrochemicals
Source: Company, MOSL
Its downstream business revenue is linked to fuel oil prices as similar products are
also made through petroleum feedstock by other producers. Its downstream revenues
and margins are boosted/from high fuel oil prices, while being negatively impacted
in a low fuel oil prices environment.
Key raw materials
Coal tar:
It is a black solid material at room temperature and consists of a complex
mixture of numerous predominantly aromatic hydrocarbons. It is produced as a
byproduct from coke oven battery in the steel plant. It is the key raw material employed
in distillation process. It accounted for 41% (~26% of sales) of the cost of raw materials
consumed in CY11. In CY11, Rutgers distilled ~0.86mt of coal tar operating at ~81% of
the capacity. Coal tar is a byproduct in the conversion process of coal into coke. Thus,
the availability of coal tar is directly correlated with the production of pig iron, which
in turn is driven by steel production via blast furnace.
Crude benzene:
It is used in secondary distillation to produce benzene, toluene and
xylene. It accounted for 24% (~15% of sales) of the cost of raw materials consumed in
CY11. It is sourced externally, while smaller part of the requirements is met internally
as a co-product of its primary coal tar distillation process.
C9:
It is a petrochemical feedstock required for the production of resins, sourced
from third-party suppliers. It accounted for 4% (3% of sales) of cost of raw materials.
It is secured through long term contracts and arrangements, with the remainder
sourced through spot orders.
Energy and gas represented 8.5% (6% of sales) cost of raw materials consumed.
11 March 2013
14

Rain Commodities
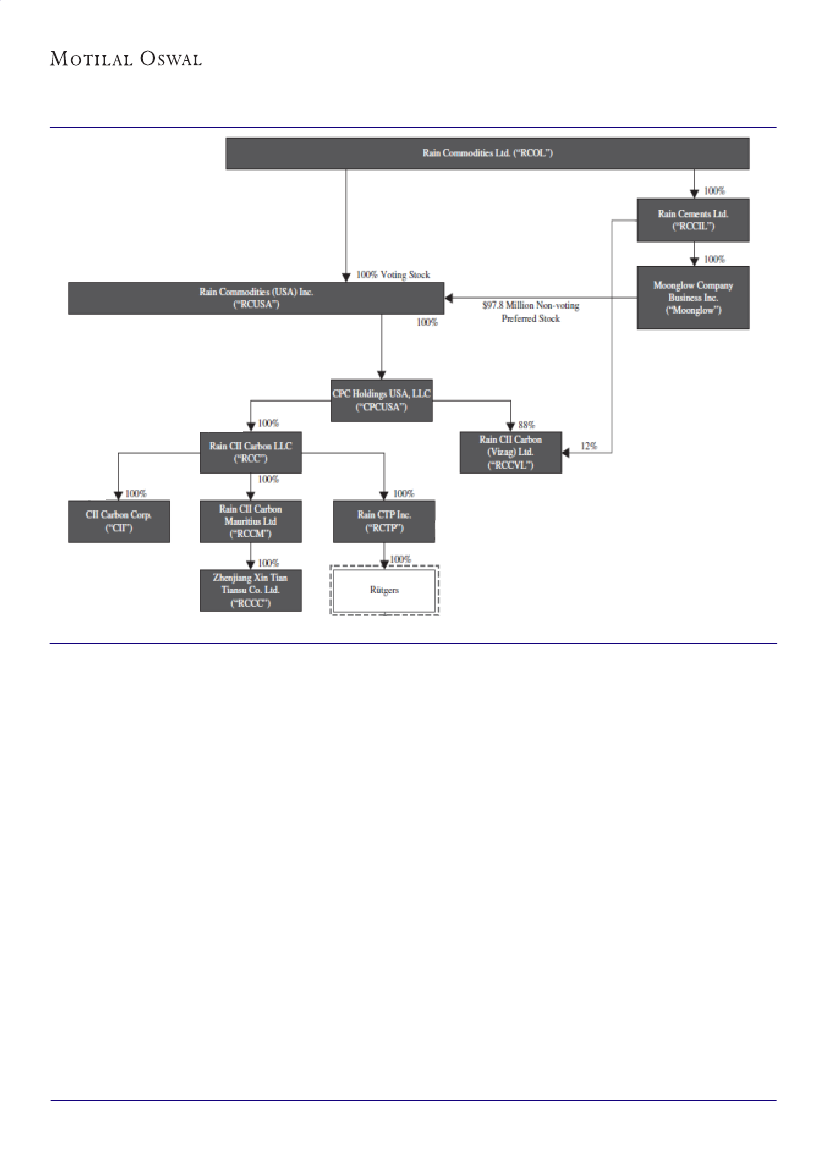
RCOL group structure post acquisition
11 March 2013
15

Rain Commodities
Financials and Valuation (Post acquistion from CY13)
Income Statement (Consolidated)
Y/E December
Net sales
Change (%)
Total Expenses
EBITDA
% of Net Sales
Depn. & Amortization
EBIT
Net Interest
Other income
PBT before EO
EO income
PBT after EO
Tax
Rate (%)
Reported PAT
Minority interests
Adjusted PAT
Change (%)
2010
37,747
3.6
30,071
7,676
20.3
1,157
6,519
2,123
231
4,627
-1,249
3,378
951
28.2
2,427
19.543
3,305
-18.8
2011
56,298
49.1
43,095
13,203
23.5
1,129
12,074
2,317
315
10,073
10,073
3,426
34.0
6,647
5.832
6,641
101.0
2012
53,587
-4.8
42,184
11,403
21.3
1,200
10,203
2,184
598
8,618
-1,789
6,828
2,180
31.9
4,648
70.6
4,578
-31.1
2013E
115,213
-2.7
97,706
17,508
15.2
3,448
14,059
5,268
604
9,395
9,395
3,194
34.0
6,201
47
6,154
-12.0
(INR Million)
2014E
116,571
1.2
98,753
17,819
15.3
3,564
14,255
4,865
610
9,999
9,999
3,400
34.0
6,600
47
6,553
6.5
Balance Sheet
Y/E December
Share Capital
Reserves
Share holders funds
Loans
Secured
Unsecured
Defferred tax liability (net)
Capital Employed
Gross Block
Less: Accum. Deprn.
Net Fixed Assets
Capital WIP
Investments
Curr. Assets
Inventories
Cash and Bank
Loans and Advances
Sundry Creditors
Other Liabilities & prov.
Application of Funds
E: MOSL Estimates
2010
708
13,225
13,933
31,781
29,111
2,671
2,173
47,947
36,692
4,308
32,384
561
16
19,391
7,452
3,639
2,684
3,526
878
47,947
2011
699
20,510
21,209
37,787
35,110
2,677
2,540
61,603
42,783
5,843
36,941
1,241
16
29,955
10,970
8,299
3,440
5,540
1,011
61,603
2012
684
24,355
25,039
36,571
33,894
2,677
2,540
64,287
42,783
7,042
35,741
2,211
16
32,603
10,442
12,841
2,422
5,274
1,011
64,287
2013E
684
30,067
30,751
66,104
63,427
2,677
5,126
102,164
137,742
59,157
78,585
3,326
109
40,678
15,699
6,713
2,747
12,158
8,376
102,164
(INR Million)
2014E
684
36,178
36,861
65,504
62,827
2,677
5,126
107,722
145,021
62,721
82,300
411
109
45,579
15,884
11,246
2,747
12,301
8,376
107,722
11 March 2013
16

Rain Commodities
Financials and Valuation (Post acquistion from CY13)
Ratios
Y/E December
Basic (INR)
EPS
Cash EPS
BV/Share
DPS
Payout (%)
Valuation (x)
P/E
Cash P/E
P/BV
EV/Sales
EV/EBITDA
Dividend Yield (%)
Return Ratios (%)
EBITDA Margins
Net Profit Margins
RoE
RoCE
RoIC
Working Capital Ratios
Fixed Asset Turnover (x)
Asset Turnover (x)
Debtor (Days)
Inventory (Days)
Creditors (Days)
Leverage Ratio (x)
Current Ratio
Interest Cover Ratio
Debt/Equity
2010
9.3
12.6
39.3
1.0
16.7
2011
19.0
22.2
60.7
1.1
6.7
2012
13.4
16.9
73.2
1.1
9.5
2013E
18.0
28.1
89.9
1.1
7.1
2014E
19.2
29.6
107.8
1.1
6.7
3.0
2.3
0.5
0.7
3.3
2.8
2.2
1.4
0.4
0.6
4.2
2.8
2.1
1.3
0.4
0.6
3.8
2.8
20.3
8.8
23.7
13.6
14.9
23.5
11.8
31.3
19.6
23.2
21.3
8.5
18.3
15.9
20.7
15.2
5.3
20.0
13.8
15.3
15.3
5.6
17.8
13.2
14.9
1.0
0.8
54
72
34
1.3
0.9
47
71
36
1.3
0.8
47
71
36
0.8
1.1
49
50
39
0.8
1.1
49
50
39
4.4
3.1
2.0
4.6
5.2
1.4
5.2
4.7
0.9
2.0
2.7
1.9
2.2
2.9
1.5
Cash flow statement
Y/E December
Pre-tax profit
Depreciation
(Inc)/Dec in Wkg. Cap.
Tax paid
Other operating activities
CF from Op. Activity
(Inc)/Dec in FA + CWIP
(Pur)/Sale of Investments
CF from Inv. Activity
Equity raised/(repaid)
Debt raised/(repaid)
Dividend (incl. tax)
CF from Fin. Activity
(Inc)/Dec in Cash
Add: opening Balance
Closing Balance
E: MOSL Estimates
11 March 2013
2010
3,378
1,014
-4,407
-753
-438
-1,207
434
291
725
0
1,469
-406
1,063
582
3,057
3,639
2011
10,073
1,535
-3,758
-3,426
1,454
5,878
-6,772
0
-6,772
-9
6,006
-442
5,554
4,660
3,639
8,299
2012
6,828
1,200
1,628
-2,180
7,476
-970
-970
-191
-1,216
-442
-1,849
4,657
8,299
12,841
2013E
9,395
3,448
532
-3,194
10,181
-4,565
-4,565
-6,500
-442
-6,942
-1,326
8,039
6,713
(INR Million)
2014E
9,999
3,564
-225
-3,400
9,939
-4,364
-4,364
-600
-442
-1,042
4,533
6,713
11,246
17

Disclosures
This report is for personal information of the authorized recipient and does not construe to be any investment, legal or taxation advice to you. This research report does not constitute an offer, invitation or inducement
to invest in securities or other investments and Motilal Oswal Securities Limited (hereinafter referred as MOSt) is not soliciting any action based upon it. This report is not for public distribution and has been
furnished to you solely for your information and should not be reproduced or redistributed to any other person in any form.
Unauthorized disclosure, use, dissemination or copying (either whole or partial) of this information, is prohibited. The person accessing this information specifically agrees to exempt MOSt or any of its affiliates
or employees from, any and all responsibility/liability arising from such misuse and agrees not to hold MOSt or any of its affiliates or employees responsible for any such misuse and further agrees to hold MOSt
or any of its affiliates or employees free and harmless from all losses, costs, damages, expenses that may be suffered by the person accessing this information due to any errors and delays.
The information contained herein is based on publicly available data or other sources believed to be reliable. While we would endeavour to update the information herein on reasonable basis, MOSt and/or its
affiliates are under no obligation to update the information. Also there may be regulatory, compliance, or other reasons that may prevent MOSt and/or its affiliates from doing so. MOSt or any of its affiliates or
employees shall not be in any way responsible and liable for any loss or damage that may arise to any person from any inadvertent error in the information contained in this report . MOSt or any of its affiliates
or employees do not provide, at any time, any express or implied warranty of any kind, regarding any matter pertaining to this report, including without limitation the implied warranties of merchantability, fitness
for a particular purpose, and non-infringement. The recipients of this report should rely on their own investigations.
This report is intended for distribution to institutional investors. Recipients who are not institutional investors should seek advice of their independent financial advisor prior to taking any investment decision
based on this report or for any necessary explanation of its contents.
MOSt and/or its affiliates and/or employees may have interests/positions, financial or otherwise in the securities mentioned in this report. To enhance transparency, MOSt has incorporated a Disclosure of Interest
Statement in this document. This should, however, not be treated as endorsement of the views expressed in the report.
Disclosure of Interest Statement
1. Analyst ownership of the stock
2. Group/Directors ownership of the stock
3. Broking relationship with company covered
4. Investment Banking relationship with company covered
Rain Commodities
Yes
No
No
No
Analyst Certification
The views expressed in this research report accurately reflect the personal views of the analyst(s) about the subject securities or issues, and no part of the compensation of the research analyst(s) was, is, or
will be directly or indirectly related to the specific recommendations and views expressed by research analyst(s) in this report. The research analysts, strategists, or research associates principally responsible
for preparation of MOSt research receive compensation based upon various factors, including quality of research, investor client feedback, stock picking, competitive factors and firm revenues.
Regional Disclosures (outside India)
This report is not directed or intended for distribution to or use by any person or entity resident in a state, country or any jurisdiction, where such distribution, publication, availability or use would be contrary to
law, regulation or which would subject MOSt & its group companies to registration or licensing requirements within such jurisdictions.
For U.K.
This report is intended for distribution only to persons having professional experience in matters relating to investments as described in Article 19 of the Financial Services and Markets Act 2000 (Financial
Promotion) Order 2005 (referred to as "investment professionals"). This document must not be acted on or relied on by persons who are not investment professionals. Any investment or investment activity to
which this document relates is only available to investment professionals and will be engaged in only with such persons.
For U.S.
Motilal Oswal Securities Limited (MOSL) is not a registered broker - dealer under the U.S. Securities Exchange Act of 1934, as amended (the"1934 act") and under applicable state laws in the United States.
In addition MOSL is not a registered investment adviser under the U.S. Investment Advisers Act of 1940, as amended (the "Advisers Act" and together with the 1934 Act, the "Acts), and under applicable state
laws in the United States. Accordingly, in the absence of specific exemption under the Acts, any brokerage and investment services provided by MOSL, including the products and services described herein
are not available to or intended for U.S. persons.
This report is intended for distribution only to "Major Institutional Investors" as defined by Rule 15a-6(b)(4) of the Exchange Act and interpretations thereof by SEC (henceforth referred to as "major institutional
investors"). This document must not be acted on or relied on by persons who are not major institutional investors. Any investment or investment activity to which this document relates is only available to major
institutional investors and will be engaged in only with major institutional investors. In reliance on the exemption from registration provided by Rule 15a-6 of the U.S. Securities Exchange Act of 1934, as amended
(the "Exchange Act") and interpretations thereof by the U.S. Securities and Exchange Commission ("SEC") in order to conduct business with Institutional Investors based in the U.S., MOSL has entered into
a chaperoning agreement with a U.S. registered broker-dealer, Marco Polo Securities Inc. ("Marco Polo"). Any business interaction pursuant to this report will have to be executed within the provisions of this
chaperoning agreement.
This website and its respective contents does not constitute an offer or invitation to purchase or subscribe for any securities or solicitation of any investments or investment services and/or shall not be considered
as an advertisement tool. "U.S. Persons" are generally defined as a natural person, residing in the United States or any entity organized or incorporated under the laws of the United States. US Citizens living
abroad may also be deemed "U.S. Persons " under certain rules.
The Research Analysts contributing to the report may not be registered /qualified as research analyst with FINRA. Such research analyst may not be associated persons of the U.S. registered broker-dealer, Marco
Polo, and therefore, may not be subject to NASD rule 2711 and NYSE Rule 472 restrictions on communication with a subject company, public appearances and trading securities held by a research analyst account.
For Singapore
Motilal Oswal Capital Markets Singapore Pte Limited is acting as an exempt financial advisor under section 23(1)(f) of the Financial Advisers Act(FAA) read with regulation 17(1)(d) of the Financial Advisors
Regulations and is a subsidiary of Motilal Oswal Securities Limited in India. This research is distributed in Singapore by Motilal Oswal Capital Markets Singapore Pte Limited and it is only directed in Singapore
to accredited investors, as defined in the Financial Advisers Regulations and the Securities and Futures Act (Chapter 289), as amended from time to time.
In respect of any matter arising from or in connection with the research you could contact the following representatives of Motilal Oswal Capital Markets Singapore Pte Limited:
Nihar Oza
Kadambari Balachandran
Email: niharoza.sg@motilaloswal.com
Email : kadambari.balachandran@motilaloswal.com
Contact: (+65) 68189232
Contact: (+65) 68189233 / 65249115
Office address: 21 (Suite 31), 16 Collyer Quay, Singapore 049318
Motilal Oswal Securities Ltd
Motilal Oswal Tower, Level 9, Sayani Road, Prabhadevi, Mumbai 400 025
Phone: +91 22 3982 5500 E-mail: reports@motilaloswal.com