Thematic | March 2014
Financials
Alpesh Mehta (Alpesh.Mehta@MotilalOswal.com); +91 22 3982 5415
Sohail Halai (Sohail.Halai@MotilalOswal.com) / Sunesh Khanna (Sunesh.Khanna@MotilalOswal.com)

Financials | Thematic
Pool of Wealth
Page No.
Summary
........................................................................................................................
3-5
NPBs: Catalysts of change and wealth creators
........................................................
6-12
Journey of top two Private Banks
............................................................................
13-25
Banking: Exciting model for decades
........................................................................
26-28
Retail: Increasing consumerisum to fuel growth
.....................................................
29-30
SME: Huge pent up demand
..........................................................................................
31
Infrastructure: Stuck in challenging environment
.......................................................
32
Financial inclusion: Successful model yet to emerge
..............................................
33-34
NBFCs: Weighing opportunity in light of challenges
...............................................
35-40
Who could be likely winners? Jury is out................................................................. 41-44
State-owned banks to get marginalized further
.....................................................
45-46
Can landscape for existing private sector banks alter?
...........................................
47-48
Who could be indirect beneficaries?
........................................................................
49-52
Companies
..................................................................................................................
53-69
Aditya Birla Nuvo ................................................................................. 54
Bajaj Finserv ......................................................................................... 56
IDFC ....................................................................................................... 59
Janalakshmi Financial Services ............................................................. 62
LIC Housing Finance .............................................................................. 63
L&T Finance Holdings ........................................................................... 66
Shriram Capital ..................................................................................... 68
Annexure
....................................................................................................................
70-73
Prices as on 28 February 2014; Investors are advised to refer through disclosures made at the end of the Research
Report.
3 March 2014
2

Financials | Thematic
Private Financials
Pool of Wealth
Post 1990’s liberalization, Indian Financial Services have seen massive overhaul, led by the significant role played
by the private sector. New Private Banks (NPBs) took advantage of the predicament of state-owned banks
(lethargic and technologically backward) and foreign banks (restriction on branch spread) by rapid expansion,
innovation and introduction of new products. In less than two decades, while NPBs have managed to grab 15%
market share in total business, their share in overall profitability has increased to 27%. Superior performance of
the NPBs has led to massive wealth creation for investors as well. As the industry is gearing up for the next set of
new banking licenses, in this note, we trace the journey of private banks, try to identify likely winners in the
current round of licensing and gauge the probable impact of the entry of new players on the incumbents.
FY93-02: Ten NPBs formed; Strong market share gain
Creation of strong domestic
banks with the technology
of foreign banks
NPBs gained market share
at the cost of incumbents
Post liberalization over FY90-94, foreign banks gained strength, with their loan
market share increasing from 4% to 7% (incremental loan market share of 14%
during the period), despite their limited branch network (154 as compared with
the state-owned banks’ 44,000+).
To satiate the needs of the evolving Indian economy and create strong domestic
banks capable of competing with foreign banks, the RBI announced the first
round of private bank licenses post 90’s liberalization in 1993.
Over FY94-02, NPBs were able to gain market share at the cost of the
incumbents (FY02: loan 11%+; CASA 5% - first six years of full operations).
FY03-08: Banks built scale in strong economic growth environment
NPBs strengthened their
foothold and dominated the
retail business
In the second round (Year 2003-04) only two licenses were allotted a) Kotak
Mahindra Bank (2003) and b) Yes Bank (2004).
During this buoyant phase (FY03-08) of the economy, Indian Financials had a
dream run. State-owned banks were able to mobilize assets (mostly corporate
and SME loans); however, their relatively inefficient technological platform and
aggressive strategies of NPBs resulted in a weakening of their liability franchise.
NPBs benefited from secular growth in the urban areas (contributing 80%+ of
loans and 65%+ deposits), where their presence was higher, with branch share
of 10% as against just 1% in rural and semi-urban areas. By FY08, NPBs had 17%
loan market share and 14% CASA market share.
FY09-13: NPBs’ consolidation phase; Decadal high ROA
Business market share
declined from 16.4% in
FY09 to 14.9% in FY13, but
CASA market share
improved 300bp to 17%
Profit share at 27% v/s 15%
share in assets
Balance sheet consolidation and liability realignment (making it more granular)
were the NPBs’ key focus areas in the high stress periods of FY09-13. Their
business market share declined from 17% in FY08 to 14.9% in FY13, but they
continued to gain CASA market share (17% in FY13 v/s 14% in FY09). In FY13,
their CASA ratio crossed 40% for the first time (35% in FY09).
Stringent credit risk management including early exit strategies led to decline in
stressed assets even as economic growth faltered for three continuous years.
During this phase, the NPBs’ profitability market share increased from 16% to
27%, though their asset market share was steady at ~15%. Their RoA reached a
historic high of 1.7%.
3 March 2014
3

Financials | Thematic
Value migration and wealth creation
Wealth creation is 5.5x of
invested capital; HDFCB &
KMB big wealth creators -
~10x of invested capital
To sum up, the journey of private banks has been of value migration from state-
owned banks and foreign banks, supported by ever growing Indian financial
services industry. They garnered loan, deposit and branch market share of 15%,
14% and 11%, respectively over last two decades. In some critical parameters,
their market share is significantly high, for example, CASA 17%, profitability 27%
and market capitalization 59%.
Wealth creation has been massive (MCap of INR4.2t v/s invested capital of
INR765b), though few inefficient players (five) got merged.
Banking: Exciting business for decades
Loan portfolio to increase
6x by 2025; cumulative
savings of INR15t+
Many levers for loan
growth; Retail, SME,
financial inclusion is still a
big story to unfold
Indian banks have been riding a strong growth curve, with business CAGR of
18%+ over the last two decades. However, in our view, there is a lot of impetus
left, as an underpenetrated Indian economy and increase in savings will drive
the next leg of growth.
Assuming a nominal GDP growth of 12% (v/s average of 14% over the last 20
years) and loan multiplier of 1.4x (average in last decade), Indian banks are
poised to deliver a loan CAGR of 17% over the next 10 years. India will be home
to savings of INR15t+ by 2025, as savings-to-GDP improves in line with the
historic trend to 36%.
Asset creation is a far easier task with levers of (1) Retail (underpenetrated and
favorable demographics), (2) SME financing (addressable funding gap of INR9.9t
and to grow with economic expansion), (3) infrastructure financing (need of
Indian economy, though challenges are high), (4) financial inclusion (only 35% of
the population has access to banking services), and (5) growing needs of large
corporate entities, as they continue to gain scale.
Fresh licenses to be issued in 1HCY14 – will this tap open regularly?
Market to grow at least at
17% CAGR and state owned
banks to get further
marginalized, providing big
growth opportunity to new
players
Competition to increase:
Banking license on tap and
new licenses for specialized
banking
Only for the third time post 90’s liberalization and after a decade, the RBI is set
to issue new banking licenses in 1HCY14. The NPBs’ impressive journey and the
huge opportunity ahead have been attractions for banking license aspirants.
However, due to stringent regulations and ecosystem constraints, there are only
25 applicants against 110+ in FY94. Some of the key contenders like MMFSL, SUF
and CIFC did not apply. Tata Sons and Value Industries (Videocon Group) backed
out. For Tata Sons bringing the captive financing arm (especially foreign) under
the bank would have been difficult.
Dr. Raghuram Rajan, Governor of RBI, in the media interactions indicated
banking license could be on the tap (rather once in a decade event). Further, RBI
also released Dr. Nachiket Mor committee report which indicated that banking
license could be for specialized activities. Thus, some players may consider
applying in future based on the experience of the current set licensees.
NBFCs: Near-term pain; long-term gain
Liability generation, diversified revenue base, increasing competition in niche
areas of operations and benefit of diversified balance sheet are the key reasons
for NBFCs’ desire to turn into banks.
3 March 2014
4

Financials | Thematic
Near-term profitability of
NBFCs to halve with a
banking license
The hurdle bar for NBFCs has been raised by overhaul of the regulations and
expected increase in competitive intensity. This will bring down the business
growth rate and also impact return ratios in the long term.
Conversion to a bank would also bring several challenges in the near term.
There would be regulatory costs: (a) maintenance of CRR/SLR from the day of
commencement, (b) locating 25% of branches in unbanked areas, (c) priority
sector lending, (d) aggressive NPA recognition norms, etc.
Back-of-the-envelope estimates suggest 50%+ drop in near-term profitability.
Who could be likely winners?
In the first round we place
our bets on IDFC, LICHF,
LTFH and JFS
Return ratios to be severely
impacted, as regulatory
abidance would burden P&L
While most applicants have strong credentials, we believe IDFC (established
track record and expertise in Infrastructure sector), LTFH (professionally
managed group with strong parentage and diversified loan book), LICHF
(established track record of retail; strong parentage) and Janalakshmi Finance
(JFS) (strong management and expertise in financial inclusion. ABNL and BJFIN
too are in a strong position to gain banking licenses if corporate groups are
considered by the RBI.
NBFCs with larger asset base / weak profitability are likely to suffer the most. A
large part of the dent in earnings is expected to be on account of build-up of
regulatory reserves in the first year of operations. LICHF and JFS are relatively
better placed on priority sector loans.
Market share direction in a growing industry presents an opportunity for
efficient players. The best run bank in India, HDFCB still has ~4.5% market share,
despite nearly two decades of existence and several mergers, highlighting the
huge financial landscape, and consistent market share accretion that could
happen over the next decade as well. This would be on the back of reducing
dominance of state-owned banks and their steady marginalization.
Risk for incumbent NPBs: Price wars and poaching of employees
Competition could intensify
to mobilize SA deposits and
higher interest rate
offerings appear one of the
easiest options
At the core of banking is building low cost deposit franchise which is a herculean
task. Smaller NPBs were able to mobilize SA deposit but the pace of growth was
slow and raising rates was the preferred option.
New players could join in raising SA deposit rates, as strong competition would
otherwise act as a deterrent in improving the liability profile.
Poaching of employees and shift of large corporate ecosystem business are the
other risks that could impact the performance of existing private banks.
Who could be the intermediary beneficiaries?
Competition in NBFC
space may lessen
Small private banks like
VYSB, FB, and DCB good
contenders for acquisition
If select NBFCs convert into banks, the initial phase would require realignment
of their business model. This would leave a gap and competition would ease in
the intermediation phase. This would be good news for NBFCs like MMFS, SUF,
and CIFC, etc, which may gain prominence.
Achieving priority sector targets, along with building liability franchise will be
crucial for new applicants. This could spur M&A activity where VYSB, FB and DCB
appear like good bets. However, any potential M&A will bring with itself own set
of challenges considering long operating history of small private banks.
3 March 2014
5

Financials | Thematic
NPBs: Catalysts of change and wealth creators
Market share gain: Branches 10%, Loans 15%, CASA 17%, MCap 59%+
Over the last two decades, the RBI has issued 12 new bank licenses (10 in 1993 and
two in 2003-04). Of these, the seven surviving banks have demonstrated strong
market share gain (15%), improvement in service quality, and have created value (RoA
of 1.7%) and wealth for investors (market cap of INR4.2t v/s invested capital of
INR765b till date).
In the initial years, the licensees of 1993 gained share due to inefficiency of state-
owned banks (backward technology, lower productivity) and marginalization of
foreign banks (as branch network was restricted).
FY09-13, was one of the most stressed periods for the economy, wherein NPBs posted
decadal high RoAs while maintaining strong asset quality performance, demonstrating
the strength of their business model. Superior technology, introduction of new
products and branch expansion-backed growth were the common themes across
banks.
The number of mergers/failures is sometimes overshadowed by the strong
performance of existing companies. Against a peak of 35 private banks, only 22 exist.
Year 1993: Start of new era in Indian financial services
First set of new private
banking licenses:
Intention
to increase competition,
bring in efficiency and
satiate the needs of
changing Indian economy
Post liberalization of 1990’s and between FY90-94, foreign banks were fast gaining
ground at the cost of state-owned banks. Despite their branch network of just 154
as compared with the state-owned banks’ 44,000+, foreign banks were able to
increase their loan market share from 4.5% in FY90 to 7% in FY94 (that is, 14% of
incremental loans) by leveraging technology. This could have seeded the thought of
creating strong domestic private banks, which could not only satiate the needs of a
rapidly growing and changing Indian economy but also reduce dependence
on/create strong competition for foreign banks.
…despite the foreign banks’ branch network remaining
virtually flat over FY90-96 (nos)
246
Early 90’s: State-owned banks lost loan market share to
foreign banks (%)…
92
92
90
87
82
80
80
89
85
80
79
74
79
161 167
148 150 150 151 154
184 194 184 186 194
Source: RBI, MOSL
Source: RBI, MOSL
110+ applications and only
10 licenses issued, though
not all at one go
The RBI announced new banking licenses in 1993, to which the response was
overwhelming and it received 113 applications. It issued 10 licenses, bringing about
a structural shift in Indian Banking – the journey of value and wealth creation began.
3 March 2014
6

Financials | Thematic
FY94-02: NPBs able to gain market share relatively easily
Leveraged on predicament
of state-owned banks and
RBI restrictions on foreign
banks; state-owned and
foreign banks became the
poaching grounds for NPBs
NPBs took advantage of the predicament of state-owned banks (lethargic and
technologically backward) and foreign banks (restriction on branch spread, which
acted as a hurdle, despite strong technological platform). The NPBs rode on a strong
technological platform (home banking and ATMs), innovated and introduced new
products (minimized turnaround time; introduced cash management services), and
also expanded their networks rapidly. They were also able to attract the talent from
state-owned banks and foreign banks.
NPBs’ market share in both loans (11.5% in FY02) and low cost deposits (5% in FY02)
increased at the cost of the incumbents. Further, scaling of branch network laid the
foundation to leverage on the coming economic boom and consumerism
(unchartered area in Indian Banking).
Focused expansion strategy
to leverage on coming
economic boom and
consumerism
NPBs halted the surge of foreign banks (loan market share; %) NPBs made rapid market share gains in CASA deposits (%)
New Private
Old Private
Foreign
New Private
Old Private
Foreign
12.0
8.0
4.0
0.0
6.0
4.5
3.0
1.5
0.0
Source: RBI, MOSL
Source: RBI, MOSL
Year 2003-04 – two new licenses issued:
While there were ten licenses issued in the
first round, in the second round, only two licenses were allotted - Kotak Mahindra
(2003, legacy in the NBFC space) and YES Bank (2004, expertise in agriculture
lending coupled with its promoter, Rabo Bank). Both entities started banking
operations in year 2004-05.
FY03-08: Banks building scale in strong economic growth environment
Market share gain
continued; reached 15% in
one and a half decade
FY03-08 was a buoyant phase for the Indian economy. With nominal GDP growth
averaging 15% (12% over FY95-03), savings and investment ratios were bolstered.
Inflation remained benign, twin deficits reduced and the policy environment was
favorable. NPBs continued to invest in building physical network and gained market
share in both loans (14.9%; focus was primarily on retail loans, where market share
of the top-3 private banks was much higher at 33%) and CASA deposits (14%).
State-owned banks were able to mobilize assets with focus on large ticket corporate
loans, especially infrastructure loans. However, a relatively inefficient technological
platform resulted in a weakening of their liability franchise (core of the banking
business) and loss of CASA market share. As per RBI data, 95% of state-owned banks
became fully computerized only in FY08 and transition to core banking solution
(CBS) happened as recently as FY10. Further, a unionized labor force and slow
adaptability of the workforce held the state-owned banks back. NPBs, on the other
7
Complacent state-owned
banks gave easy way for
market share gains to NPBs
Technological
backwardness and labor
issues impacted state-
owned banks
3 March 2014

Financials | Thematic
hand, invested more on advertising and publicity, which created greater visibility
and awareness, and attracted customers.
State-owned banks were fully computerized and on CBS
platform only in FY10 (%)
CBS Implementation
29
23
14
41
49
60
29
FY06
44
FY07
FY08
FY09
FY10
68
81
90
Comp.
Partially or non-comp.
2
4
5
8
14
27
Aggressive marketing strategy adopted by private banks
(share in advertising and publicity spend, %)
Private
PSBs
11
FY05
Source: RBI, MOSL
Source: Company, MOSL
Private banks get an early mover advantage; state-owned banks have been doing catch up
Source: RBI, MOSL
NPBs initial focus on metros
and urban regions, building
scale along the years
For the industry, the metros and urban areas accounted for 67% of bank deposits
and 78% of loans in FY02, though in terms of number of accounts and offices, their
share was lower at 44% and 28%, respectively. With technological advancement and
a bouquet of products to offer, NPBs targeted middle and upper-class customers in
the metros and urban regions, as (1) these regions offered immense growth
potential, and (2) grabbing market share from state-owned banks was relatively
easier.
3 March 2014
8

Financials | Thematic
By FY09, NPBs had 75% of
their branches in the
metros and urban areas;
they had 10% branch
market share in these areas
v/s 6% overall
NPBs strengthened their reach in the metros and urban areas, with over 75% of
their branches located in these regions. Further, in FY09, while the NPBs’ overall
branch share was 6%, it was significantly higher at 10%+ in the metros and urban
areas. The CAGR FY02-09 in loans and deposits was significantly higher at 34% and
30%, respectively in the metros and urban regions v/s 29% and 21%, respectively in
the rural and semi-urban areas. The NPBs not only benefited from secular growth in
the metros and urban regions, but grabbed market share from state-owned banks.
…. and loan CAGR of ~34% over FY02-09
Metro
Metro and urban deposit CAGR of 30%...
Rural
Semi-urban
Urban
31.7
25.8
20.1
11.4
10.8
11.2
9.7
21.5
Rural
Semi-urban
Urban
Metro
25.2
10.9
12.4
28.2
29.9
32.6
34.1
7.3
Deposit Accounts
Deposit Amt
Loan Accounts
Loan Amt
Source: RBI, MOSL
Source: RBI, MOSL
NPBs’ branch market share increased by 3x+ over FY05-13 (%) NPBs: Strong market share gain in branches (%)
SBI
Other PSBs
Old Private
New Private
95
Rural
Semi-urban
23
23
25
25
26
59
60
60
63
64
7
7
7
11
10
7
8 3
8 2
86
84
82
93
Urban
Metro
79
80
77
1
State-owned
banks
3
5
7
State-owned
banks
3
12
12
15
NPB
NPB
Source: RBI, MOSL
Source: RBI, MOSL
2005: Private banks leveraging on alternate delivery channels 2013: State-owned banks remain laggards
Total ATMs
5,271
ATM/ Branch
4.7
4.1
27,175
Total ATMs
ATM/ Branch
5.8
2.0
0.6
550
0.1
PNB
263
0.1
BOI
1,599
1,910
1,147
1.8
6,364
1.1
2,133
0.5
BOI
3.4
11,245
10,481
3.5
10,743
SBIN
AXSB
ICICIBC
HDFCB
SBIN
PNB
AXSB
ICICIBC
HDFCB
Source: Company, MOSL
Source: Company, MOSL
3 March 2014
9

Financials | Thematic
NPBs: State-of-the-art infrastructure and technologically efficient services led to the shift
*Branches in a close vicinity in a metro
In 2008, ICICI Bank launched
iMobile, mobile banking
services to aid customers
with all internet
transactions using mobile
phones
Innovative Launches: In
2008, ICICI Bank and Dish
TV launched banking
interactive service,
“ICICIACTIVE” on Dish TV
platform
Behind the Curve:
Bank of
Baroda (2006), Union Bank
and Canara Bank (2008)
started rebranding
exercises to attract youth
3 March 2014
10

Financials | Thematic
FY09-13: NPBs’ consolidation phase; focus on balance sheet strengthening
NPBs focused on market
share gain in core
parameters (CASA and
fees); emerged stronger
Post the economic boom, the real test for Indian Financials came in FY09-13, when
economic growth faltered (three years of continuous decline over FY11-14E) and
volatility in interest rate and liquidity remained high. The NPBs divulged their
strength in this phase. They consolidated their balance sheets and focused on
cutting flab and realigning their liability profile.
Though NPBs’ business market share declined from 16.4% in FY09 to 14.9% in FY13,
their CASA market share increased from 14% to 17% and CASA ratio improved from
35% to 40%+. A large part of the shift could be attributed to ICICIBC (largest market
share among private banks), which underwent aggressive balance sheet
restructuring to emerge stronger.
While other banks reeled under pressure, the NPBs focused attention on credit risk
management (including early exit strategies) and strong core operations, leading to
historically high RoA of 1.7%. State-owned banks’ focus on corporate loans led to
higher asset quality issues in the downturn. NPBs’ profitability market share
increased to 27% v/s asset market share of 15%.
…resulting in higher CASA ratio and NIM improvement (%)
NIM
CASA ratio
CASA market share
improved 300bp to 17%;
consolidated CASA ratio
improved to 40% from 35%
Significant improvement in
return ratios and wealth
creation over the years
Balance sheet consolidation, liability profile improvement…
Loan Market Share
CASA Market Share
16.5
14.9
15.2
15.8
17.0
35.2
43.1
42.5
41.4
3.6
41.2
3.5
14.3
14.5
14.9
3.4
FY13
3.4
3.5
14.0
13.7
FY10
FY09
FY11
FY12
FY09
FY10
FY11
FY12
FY13
Source: RBI, MOSL
Source: RBI, MOSL
Commendable asset quality performance…
GNPA (%)
3.1
2.9
2.3
1.6
1.4
1.1
FY09
FY10
0.6
FY11
1.4
0.6
0.9
0.4
FY12
1.0
2.2
NNPA (%)
Rest Loans (%)
…driving RoA to decadal highs (%)
1.7
1.6
1.5
2.0
1.3
1.1
0.4
FY13
FY09
FY10
FY11
FY12
FY13
Source: RBI, MOSL
Source: RBI, MOSL
3 March 2014
11

Financials | Thematic
NPBs significant wealth creators; MCap - INR4.2t, invested sum - INR765b
Investors also recognized the strong quality of earnings of NPBs. Six NPBs feature
amongst the top 10 market capitalized banks in India, despite much smaller asset
size than state-owned banks. HDFCB (loan market share of 4.5%) has the highest
market cap (USD23.9b; equivalent to the market cap of all state-owned banks put
together, ex-SBIN). Thus, quality and consistency paid rich dividends (MCap CAGR of
28% over FY00-13 one of the best in the industry).
NPBs: Quality performance rewarded
5.5x
765
Big wealth creation over last
decade and a half (INR b)
NPB
4,191
Sum Invested
MCAP
ICICIBC
HDFCB
AXSB
KMB
YES
IIB
DCB
Networth* (INR b)
772.7
428.9
376.5
184.6
70.3
86.6
11.2
Capital Raised
MCAP
(x)
325.6
1,182.2
3.6
139.9
1,581.8
11.
3
162.3
556.7
3.4
58.0
542.0
9.3
22.5
109.7
6.0
46.4
205.3
4.9
10.0
12.8
1.3
*as of 9MFY14, Source: Company, MOSL
Institution backed entity emerged stronger; Five out of twelve NPB either merged or acquired
Market Share
Name
ICICIBC
HDFCB
AXSB
IIB
DCB
IDBI Bank
Times Bank
GTB
Centurion Bank
Bank of Punjab
YES
KMB
Licenses
Promoted
awarded in
1993
FI
1993
FI
1993
FI
1993
Corporate
1993
Individual Group
1993
FI
1993
Corporate
1993
Individual Group
1993
Corporate
1993
Individual Group
2003
2004
Individual Group
Individual Group
Loan
4.9
4.1
3.3
0.8
0.1
Deposit
3.9
4.0
3.4
0.7
0.1
CASA
Profitability over FY04-13
EPS CAGR
RoA
RoE
Market Capitalization
USD B Rank in Mcap
19.0
25.4
9.0
3.3
0.2
2
1
4
7
39
5.0
11.7
1.3
13.1
5.7
25.8
1.5
18.3
4.5
28.0
1.4
19.9
0.6
9.4
1.1
16.9
0.1
N.A.
-0.5
Merged with Public Financial Institution
Merged with HDFC Bank
Merged with OBC
Merged with HDFC Bank
Merged with CBoP
THE LATTER TWO ENTRANTS
0.9
0.9
0.6
51.8
1.5
19.5
0.9
0.7
0.7
8.2
1.5
16
1.8
9
8.7
5
Source: Company, MOSL
3 March 2014
12

Financials | Thematic
Journey of top two Private Banks
Strengths: Execution, innovation, niche presence and customer focus
Of the NPBs born out of the first set of new banking licenses, the three financial
institution-backed ones emerged as the strongest players. HDFCB and ICICIBC have
market share of ~5% each in the overall banking space.
Case study #1: HDFCB – A hallmark of consistency: Strong retail franchise and earnings
CAGR of 27%+; best in class return ratios
Case study #2: ICICIBC – Pioneer in retail banking space: Journey not very smooth, but
has emerged stronger every time
HDFC Bank: Most admired Indian bank globally
HDFCB: A brainchild of
Mr. Deepak Parekh;
commenced journey as a
corporate bank…
HDFCB’s mainstay in its earlier days was corporate banking, with niche focus on
blue-chip companies like Reliance Industries, ITC, BPL and Tata Group entities. The
bank was able to attract large corporate clients, as it had access to low cost funds
(like the state-owned banks) and could offer better services (like the foreign banks).
Within a short span, it emerged as third ranking in cash management services
(CMS). This product helped generate float funds, reflected in high proportion of
current account (CA) deposits since its very inception.
From being retail focused for deposit mobilization, HDFCB’s attention shifted to the
asset side and the acquisition of Times Bank provided the impetus. In early 2000’s,
retail banking in India was at a nascent stage and state-owned banks’ offerings left a
gap, which was explored by HDFCB. The exit of a number of NBFCs and overall low
penetration further fostered growth in this stream.
…also supported by growth in SA deposits (%)
SA Deposits (%) of deposits
15.2
… and now one of the
largest/the largest retail
bank across products
Retail loan traction playing well (%)…
Retail Loan as a % of loan portfolio
Market Share in retail loans
13.7
10.9 10.8
4.6
5.9
6.2
7.7
11.7
Market Share
4.5
4.7
4.8
5.0
2.1
2.6
3.0
3.1
3.5
4.0
4.1
41.3 45.7 60.6 60.3 61.9 61.8 50.2 50.1 54.8 56.9
FY04 FY05 FY06 FY07 FY08 FY09 FY10 FY11 FY12 FY13
25.7 31.4 29.0 28.7 26.0 24.4 29.8 30.4 30.0 29.8
FY04 FY05 FY06 FY07 FY08 FY09 FY10 FY11 FY12 FY13
Source: Company, MOSL
Source: Company, MOSL
Unmatched execution,
consistent strategies
The strategy:
(a) Focus on growing middle class population, (b) Superior liability mix
to gain advantage in cost of funds, (c) New product introduction and increasing
penetration in retail business, (d) Staying away from the crowded project loan
market and focus on working capital financing, and (e) Maintaining an opportunistic
approach – not following the crowd; Focused on gaining advantage by choosing the
right customer when the competition/market is going through challenges.
HDFCB has been able to effectively capitalize on the growing consumerism in the
Indian economy. It rapidly expanded reach through organic/inorganic routes and
increased its presence from 131 branches in FY01 to 3,062 in FY13, spanning 1,845
cities (122 in FY03). Its customer base increased from less than 7m in FY05 to 28.7m
in FY13.
13
Seventh largest in terms of
branch network; strongest
branch expansion in last
decade ex-SBIN
3 March 2014

Financials | Thematic
FY09-13: 1,650 branches of which 1,317 in new cities
Branches
Cities Covered
1,399
779
228 316 327
122 163 211
231 312 339 535 684 761
528
1,412
1,725 1,986
996
2,544
3,062
1,845
Number of debit cards and customer base
No. of debit cards (m)
Customer (m)
26.0
18.0 19.0
9.6 10.0
3.9
4.1
11.6
9.1
5.4
9.8
11.6
21.1
28.7
6.8
1.4
2.1
3.0
14.1
15.8
Source: Company, MOSL
Source: Company, MOSL
Acquired four banks,
directly/indirectly gaining
strength in distribution
network
HDFCB acquired four banks directly/indirectly: (1) Times Bank, (2) Centurion Bank,
(3) Bank of Punjab and (4) Lord Krishna Bank. While a large number of bank mergers
have been bailouts, with weaker banks being merged with strong banks (for
example, OBC and GTB), HDFCB's mergers have been rational and not thrust upon.
In FY00, HDFCB acquired Times Bank, an NPB promoted by Bennett, Coleman &
Company (the Times Group). This increased its customer base by 0.2m and branch
network by 39 to 107, making HDFCB the largest NPB. Times Bank was also well
renowned for its technology, which threw open a large scale opportunity for growth
and cross-selling. Integration of employees was not a big hurdle, as the work culture
in both banks was similar.
The strategic rationale behind the acquisition of Centurion Bank of Punjab (394) was
to expand geographic reach (at that time there was a ban on branch expansion),
gain economies of scale, and improve combined profitability of the merged entity.
While the CBoP merger added 20% to HDFCB’s balance sheet, it added 55% of the
branch network. It is the ‘distribution strength’ that made the big difference.
CBoP acquisition helped HDFCB to gain a strong foothold in the southern (Lord
Krishna Bank) and northern (Bank of Punjab) markets. Further, Centurion Bank also
had strong retail presence. Post acquisition, while some of the core parameters
(CASA, C/I ratio, NPAs, etc) deteriorated, speedy integration process, strong HR
engagement and improving productivity from CBoP’s strong branch network helped
HDFCB to return to near its original trajectory.
Acquisition of Times Bank
helped become largest NPB;
first M&A between two
NPBs
CBoP acquisition, three
banks’ acquisition in one
transaction advanced
growth by at least two
years
CBoP acquisition helped to
gain presence in South and
North; integration
smoother and faster than
expected
Core parameters best in the class
Balance sheet and earnings
CAGR of 31% and 33%,
respectively; RoA best in
the industry
HDFCB has been the most consistent performer in the Indian Financials space, with
balance sheet CAGR at 31% and earnings CAGR at 33% over FY01-13. Consistent
above industry growth coupled with superior liability mix has enabled HDFCB to post
best in the industry NIMs. Fee income growth has also been driven by more granular
retail fees rather than fees from volatile streams like investment banking, loan
syndication, etc. Fees from retail constitute 75% of overall fees.
3 March 2014
14

Financials | Thematic
While operating cost has been higher due to high retail business, rapid branch
expansion in the hinterlands (where it takes longer to break even) and acquisitions,
strong asset quality performance has helped keep credit cost restrained. HDFCB
now enjoys highest ever RoA in the Indian Financials space.
Top pick in the sector
Biggest regulatory risk to
earnings for private
financials is the
implementation of dynamic
provisioning by RBI,
however HDFCB well placed
HDFCB seems best placed in the current environment,
with (1) CASA ratio of 40%+,
(2) growth outlook of at least 1.3x industry growth, (3) improving operating
efficiency, (4) expected traction in income due to strong expansion in branch
network, and (5) best in class asset quality. Biggest risk to earnings for private
financials is the implementation of dynamic provisioning by the RBI, wherein HDFCB
is best placed due to floating provisions created during the last three years. HDFCB
carries floating provisions of ~INR18.7b (INR7.9/share) created to smooth out the
strong earnings growth, led by better-than-factored credit cost on retail loans.
Earnings growth to moderate but remain superior:
HDFCB’s earnings growth is
likely to moderate (25% v/s 30% reported so far) on lower loan growth at the system
level. NIMs are unlikely to surprise positively whereas fee income growth is
expected to remain under pressure due to overall lower growth and regulatory
pressure on retail fees. Asset quality is at its best and credit cost is expected to
increase going forward, which will take away the benefit of operating leverage and
trading profits, if any. Strong FCNR B flow of USD3.4b under RBI forex swap window
will provide cushion to earnings. Our calculation suggests benefit can be ~4% of PBT.
Attractive valuations for strong liability franchise:
Over the last 12 years, HDFCB’s
market share in loans increased from 1.1% to ~5% and profitability market share
increased to 7.4%, indicating the strength of its franchisee. Strong fundamentals and
near nil stress loans would enable the bank to gain further market share. Valuations
have come down to attractive levels, with one-year forward P/E of 15x (10-year low;
25% discount to its LPA) and P/BV of 3.1x (~5% discount to its LPA), with the highest
comfort of 25%+ earnings CAGR. RoE at ~22% is at a 10-year high.
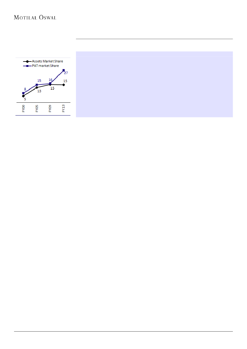
Maintain Buy
with a target price of INR820 (3.2x FY16BV).
Highest comfort on
earnings growth of 25%+
over FY14/16
Consistent gain in Market Share (%)
10
8
6
4
2
0
PAT Market Share
Assets Market Share
Consistently increasing RoE and RoA
RoE (%)
RoA (%)
2.0
1.8
1.7
1.6
1.4
1.4
1.4
1.4
1.4
1.5
2.0
Source: Company, MOSL
3 March 2014
Source: Company, MOSL
15

Financials | Thematic
Mr Aditya Puri – A visionary
Q. Your mantra has been that banking sector growth rate reflects the economic
growth rate. And you have this 30% net profit growth expectation. What is the
scene now that growth rate has halved?
A.
We give no guidance. Normally the construct for our growth is GDP. Statistically,
and traditionally, credit has grown by 3-3.2 times GDP and we have been growing
faster than market at 4-6% every year. So, you take that and you can project into
infinity. Top-line and bottom-line growth may not be the same as we have invested
heavily in 1,200 to 1,400 branches in the last two-and-a-half to three years. These
branches are like factories. As we put products, our cost to revenue will go down by
approximately by 0.4% to 0.5%. So the bottom-line will grow faster than the top-
line.
Q. Most people are impressed with HDFC Bank's ability to keep its non-performing
assets low and growth high. What is your formula?
A.
The formula is quite simple. We defined our target market and since demand
exceeds supply in this country we have not felt the need to either go down the risk
ladder or reduce our pricing and our margin to take care of defaults. So as long as
you have a clear target market, as long as you test that target market you establish
the probability of default and you carry on monitoring it. There is no reason why our
default rate should go much higher than what is predicted.
Q. How is HDFC Bank building capabilities to service the rural consumer?
A.
We have been building this for the last four years. If you see the McKinsey report,
it says only 15% of the semi-urban and rural people have access to organized finance
on the asset side (loans) and only about 40% have access to organized finance in
terms of liabilities. Obviously, the opportunity is immense. First we decide on
products, delivery models and collection methods. Then we look at whether these
customers can be served through the centralized backend or you need credit hubs,
which require decentralization. You need common collection systems for different
products. You learn from small pilot projects. We run projects for a year and then
scale it up.
Q. Many bankers say they do not want to go to rural India because of poor credit
culture.
A. We have not faced a problem. Rural population does not have a higher
proportion of delinquencies. We started two-wheeler finance eight years ago. When
we do pilots, we understand customer behavior and then we arrive at rates or ask
for higher security. But you cannot write off 65% of the population.
Q. Why is HDFC Bank’s presence in overseas markets minimal?
A. Our presence overseas will remain minimal and there are enough reasons for it.
Have Indian corporate gone overseas? Yes, but is it a stampede or a few swallows
that have come announcing summer? Just as some of my peers have decided not to
go to rural India, we have decided not to go overseas.
Q. What’s your take on the reluctance of Mahindra’s and the Tata’s to enter
banking?
A.
There is a very large pre-emption of deposits by the government, which is a drag.
If you do not give forbearance to large corporate that has finance companies to
convert into banks, and they have to maintain SLR, CRR and priority sector lending,
16
Mr Aditya Puri
(MD, HDFC Bank)
Credit has grown by 3-3.2
times GDP and we have
been growing faster than
market at 4-6% every year.
So, you take that and you
can project into infinity.
We defined our target
market and since demand
exceeds supply in this
country we have not felt
the need to either go down
the risk ladder or reduce
our pricing and our margin
to take care of defaults
Rural population does not
have a higher proportion of
delinquencies. You cannot
write off 65% of the
population.
Our presence overseas will
remain minimal and there
are enough reasons for it.
There is a very large
pre-emption of deposits
by the government,
which is a drag.
3 March 2014

Financials | Thematic
it cannot be feasible to convert. Then there is a very strong holding company
structure. I think you should give forbearance. The purpose is to take banking to the
unbanked areas which are serviced by the unorganized sector. There are people
who could do it faster, but if you make it difficult they won’t do it.
Q. When do we see HDFC and HDFC Bank merge?
A.
I just spoke to you about the forbearance part. The same issues that apply to
Tata’s and Mahindra’s apply to us as well. We will consider it only when it makes
sense.
Q. You are due to retire in 2015. What’s your succession plan?
A.
Who said I have to retire that time? If both me and the board feel, I should
continue, then I will.
Source: Business Standard, December 9, 2013
Targeting niche segments by unique value proposition
Variety of product offerings, catering to customer needs
Gold loans
Two wheeler loans
Rural banking
Personal banking
3 March 2014
17

Financials | Thematic
Consistently gained market share; two mergers added to balance sheet and branch strength (%)
Deposit Growth
Loan Growth
Deposit Market Share
3.5
3.3
2.3
2.4
2.6
Loan Market Share
3.5
3.6
3.7
3.7
3.8
3.9
4.0
4.1
0.2
0.2
0.3
0.3
0.4
0.4
0.9
0.8
1.1
0.9
1.5
1.1
1.7
1.6
1.9
2.1
2.0
2.2
2.6
2.5
3.0
*Acquisitions/merger
Strong corporate relationships led to high CA float in initial phase; with scale, strong growth in SA drove market share (%)
CASA Ratio
54.7
40.8
40.7
43.0
2.9
1.2
1.3
1.8
2.1
3.2
3.7
4.0
CASA Market Share
60.6
55.4
57.7
4.6
54.5
44.4
4.7
5.2
5.5
5.5
5.7
35.6
5.6
37.3
38.8
45.6
46.3
52.0
52.7
48.4
47.4
0.0
0.1
0.2
0.4
0.5
Strong asset quality performance demonstrated across all cycles (%)
3.6
3.1
NNPA
3.2
2.2
1.1
0.4
0.5
0.4
0.2
0.2
0.4
1.9
1.7
2.0
1.4
0.4
1.4
0.5
1.4
0.6
0.3
1.4
0.2
1.0
0.2
1.0
0.2
1.0
GNPA
RoA has structurally moved up; strong NIM and lower credit cost driving RoA (best in industry) to decadal high (%)
ROE
2.9
12.2
17.4
23.9
2.7
26.4
22.0
25.3
20.7
18.4
20.6
18.5
17.7
19.5
17.7
16.9
16.1
16.7
18.7
20.3
ROA
2.3
1.5
1.5
1.5
1.4
1.4
1.4
1.4
1.4
1.4
1.4
1.5
1.6
1.7
1.8
0.9
Source: Company, MOSL
3 March 2014
18

Financials | Thematic
ICICI Bank: Journey of many learning’s – finally now in shape
ICICI Bank (ICICIBC) was incorporated in FY94. In FY01, it took over Bank of Madura
(BOM), and in FY02, its parent, ICICI merged itself with the bank, creating the
biggest private sector bank in India. Further, ICICIBC also acquired Sangli bank (FY08,
198branches) and Bank of Rajasthan (FY11, 463branches). Though it has had its
share of ups and downs, ICICIBC has emerged as India’s number-1 private sector
player across financial services. It also has strong overseas operations.
Differentiated strategy of
utilizing alternate delivery
channels to attract
customers
ICICIBC’s strong growth has been supported by technological advancement and ATM
expansion. In FY01, it had 540 ATMs as against HDFCB’s 207 and AXSB’s (then UTI
Bank) 303. The management’s strategy was to use ATMs to penetrate the retail
market. ICICIBC also tapped corporate salary accounts by putting up ATMs to
support specific large corporate salary customers. On the other hand, some
competitors had underinvested in their ATM network, which led to customer
dissatisfaction. This helped ICICIBC to gain customers from its competitors.
Leveraging alternate delivery channels (ATM network)
2,752
3,100
9,006
4,713 5,219
6,104
10,481
Rapid scale-up of branch network
2,529
1,419
1,707
1,262
413
503
614
755
1,790 1,910 2,100
3,271
3,881
Source: Company, MOSL
Source: Company, MOSL
Consistent market share
gain backed by strong retail
loan growth over FY02-08
ICICIBC’s retail-focused strategy translated into strong customer additions – the
number of savings accounts and customers increased rapidly. Its loan portfolio
expanded at a CAGR of 33% over FY02-07, while the system average loan CAGR was
25%. Consequently, its market share increased from 7.3% in FY02 to 9.9% in FY07,
even though its distribution network was smaller than several competitors.
…led by retail loans (%)
Retail Loan as a % of loan portfolio
Market Share in retail loans
21.9
25.6
28.0
25.8
19.0
13.5 12.2 12.3 12.0
53.4 61.3 63.0 65.2 58.4 49.0 43.6 38.7 38.0 37.0
Strong market share gain over FY03-09 (%)
Loan Growth
9.6
7.9
9.9
9.1
7.3
5.2
45.9
59.9
34.0
15.2
-3.2
-17.0
5.0
19.4
5.0
17.3
4.9
14.4
Loan Market Share
18.7
Source: Company, MOSL
Source: Company, MOSL
3 March 2014
19

Financials | Thematic
Encouraging customers to moves on to alternate delivery channels
Efficient use of technology to increase customer base
Overseas operations: Business in developed countries with domestic cost
Rapid expansion in overseas
portfolio backfired during
Lehman crisis
ICICIBC’s international operations are a classical case of doing business in developed
countries with a developing country’s costs. The bank’s low cost advantage comes
from its back office support from India. In just four years – FY04 to FY08, the share
of international loans increased from 2% to 21%. Strong remittances to India and
increasing cross-border acquisitions by Indian companies offered big opportunities
for fee income growth. While ICICIBC is currently on a consolidation mode in this
segment, we believe its strong overseas presence will yield benefits in future.
International loan portfolio growth and % of overall loans
Share of international loans
increased to 21% in FY08
v/s 2% in FY04
International Loan growth
21.2
12.5
6.8
8.6
101.4
94.9
95.6
13.7
-16.9
24.9
24.9
% of overall loan
27.4
25.5
25.3
484.6
22.1
26.0
5.7
Source: Company, MOSL
3 March 2014
20

Financials | Thematic
Aggressive growth
strategies back fired;
liquidity squeeze in FY08
added fuel to fire
In its quest for growth and market share gains, ICICIBC increasingly became
dependent on (1) direct selling agents (DSAs) for sourcing business (that too
unsecured), and (2) and bulk deposits (ALM profile weakened; low CASA ratio),
though its SA deposit CAGR over FY02-08 was strong at 58% v/s 20% for the system.
Increasing competition from MNCs and state-owned banks, asset quality issues and
liquidity issues led to margin squeeze (NIM of 2.2% for FY08) and sharp fall in return
ratios.
To improve core operating profitability, the management shifted its focus from
aggressive growth (at times sacrificing profitability) and market share acquisition to
improving profitability even at the cost of growth (two years of consolidation). It
reduced unsecured retail loans, improved CASA ratio and reduced ALM mismatches
considerably. The branch banking model was adopted to reduce risk, translating into
improvement in core operating parameters and structurally higher RoA of 1.6-1.7%.
…aided by better ALM and improvement in liability mix (%)
3.11
2.60
2.73
Painful process of
restructuring over; now on
a profitable growth track
NIM has improved considerably (%)…
2.70
2.19
2.22
CASA Ratio
28.7
41.7
26.1
45.1 43.5
41.9
2.43
2.50
23.0 24.3 22.7 21.8
Source: Company, MOSL
Source: Company, MOSL
Considerable fee income and cross-selling opportunities
ICICIBC has presence across the value chain and product offerings to suit all
customer demands. It is also big in fee-generating activities like acquired business
(POS), wealth management and third-party distribution. ICICIBC has nurtured
subsidiaries, several of which have become leaders in their respective fields. Most
subsidiaries have attained respectable scale and are now self-sufficient.
Well placed to leverage
strong capital base and
branch network
ICICIBC has emerged as one of the most successful financial conglomerates and has
leadership across financial services businesses. Balance sheet restructuring during
FY08-10 has given it a strong platform to deliver sustainable growth, with RoA now
at 1.6%+. Increasing leverage should boost RoE higher to 15%+.
Re-positioned for next leg of growth; maintain Buy
With economic growth slowing for the third consecutive year to 4.5%, the Indian
financial sector has been facing problems from asset quality to slowing credit
demand. Inflation remaining elevated has also kept rates close to decadal highs. In
this period, Indian banks need to consolidate their balance sheet, clean up the
books and make a lean cost structure to sustain profitability. ICICIBC has followed
this recipe and has transformed itself during this period.
3 March 2014
21

Financials | Thematic
ICICIBC's risk adjusted margins have expanded from a low of 1% in FY10 to 2.4% in
FY13, led by a ~90bp fall in credit cost and 50bp NIM improvement. Despite lower
growth in fees and higher credit cost assumption, continuous NIM improvement
(~25bp over FY14/15) will help the bank to maintain RoA of ~1.7%.
Given a market share of ~5%+ in domestic loans and the largest branch network
among private financials, above industry growth and favorable margins will drive
earnings. Despite the challenging macro environment, ICICIBC has managed its asset
quality fairly well and within the guidance. Stress loans (NNPAs + restructured loans)
are contained at 3% (1.7% in FY11). While FY15/16 will be critical to see the fate of
few large exposures, ICICIBC is confident of tiding over this without any dent on its
profitability. We model credit cost of 80-85bp (in line with guidance) for FY14/16
against 60bp in FY13.
Improved core operation to
help sustain RoA’s of 1.6%+;
Capitalization remain strong
and increasing leverage
would lead to higher RoEs
Return ratios are on an upward trajectory, and structurally, ICICIBC’s core
operations have improved significantly. This should enable it to sustain higher RoA.
Importantly, tier-1 would remain strong at 10%+ as at end-FY15, and repatriation of
capital from overseas subsidiary and unlocking of value from insurance business
could provide capital support and also lead to re-rating. Increasing leverage will
boost RoE as well. Maintain
Buy.
Strong capitalization, with improving operating parameters; RoE to rise as well (%)
ROA
14.4
11.8
11.8
9.2
Tier 1
13.2
12.7
12.8
One of the best Tier 1
ratios in the industry
6.1
7.6
7.4
1.4
1.4
1.2
1.0
1.1
1.0
1.1
1.3
1.4
1.6
Source: Company, MOSL
3 March 2014
22

Financials | Thematic
Verbatim from the management of ICICIBC – turnaround story
Q. You are back to the growth path after consolidation. At one point, ICICI Bank
had an obsession about scale. You wanted to become a Chinese bank in terms of
market cap and assets?
A.
We will grow but not by sacrificing profitability and we will focus on RoE. Once we
have RoE, market cap comes on its own. We have followed a path to conserve
capital and we will grow at 1.75% RoA. We had the option of growing much faster
because our capital adequacy was healthy, but that would have meant lower
profitability. We will use the capital only profitably and not just for the sake of
growth and that will ensure that our capital adequacy remains very healthy. A
promise I had made to shareholders was that I will not come back for capital till we
get to 15% RoE and we have achieved that. I still have no need to go back in a hurry
to shareholders for capital; we still have capital available to allow us to grow in the
next few years. We also have our capital lying in our subsidiaries where we have
created value. So I think our focus right now is to say that we are very comfortable
on capital, let us focus on profitability, let us generate as much return on capital that
we can and not burn up the capital in a hurry.
Q. How is ICICI Bank tackling the asset quality issue?
A. Our quality of assets is still relatively better placed because we saw the stress in
corporate assets and started focusing more on retail assets. Secondly, even within
corporate assets, we have been very selective in project lending. While we see every
project that takes place in the country, our approval ratios are much lower. So we
do not have any gas-based power project in our portfolio, except for Dabhol,
because we were never sure about the gas allocation and the gas pricing policy of
the government. In that sense, our selection of projects also has been more
prudent. Thirdly, we have been able to take steps to recover monies wherever we
thought we needed to.
Q. Talking about growth, when you took over as CEO in May 2009, your return on
equity (RoE) was less than 8%; you have almost doubled it to 15%. You have said
that you want to raise it to 18%.
A. Our journey on RoE had two phases and the first phase was to double it. Having
successfully reached there, I have set the next aspiration of taking the 15% to 18%.
It would probably take two-and-a-half to three years but, again, in the current
situation, I would not like to put a specific time frame because if our GDP (gross
domestic product) grows at 8%, banking industry can grow at 22% and we can grow
at 25% and our journey to 18% RoE can be much faster. But if GDP grows at 5%, the
industry grows at 12-13% and it will be foolish for us to say that we will grow at 22%
and achieve that 18% RoE. We will follow the growth path that the environment
allows us to do and with that we will reach 18%. Our return on assets (RoA) at 1.75%
is among the best in the industry.
Ms Chanda Kochhar
(MD & CEO, ICICI Bank)
We will use the capital only
profitably and not just for
the sake of growth and that
will ensure that our capital
adequacy remains very
healthy.
We will follow the growth
path that the environment
allows us to do and with
that we will reach 18%. Our
return on assets (RoA) at
1.75% is among the best in
the industry.
3 March 2014
23

Financials | Thematic
Q. About 75% of your new branches are in rural India. At one point in time you
burnt your fingers in rural lending. Do you see it as a compulsion for financial
inclusion or a business opportunity?
A. We believe there is business opportunity there because growth is actually
trickling down. Even to do financial inclusion and to do priority sector advances, we
are better off doing it directly through the bank rather than through intermediaries.
That’s why the focus is to set up branches, have products that are required for these
people, and create different channels through which you can serve them.
Q. What is the size of your rural banking business?
A. The size of the value is still small but if you look at our no-frill accounts, the
number of those accounts is almost equal to our number of urban accounts. We
have about 22 million urban customers and 17 million no-frill accounts, built in the
last two years. We have actually ramped up no-frill accounts faster than any other
bank, public or private sector, but these accounts have less than Rs.100 balance in
them. So in terms of value of deposits, it will be very small but we are looking at this
as a first step to gradually do transfer of subsidies to these accounts through Aadhar
linkage; then all remittances will happen through these accounts. We will build
some credit history. We have to get these people used to not just opening accounts
but keeping money in the account, start remitting, then start lending to them and
then micro-insurance... It is just the beginning.
Your first five-year term as CEO comes to an end in April. What’s the new thing
you want to do in the next five years?
A. As I look at the next five years, the most important thing would be not to lose any
of the strength we have created because the environment is such that there will be
pressures on NIM, cost ratios and fee income. The first thing is to not sleep on our
laurels but to make sure we sustain them. We have to aspire for the next step of
18% RoE; it should not take five years though.
Q. ICICI Bank always looked for M&A opportunities in banking. With new banks
being set up, do you see a change in landscape?
A. I will still look for opportunities. Talking about new banking licenses, for the
medium-to-long term, there is enough business for everyone to grow but, at the
same time, to be able to grow profitably in banking is not easy because you need
the brand, competitiveness, network, products, and people. Everybody who can get
them right will find enough opportunities to grow. We will have to focus on
strengthening our fundamental strengths so that we find our ways to grow. As new
players come in, you will see war on talent and extremely competitive pricing; but
these are short-term phases that any industry goes through.
Source: Mint, January 6, 2014
We have to get these
people used to not just
opening accounts but
keeping money in the
account, start remitting,
then start lending to them
and then micro-insurance...
It is just the beginning
We have to aspire for the
next step of 18% RoE; it
should not take five years
though.
New banking licenses:
There is enough business
for everyone to grow but,
to be able to grow
profitably in banking is not
easy because you need the
brand, competitiveness,
network, products, and
people.
3 March 2014
24

Financials | Thematic
Rapid expansion phase over FY02-08 stalled as asset quality and ALM issues led to balance sheet consolidation (%)
Deposit Market Share
7.3
1.3
1.6
2.7
3.6
7.2
7.3
7.9
9.6
Loan Market Share
9.9
8.5
9.1
7.3
5.2
7.4
5.4
4.3
4.0
4.0
3.9
5.0
5.0
4.9
0.1
0.1
0.3
0.2
0.3
0.3
0.3
0.4
0.6
0.8
0.8
1.1
7.6
4.3
5.4
Liability mix strengthened as bank focused on consolidation even as CASA market share was stable (%)
CASA Ratio
47.4
28.2
0.1
27.2
17.8
0.1
0.2
0.2
13.2
0.3
27.5
1.3
1.3
16.3
1.6
15.5
23.0
24.3
22.7
21.8
26.1
28.7
41.7
45.1
43.5
41.9
2.7
3.6
CASA Market Share
4.5
5.1
5.4
4.7
5.0
5.1
5.1
5.0
21.5
0.7
Tackled asset quality issue over last three years with focus on quality growth rather than chasing market share (%)
NNPA
10.5
5.9
5.6
2.2
9.4
5.0
1.6
3.2
0.7
1.6
1.0
2.2
3.4
1.5
2.1
4.3
2.1
5.1
1.1
4.5
0.7
GNPA
3.6
0.8
3.2
Structurally, RoA on rising trajectory, as bank’s focus on profitability is yielding results (%)
ROE
2.7
2.0
2.0
1.2
6.5
23.7
22.4
22.0
1.1
14.5
1.0
0.4
13.2
6.5 18.3
21.9
19.5
14.6
13.4
11.7
7.9
8.0
9.7
11.3
13.3
1.1
1.4
1.4
1.2
1.0
1.1
1.0
1.1
1.3
1.4
1.6
ROA
Source: Company, MOSL
3 March 2014
25

Financials | Thematic
Banking: Exciting model for decades
Fifteen trillion dollars+ of savings; underpenetrated economy
Indian Banking has been riding a strong growth curve, with business CAGR of 18%+
over the last two decades. However, in our view, there is a lot of impetus left, as an
underpenetrated Indian economy and increase in savings will drive the next leg of
growth.
Over the last two decades, Indian Banks have witnessed loan CAGR of 19% and loan-
to-GDP has improved to 51%. Based on nominal GDP growth assumption of 12% and
multiplier of 1.4x, Indian Banks are poised to deliver a loan CAGR of 17% over the next
10 years and loan-to-GDP should increase to 87% by 2025.
India’s financial landscape presents a huge opportunity for innovators and nimble-
footed players, as demonstrated in the last two decades. We believe NPBs (including
new licensees) will be well poised to further marginalize state-owned banks and
achieve loan CAGR of 20% over the next decade.
Indian landscape provides huge scope for asset generation
Despite moderation in real
GDP growth to an average
of 5%, loans grew 17% over
last three years
The last three years have been one of the toughest periods for the Indian economy.
GDP growth has slowed down for the third consecutive year to lesser than ~5%.
Even amidst such challenging times, the loan portfolio has expanded at a CAGR of
17%. We believe this is a temporary phase and long-term prospects for the Indian
economy and Financials are intact.
Changing demographics in favor of younger population in India, rising disposable
incomes and changing mindset of people in favor of consumption would be key
drivers of growth, going forward. Focusing on long-term opportunity and
accordingly framing strategies to create differentiation/niches would be the key
success factors for new players.
Innovative product offerings to attract youth
3 March 2014
26

Financials | Thematic
Expect loan portfolio to increase 6x by 2025
Indian financials growth to
be driven by favorable
demographics, increasing
middle class population,
under-penetrated retail and
SME and infrastructure
development
India’s nominal GDP has grown at a CAGR of ~14% over the last two decades, and
bank loans have expanded at a CAGR of 19%. This has translated into average loan-
to-GDP multiplier of 1.4x and loan-to-GDP of 51% as compared with ~19% in FY93.
We build 1.4x as the long-term average in our base case assumptions, as the noise
of excesses/lows will get harmonized and push to make India a manufacturing
economy will increase the need for credit.
With long-term nominal GDP growth of 12% (real GDP growth of 7% and inflation of
5%) and average multiplier of 1.4x, the bank loan portfolio is likely to expand to
INR339t by 2025, 6x FY13 loans and CAGR of 17% over FY13-25. Loan-to-GDP of 87%
will, however, remain lower than in some peer nations currently, indicating the
tremendous opportunity that India provides. This further reinforces our view that
strong asset creation would continue and India is nowhere near saturation point.
Nominal GDP to expand 3.9x in 12 years
Nominal GDP (INR t)
CAGR 12.0%
Assumption of nominal GDP
growth of 12% as compared
to ~14% over FY91-13
CAGR
15.8%
CAGR
14.0%
CAGR
10.0%
CAGR
14.8%
CAGR
15.7%
Source: MOSL, RBI
Factored average multiplier of 1.4x (in line with long period
average) – loan-to-GDP to rise gradually to 87%
Loan to GDP
Loan to GDP multiplier
Even in 2025, loan-to-GDP ratio in India would be lower than
in some peer nations currently (%)
Source: MOSL, RBI
Source: MOSL, World Bank
3 March 2014
27

Financials | Thematic
Loan portfolio could expand by 6.5x+ over the next 12 years
Loan (INR t)
CAGR 16.8%
Loan portfolio could expand
to INR339t from INR52t in
FY13, more than 6x rise in
next 12 years
CAGR
15.8%
CAGR
15.6%
CAGR
20.3%
CAGR
24.1%
CAGR
17.4%
Source: MOSL, RBI
Indian Banking will be world’s third largest by 2025 (total banking assets in USD b)
Source: Bancon 2012
Where is the money? USD15t GDS by FY25
Nominal GDP CAGR of 12%
and increase in savings to
36% of GDP could bring in
USD15t plus of savings
Bank deposits have seen a healthy CAGR of 18% over FY98-13, driven by a host of
factors – acceleration in nominal GDP growth, rising savings rate, increasing
proportion of bank deposits in total financial savings, and inflow of non-retail
deposits. With improvement in economic growth, we factor the savings ratio to rise
steadily to 36% by 2025, translating into a cumulative decadal saving of over USD15t
during FY13-25 as compared to USD3.2t during FY03-13. Further, if we assume share
of household financial savings to go up gradually to 40% in household savings by
2025 and the share of bank deposits to remain constant at 80%, then overall retail
deposit CAGR over the next 10 years could exceed 15%.
Savings to increase 5x by FY25 (USD t)
Savings to GDP
USD15t of cumulative savings by FY25 (%)
160
120
80
40
0
Savings (INR t; LHS)
Linear (Savings to GDP)
Savings
40
35
30
25
20
15.0
3.2
0.6
FY92-02
FY03-13
FY14-25
Source: RBI, MOSL
3 March 2014
Source: RBI, MOSL
28

Financials | Thematic
Retail: Increasing consumerisum to fuel growth
Enabling factors at play; NPBs well positioned to capture opportunity
Retail Banking in India has had a strong run over the last decade, with 14% loan CAGR
and 7%+ CAGR in number of accounts. The driving force has been private sector banks,
which have witnessed a CAGR of 23%+ in loans as well as number of accounts.
We believe Retail Banking in India is still at the cusp of a new era. Consumer loan to
GDP is still very low (in comparison with peer nations) at near 15%.
Enabling factors: (a) change in demographics, (b) access to credit, (c) rising income
levels, (d) nuclear family concept gaining prominence, (e) dual income etc.
Housing finance will be the key contributor to the growth in consumer loans. Other
contributors will be auto loans, shift from cash transactions to cashless transactions,
and increasing credit card penetration.
Retail Banking at the cusp of a new era
Despite increasing retail
loan share from 8% to 18%
in last decade, retail credit
to GDP remains at near
~15% levels, one of the
lowest in the world
The Retail segment was hitherto a domain of NBFCs. Foreign banks began targeting
this segment, using their technological superiority and differentiated product
offerings. Citibank was the pioneer. The NPBs too saw opportunity in this segment
and Retail Banking saw an impressive run in the last decade, with a CAGR of 14%+
(23% CAGR for NPBs). The Retail segment constituted over 18% of overall loans in
FY13 as compared to just 8% in FY02. We believe Retail Banking in India is at the
cusp of a new era, given that consumer loan to GDP is still very low at near 15%
levels.
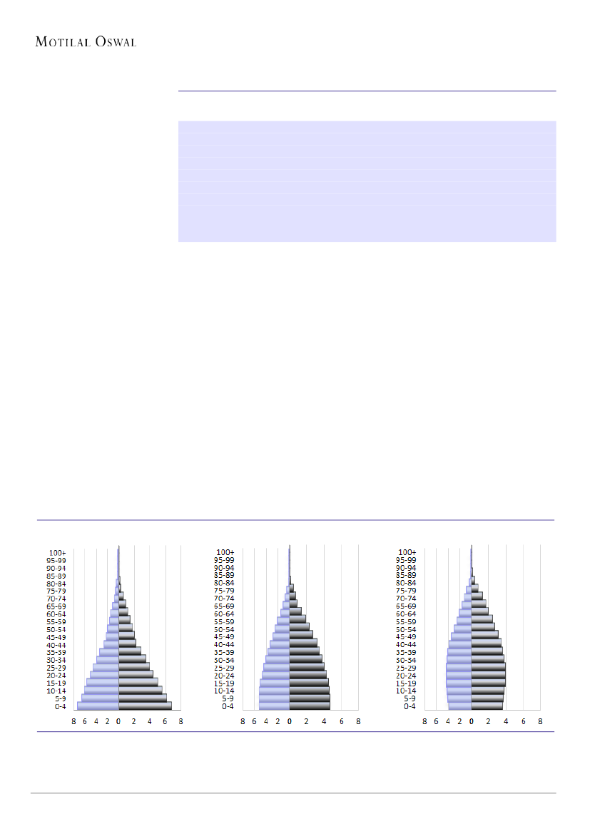
In contrast with some of the developed economies, India has a unique demographic
advantage, where a large part of its population is young and would fall into the
category of working population. The non-working age population would be lower
than the working age population by 2030. This would result in an increase in the
demand for discretionary spending, and in turn, consumer loans (including
mortgages).
Demographics to drive
consumption demand
Higher proportion of population to come into working age group – a push for consumer loans
Population Pyramid: 1990
Population Pyramid: 2010
Population Pyramid: 2030
Source: UNESCO 2009
3 March 2014
29

Financials | Thematic
Rising middle class; expect higher discretionary spending
Middle class population to
rise to 547m v/s
expectation of 267m in
FY15-16 and 160m in FY11
The National Council for Applied Economic Research (NCAER) estimates that India
will be a country of 267m (53.3m households) and 547m (114m households) middle
class people by 2015-16 and 2025-26. The demographic shift could lead to a rise in
the purchasing power of the middle income group.
The consumption pattern has changed over the years, with the proportion of
discretionary spending in rural and urban expenditure increasing to 50% and 60%,
respectively in FY12 as compared to 40% and 50%, respectively in FY00. This is likely
to drive further shift towards discretionary spending, in turn driving consumer loans
– largely mortgages, auto loans and credit cards.
Mortgage to GDP lower compared to peers (%)
Mortgage to GDP
547
8
114
20
37
2025-26
15
20
32
36
44
45
54
101
76
84
Share of discretionary
spending has gone up by
10% both in rural and urban
areas from FY00-12
Indian middle class households to increase 3x+ over FY11-25
Indian middle class household (m)
Individual (m)
Percentage of total population
40
267
160
31
2011
13
53
2015-16
Source: NACER
Source: HDFC
3 March 2014
30

Financials | Thematic
SME: Huge pent up demand
Big opportunity for a new bank with a niche business model
India’s SME segment, which comprises 29.8m enterprises, employs 69m people and
generates 45% of its industrial output, faces acute shortage of funding.
An IFC study reveals immediate addressable need of INR9.9t even if unviable projects,
sick units and companies without track record are excluded. This implies 19% of the
existing bank loan portfolio.
Of the overall SME funding
requirement, only 22% is
met through formal sources
SME segment presents large untapped potential
29.8m enterprises, which employ 69m people, generate 45% of India’s industrial
output and account for 40% of its exports, are facing funding shortage. A recent
study by International Finance Corporation (IFC) in partnership with the government
of Japan estimates the overall funding requirement in MSMEs at INR32.5t, of which
demand for debt is INR26t. The study also reveals that of the overall finance
requirement, only 22% (that is, INR7t) is funded through formal sources, with the
rest either through informal sources or self finance. This leaves a huge gap.
Excluding unviable projects, sick industries and companies that do not have an
established track record, the immediate addressable need is INR9.9t. While banks
have pricing power in this segment, the risk of defaults is high, as well (visible in high
stressed assets of some state-owned banks). Private sector banks are reluctant to
tap this opportunity. However, few regional private banks/niche NBFCs have
demonstrated strong performance and a replication of customer-proximate
model/expertise could help create a sustainable business model.
…yet, informal sources are a major funding source (INR t)
7
42.1
Immediate addressable
need of INR9.9t (~19% of
loan portfolio) and growing
Incremental share of MSME loans on a rise (%)…
Share in overall Loans
MSME Loan Growth
67.7
1.1
12.3
33.5
11.4
8.6
13.0
29.8
32.5
24.4
21.3
6.7
FY06
25.7
9.0
6.6
FY07
FY08
19.9
9.2
FY09
11.2
FY10
FY11
FY12
FY13
Supply
Formal Sources
Self-Equity Informal Sources
Source: RBI, Ministry of MSME
Source: IFC, SIDBI
Addressable need of INR9.9t – huge potential, to be approached in a calibrated manner
Source: IFC, SIDBI
3 March 2014
31

Financials | Thematic
Infrastructure: Stuck in challenging environment
Expect tide to turn; opportunity remains huge
India is an infrastructure-starved nation. While a lot of development has taken place,
it is not comparable with peers. In the 12th five-year plan, the required investment in
infrastructure is to the tune of USD1t.
The way infrastructure story has unfolded in India makes this segment vulnerable and
financiers would be shying away. However, it is important to note that the kick-start
of policy reforms and compelling need for the Indian economy will bolster growth in
the near future.
Underdeveloped infrastructure segment a huge opportunity
Given India’s size and relative underdevelopment, there is significant potential for
infrastructure financing. In the 12th five-year plan, the investment requirement for
infrastructure is likely to grow at a CAGR of 14%+ over FY13-17 to ~USD1t.
Structural opportunity
remains high; however,
strong policy measures
required to boost
investments and funding
We believe that the opportunity in this segment would be lower than envisaged
under the plan, as current headwinds are a deterrent for fresh investments, and
banks would be more cautious and reluctant to lend. Nevertheless, a sizeable
opportunity exits and strong policy measures (some of which have been initiated –
tariff hike, coal pooling and cabinet committee clearance for projects worth INR1.4t)
could help bring back investment and growth in this segment.
Infrastructure investment under 12th five-year plan (INR t)
Infra Investment
Spend as a % of GDP
XIIth five-year plan
estimates infra funding
requirement of USD1t
6.4
7.2
7.5
7.9
8.4
9.0
9.5
9.9
10.3
10.7
3.0
FY08
3.6
FY09
4.0
FY10
4.6
FY11
5.3
6.2
7.1
8.1
9.2
10.4
FY12
FY13E
FY14E
FY15E
FY16E
FY17E
Source: Planning commission, MOSL
3 March 2014
32

Financials | Thematic
Financial inclusion: Success model yet to emerge
Key consideration for new banking license
Giving unorganized/underserved areas of the country access to financial services by
leveraging technology and innovation is called financial inclusion. It is very important
in the Indian context, as only 35% of the adult population has a bank account and only
68m of the 199m households have access to banking services.
The RBI has taken various initiatives aimed at financial inclusion: (1) opening of no-
frills accounts, (2) relaxation of KYC norms, (3) simplified branch authorization norms,
and (4) engaging business correspondence.
There has been some success, with bank branches in villages expanding to 40,800+ as
compared with 33,378 in FY10, and SA deposit mobilization increasing from INR44.3b
to INR165b in three years. While the scope to increase penetration is huge, developing
an innovative and low cost business model is the key.
Banking services vastly under-penetrated in India
Only 35% of India’s adults
have formal banking
accounts; in rural areas, of
the 138m households, only
41.6m have accessed
banking services
India remains a long way from other countries in terms of penetration of banking
services. Only 35% of Indian adults have accounts at formal financial institutions
(banks, credit unions, cooperatives, post offices, or microfinance institutions) as
compared with an average of 50% globally and 42% for other developing countries
(source: World Bank report). Further, Crisil’s Financial Inclusion Index also replicates
the information presented by the World Bank – out of 199m households in India;
only 68m households have access to banking services. The number is even more
depressing in rural areas, where out of 138m households, only 41.6m have access to
basic banking services.
Formal savings in India lower than rest of developing world and other BRIC economies
Source: World Bank, MOSL
Penetration of financial products is significantly lower than world average (%)
Source: Asli Demirguc - Kunt and Klapper, L (2012): Measuring financial inclusion', Policy Research Working Paper, 6025, World Bank
3 March 2014
33

Financials | Thematic
Adult bank account penetration at financial institutions by Individual characteristics (%)
Source: World Bank
The recent spurt in number
of branches in semi-urban
and rural areas visible as
other segments become
highly competitive
NPBs aggressively entering rural areas
Sensing the opportunity in semi-urban/rural areas, and led by RBI push, banks are
venturing into the hinterland. Of their 5,318 branches added since FY09, 20%+ are in
rural areas and 35%+ are in semi-urban areas. Of the incremental bank branches
opened in FY12, 68%+ were in tier-4 to tier-6 cities. The breakeven period for semi-
urban branches is typically 18-24 months+; however, as the Indian economy grows,
these would be a strong source of business.
Strong branch expansion has started yielding results. This is reflected in the number
of savings accounts added in rural areas in last three years – up from 60.2m to
100.8m. India’s best run bank, HDFCB’s strategy of entering semi-urban areas in the
hinterland to tap the increasing potential has played well. There remains huge scope
for financials to penetrate into the hinterland and bring about a shift from informal
sources to the formal segment.
Spreading into the hinterlands to grab a vast space of opportunity
Business correspondent model
3 March 2014
34

Financials | Thematic
NBFCs: Weighing opportunity in light of challenges
Near term pain, long-term gain
Access to low cost deposits, diversification of business and revenue streams,
increasing competitive intensity in niche areas of operations and hardening stance of
the regulator towards NBFCs are some of the important considerations for NBFCs to
apply for banking licenses.
The initial challenges would be massive burden of regulatory costs like (a)
maintenance of CRR/SLR from day of commencement, (b) 25% of branches to be in
unbanked areas, (c) PSL requirement, (d) aggressive NPA recognition norms, etc.
Based on their cost benefit analysis, NBFCs like MMFS and Tata Sons have opted to
stay out of the race. Also, SHTF is reluctant to bring the CV finance business under the
ambit of the bank.
Why apply for banking license?
The group that obtains a new banking license will stand to gain in the long run due
to the inherent strength of the banking business model, as it is scalable and
sustainable. Moreover, a bank gives access to low cost deposits and offers multiple
avenues to generate income over the long term.
Reason 1: Provides stability on the liability side
Liability generation
a challenge, as
NBFCs gain scale
NBFCs are highly sensitive to systemic liquidity and interest rate volatility.
Restrictions on bank lending to NBFCs (a bank cannot lend over 10% of its net
worth to any NBFC) and changes in norms relating to priority sector lending and
securitization (that have made lending to NBFCs less beneficial for banks) will keep
borrowing costs high for NBFCs, unless the debt markets develop significantly. The
banking model provides the much required access to low cost deposits, inter-bank
liquidity and the RBI liquidity window, cushioning against liquidity shocks.
High borrowing costs, interest rate volatility to act as constraints for NBFCs (COF %)
SHFT
MMFS
HDFCB
SBIN
YES
Higher cost of borrowings
would require some NBFCs
to continue to cater to
riskier segments with risk of
interest rate volatility
looming large
12
9
6
3
Source: Company, MOSL
Banking license to provide
access to granular retail
deposits – a big positive;
however, competition is
immense
The biggest incentive for an NBFC to opt for a banking license is to bring stability to
the liability profile. However, building a liability franchise is not an easy task. For SA
deposits to cross the 20% threshold, it took nine years for HDFCB, sixteen years for
ICICIBC and thirteen years for AXSB.
The two banks that started operations in 2003-04 (YES and KMB) have found it
difficult to build a low cost deposit franchise, despite being in business for over
3 March 2014
35

Financials | Thematic
eight years. Only post savings rate deregulation, when these banks raised their
interest rates on SA deposits to 5-7% (v/s 4% for over 98% of the banking system),
some traction was witnessed. The gap between the top-3 and smaller banks is
yawning, as overall CASA ratio of the latter is equal to or lower than the SA
proportion of the former.
SA ratio moving up post deregulation of savings rates (%)
40.0
30.0
20.0
10.0
0.0
10.0
0.0
HDFCB
IIB
ICICIBC
Kotak
AXSB
YES
CA build-up has been relatively easy (%)
30.0
20.0
HDFCB
IIB
ICICIBC
Kotak
AXSB
YES
Source: Company, MOSL
Source: Company, MOSL
Market share of smaller private banks started inching up (%)
ICICIBC
YES
HDFCB
IIB
AXSB
KMB
Share in CA deposits relatively steady (%)
ICICIBC
YES
8.0
6.0
4.0
HDFCB
IIB
AXSB
KMB
6.0
4.0
2.0
0.0
2.0
0.0
Source: Company, MOSL
Source: Company, MOSL
For new players, offering
higher interest rates on
savings accounts would be
the most important tool to
garner deposits
New players would find intense competition for SA deposits. The critical success
factors for SA deposit mobilization are: (a) branch network, (b) retail asset base, (c)
service, (d) innovative products, and (e) technology. While the new players are
likely to have service and technology in place, attaining critical mass will take time.
In our view, the new entrants would take advantage of deregulated SA deposit
rates and offer interest rates at par with or higher than the smaller incumbent
banks.
Reason 2: Access to new revenue generating streams
Banking platform opens up
opportunities to earn
revenue from diversified
streams
Unlike banks, NBFCs are not allowed fee-generating activities such as guarantees,
issuing LCs/BGs, forex operations, etc. Also, most NBFCs are mono-line financiers
and fee generation is limited, with focus only on the underlying segment. Getting a
banking license opens new opportunities to generate fee income.
3 March 2014
36

Financials | Thematic
Fee income contribution is insignificant for NBFCs (% of average assets)
Regulatory restriction and
increasing competition
impacted the fee income
performance of NBFCs
1.6
1.6
Average (FY10-13)
1.5
1.4
1.4
1.0
0.5
0.3
0.2
IIB
AXSB
ICICIBC
HDFCB
YES
KMB
IDFC
LIC
SHFT
Source: Company, MOSL
Reason 3: Loan diversification to help face competition and reduce risk
Concentration in one
segment increases risk of
cyclicality - banking
platform more diversified
Over the years, competition from banks has increased in NBFCs’ traditional
strongholds (SHTF – CV loans, BAF – CDs, LICHF – housing loans). Banks (especially
private) are spreading their network in semi-urban and rural areas, where many of
the NBFCs have niche presence. The RBI is deliberating on the idea of issuing
banking licenses more frequently and issuing specialized banking licenses, which
could further enhance competition. The NBFC business model has an inherent
disadvantage vis-a-vis banks on the liability front. Hence, the NBFCs’ pricing
flexibility is severely constrained and they often have to compromise on margins or
asset quality. Conversion to a bank enables asset and liability diversification, and
bestows the ability to leverage on existing retail customer base for cross-selling.
Reason 4: Leverage could be increased to support RoE
Regulatory arbitrage
diminishing; higher capital
requirement curbs leverage
taking capabilities
The requirement of tier-I capital is lower for banks than for NBFCs. Further, NBFCs
are required to maintain lower leverage to maintain credit rating. Rating agencies
typically allow maximum leverage of 5-6x for IFCs, 7-8x for AFCs, and 10-12x for
residential mortgage financiers. In contrast, the debt-equity is typically 15-18x for
state-owned banks and 12-15x for private sector banks. Higher leverage can help to
improve RoE.
Leveraging capability higher for banks than for NBFCs (average assets/average equity (x))
Some entities are running at
less than half of the private
sector banks’ leverage
7.8
8.0
Average FY09/13
14.9
14.4
11.2
12.4
11.6
4.8
5.4
6.5
ICICIBC
KMB
HDFCB
AXSB
YES
IIB
IDFC
MMFS
SHFT
LIC
Source: Company, MOSL
3 March 2014
37

Financials | Thematic
Kotak: A legacy NBFCs is among the most successful bank in Indian Financials
Source: Kotak Mahindra Bank, Annual Report 2010-11
Rationale for some NBFCs opting out of race
Prominent and well-run NBFCs like Mahindra Finance (MMFS), Sundaram Finance
(SUF) and Cholamandalam Finance (CIFC) have opted out of the race for banking
licenses. Stringent RBI regulation and bringing of all the financing subsidiaries in
banking platform could adversely impact operational performance of the company.
Adhering to reserve
requirement and building
up PSL loans over a short
span of time would be a
daunting task and impact
return ratios
Rationale 1: No relaxation on statutory requirements, PSL targets
The RBI has clarified that it will not grant any relaxation on statutory requirements
like CRR, SLR (to be maintained from day one); this will impact return ratios. Though
the RBI has given a window of 30-37 months to comply with priority sector lending
(PSL) requirements, doing so will be a daunting task for new banks; even NBFCs
with existing PSL portfolios will find it difficult to achieve sub-segment targets.
Achieving PSL targets will be a daunting task for some entities on a higher loan base
Priority Sector
Agriculture
MSME
Export credit
Advances to weaker
section
Activities
Direct and indirect agriculture agri allied
activities
Micro enterprises, small enterprises,
education, housing
MSE engaged in export activities
Small farmers, SHG
Target % of Adjusted Net Bank
Credit
18%
No specific target
No specific target
10%
Source: RBI, MOSL
3 March 2014
38

Financials | Thematic
NPLs in PSL segment remains high (break-up of NPA, %)
Cost of doing PSL is high
due to lower yields &
high NPLs
51.8
Priority Sector NPA
Non Priority Sector NPA
53.1
59.0
48.2
FY11
46.9
FY12
41.0
FY13
Source: RBI, MOSL
Rationale 2: 25% branches in unbanked areas: Disadvantageous
proposition
In a phase of expansion,
compulsion of opening long
gestations branches and
running a loss makes it
difficult for new banking
licenses
The guidelines stipulate that 25% of the new banks’ branches should be located in
unbanked areas (areas with population of up to 9,999), a shift from FY02, when
banks were required to open 25% of their branches in semi-urban and rural areas
(population of up to 99,999). This puts new banks at a disadvantage – such
branches have a very long gestation period. New banks would, thus, find it difficult
to compete with existing banks that already have a large proportion of their
branches in areas of high business opportunity.
Rural and semi-urban market share: Credit – 20%
Rural
9%
Semi-urban
14%
Semi-urban
11%
Rural and semi-urban market share: Deposits – 23%
Rural
9%
Metro
56%
urban
21%
Metro
62%
urban
18%
Source: RBI, MOSL
Source: RBI, MOSL
Proportion of banking system deposits and credit from top-200 centers (%)
Banking is highly
concentrated in top 200
centers, which account for
73% of deposit base and
80% of loans
Deposits
FY10
Top 8
Top 20
Top 100
Top 200
48.8
55.8
69.4
74.4
FY11
48.9
56.3
69.7
74.6
FY12
47.6
55.2
69.1
74.1
FY13
46.4
54.2
68.6
73.6
1HFY14
45.3
53.4
67.9
73.0
FY10
58.9
67.2
78.0
81.5
FY11
58.9
67.6
78.6
82
Loans
FY12
58
66.8
78.3
81.7
FY13
57.4
66.0
77.2
80.8
1HFY14
57.3
65.9
76.7
80.3
Source: RBI, MOSL
3 March 2014
39

Financials | Thematic
FY12: 67% of Incremental branches in semi-urban/ rural areas FY13: 72% (competition is increasing)
Metro
20%
Rural
29%
Urban
16%
Urban
13%
Metro
12%
Rural
37%
Semi-urban
38%
Semi-urban
35%
Source: RBI, MOSL
Source: RBI, MOSL
Rationale 3: Operational challenges (including talent acquisition)
Operational challenges –
Conversion of existing
branches, changing mindset
of employees, hiring
workforce, difficulty in
cross-selling, etc
Apart from the regulatory and business-related challenges, new banks will also
have to face multiple operational challenges like setting up branches, reorganizing
existing network (if NBFC), ramping up operations, hiring the workforce, and
training and changing the mindset of the existing workforce for deposit generation
and cross-selling, rather than merely lending. Conversion of existing branches
would be a difficult task, as most retail NBFCs operate on a “fleet on street” model
(customers rarely visit branches). Branches are not at prime locations. Also,
accessibility may be difficult in a few cases (several branches are located on
second/third floors). In a number of cases, therefore, conversion of existing
branches may not be viable.
Current guidelines do not allow new banks to carry on other financing
business – however, among existing player there are exemptions.
HDFC and HDFCB:
HDFC and HDFCB are running as independent entities. HDFC has
refrained from merging itself with HDFCB, as the impact of regulatory compliance
could significantly alter the return ratios of the combined entity.
KMB and Kotak Prime:
KMB is still running its car financing business as an NBFC
subsidiary, which still accounts for 20% of the consolidated profitability and has
delivered better profitability than the consolidated entity.
Shriram Group keen to run CV financing business separately:
The Shriram group is
not very keen on converting Shriram Transport Finance (SHTF) into a bank. The
group has also made a request to run this business separately. However, it seems
unlikely that the RBI would allow this, at least in this round.
3 March 2014
40

Financials | Thematic
Who could be likely winners? Jury is out
Licenses to be on tap; initial expectation of 3-4 licenses to be awarded
In the initial round, NBFCs with strong track record and good corporate governance
are likely to get banking licenses. Corporate houses may be awarded in the second
round. Our key bets are IDFC, LICHFL, LTFH and Janalakshmi Finance (JFS).
NBFCs with large asset base/weak profitability are likely to suffer most. A large part
of the dent in earnings would be on account of regulatory reserves and priority sector
requirement. Return ratios of existing players could fall by over 50%.
Conversation of NBFCs to
banking platform and
fulfilling the reserve
requirements from day one
led to strong contenders
opting out
Only 25 banking license applications v/s 100+ in first two rounds
After three years of rigorous debate, the RBI’s final set of guidelines are very
stringent and aimed at safeguarding banks from any linkages, especially with
industrial houses. The stringent guidelines have resulted in fewer than expected
applications (25 applicants post the withdrawal of Tata Son and Value Industries).
Even some of the large diversified NBFCs such as CIFC, SUF and MMFS opted to stay
away.
Applications from various financiers, even new ones, line up
Historically, the RBI has not
been very comfortable
awarding banking licenses
to groups linked to (a)
capital market (b) Business
houses and (c) real estate
activities.
Source: RBI, MOSL
Placing our bets in round one:
IDFC, LICHF, LTFH and JFS;
ABNL and BJFIN may get
license in round two.
Department of Post could be a
dark horse.
While credentials of most of the applicants are excellent, we believe IDFC
(established track record; expertise in Infrastructure sector), LTFH (professionally
managed; strong parentage; diversified loan book), LICHF (strong parentage; large
customer base), and Janalakshmi Financial (experienced management and expertise
in financial inclusion via MFI model) are the strong contenders in round one. While
ABNL (strong brand; established financial services business) and BJFIN (strong
brand; diversified lending business) also have strong chances, in our view, business
houses may not be considered in the first round of licensing.
3 March 2014
41

Financials | Thematic
Applicants: Status on RBI’s key licensing requirements
Particulars
Ease of converting to NOFHC structure
Promoter holding greater than 50%
Business model revolving around financial inclusion
Rural presence in lending business
Ease of getting all financial activities under NOFHC
PSL assets greater than 10%
Exposure to group’s ecosystem
ABNL







BJFIN







IDFC







JFS







LICHF







LTFH






RCAPT






Shriram









Source: Company, MOSL
Initial RoEs to fall to low single digits as compared to 18-20% currently
Regulatory requirements
from day one and branch
expansion will impact near
term profitability
The stringent guidelines do not grant any relaxation on statutory requirements like
CRR/SLR. New banks will have to maintain CRR/SLR from the day of
commencement (Twelve months post receipts of in-principal approval). NBFCs that
get banking licenses would be able to build a scalable and sustainable business.
They would get access to low cost deposits and multiple avenues to generate
income. However, the benefits will accrue gradually over the next 5-10 years. On
the other hand, adhering to RBI requirements will mean an immediate hit on
profitability.
We have analyzed the impact on the financials of our-coverage NBFCs like SHTF,
BJFIN, LTFH, IDFC and LICHF. Our analysis suggests (based on FY13 balance sheet)
that in the first year of conversion of an NBFC into a bank, profitability will be
significantly hit and RoE will at least halve (from the existing 18-20%) due to
regulatory costs (CRR, SLR, PSL), coupled with increased operational and
provisioning costs.
LTFH will see maximum
impact due to lower return
ratios and large asset base
Major profitability draggers post conversion into bank
Fulfilling CRR and SLR
requirement will drag RoA
by ~50bp
Once NBFC are converted into banks, they will stop earning any interest for 4% of
NDTL. Further, they will have to invest 23% of NDTL into G-Secs to fulfill SLR
requirement. Weighted average G-Sec yields are expected to be 8-9%. Average
borrowing cost is 10-11%. RoA would be impacted on account of the following: (a)
CRR will be 30bp pre-tax and ~20bp post-tax, and (b) SLR will be ~30bp (post tax)
(assuming 2% negative carry and SLR at 20% of total assets).
Companies having lower RoA will see higher impact on PAT. Our back-of-the-
envelope calculations suggest that the impact on account of CRR and SLR will be 10-
40% of PAT for the first year, keeping other things constant. The impact will be
much for companies like LTFH that have lower RoA coupled with relatively larger
asset base.
NBFCs do not have any mandatory requirement of fulfilling priority sector lending
targets. As banking entities, they will have to keep 40% of the outstanding previous
year loan book as priority sector loans. Priority sector lending (PSL) is an extremely
difficult business as it has lower yields and has the highest NPAs in the system.
42
PAT impact will be high for
companies with low RoAs
and larger asset base
PSL another drag on
profitability; however,
transition period of 30-37
months given
3 March 2014

Financials | Thematic
Some NBFCs like IDFC do not have any priority sector loans in their balance sheet,
which will make extremely difficult for them to bring in the priority sector loans.
Some of the NBFCs like SHTF, BAF and LICHF have loans that qualify under PSL.
NPA norms to tighten;
credit cost to go up
Post the conversion of an NBFC into a bank, credit cost would increase significantly.
Currently, NBFCs (excluding HFCs) recognize NPLs on 180-day past due as against
90-day past due for banks. Though we have not factored this impact in our analysis,
credit cost is likely to go up significantly in the initial years. Impact will be lower on
companies like IDFC, BAF (already following stringent policy) and LICHF (already on
90dpd norm).
Some NBFCs are operating at a cost to income ratio of <20% due to corporate
business proportion being higher, limited branch and greater reliance on generating
business through agents or tie ups, and branches at low cost locations (2nd/3rd
floors of building; not main street locations). NBFCs getting converted into banks
will have to put in place new systems and processes, recruit trained manpower to
handle the banking business, open new branches, etc, which will lead to higher
opex in the initial years and will impact profits, though difficult to quantify
currently.
Opex to go up; most NBFCs
running at C/I ratio of <20%;
branch banking and retail
focus to increase C/I ratio
considerably
Strategies that NBFCs can adopt to lower the regulatory cost impact
Focus on reducing the balance sheet size by actively engaging into securitization/assignment transaction. Benefit
of this arrangement will be a) retention of existing customer base b) lower reported loan book leading to lower
PSL requirement c) Less strain of CRR/SLR in the initial years.
On receipt of banking license large share of disbursement in building PSL book and non renewal of working
capital loan. Retail/project financiers are unlikely to get significant benefit from the same.
Acquisition of strong regional private bank/small private banks, helping to expedite the branch rollout and PSL
fulfillment. NBFCs focused on PSL like MFI can also be good acquisition candidate.
Significant focus on technology and outsourcing, new low cost business models like Business correspondents,
ultra small/mini branches etc to reduce burden on P&L.
Attracting talent via heavy ESoPs rather than upfront high salaries.
3 March 2014
43

Financials | Thematic
Impact on profitability as NBFCs convert into banks
Financial for FY13 (INR m)
Networth
Borrowings
Advances
Profit before tax
Total Assets
New BS assuming only CRR and SLR
Networth
New borrowing
Amount borrowed for CRR and SLR
Advances (FY13)
Profit before tax (FY13)
Total Assets
Cash reserve requirement (% NDTL)
CRR requirement (INR m)
Yield on CRR (%)
Average cost of borrowings
Negative carry on CRR
As % of FY13 PBT
SLR impact
SLR requirement (% of NDTL)
Minimum SLR Requirement
Average cost of borrowings
Yield on SLR bonds
Negative carry on SLR
As % of FY13 PBT
SHTF
71,947
310,025
311,227
20,162
381,995
71,947
424,691
114,667
311,227
20,162
381,995
BAF
33,670
133,490
167,440
8,716
178,211
33,670
182,863
49,373
167,440
8,716
178,211
LTF
54,852
282,923
333,099
5,588
333,100
54,852
387,566
104,643
333,099
5,588
333,100
4.0
15,503
0.0
9.5
1,473
26.4
23.0
89,140
9.5
8.5
891
16.0
2,364
42.3
40.0
20.0
66,620
6,329
9.5
12.0
7,994
1,665
29.8
4,030
5,588
1,558
72.1
1,091
13.2
2.0
LICHF
64,813
687,660
778,120
13,736
752,473
64,813
942,000
254,340
778,120
13,736
752,473
4.0
37,680
0.0
8.5
3,203
23.3
23.0
216,660
8.5
8.5
0
0.0
3,203
23.3
40.0
20.0
155,624
14,784
9.5
10.5
16,341
1,556
11.3
IDFC
136,826
542,270
557,360
25,936
679,096
136,826
742,836
200,566
557,360
25,936
679,096
4.0
29,713
0.0
9.0
2,674
10.3
23.0
170,852
9.0
8.5
854
3.3
3,528
13.6
40.0
20.0
111,472
10,590
9.5
12.0
13,377
2,787
10.7
Negative carry on CRR will
impact PAT by 8-25%...
CRR impact
4.0
4.0
16,988
7,315
0.0
0.0
10.0
9.5
1,699
695
8.4
8.0
23.0
97,679
10.0
8.5
1,465
7.3
23.0
42,058
9.5
8.5
421
4.8
…SLR by
3-15% of PBT
We have assumed entities
will be able to achieve only
50% of PSL target; No
impact of shortfall assumed
Immediate impact of CRR and SLR on balance sheet
Loss to the company
3,164
1,115
As % of FY13 PBT
15.7
12.8
Priority Sector lending impact
PSL Requirement (%)
40.0
40.0
Assuming entities achieve 20% PSL
20.0
20.0
PSL requirement (INR m)
62,245
33,488
Income from PSL assets
5,913
3,181
Yield on Priority Sector loans
9.5
9.5
Yield on existing asset portfolio (%)
16.0
18.0
Income on existing asset (INR m)
9,959
6,028
Loss of income due to PSL requirement 4,046
2,846
As % of FY13 PBT
20.1
32.7
Impact on profitability post becoming Bank
PBT impact after becoming a bank
7,210
FY13 reported pre-tax profit
20,162
Adjusted PBT after becoming a bank
12,952
Impact on FY13 profits
35.8
Adjusted profits after becoming a bank 9,066
FY13 Reported ROE
20.6
Adjusted RoE after becoming a bank
12.6
3,962
8,716
4,754
45.5
3,328
21.9
9.9
Adjusted ROE atleast
halve of existing ROEs
4,759
6,315
13,736
25,936
8,977
19,620
34.6
24.3
6,284
13,734
16.8
14.1
9.7
10.0
Source: Company, MOSL
3 March 2014
44

Financials | Thematic
State-owned banks to get marginalized further
Private Banks could easily expand at a CAGR of 20%
NPB: Emerging winners
NPBs marginalized other peers with rapid market share gains in assets as well as low
cost deposits (core of the banking business).
We expect this trend to continue; despite technological improvement, state-owned
banks are likely to continue losing market share, as:
(1) Competitive landscape intensifies – new players come with less baggage
(2) Existing NPBs strengthen their foothold in semi-urban and rural areas; state-
owned banks’ dominance in these regions could be passé
(3) Realignment of business model is a must for state-owned banks, as continuous
weakening of liability profile, lower return ratios and tier-I capital would
constrain growth especially in an environment where capital rules are becoming
more stringent.
While we expect industry loan growth to be ~17%, market share gains should drive
20%+ growth for NPBs.
Two decades of
marginalization of
state-owned banks;
market share loss to
hasten, as new private
banks come in the play
Over the last two decades, NPBs have been continuously gaining market share from
the state-owned banks. We expect this to continue for years to come. The
underlying reason for our view is three-fold: (1) competitive intensity would
increase, as new banks come into play, (2) existing private banks are strengthening
their foothold in semi-urban and urban areas, where state-owned banks’
dominance would be challenged, and (3) state owned banks are struggling with the
capital and employee related issues.
State-owned banks are facing structural issues in terms of weakening of liability
franchise (aggregate CASA ratio ex-SBIN has dropped to 29% from 37% in FY05).
The situation is more exasperate in case of mid-sized state-owned banks, where the
liability profile has become even more feeble (CASA ratio of 24-26%), making them
susceptible to systemic interest rate volatility. Tier-I capital of the state-owned
banks is significantly lower than private peers, and with the Indian Banking system
moving towards more stringent capital rules, the dependence of state-owned banks
on government (for capital) would increase further.
We expect industry loan CAGR to be ~17% over the next decade. Assuming that
loan CAGR of state-owned banks is a tad lower at 15%, they would lose ~12%
market share. We expect the loan market share of state-owned banks to drop to
64% by the end of FY23. This would translate into a large pie of INR33.8t (55+% of
the FY13 loan book), direct beneficiary of which would be the NPBs.
Structural issues of state-
owned banks:
weakening
liability profile,
low capitalization and
fixed cost structure
Expect state-owned banks
to lose 10% market share in
the next decade
3 March 2014
45

Financials | Thematic
Potentially, loan book can expand 10x for NPBs in next 12 years (INR t)
Source: RBI, MOSL
Current snapshot of Indian Banking system
(FY13)
No. of banks
Branches
Market Share (%)
Loan
Deposit
SA Deposits
CA Deposits
CASA Deposits
GNPA (%)
NNPA (%)
Restructured Loan (%)
RoA (%)
RoE (%)
SBI and
Associates
6
20,182
23.5
21.8
29.8
19.1
26.7
4.6
2.0
4.7
0.9
15.3
Nationalized
Banks
20
52,480
52.6
55.6
49.2
43.8
47.7
3.6
2.0
8.3
0.7
12.3
State-owned
Banks
26
72,662
76.1
77.3
79.0
62.9
74.4
4.1
2.0
5.7
0.8
13.2
New Private
Banks
7
9,522
14.9
13.8
14.8
22.6
17.0
2.0
0.4
1.1
1.7
16.5
Old Private
Banks
Private Banks
13
20
6,047
15,569
4.6
5.0
3.8
4.2
3.9
1.9
0.8
3.5
1.2
16.2
19.4
18.8
18.5
26.8
20.9
2.0
0.5
1.4
1.6
16.5
Foreign
Banks
43
332
4.5
3.9
2.4
10.3
4.7
2.9
1.0
0.1
1.9
11.5
Source: RBI, MOSL
Private financials (Matrix): Strong return ratios and trading at an attractive valuations
Rating
ICICIBC*
HDFCB
AXSB
KMB*
YES
IIB
VYSB
FB
J&KBK
SIB
Buy
Buy
Buy
Neutral
Buy
Buy
Buy
Buy
Buy
Neutral
CMP
(INR)
1,044
668
1,266
683
305
397
545
77
1,335
21
Mcap
EPS (INR)
FY16
110
56
171
42
58
38
46
13
278
4.5
P/E (x)
FY15
8.5
14.9
8.6
18.4
6.0
12.6
13.4
7.2
5.2
5.2
BV (INR)
P/BV (x)
FY16
1.3
2.6
1.2
2.2
1.1
1.8
1.2
0.8
0.8
0.7
RoA (%)
RoE (%)
(USD b) FY15
19.4
96
25.5
45
9.5
148
8.4
37
1.8
51
3.4
31
1.6
41
0.2
11
1.0
257
0.5
4.1
FY16 FY15 FY16 FY15
7.2
574
651
1.4
11.9 214
257
3.1
7.4
935 1,077 1.4
16.2 272
313
2.5
5.2
239
287
1.3
10.6 189
220
2.1
11.8 409
447
1.3
6.0
90
100
0.9
4.8 1,375 1,577 1.0
4.7
27
31
0.8
FY15 FY16 FY15 FY16
1.7
1.7
15.7 15.7
2.0
2.1
22.8 23.8
1.7
1.7
16.9 16.9
1.7
1.7
13.3 13.3
1.5
1.5
23.3 22.2
1.7
1.7
17.9 18.3
1.1
1.1
10.4 10.8
1.1
1.1
12.4 13.4
1.5
1.4
20.1 18.9
0.9
0.9
15.7 15.3
Source: Company, MOSL
3 March 2014
46

Financials | Thematic
Can landscape for existing private sector banks alter?
Price war on liability, poaching of employees biggest risks
At the core of banking is liability franchise and building low cost franchise is a
herculean task. Smaller NPBs were able to mobilize SAs (except YES) but the pace of
growth was slow and raising rates was the preferred option.
New players could join in raising SA deposit rates, as strong competition would
otherwise act as a deterrent in improving liability profile.
Poaching of employees and shift of large corporate ecosystem business are the other
risks that could impact the performance of existing private banks.
On the assets side, with competition already very strong and cost of funds expected
to be higher for new banks, we do not expect significant pressure on lending yields.
Small private banks ride on
high SA deposit rates
Deregulation of SA deposit rates has taken competitive intensity to the next level,
with few of the small private banks offering SA deposit rates of 5-7%. Their
aggressive pricing strategy has led to a shift in the share of SA deposits in favor of
small private banks – increase of 3x+ (43bp) to 1.2%. To attract low cost funds, new
banks could also adopt an aggressive pricing strategy. Given that they do not carry
any past baggage, this would put further pressure on incumbents.
Private banks offering differentiated rates have witnessed strong growth (%)
FY05/11
FY11/13
173
68
ICICIBC and VYSB report
moderate SA deposit
growth; state-owned banks
continue to grow below
industry average
FY05/11 CAGR 22%
34
18
13
19
13
17
4
13
18
25
52
33
42
172
35
FY11/13 CAGR 15%
21
48
7
21
18
20
22
21
13
Source: Company, MOSL
SA rate deregulation, game changer: Aggressive ad campaigns by Kotak, IIB and Yes Bank offering higher SA rates
State-owned banks and
foreign banks are getting
marginalized in SA market
Small private sector banks offering higher rates on SA deposits have gained market
share. FY13 data reflects that foreign banks (lost 90bp to 2.4% over FY11-13 as
against steady-state of 3.3-3.5%) and state-owned banks (drop of 1%) have lost
significant ground.
47
3 March 2014

Financials | Thematic
Pace of market share gains
for the large three private
sector banks slows
While the large private sector banks gained market share, the pace of market share
gains slowed down. ICICIBC gained just 10bp in the last three years. AXSB and
HDFCB have gained 50bp each, implying a gain of 15-20bp per year as compared to
an average of 40bp+ over FY04-10.
Pace of market share gain has slowed down for large NPB (%) NPBs gained on cost of incumbents; SBIN market share stable
FY04
FY10
FY13
4.8
4.9
5.0
4.5
3.6
3.1
29
30
30
FY04
57
50
49
FY10
FY13
2.2
2.1
0.7
0.17
0.41
0.40
0.22
0.11
0.01
IIB
KMB
0.34
0.04
YES
11
17
19
3
3
2
ICICIBC
HDFCB
AXSB
Source: MOSL, Company
Source: MOSL, Company
CASA market share for private sector banks to be driven by penetration
Mid-size private banks
would be at higher risk, as
their edge of higher SA
rates is likely to be diluted
The highest CASA share belongs to banks with large branch networks and better
brands. Enhanced customer service, better branding, leveraging on corporate
relationships and increasing reach in semi-urban and rural areas will help private
banks to improve their market share. In our view, the gain would come from their
increasing reach and marginalization of state-owned banks. Mid-size private banks
would be at higher risk, as their edge of higher SA rates is likely to be diluted, with
new players expected to adopt aggressive pricing to attract low cost funds.
Increase in SA deposit rates or fall in SA ratio to impact NIMs
Below we present a scenario where a bank either raises rates or continues to lose
market share and in turn CASA ratio declines gradually. The key assumption here is
that the bank would not be able to pass on the rise in cost of funds to the borrower,
given intense competition on the lending side as well.
Impact of 18bp and 5bp on NIMs for every percentage change in SA deposit rate and proportion respectively
Source: Company, MOSL
3 March 2014
48

Financials | Thematic
Who could be indirect beneficaries?
Consolidation, M&A activity to increase
If select NBFCs convert into banks, the initial phase would require realignment of
their business model. This would leave a gap and competition would ease in the
intermediate phase, thus providing opportunity for NBFCs like MMFS, SUF, CIFC etc.
Successful applicants will explore to reduce the balance sheet size to minimize
regulatory cost, while existing players will scout for buying portfolios and fill the gap
left by them.
Achieving priority sector targets, along with building liability franchise will be crucial
for new applicants. This could spur M&A activity and small private banks would be
targets. VYSB, FB and DCB Bank seems good bets.
Regional private sector
banks like FB, VYSB, DCB etc
are good contenders for
acquisition.
Intense competition in metros and urban areas and RBI’s thrust on financial
inclusion (pushing banks to expand into unbanked areas) would shift the focus on
banks having niche presence and expertise in rural lending. Achieving priority
sector targets will be a crucial parameter (existing banks are finding it difficult). This
along with the desire to strengthen liability franchise (achieve higher CASA ratio)
with the strong presence in key markets will be the crucial determinant.
New banks may focus on targeting the existing bank. However, the unionized work
force and high community presence in regional banks may be a deterrent. In the
past, several deals did not go through due to these issues. Most of the old private
sector banks still have unionized labor, though the strength/bargaining power has
started diluting in recent years. Freeing of branch licensing, valuations will be one
of the key considerations for acquisition now .
Amongst the existing banks VYSB, FB and DCB Bank could be attractive
propositions. Others like Dhanalaxmi Bank, Lakshami Vilas Bank, Catholic Syrian
Bank etc with weak financials but strong presence in key markets (TN, Kerala etc)
may also be considered. Certain regional banks with healthy financials like CUB,
KVB etc can also be takeover targets. However, any potential M&A will bring with
itself own set of challenges considering long operating history of small private
banks.
Franchise expansion key focus area for past mergers
Target Bank
Times Bank
Bank of Punjab
Federal Bank
United Western Bank
Sangli Bank
Lord Krishna Bank
Centurion Bank of Punjab
Bank of Rajasthan
Acquirer Bank
HDFC bank
Centurion bank
Ganesh Bank
IDBI bank
ICICI bank
CBOP
HDFC bank
ICICI Bank
Year
Jan 2000
Oct 2005
Jan 2006
Sep 2006
April 2007
Aug 2007
Oct 2008
May 2010
No. of Branches
39
125
32
229
198
31
394
463
Source: Company, MOSL
Regional banks:
Unionized
labor and strong
community presence - an
aspect to be content with
VYSB, FB and DCB Bank
most attractive bets
3 March 2014
49

Financials | Thematic
Small private sector banks – Good acquisition candidates
Market Cap
(INR m)
Weaker Banks
Dhanalaxmi*
Karnataka
Lakshmi Vilas
DCB
Stronger Banks
ING Vysya
South Indian
Karur Vysya
City Union
Federal
3,240
18,220
6,000
12,820
101,640
27,780
33,250
25,320
62,790
Branch
Network
280
559
312
115
551
799
565
406
1,142
CASA
(%)
21.1
24.8
14.0
24.8
34.7
21.7
19.2
17.5
30.4
Advances
(INR m)
78,952
270,050
128,983
73,615
340,484
333,218
331,060
158,248
416,400
Deposits
(INR m)
119,066
386,830
173,156
95,918
Deposit/
Branch
425
692
564
834
Mcap/
Branch
11.9
32.4
19.3
114.3
389,560
707
190.1
446,452
559
33.5
437,270
774
58.8
211,160
520
62.9
577,370
506
55.7
*Data as on 1HFY14, Source: Company, MOSL
ING VYSYA Bank: Strong transformations, healthy return ratios
Strong presence in AP and
Karnataka and sharp
improvement in return
ratios
Most old generation private sector banks are in the process of trying to transform
into new generation private sector banks. VYSB has successfully differentiated itself
from other regional private sector banks and is moving up the scale. Its asset
portfolio is well diversified -- 20% consumer banking, 35%+ each in corporate and
SME segment and rest in Agriculture segment. Niche expertise in SME not only led
to an improvement in margins, it also contained credit cost, thus aiding overall
profitability. RoA improved to 1.3% in 9MFY14, compared to 0.6% in FY08.
Capitalization is strong, with Tier I at 14.5%.
Promoter holding:
ING Group holds 43.2% and thus if M&A activities pick up the
acquirer would need to deal with only one promoter, which simplifies the process.
65% of the branches in
southern region
Strong foothold in southern, urban and metro regions:
VYSB’s branch network
spans ~550 branches, with more than 65% of the branches located in southern
region. Further, of the overall network, 65% of branches are located in metro and
urban areas (proportion of metro and urban area to overall Indian banking business
is ~80%). CASA ratio is ~32%, with higher proportion of CA deposits (~19%;
leveraging strong corporate relationship).
Reduced unionized labor force:
Addition of new employees (not a part of IBA) and
induction of employees directly to its payroll has led to a sharp reduction in the
proportion of unionized employees to nearly 33%, compared to 50%+ in FY11.
Valuations have improved (one-year forward PBV)
2.5
2.0
1.5
1.0
0.5
0.0
0.4
1.3
1.4
PB (x)
Peak(x)
Avg(x)
Min(x)
2.3
One-year forward P/E
29
21
13
5
Negative
Earnings
Cycle
12.5
6.7
PE (x)
Peak(x)
Avg(x)
Min(x)
21.8
13.8
Source: Company, MOSL
3 March 2014
Source: Company, MOSL
50

Financials | Thematic
Federal Bank: Rapid expansion, business restructuring yields results
Strong presence in Kerala
and healthy capitalization
FB is one of the largest old generation private sector bank in India and is
headquartered in Aluva, Kerala. As in December 2013, the bank had 1,142 branches
spread across 24 states in India, making it the fourth largest private sector bank in
terms of distribution network. Kerala, a key state from NRI business perspective,
accounts for a large part of its business, contributing 50% of its branch network and
deposits and 35% of loans. Large balance sheet, capabilities and distribution
strength already in place can provide a good platform to the new player. FB also has
a strong Tier 1 ratio of 14%+.
Retail and SME stress reduces, high coverage ratio:
Net stress loans of 5.4% are
comparatively higher than some of its peers. However, improved backend
processes and risk management systems are yielding results, with slippages in SME
and retail segment continuously trending down. While corporate segment remains
vulnerable, consolidation of the corporate book (lower by 26% YTD) over the last
three quarters and management’s guidance of most stress already been recognized
provide some confidence. PCR (including technical write-off) is strong at 83% and a
large recovery expected from a government account (exposure of INR2b) provides
cushion to earnings.
Structural improvement in liability profile and granularity on asset side:
Bank has
utilized the consolidation phase to de-bulk its balance sheet. Retail deposits stand
at 93% and CASA ratio at 30%+ (highest since FY99) and on the asset side, SME
(niche expertise) has increased to 25% v/s 16% in 1QFY12 and retail loans are at
32%+, indicating a strong granular business.
Significant improvement in
risk management and back
end processes
One-year forward PBV
1.9
1.5
1.1
0.7
0.5
0.3
0.9
PB (x)
Peak(x)
Avg(x)
Min(x)
1.5
0.8
One-year forward P/E
16
13
10
7
4
7.4
PE (x)
Peak(x)
Avg(x)
Min(x)
12.3
7.1
Source: Company, MOSL
Source: Company, MOSL
DCB Bank: Cautious approach to growth, focus on granular business
Healthy presence in the
strongest western region;
operating leverage key to
return ratios
A modern and emerging private sector bank having 115 branches, with 45% located
in Maharashtra. Under the leadership of Mr Natrajan, DCB has been driving a
transformation across multiple fronts in the bank and has addressed losses suffered
due to the sharp spike in delinquencies witnessed in FY08-10. The bank has cleaned
its books by aggressively writing off NPLs and cutting down exposure to risky assets.
Thus, RoA has steadily moved up to 1.2-1.3%, compared to a loss in FY10.
Strengthened risk management system, strategic focus on secured segment (lower
asset quality risk) and operating leverage would be future drivers of profitability.
Promoter holding at 18.5%:
Its promoter and promoter group, the Aga Khan Fund
for Economic Development (AKFED) and Platinum Jubilee Investments Ltd, hold
3 March 2014
51

Financials | Thematic
~19% stake. AKFED is an international development enterprise. In-line with RBI
guidelines promoter group is trying to bring down its stake to 10%.
Calibrated growth strategy:
DCB consolidated its business in FY09-10 after it was
impacted by high NPLs due to exposure to unsecured retail loans. Since then the
portfolio mix of retail loans (45% of loans) has shifted from unsecured PL and CV
loans (32% in FY09) to more secured mortgages (39% of portfolio). Further, bulk
business (corporate loan) proportion declined to 24%, compared to the peak of
34% in 2QFY11, which in the current environment is more risky, particularly for
DCB, due to lower balance sheet size. SME loans in 3QFY14 stood at 19%. Bank is
well poised to grow above the industry growth rates, which is demonstrated by
balance sheet expansion of ~23% CAGR (post consolidation phase).
Retail deposits proportion - among the best:
One of the bank’s key strength is the
high proportion of retail deposits (77% at end-3QFY14). Strong expansion in
balance sheet without commensurate growth in retail and CASA deposits led to a
decline in CASA ratio (27% against the peak of 35% at end-FY11). However, this
remains the best among peers and gives a scalable platform to the new player.
Well capitalized:
The bank is well capitalized with tier 1 capital of ~12%. With
sufficient capital and strong management in place, it is geared to tread the growth
path and is well poised to deliver medium term goals.
One-year forward PBV
5
4
3
2
1
0
Negative
Earnings
Cycle
Share of bulk deposits
business declined
considerably
One-year forward P/E
15 Yrs Avg(x)
7 Yrs Avg(x)
50
40
30
1.6
1.3
1.0
20
10
0
Negative
Earnings
Cycle
P/B (x)
5 Yrs Avg(x)
P/E (x)
5 Yrs Avg(x)
15 Yrs Avg(x)
7 Yrs Avg(x)
18.5
16.0
7.7
Source: Company, MOSL
Source: Company, MOSL
3 March 2014
52

Financials | Thematic
Companies
BSE Sensex: 21,120
Company Name
Aditya Birla Nuvo
Bajaj Finserv
IDFC
Janalakshmi Financial
Services
LIC Housing Finance
L&T Finance Holdings
Shriram Capital
62
63
66
68
S&P CNX: 6,277
Pg.
54
56
59
March 2014
3 March 2014
53

Thematic | Sector: Financial
Aditya Birla Nuvo
BSE Sensex
21,120
S&P CNX
6,277
CMP: INR1,085
Not Rated
Biggest conglomerate, strongest parentage among applicants
Banking license could drive much-awaited re-rating
Strength of existing business model and company/group
Aditya Birla Nuvo (ABNL, fortune 500 company) is part of the Aditya Birla group, one of India’s oldest and
largest (US$42b by revenue) business houses. The group has successfully demonstrated its ability to manage
large scale businesses.
Aditya Birla financial services (ABFS, 100% subsidiary of ABNL) has strong presence in life insurance (amongst
the top 5), asset management (amongst the top 5), private equity and wealth management. Company also
has the lending business of INR100b.
The group has nationwide presence through over 1m touch points/channel partners and customer base of
125m+. ABFS alone has over 2,000 points of presence and ~200,000 agents/channel partners.
Benefits that the company will derive from a banking license
ABFS already has a presence across the financial services spectrum via its private equity, asset management,
life insurance businesses. A banking license can help it tap existing retail touch points and cross-sell asset and
liability products. The group can leverage its existing reach to rapidly scale up the bank.
Banking license will help to scale up lending business which has relatively lower AUM of INR100b. In order to
swiftly scale up banking business, on a liability side ABNL can focus on its vast ecosystem of employees,
vendors, dealers etc.
Regulatory cost of transition to bank will be lower due to small asset base of lending business.
View: A large conglomerate; Bank a natural extension to financial services business
ABNL is trading at 10x FY15E EPS; IDEA’s 25% stake in ABNL is ~70% of ABNL’s market cap of INR150b. The
company also has a presence in certain cash cow manufacturing businesses like carbon black, fertilizers,
rayon, textiles and insulators. While insurance and asset management started generating profits, the
proposed divestment of IT/ITES business could also throw capital. Being a holding company, the stock is
already trading at a steep holding company discount. We do not have a formal rating on the stock.
ABNL’s NBFC loan mix: (INR100b)
ABNL’s concentrated shareholding pattern
Source: Company, MOSL
Source: Company, MOSL
3 March 2014
54

Aditya Birla Nuvo
ABNL: structure complies with RBI’s NOFHC
Source: Company, MOSL
3 March 2014
55

Thematic | Sector: Financial
Bajaj Finserv
BSE Sensex
21,120
S&P CNX
6,277
CMP: INR720
Not Rated
Strong presence in financial space; banking platform a missing link
Opportune time to convert to a bank
Strength of existing business model and company/group
Bajaj Finserv is the financial services arm of the Bajaj group and has a strong presence and rich experience in
lending business (leader in consumer durable and two wheeler financing) and life (among the top five private
life insurers) and General Insurance (second largest insurer) business. Across the businesses company has
strong customer base of over 10m.
Bajaj Finance (lending business) has over two decades of experience with an asset under management of
INR200b. BAF has transformed from a captive two-wheeler financier to one of the most diversified lender
(consumer, SME, commercial) and has developed unmatched expertise in perceived risky retail loans.
Company has strong capital base (INR39b) and its lending business (mostly converted into a bank, if license
awarded) has a strong Tier I ratio of 16.5% and low leverage (assets/equity of 6x).
Benefits that the company will derive from a banking license
BAF is a sole lender in certain untapped retail segments and has developed unparalleled expertise in this
space. If it obtains a license, it can be one of the most diversified retail franchises.
Through consumer financing business, BAF acquires ~2m new retail customers every year. Leveraging the
group’s large presence at retail touch points can establish a strong retail franchise in a short period.
Growth in the life and general insurance can expedite if the group will have a banking presence.
As an NBFC, credit rating agencies are not very comfortable at a high gearing, post conversion into a bank
capital will be more efficiently utilized.
View: Bank – A platform to leverage strong retail presence
Bajaj Finserv:
Bajaj Finserv will operate as a NOHFC and BAF will be converted into a bank, in our view. This
can lead to lead to re-rating for both BJFIN and BAF. BJFIN trades at 7x FY15 P/E. We do not have formal
coverage on Bajaj Finserv.
Bajaj Finance:
Bajaj Finance is one of the best managed retail financier and has a strong management team.
BAF trades at 1.6x FY15E BV, with a RoA of 3.6% and RoE of ~21%. Despite strong return ratios, robust
earnings and comfort on asset quality, the stock is trading at a discount to peers such as SCUF and MMFS.
We maintain
Buy.
3 March 2014
56

Bajaj Finserv
BJFIN: Shareholding pattern
BAF: Diversified retail NBFCs (AUM INR224b)
Source: Company, MOSL
Source: Company, MOSL
Bajaj Finserv: Holding company structure complies with RBI guidelines
Source: Company, MOSL
3 March 2014
57

Bajaj Finserv
Financials and valuation (Bajaj Finance)
3 March 2014
58

Thematic | Sector: Financial
IDFC
BSE Sensex
21,120
S&P CNX
6,277
CMP: INR94
Buy
Unparalleled expertise in infrastructure segment
Current valuations largely capture the negatives
Strength of existing business model and company/group
IDFC’s unparalleled expertise in the infrastructure segment and conservative approach to project selection has
resulted in a superior performance compared to peers, even in a stressed and challenging environment for
Infrastructure financing. Strong risk management is reflected in the low GNPA of 0.6%.
Over the years, IDFC has developed strong expertise and relationships across the infrastructure/large
corporate segment.
On a prudent basis, IDFC always managed matched ALM, which reduced the volatility in margins and
profitability. Further, it has one of the best capitalization with the Tier I ratio of 22.5% and leverage
(assets/equity) of just 4.5x.
Other strengths: (a) scores high on corporate governance (b) professional management (C) prudent accounting
practices, and (d) strong investor base – diversified ownership, widely held by various institutions.
Benefits that the company will derive from a banking license
Inherent risk associated with mono-line focus and large value transactions can be reduced on diversifying the
loan book. Leveraging on corporate relationship from infrastructure lending, investment banking and private
equity, IDFC can set up a strong corporate business unit in the banking entity.
IDFC also has an existing retail customer base on the asset management side, which it can leverage as a bank.
Infrastructure bonds and mutual funds are its other sources of retail touch points. To begin with, IDFC can
exploit the existing relationships to build its retail presence.
Volatility in growth rates would reduce with across-the-spectrum financing and stable funding source.
Fee income contribution will increase as NBFC it is not permitted to do BG, LC business etc. Further, banking
license will also open up other income streams like forex income, cross sell etc.
As an IFC, credit rating agencies are not very comfortable at a high gearing, post conversion into a bank capital
will be more efficiently utilized.
View: Earnings volatility to come down though near term pain
As an NBFC:
IDFC trades at 6.5x FY15E P/E and 0.9x FY15E P/B, with a RoA of 2.5% and RoE of +15%. The stock
trades at a steep discount compared to peers due to (a) moderate growth and profitability, and (b) overhang of
muted infrastructure financing. Current valuations largely capture the negatives and we maintain our
Buy
rating.
As a bank:
Banking license will help IDFC to diversify from wholesale business (both asset and liability). Further,
it will open up fee income and high gearing opportunities. With the strong investment book of ~INR90B
meeting SLR requirement should not be very challenging as compared to peers. However, PSL targets can be a
big drag for the company.
3 March 2014
59

IDFC
IDFC: Leading IFC with a loan book of INR560b
Others
15%
Energy
34%
Telecom
26%
Transportat
ion
25%
IDFC: Shareholding well diversified
Source: Company, MOSL
Source: Company, MOSL
IDFC: Easy to comply with RBI guidelines
Source: Company, MOSL
3 March 2014
60

IDFC
Financials and valuation
3 March 2014
61

Thematic | Sector: Financial
Janalakshmi Financial Services
BSE Sensex
21,120
S&P CNX
6,277
Not Listed
Unique business proposition – urban financial inclusion
Could turn into a worthwhile financial inclusion-focused private sector bank
Strength of existing business model and company/group
Janalakshmi Financial Services (JFS) has a unique business proposition and unlike other MFIs it has been
catering to the strata of urban poor for 13 years+. Collection efficiency of 98/99% reflects the strength of its
strong credit appraisal and recovery mechanism.
Branch network of 155 (across 15 states and 65 cities) and robust technology platform has laid the foundation
for strong growth ahead. As of 9MFY14 JFS had an outstanding AUM of INR16.5b v/s INR8b in FY13.
JFS is adequately capitalized with a networth of INR5b+ (raised ~INR3.2b in August 2013) and has a low
gearing (assets/equity) of ~3x.
JFS has a strong management team in place and good corporate governance. The company follows a Two Tier
structured where under Section 25; it has created a not-for-profit holding company called Janalakshmi Social
Services - in which promoter stakes are held. Funds in Janalakshmi Social Services can only be used to address
social issues and for development of the weaker section.
Benefits that the company will derive from a banking license
JFS has a customer base of ~1.7m and have been cross-selling products (insurance, pension products etc) to
generate fee income. This could be levered better on banking platform.
Scaling up retail liability in urban and metro areas will be a challenge for any new bank. JFS will have an edge
to pursue existing traction, given its customer base and brand recall. JFS should be able to attract the
marginal deposit ticket sizes, which in turn will help it to build a good liability profile.
Drag of regulations on financials would be minimal on the company due to (1) small loan portfolio (INR16.5b),
impact of SLR and CRR would be lower and (2) majority of the portfolio of JFS qualifies for PSL.
The company’s presence in highly under-served customers (perceived to be risky by other Financial
Institutions) can help to build a strong retail and SME driven asset base, and offer customized products as per
the requirements of target segment.
Promoter Group & Management Team
Mr. Ramesh Ramanathan – Founder & Chairman:
A National Technical Advisor of Jawarharlal Nehru
National Urban Renewal Mission (NURM), Ministry of Urban Development, Government of India. He also
served as Management Director, Head of North American Equity Derivatives and European Head of Corporate
Derivatives at Citibank North America. He was a member of Dr. Nachiket Mor committee (formed in
November 2103) which studied and made recommendations on ‘Comprehensive Financial Services for Small
Businesses and Low Income Households’.
Mr. R Srinivasan - Executive vice-chairman:
Closely associated with Mr. Ramanathan in drawing the blue
print of Janalakshmi. Earlier he served as Deputy Chief Executive Officer, India of ANZ Grindlays Bank and was
also a senior advisor to both Fitch Ratings and JP Morgan.
Mr. V S Radhakrishnan - MD & CEO:
A veteran banker. He was with HSBC for over 25 years where he held
various senior positions before moving to ING Vysya Bank for 3 years.
Some of the marquee funds
that have invested in Janalakshmi Finance are (1) Lok Capital, (2) Treeline, (3)
Citicorp Venture Capital and (4) Morgan Stanley Private Equity Asia.
62
3 March 2014

Thematic | Sector: Financial
LIC Housing Finance
BSE Sensex
21,120
S&P CNX
6,277
CMP: INR206
Buy
Well placed to make most of structural growth opportunity
Banking: Execution is a key
Strength of existing business model and company/group
Housing loan growth is likely to remain above nominal GDP growth, led by increasing penetration and
changing demographics and LICHF is well positioned with the market share of ~10%.
LIC of India (parent company) has a strong brand name and a vast customer (~20m) and agent base (~1.2m).
LICHF also has a strong retail customer base of 1.6m+. Further, its 190+ branches, ~1,250 DSA, 6500+ Home
loan agents etc will be useful in building banking platform.
LICHF has a strong capital base of INR74.3b with a healthy Tier 1 ratio of 12.5% however; it has relatively high
leverage of ~11.5x as compared to other NBFC.
Other strengths: (a) healthy asset quality, led by conservative lending practice and strong collaterals in place,
and (b) strong investor base.
Benefits that the company will derive from a banking license
Competition (Banks and 57 registered HFC) is increasing rapidly in the housing finance segment. Banks have a
strong cost of funds advantage, which makes LICHF less-competitive in a scenario of rising interest rates thus,
liability diversification is one of the key consideration for LICHF. Strong parentage will help to raise liability at
competitive rates as compared other new licensees.
LICHF has a strong retail customer base, which can be leveraged to cross-sell asset and liability products.
The parent receives healthy float via premium collections, which can be effectively utilized.
View: Enough opportunities to grow as HFCs; Uncertainties to increase
LICHF trades at 1.2x FY15E BV, with a RoA of 1.5% and RoE of ~18%. We expect LICHF to growth 20% over
FY14-16 with a focus on profitability. Current valuations provide strong upside. Maintain
Buy.
Asset quality is at its best historically. However, LICHF had some hiccups in managing its operations (high
NPAs in retail business in early 2000 and issues in corporate lending business) in the past. After obtaining a
banking license, execution (generating priority sector loans and cross-selling of services) will remain a key and
it will be interesting to see how LICHF will give competition to other banks especially PSU banks.
LICHF has a large asset base of INR865b+ thus, post conversion into a bank, regulatory requirements for CRR,
SLR will impact profitability materially. Further, generating agri and agri allied segment PSL will be a daunting
task.
3 March 2014
63

LIC Housing Finance
LICHF: Second largest HFC with loan book of INR865b
Developer
Loan
3%
LICHF: Strong promoter backing
Individual
Home Loan
97%
Source: Company, MOSL
Source: Company, MOSL
LICHF: If parent (LIC) comes under NOFHC, structure may turn complex
Source: Company, MOSL
3 March 2014
64

LIC Housing Finance
Financials and valuation
3 March 2014
65

Thematic | Sector: Financial
L&T Finance Holdings
BSE Sensex
21,120
S&P CNX
6,277
CMP: INR77
Not Rated
Professionally managed; good corporate governance
Increasing presence in financial services via acquisitions
Strength of existing business model and company/group
L&T Finance Holding (LTFH) is promoted by Larsen & Toubro (L&T), one of the leading companies in India,
with interests in engineering, construction, manufacturing, technology, and financial services.
The L&T group is professionally managed, with diversified holdings and is highly regarded for its corporate
governance practices.
LTFH’s loan book already mirrors that of a bank as it is present in various segments – micro finance, housing
finance, corporate finance and infrastructure finance. The diversification has helped develop lending expertise
across asset classes.
Businesses like mutual fund and acquisition of Indo Pacific Housing Finance have increased its retail touch
points.
Benefits that the company will derive from a banking license
While LTFH can draw expertise from its parent in the infrastructure segment, it can also attract the brand
name to build a retail franchise.
Leveraging on its expertise in retail lending and strong corporate relationships, it can set up a good blend of
retail/corporate business units in the banking entity.
LTFH has demonstrated strong wholesale debt raising capabilities. With a strong brand name and vast
ecosystem, the same could be replicated with banking under its fold.
View: Low ROA of ~1% - constrain for near term profitability if converted into a bank
LTFH trades at 1.8x FY15E BV, and has a RoA of 1% and RoE of ~11%. We do not have a formal coverage on
the stock.
LTFH shareholding pattern is concentrated
L&T’s diversified shareholding pattern
Source: Company, MOSL
Source: Company, MOSL
3 March 2014
66

L&T Finance Holdings
LTFH: Diversified loan book of INR378b
Source: Company, MOSL
LTFH: Holding structure best aligned with RBI guidelines
Source: Company, MOSL
3 March 2014
67

Thematic | Sector: Financial
Shriram Capital
BSE Sensex
21,120
S&P CNX
6,277
Not Listed
Best suited for financial inclusion
Bringing all business under the ambit of the bank would be difficult
Strength of existing business model and company/group
Shriram Capital (SCL) has a strong presence in financial services via its group lending businesses (Shriram
transport (SHTF), Shriram City Union Finance (SCUF) and Shriram Chit Funds) and Insurance entities. At the
group level it has an overall customer base of 10.2m+, 42,000+ employees and the AUM of ~INR760b.
The group has carved a niche by catering to the financing needs of people who were excluded. It has a vast
retail customer/distribution base and monopoly over existing customers. It has strong focus on financial
inclusion – a key parameter for RBI to issue a banking license.
SHTF and SCUF has the strong capitalization with Tier I ratio of 15.5% and 18.6% and low leverage
(assets/equity) of 6.1x/5.1x respectively.
Benefits that the company will derive from a banking license
Obtaining a banking license is crucial for the longevity of the business and will also help generate low cost
liabilities.
SCL through group entities has very strong relationships with millions of retail customers. It can leverage
these relationships to swiftly scale up its banking operations.
Almost its entire book qualifies for priority sector lending, which gives the group an edge over peers.
View: Focused on financial inclusion; Complex group structure a hurdle
The Shriram group has applied for a banking license with the condition that it will not convert the existing
NBFC platform into a bank. As conversion of an NBFC is a vital parameter for the RBI, probability of the group
obtaining a banking license is low, in our view.
Getting all the lending businesses under a bank will be a daunting task as two entities are listed and both of
them have a diverse set of investors. Further, if SHTF (on book loan book of ~INR380b) is converted into a
bank hit on the profitability will be high on account of regulatory cost and generating direct agri and agri
allied activities PSL will be a daunting task.
SHTF is largely levered to the macroeconomic conditions and with the expected improvement in latter half of
CY14, we expect business outlook to improve. Despite the tough environment, the company managed to
keep NNPA at 0.75%, with healthy return ratios (2.1%+ RoA and 16%+ RoE). In line with the improvement in
cycle, we expect return ratios to improve. The stock trades at 1.4x FY15E consolidated BV and 9.5x FY15E
consolidated EPS. Maintain
Buy.
3 March 2014
68

Shriram Capital
SHTF AUM mix: CVs account for 70% of AUM
SCUF loan mix: diversified retail lender
Source: Company, MOSL
Source: Company, MOSL
SHTF’s diversified shareholding
Others
19%
Promoter
26%
Shriram City Union Finance: Diversified shareholding
Others
34%
Promoter
37%
DII
5%
FII
50%
Source: Company, MOSL
DII
3%
FII
26%
Source: Company, MOSL
Shriram Capital: complex structure, difficult to comply with RBI guidelines
Source: Company, MOSL
3 March 2014
69

Financials | Thematic
Click here for further details
Annexure: New banking license guidelines
Key takeaways from RBI final guidelines on banking license
Eligibility criteria for promoters and Fit and Proper criteria
Entities/groups in the private sector, owned and controlled by residents, sound
credentials and integrity and having successful track record of at least 10 years
will be eligible.
RBI may,
inter alia,
seek feedback on applicant groups on
“fit and proper
criteria”
or any other relevant aspects from other regulators and enforcement
and investigative agencies like income tax, CBI, Enforcement Directorate etc as
deemed appropriate.
Entities/groups business model and business culture should not be uneven with
the banking model and their business should not potentially put the bank and
the banking system at risk on account of group activities such as those which are
speculative in nature or subject to high asset price volatility.
Entities in public/private sector shall be eligible to promote a bank through a
wholly-owned Non-Operative Financial Holding Company (NOFHC).
Corporate structure for setting up of NOFHC
Capital structure of the wholly-owned NOFHC set up in private sector: 1) Any
individual belonging to promoter group and entities in which promoter group
hold not less than 50% of the voting equity cannot hold more than 10% of voting
equity shares of the NOFHC and 2) Companies forming part of the Promoter
Group whereof companies in which the public hold not less than 51% of the
voting equity shares shall hold not less than 51% of the total voting equity
shares of the NOFHC.
NOFHC shall hold the bank as well as all the other financial services entities of
the Group regulated by RBI or other financial sector regulators. The objective is
that the Holding Company should ring fence the regulated financial services
entities of the Group, including the bank from other activities of the Group and
other regulated financial activities of the group.
Financial services entities whose shares held by NOFHC cannot be a shareholder
of NOFHC.
No financial services entity held by the NOFHC would be allowed to engage in
any activity that a bank is permitted to undertake departmentally. However
certain specialized activities, such as, insurance, mutual funds, stock broking,
infrastructure debt funds, etc. to be conducted through a separate Subsidiary /
Joint Venture / Associate structure.
NOFHC shall not be permitted to set up any new financial services entity for at
least three years from the date of commencement of business of the NOFHC.
However, this will not preclude bank from having a subsidiary or JV or associate.
Shares of the NOFHC shall not be transferred to any entity outside the Promoter
Group. Any change in shareholding (by promoter group), wherein shareholder
acquires more than 5% in NOFHC will require prior approval of RBI.
3 March 2014
70

Financials | Thematic
Regulatory framework for NOFHC
The NOFHC will be registered as a non-banking financial company (NBFC) with
the RBI and will be governed by a separate set of directions issued by RBI.
The financial entities held by the NOFHC will be governed by the applicable
Statutes and regulations prescribed by the respective financial sector regulators.
Prudential norms for NOFHC
On a standalone basis, NOFHC may have a leverage upto 1.25x of networth.
Actual leverage should be assumed based on ability of NOFHC to service
borrowings from dividend income.
On a consolidated basis, CAR should be maintained as per Basel II/Basel III
guidelines as appropriate.
Exposure norms: No credit or investment exposure to promoter group entity or
outside group entities expect those held under it
Exposure norms for the financial entities (ex-bank) held by the NOFHC
The financial entities held by NOFHC shall not have: A) Any credit and
investments exposure to the Promoter Group entities or individuals associated
with the Promoter Group or the NOFHC. B) Shall not make investment in the
equity / debt capital instruments amongst themselves. C) Cannot invest in
equity instruments of other NOFHCs
Corporate governance of the NOFHC
NOFHC shall not have a Director on the board a person who is a Director in any
other NOFHC or a bank other than a banking company under it.
At least 50% of the Directors of NOFHC shall be totally independent of the
Promoter or Promoter Group entities and their major customers and major
suppliers (10% annual sales and purchase taken together).
Ownership and management shall be separate and distinct in the NOFHC, the
bank and entities regulated by RBI.
Norms for the new banks
Requirement of the new bank
Applicants for new bank licenses will be required to furnish their business plan
as to how the bank proposes to achieve financial inclusion.
In case of deviation from the stated business plan after issue of license, RBI may
consider restricting the bank’s expansion, effecting change in management and
imposing penal charges as may be necessary.
The bank shall comply with the priority sector lending targets and sub-targets as
applicable to the existing domestic banks. For this purpose, the bank should
build its priority sector lending portfolio from the commencement of its
operations.
The bank shall open at least 25% of its branches in unbanked rural centers
(population up to 9,999 as per the latest census) to avoid over concentration of
their branches in metropolitan areas and cities which are already having
adequate banking presence.
The Board of the bank should have a majority of independent Directors
3 March 2014
71

Financials | Thematic
Bank shall maintain arm’s length relationship with Promoter / Promoter Group
entities, and the major suppliers and major customers of these entities.
Capital requirement and equity holding for bank
Minimum capital requirement:
Initial minimum paid-up voting equity capital for
a bank shall be INR5b. The NOFHC shall hold a minimum of 40% of the equity
capital of the bank which shall be locked in for a period of five years from the
date of commencement of business of the bank.
NOFHC holding excess of 40% in the bank shall be brought down to 40% within
three years from the date of commencement of business of the bank. The
shareholding by NOFHC shall be brought down to 20% within a period of 10
years, and to 15% within 12 years from the date of commencement of business
of the bank.
No single entity or group of related entities, other than the NOFHC, shall have
shareholding or control, directly or indirectly, in excess of 10% of the paid-up
voting equity capital of the bank.
The Promoter Group entities / individuals associated with Promoter Group shall
hold equity investment, in the bank and other financial entities held by it, only
through the NOFHC.
Bank as well as NOFHC will be required to maintain a minimum capital adequacy
ratio of 13% of its risk weighted assets (RWA) for a minimum period of 3 years
on a standalone and a consolidated basis.
The bank shall get its shares listed within three years of the commencement of
business.
Banks promoted by Groups having 40% or more assets / income from non-
financial business will require RBI’s prior approval for raising paid-up voting
equity capital beyond INR10b for every block of INR5b.
Foreign shareholding in the bank
Foreign shareholding (Including FDI, NRI and FII) in new private sector banks
shall not exceed 49% for the first 5 years from the date of licensing of the bank.
No nonresident shareholder, directly or indirectly, individually or in groups, or
through subsidiary, associate or JV will be permitted to hold more than 5% paid
up equity capital of the bank for the period of 5 years from the commencement
of business of the bank.
After 5 years aggregate foreign shareholding would be as per the extant FDI
policy.
Exposure norms for the bank
The bank cannot take any credit and investments (including investments in the
equity/debt capital instrument) exposure on the Promoters / Promoter Group
entities or individuals associated with the Promoter Group or the NOFHC.
The bank cannot invest in the equity of other NOFHCs
Investment in equity by the bank in the entities engaged in financial and non-
financial activities, outside the Promoter Group will be restricted to 10% and the
aggregate of all such investments should not exceed 20% of the bank’s paid-up
share capital and reserves.
72
3 March 2014

Financials | Thematic
Additional conditions for NBFCs promoting / converting into a bank
The NBFCs eligible to for a license will have three options:
Activities undertaken by the NBFC are not permitted to be undertaken by banks,
In such cases, the activities undertaken by the NBFC which banks are allowed to
undertake, will have to be transferred to the new bank
If all the activities undertaken by it are allowed to be undertaken by a bank then
convert the NBFC into a bank. However In such a case, the NBFC shall have a
minimum networth of INR 5b
Convert the NBFC into a bank and divest the activities which banks are not
allowed to undertake departmentally. In such a case, the bank shall have a
minimum networth of INR5b.
Under the above options promoters will have to set up NOFHC. RBI will consider
allowing the bank to take over and convert existing NBFC branches into bank
branches only in Tier 2 to 6 centers
Existing branches in Tier 1 centers can only be converted with prior permission
of RBI and subjected to condition of opening 25% of these branches in unbanked
centers.
3 March 2014
73

Financials | Thematic
Notes
3 March 2014
74

Disclosures
This report is for personal information of the authorized recipient and does not construe to be any investment, legal or taxation advice to you. This research report does not constitute an offer, invitation or inducement
to invest in securities or other investments and Motilal Oswal Securities Limited (hereinafter referred as MOSt) is not soliciting any action based upon it. This report is not for public distribution and has been
furnished to you solely for your information and should not be reproduced or redistributed to any other person in any form.
Unauthorized disclosure, use, dissemination or copying (either whole or partial) of this information, is prohibited. The person accessing this information specifically agrees to exempt MOSt or any of its affiliates
or employees from, any and all responsibility/liability arising from such misuse and agrees not to hold MOSt or any of its affiliates or employees responsible for any such misuse and further agrees to hold MOSt
or any of its affiliates or employees free and harmless from all losses, costs, damages, expenses that may be suffered by the person accessing this information due to any errors and delays.
The information contained herein is based on publicly available data or other sources believed to be reliable. While we would endeavour to update the information herein on reasonable basis, MOSt and/or its
affiliates are under no obligation to update the information. Also there may be regulatory, compliance, or other reasons that may prevent MOSt and/or its affiliates from doing so. MOSt or any of its affiliates or
employees shall not be in any way responsible and liable for any loss or damage that may arise to any person from any inadvertent error in the information contained in this report . MOSt or any of its affiliates
or employees do not provide, at any time, any express or implied warranty of any kind, regarding any matter pertaining to this report, including without limitation the implied warranties of merchantability, fitness
for a particular purpose, and non-infringement. The recipients of this report should rely on their own investigations.
This report is intended for distribution to institutional investors. Recipients who are not institutional investors should seek advice of their independent financial advisor prior to taking any investment decision
based on this report or for any necessary explanation of its contents.
MOSt and/or its affiliates and/or employees may have interests/positions, financial or otherwise in the securities mentioned in this report. To enhance transparency, MOSt has incorporated a Disclosure of Interest
Statement in this document. This should, however, not be treated as endorsement of the views expressed in the report.
Disclosure of Interest Statement
1. Analyst ownership of the stock
2. Group/Directors ownership of the stock
3. Broking relationship with company covered
4. Investment Banking relationship with company covered
Companies where there is interest
None
State Bank of India
None
None
Analyst Certification
The views expressed in this research report accurately reflect the personal views of the analyst(s) about the subject securities or issues, and no part of the compensation of the research analyst(s) was, is, or
will be directly or indirectly related to the specific recommendations and views expressed by research analyst(s) in this report. The research analysts, strategists, or research associates principally responsible
for preparation of MOSt research receive compensation based upon various factors, including quality of research, investor client feedback, stock picking, competitive factors and firm revenues.
Regional Disclosures (outside India)
This report is not directed or intended for distribution to or use by any person or entity resident in a state, country or any jurisdiction, where such distribution, publication, availability or use would be contrary to
law, regulation or which would subject MOSt & its group companies to registration or licensing requirements within such jurisdictions.
For U.K.
This report is intended for distribution only to persons having professional experience in matters relating to investments as described in Article 19 of the Financial Services and Markets Act 2000 (Financial
Promotion) Order 2005 (referred to as "investment professionals"). This document must not be acted on or relied on by persons who are not investment professionals. Any investment or investment activity to
which this document relates is only available to investment professionals and will be engaged in only with such persons.
For U.S.
Motilal Oswal Securities Limited (MOSL) is not a registered broker - dealer under the U.S. Securities Exchange Act of 1934, as amended (the"1934 act") and under applicable state laws in the United States.
In addition MOSL is not a registered investment adviser under the U.S. Investment Advisers Act of 1940, as amended (the "Advisers Act" and together with the 1934 Act, the "Acts), and under applicable state
laws in the United States. Accordingly, in the absence of specific exemption under the Acts, any brokerage and investment services provided by MOSL, including the products and services described herein
are not available to or intended for U.S. persons.
This report is intended for distribution only to "Major Institutional Investors" as defined by Rule 15a-6(b)(4) of the Exchange Act and interpretations thereof by SEC (henceforth referred to as "major institutional
investors"). This document must not be acted on or relied on by persons who are not major institutional investors. Any investment or investment activity to which this document relates is only available to major
institutional investors and will be engaged in only with major institutional investors. In reliance on the exemption from registration provided by Rule 15a-6 of the U.S. Securities Exchange Act of 1934, as amended
(the "Exchange Act") and interpretations thereof by the U.S. Securities and Exchange Commission ("SEC") in order to conduct business with Institutional Investors based in the U.S., MOSL has entered into
a chaperoning agreement with a U.S. registered broker-dealer, Motilal Oswal Securities International Private Limited. ("MOSIPL"). Any business interaction pursuant to this report will have to be executed within
the provisions of this chaperoning agreement.
The Research Analysts contributing to the report may not be registered /qualified as research analyst with FINRA. Such research analyst may not be associated persons of the U.S. registered broker-dealer,
MOSIPL, and therefore, may not be subject to NASD rule 2711 and NYSE Rule 472 restrictions on communication with a subject company, public appearances and trading securities held by a research analyst
account.
For Singapore
Motilal Oswal Capital Markets Singapore Pte Limited is acting as an exempt financial advisor under section 23(1)(f) of the Financial Advisers Act(FAA) read with regulation 17(1)(d) of the Financial Advisors
Regulations and is a subsidiary of Motilal Oswal Securities Limited in India. This research is distributed in Singapore by Motilal Oswal Capital Markets Singapore Pte Limited and it is only directed in Singapore
to accredited investors, as defined in the Financial Advisers Regulations and the Securities and Futures Act (Chapter 289), as amended from time to time.
In respect of any matter arising from or in connection with the research you could contact the following representatives of Motilal Oswal Capital Markets Singapore Pte Limited:
Anosh Koppikar
Kadambari Balachandran
Email : anosh.koppikar@motilaloswal.com
Email : kadambari.balachandran@motilaloswal.com
Contact: (+65) 68189232
Contact: (+65) 68189233 / 65249115
Office address: 21 (Suite 31), 16 Collyer Quay, Singapore 049318
Motilal Oswal Securities Ltd
Motilal Oswal Tower, Level 9, Sayani Road, Prabhadevi, Mumbai 400 025
Phone: +91 22 3982 5500 E-mail: reports@motilaloswal.com

Motilal Oswal Financials Research Gallery