SECTOR: MISCELLANEOUS
Mayur Uniquoters
STOCK INFO.
BLOOMBERG
BSE Sensex:27,347
S&P CNX:8,277
MUNI:IN
REUTERS CODE
14 January 2015
Initiating Coverage
(INR CRORES)
Buy
INR450
MAYU.NS
Y/E MARCH
Revenue
EBITDA
EBITDA Margin
NP (Adj.)
EPS (Adj.)
EPS Growth
BV/share
Core ROE (%)
Core ROCE (%)
P/E (x)
P/BV (x)
FY15E
544
108
19.9%
65
13.9
14%
62
32
42
32.3
7.4
FY16E
661
143
21.6%
87
18.9
35%
75
27
43
23.9
6.1
FY17E
816
180
22.1%
110
23.9
27%
91
29
45
18.9
5.1
We recommend a BUY on Mayur Uniquoters with a target of
INR 600 - valuing the company at 25x FY17E EPS.
Creating multiple moats:
Over the years, Mayur has successfully
created its moat within a competitive industry and is working towards
widening it: (i) Mayur is a professionally run company investing in
R&D with a focus on value added products while the other 5-6
organized players have languished much like the unorganized sector.
Mayur's focus on quality has enabled the company to command
premium pricing (5% over peers) in the domestic market allowing the
company to command higher margins. With a view to focus on value
added products, Mayur has developed a marketing team by setting up
a subsidiary in US and hiring experienced personnel for targeting the
developed markets. (ii) Mayur is the only company from India and
among the only 2 in Asia to cater to the US auto OEM requirements
which requires adherence to stringent quality norms and a seeding
phase of over three years. (iii) Mayur enjoys economies of scale, as
its capacity is 2x that of the next largest player. (iv) Mayur possesses
strong leadership / visionary management, scalable business, above
average industry growth, core ROE of 30% and strong cash flows.
Exports to double in three years:
Over the last 4 years, Mayur
has acquired clients such as Ford and Chrysler in the US and is currently
in discussions with Mercedes, BMW, Toyota and GM. The top 6-7
auto OEMs in US purchase synthetic leather worth INR5b each
annually which translates into an addressable market of INR30b. The
auto OEM market in the US is tough to crack but rewarding. The
realization earned by Mayur from US auto OEMs is >3x than that
offered by domestic OEMs (INR470/mtr vs INR130/mtr). Similarly
Mayur is also working on expanding in US and EU for general exports
and expects over 100% growth over the next couple of years from
this segment. Overall exports are expected to double by FY17E and
constitute 28% of sales from its current contribution of 21%.
Valuations & View:
Given the robust revenue visibility with global
OEM clients coming on board, improving realizations with rise in share
of exports and visionary top management; we believe Mayur can sustain
25% CAGR in profits over FY14-17E and beyond along with core
ROE of 30%. We value the business at 25x FY17E EPS (PE/G of 1x)
and recommend a BUY rating on the stock with a target price of
INR600/share.
KEY FINANCIALS
Diluted Shares (cr)
Market Cap. (Rs cr)
Market Cap. (US$ m)
Past 3 yrs Sales Growth (%)
Past 3 yrs NP Growth (%)
4.6
2129
355
24%
31%
STOCK DATA
52-W High/Low Range (INR)
Major Shareholders (as of December 2014)
Promoter
Non Promoter Corp Holding
Public & Others
Average Daily Turnover(6 months)
Volume
Value (Rs cr)
1/6/12 Month Rel. Performance (%)
1/6/12 Month Abs. Performance (%)
485/161
66.4
14.0
19.6
48774
2.1
5/5/131
5/15/161
Maximum Buy Price :INR480
Jehan Bhadha (jehan.bhadha@MotilalOswal.com); Tel: +91 22 33124915

Mayur Uniquoters
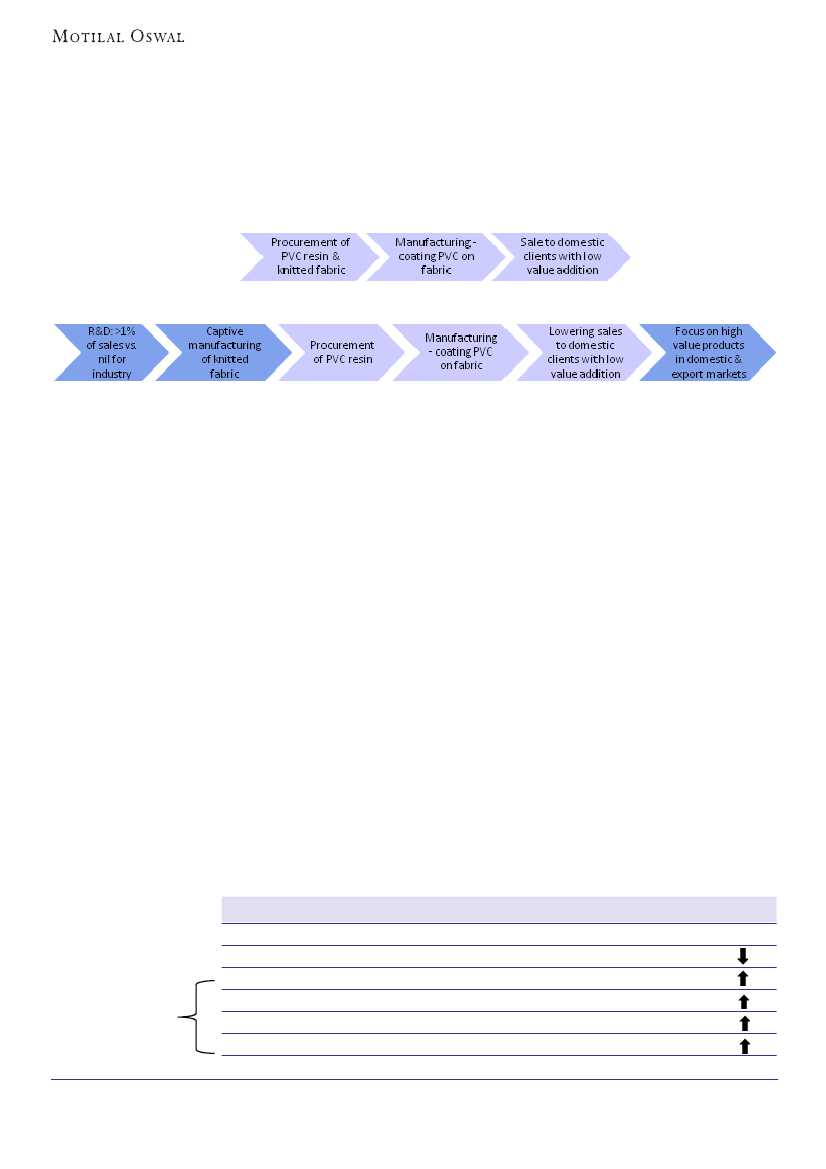
Robust profitability owing to attractive strategic positioning vis-à-vis industry:
Although the industry
structure for synthetic leather manufacturers stands poor, Mayur has strategically differentiated itself by focusing
on higher value products/markets by investing in R&D, backward integration into manufacture of quality knitted
fabrics, establishing global marketing & distribution to cater to high end export markets. Thus, Mayur has been
able to consistently deliver ROE of >30% over the last 5 years.
Industry Value Chain
Mayur's Value Chain
Focus on value added products within the domestic market:
Over the last 6 years, Mayur has consciously
reduced its dependence on domestic auto OEMs from 21% of sales then, to 8% now as they demand low
quality leather and offer very low realizations and margins. Even within domestic OEMs, Mayur has been
focusing on clients requiring higher value products for high end vehicles viz. M&M, Ford and GM where
realisations are much higher than those offered by OEMs that cater to the mass market. Earlier Mayur was
directly involved with OEMs and wholesalers, but now the company is expanding its presence in the domestic
market through distributors as well which will help in achieving better margins. The company recently appointed
one distributor in Delhi and is planning to add 3 more distributors in Sothern, Eastern and Western parts of India.
Thus, even on the domestic side, the management is gunning for growth opportunities only in segments that
offer superior profitability.
Margin expansion to continue with rising exports, backward integration and decline in crude oil:
Realisation from OEM exports is INR470/mtr and about INR185/mtr for general exports, while the realization
from domestic OEMs is merely INR130/mtr. Thus the company has been reducing its supply to domestic OEM
customers such as Maruti. As a result, higher contribution from export market is resulting in a rise in average
realizations. Knitted fabric is the first layer of synthetic leathers on which the PVC rests, which constitutes
18% of total sales. Earlier, due to lower quality of knitted fabric the company witnessed high level of rejections
(9%) in export markets. Consequently, the company started in-house manufacturing of knitted-fabric which
helped bring down its rejection rate to just 2%. 80% of the knitting requirement is currently produced captively
and the management is targeting to increase it to 100% over the next couple of years. PVC chemicals constitute
65% of the raw material cost and are derived from crude oil. Although the company is largely in the B2B
category, we expect Mayur to retain some of the benefits of declining raw material costs which should act as
a catalyst for expansion in margins. Driven by higher export contribution, complete backward integration and
falling raw material costs, we expect Mayur's EBITDA margin to expand by 220 bps to 22.1% by FY17E.
Business Mix - Industry-wise
Domestic Footwear
Domestic Auto OEMs
Domestic Auto Replacement
Domestic Furnishing & General
Export - Auto OEMs & Replacement
Exports - General
Blended
Sales Mix
54%
8%
9%
7%
17%
5%
100%
Realisation / mtr
190
130
150
155
470
185
225
Focus
=
Segments
offering
high value
product
propositions
14 January 2015
2

Mayur Uniquoters
IVRCL: Financials and Valuation
Mayur Uniquoters Financials & Valuation
INCOME STATEMENT
Y/E MARCH
FY13
(INRCR)
FY14 FY15E FY16E FY17E
RATIOS
Y/E MARCH
FY13
FY14
FY15E FY16E FY17E
Revenues
Growth
COGS
Gross Profit
GP Margin
Employee Cost
Other Expenses
EBITDA
EBITDA Margin
Depreciation
Other Income
PBIT
E/O. Inc/(Loss)
Interest Cost
PBT
Tax
Rate
Adjusted PAT
Growth
PAT Margin
BALANCE SHEET
Y/E MARCH
381
470
544 661
816
20% 23% 16% 22% 23%
268
316
352 416
509
113
153
192 246
307
29.6% 32.6% 35.3% 37.2% 37.7%
12
18
25
31
39
31
42
59
72
89
69
93
108 143
180
18.1% 19.9% 19.9% 21.6% 22.1%
5
7
12
16
20
3
2
2
2
2
67
88
98 129
163
0
0
0
0
0
2
4
3
0
0
64
84
95 129
163
21
27
31
41
52
32% 32% 32% 32% 32%
44
57
65
87
110
31% 30% 14% 35% 27%
11.5% 12.1% 11.9% 13.2% 13.5%
(INRCR)
FY13
FY14
FY15E FY16E FY17E
Adjusted EPS (INR)
Book Value
Div Per Share
Dividend Payout
Net Debt / Equity
P/E
P/BV
EV/EBITDA
EV/Sales
Dividend Yield
ROCE
Core ROCE
ROE
Core ROE
Debtor days
Inventory days
Creditor days
W.Cap cycle
9.4
55
2.0
25%
0.0
47.7
8.4
7.3
1.3
0.4%
46%
56%
37%
37%
54
51
65
41
12.3
74
2.6
25%
0.1
36.7
6.2
5.4
1.1
0.6%
43%
49%
35%
32%
52
62
73
42
13.9
62
3.5
29%
-0.2
32.3
7.4
4.6
0.9
0.8%
34%
42%
22%
27%
55
69
73
52
18.9
75
5.0
31%
-0.1
23.9
6.1
3.5
0.8
1.1%
37%
43%
25%
29%
56
67
73
51
23.9
91
7.0
34%
-0.1
18.9
5.1
2.8
0.6
1.5%
39%
45%
26%
30%
57
67
73
51
CASH FLOW
(INRCR)
FY13
FY14 FY15E FY16E FY17E
Y/E MARCH
Share Capital
11
Reserves
108
Networth
118
Loans
25
SOURCES OF FUNDS
143
Gross Fixed Assets
81
Less: Depreciation
26
Net Fixed Assets
55
Capital WIP
19
Inventories
44
Debtors
56
Cash & Investments
24
Loans & Advances
10
Other Curr Assets
4
Curr. Assets
140
Creditors and Prov.
67
Net Current Assets
73
Less Net Def. Tax Liab
4
APPLICATION OF FUNDS143
14 January 2015
11
150
161
41
202
130
32
98
27
64
67
23
14
8
176
92
84
6
202
23
265
288
0
288
205
44
160
0
70
82
53
16
9
230
96
133
5
288
23
325
348
0
348
266
60
205
0
83
102
50
20
9
263
116
148
5
348
23
398
421
0
421
326
80
246
0
102
128
57
24
10
321
142
178
4
421
EBITDA
Adjustments
(Inc)/Dec in W.Cap
Pre Tax OCF
Tax Paid
CF from Operations
(Inc)/Dec in FA
Invst in Bank Deposits
Interest Received
CF from Investing act.
Inc/(Dec) in Sh. Prem.
Inc/(Dec) in Debt
Interest Paid
Divd Paid (incl Tax)
CF from Financing act.
Inc/(Dec) in Cash
Add: Opening Balance
Closing Balance
69
0
(22)
47
(20)
27
(37)
4
3
(30)
0
16
(2)
(11)
3
(1)
31
31
93
-2
(18)
74
(25)
49
(51)
3
2
(46)
0
14
(4)
(14)
(4)
(2)
24
23
108
0
(20)
89
(31)
58
(48)
0
2
(46)
82
(41)
(3)
(19)
18
30
23
53
143
0
(18)
125
(42)
83
(61)
0
2
(59)
0
0
0
(27)
(27)
(3)
53
50
180
0
(23)
157
(53)
104
(61)
0
2
(59)
0
0
0
(38)
(38)
7
50
57
3

Disclaimer: This document has been prepared by Motilal Oswal Securities Limited (hereinafter referred to as Most) to provide information about the company(ies)
and/sector(s), if any, covered in the report and may be distributed by it and/or its affiliated company(ies). This report is for personal information of the selected
recipient/s and does not construe to be any investment, legal or taxation advice to you. This research report does not constitute an offer, invitation or inducement
to invest in securities or other investments and Motilal Oswal Securities Limited (hereinafter referred as MOSt) is not soliciting any action based upon it. This report
is not for public distribution and has been furnished to you solely for your general information and should not be reproduced or redistributed to any other person
in any form. This report does not constitute a personal recommendation or take into account the particular investment objectives, financial situations, or needs
of individual clients. Before acting on any advice or recommendation in this material, investors should consider whether it is suitable for their particular
circumstances and, if necessary, seek professional advice. The price and value of the investments referred to in this material and the income from them may go
down as well as up, and investors may realize losses on any investments. Past performance is not a guide for future performance, future returns are not
guaranteed and a loss of original capital may occur.
MOSt and its affiliates are a full-service, integrated investment banking, investment management, brokerage and financing group. We and our affiliates have
investment banking and other business relationships with a some companies covered by our Research Department. Our research professionals may provide input
into our investment banking and other business selection processes. Investors should assume that MOSt and/or its affiliates are seeking or will seek investment
banking or other business from the company or companies that are the subject of this material and that the research professionals who were involved in preparing
this material may educate investors on investments in such business . The research professionals responsible for the preparation of this document may interact
with trading desk personnel, sales personnel and other parties for the purpose of gathering, applying and interpreting information. Our research professionals
are paid on the profitability of MOSt which may include earnings from investment banking and other business.
MOSt generally prohibits its analysts, persons reporting to analysts, and members of their households from maintaining a financial interest in the securities or
derivatives of any companies that the analysts cover. Additionally, MOSt generally prohibits its analysts and persons reporting to analysts from serving as an officer,
director, or advisory board member of any companies that the analysts cover. Our salespeople, traders, and other professionals or affiliates may provide oral or
written market commentary or trading strategies to our clients that reflect opinions that are contrary to the opinions expressed herein, and our proprietary trading
and investing businesses may make investment decisions that are inconsistent with the recommendations expressed herein. In reviewing these materials, you
should be aware that any or all of the foregoing among other things, may give rise to real or potential conflicts of interest. MOSt and its affiliated company(ies),
their directors and employees and their relatives may; (a) from time to time, have a long or short position in, act as principal in, and buy or sell the securities or
derivatives thereof of companies mentioned herein. (b) be engaged in any other transaction involving such securities and earn brokerage or other compensation
or act as a market maker in the financial instruments of the company(ies) discussed herein or act as an advisor or lender/borrower to such company(ies) or may
have any other potential conflict of interests with respect to any recommendation and other related information and opinions.; however the same shall have no
bearing whatsoever on the specific recommendations made by the analyst(s), as the recommendations made by the analyst(s) are completely independent of the
views of the affiliates of MOSt even though there might exist an inherent conflict of interest in some of the stocks mentioned in the research report
Reports based on technical and derivative analysis center on studying charts company's price movement, outstanding positions and trading volume, as opposed
to focusing on a company's fundamentals and, as such, may not match with a report on a company's fundamental analysis. In addition MOST has different
business segments / Divisions with independent research separated by Chinese walls catering to different set of customers having various objectives, risk profiles,
investment horizon, etc, and therefore may at times have different contrary views on stocks sectors and markets.
Unauthorized disclosure, use, dissemination or copying (either whole or partial) of this information, is prohibited. The person accessing this information
specifically agrees to exempt MOSt or any of its affiliates or employees from, any and all responsibility/liability arising from such misuse and agrees not to hold MOSt
or any of its affiliates or employees responsible for any such misuse and further agrees to hold MOSt or any of its affiliates or employees free and harmless from
all losses, costs, damages, expenses that may be suffered by the person accessing this information due to any errors and delays. The information contained herein
is based on publicly available data or other sources believed to be reliable. Any statements contained in this report attributed to a third party represent MOSt's
interpretation of the data, information and/or opinions provided by that third party either publicly or through a subscription service, and such use and
interpretation have not been reviewed by the third party. This Report is not intended to be a complete statement or summary of the securities, markets or
developments referred to in the document. While we would endeavor to update the information herein on reasonable basis, MOSt and/or its affiliates are under
no obligation to update the information. Also there may be regulatory, compliance, or other reasons that may prevent MOSt and/or its affiliates from doing so.
MOSt or any of its affiliates or employees shall not be in any way responsible and liable for any loss or damage that may arise to any person from any inadvertent
error in the information contained in this report. MOSt or any of its affiliates or employees do not provide, at any time, any express or implied warranty of any kind,
regarding any matter pertaining to this report, including without limitation the implied warranties of merchantability, fitness for a particular purpose, and non-
infringement. The recipients of this report should rely on their own investigations.
This report is intended for distribution to institutional investors. Recipients who are not institutional investors should seek advice of their independent financial
advisor prior to taking any investment decision based on this report or for any necessary explanation of its contents.
Most and it's associates may have managed or co-managed public offering of securities, may have received compensation for investment banking or merchant
banking or brokerage services, may have received any compensation for products or services other than investment banking or merchant banking or brokerage
services from the subject company in the past 12 months.
Most and it's associates have not received any compensation or other benefits from the subject company or third party in connection with the research report.
Subject Company may have been a client of Most or its associates during twelve months preceding the date of distribution of the research report
MOSt and/or its affiliates and/or employees may have interests/positions, financial or otherwise of over 1 % at the end of the month immediately preceding the
date of publication of the research in the securities mentioned in this report. To enhance transparency, MOSt has incorporated a Disclosure of Interest Statement
in this document. This should, however, not be treated as endorsement of the views expressed in the report.
Motilal Oswal Securities Limited is under the process of seeking registration under SEBI (Research Analyst) Regulations, 2014.
There are no material disciplinary action that been taken by any regulatory authority impacting equity research analysis activities
Analyst Certification
The views expressed in this research report accurately reflect the personal views of the analyst(s) about the subject securities or issues, and no part of the
compensation of the research analyst(s) was, is, or will be directly or indirectly related to the specific recommendations and views expressed by research analyst(s)
in this report. The research analysts, strategists, or research associates principally responsible for preparation of MOSt research receive compensation based upon
various factors, including quality of research, investor client feedback, stock picking, competitive factors and firm revenues
Disclosure of Interest Statement
1.Analyst ownership of the stocks mentioned above
2.Served as an officer, director or employee
Mayur Uniquoters
No
No
Regional Disclosures (outside India)
This report is not directed or intended for distribution to or use by any person or entity resident in a state, country or any jurisdiction, where such
distribution, publication, availability or use would be contrary to law, regulation or which would subject MOSt & its group companies to registration or
licensing requirements within such jurisdictions.
Motilal Oswal Securities Ltd
Motilal Oswal Tower, Level 6, Sayani Road, Prabhadevi, Mumbai 400 025
Phone: (91-22) 30894200 Fax: (91-22) 22885038. E-mail: info@motilaloswal.com