Sector Update | 17 June 2015
Financials
Please refer to our recent
thematic on liability
profile of Indian Banks
Deep dive into ARC business
Banks are ready, but resources at ARCs a key constraint
ARCs play a crucial role in the financial sector and help banks clean up stress loans.
After a prolonged lull (2008-13), asset sales surged by >3x YoY in FY14—helped by RBI
guideline of amortizing loss on sale to ARCs over an eight-quarter period.
Aggressive sales (higher MTM losses on security receipts in future) and ARCs’ agency
model approach (focus on management fees rather than recoveries) led to tightening
of guidelines by RBI in August 2014, which (amongst other things) increased ARCs’
minimum investment from 5% to 15%. This resulted in a sharp slowdown in asset
sales; however, we recently saw large PSBs such as SBI and BOI selling NPAs at a steep
discount to book value. Considering the changed dynamics, we expect more banks to
become realistic about valuations/recoveries and steep discount sale to continue.
While enablers are in place, capital remains one of the key challenges for the ARC
industry. Our detailed analysis factoring in available capitalization and borrowed
funds suggests ~INR200b of SR issuances in FY16 (similar to FY15). Funding constraints
are likely to result in higher bargaining power for ARCs. Our interactions with industry
participants indicate a discount of ~40-60% for future transactions v/s at par to ~30%
discount prior to guideline change in August 2014.
Stock of SRs have increased by
5x in last two years
SRs Outstanding (INR b)
710
550
420
94 100 95 92 85 88
Source: MOSL
Impact of new guidelines -
Business model no longer viable
on just management fees
IRR (earlier)
IRR (now)
39%
30%
25% 27% 28%
6%
10%
15%
21%
50%
1%
80
4%
70
60
50
40
30
Sale consideration paid by ARC
Source: MOSL
Banks adjusting to new reality; asset sale to drive stress loans lower:
Post
the sharp slowdown in stress asset sales, activity picked up in 1HCY15, with
the key change being banks (led by SBI) willing to take higher losses. Our
industry interactions suggest that the ARC industry has structurally moved
from agency business (focus on fees for IRR) to fund-based business (focus
on recoveries and realistic pricing for IRR). With the banks willing to sell
higher NPAs at a significant discount, headline stress loans on balance sheet
are likely to decline; however, credit costs will remain elevated due to
amortization charges arising out of losses on sale.
Capital remains a key challenge for the ARC industry:
Net worth of ARC
industry is INR30b and capital employed is INR60b. While the industry can
effectively have leverage of 6.7x+ (15% CAR, assuming entire as Tier I),
uneven cash flows remain a key constraint for debt servicing. Other
structural problems—(a) low-debt philosophy adopted by ARCIL (50% of
industry net worth), (b) 49% sponsor shareholding cap, and (c) largely
retail/SME/MSME-focused ARCs—have lowered capital availability for
acquiring large/mid corporate loans. Our estimates suggest that a rupee
invested in an ARC can help banks clean INR85 of stress loans (Exhibit 15).
Key enablers for growth:
In FY16, banks (especially PSBs) are widely
expected to use the extended RBI dispensation of amortization of losses on
sale of assets to ARCs. Increasing the dispensation for banks beyond 31-
Mar-16, removing the 49% cap on sponsor shareholding, strengthening the
judicial system and sale of lower-vintage accounts at a reasonable price
(better recovery incentives) are a few triggers for higher asset sales.
Alpesh Mehta
(Alpesh.Mehta@MotilalOswal.com); +91 22 3982 5415
Vallabh Kulkarni
(Vallabh.Kulkarni@MotilalOswal.com); +91 22 3982 5430
Investors are advised to refer through disclosures made at the end of the Research Report.
Motilal Oswal research is available on
www.motilaloswal.com/Institutional-Equities,
Bloomberg, Thomson Reuters, Factset and S&P Capital.

Financials | Update
ARC Industry - Highly concentrated amongst few players
Top 3 players account for 75%+ of the industry AUM
Asset Reconstruction Companies (ARCs), which have been in existence for over a
decade now, have witnessed strong growth over the last couple of years.
Our industry interactions suggest that the asset reconstruction industry has ~INR60b
of resources (equity + debt) and ~INR550b of AUM outstanding (value at which assets
are sold), as of FY15. Assets worth INR900b-1000b (gross basis) have been sold to the
industry.
Based on AUM, top 3 players account of 75% of the ARC industry. ARCIL has ~50% of
the industry’s net worth and ~20% of SRs outstanding.
Existence of a more than decade
Sale of NPAs to ARCs helps
in freeing up a bank’s
capital and management
bandwidth to focus on core
activities
Asset Reconstruction Companies (ARCs) emerged post the SARFAESI Act, 2002 and
have been in existence for over a decade now. ARCs are specialized companies that
focus on resolution of NPAs (via recovery/restructuring/change in management) in
the system. Our industry interactions suggest that 40%, 40% and 20% of the cases
are resolved by one-time settlement, restructuring and enforcement via
SARFAESI/DRT, respectively. From banks’ perspective, ARCs play an important role
of freeing up capital and management bandwidth.
Structure of the industry
Fifteen 15 ARCs are currently functioning in India, out of which
Two have majority ownership by public sector institutions
Six have shareholding that is a mix of public and private sectors
Remaining are fully owned by the private sector
Exhibit 1: Top 3 ARCs account for ~75% of the system AUM (INR b)
Edelweiss ARC has emerged
as the largest ARC off late
ARC
Edelweiss ARC
Major Sponsors
Edelweiss (49%)
SBI (20.0%)
IDBI (19.2%)
ICICI Bank (13.3%)
PNB (10.0 %)
GIC (9.9%)
JM Financial (49%)
Kotak Group (49%)
Reliance Capital
(49%)
Corporation Bank
(11.5%)
Indian Bank (11.5%)
GIC of India (9%)
AUM* Net worth (A)* Debt (B)*
180
1.5
13.5
Resources Focus Area for
(A+B)
NPA resolution
15.0
Corporate/SME
Mix of corporate
and retail / SME
portfolio
Corporate
Retail / SME
ARCIL
110
15.0
3.0
18.0
JM ARC
Phoenix ARC
90
28
4.3
2.7
10.8
0.0
15.0
2.7
Reliance ARC
11
1.3
0.0
1.3
Retail / MSME
Others (10 ARCs)
Total
131
550
5.3
30.0
2.8
30.0
8.0
60.0
Source: MOSL, Company
* Estimated figures based on management interactions; AUM on net BV basis
17 June 2015
2

Financials | Update
ARCIL has ~50% of the
industry’s net worth and
~20% of SRs outstanding
ARCIL was the first ARC to be set up in India and has ~50% of the industry’s net
worth. It has ~20% of SRs outstanding, out of which ~88% are large and mid
corporate accounts while the balance is split between retail and SME accounts.
It also has a strong retail setup with 17 branches across India.
Of the total AUM, ~80% market share is held by the top 5 players. Edelweiss ARC
holds ~25% of the industry resources (5% of equity), and has ~40% share by
AUM (as majority of the AUM acquisition was in the form 5:95 structure).
Exhibit 3: Top 3 players account for ~80% of industry capital
xxx
employed (INR60b)
Others
20%
Exhibit 2: Top 3 players account for ~75% of industry SRs
outstanding (INR550b)
Others
18%
Pheonix
5%
Edelweiss
ARC
39%
ARCIL
30%
JM
Financial
18%
JM
Financial
25%
ARCIL
20%
Source: MOSL, Company
Edelweiss
ARC
25%
Source: MOSL, Company
On a thin capital: Huge AUM mobilization
ARC industry has INR60b of
resources (equity +debt)
and INR550b of SRs
outstanding
Our industry interactions suggest that the asset reconstruction industry has ~INR60b
of resources (equity+debt) and ~INR550b of AUM outstanding (value at which assets
are sold), as of FY15. Assets worth INR900b-1000b (gross basis) have been sold to
the industry.
Exhibit 5: Stock of SRs have increased by 5x+ in last two
years
SRs Outstanding (INR b)
550
420
710
Exhibit 4: Quantum of assets sold by banks to ARCs (INR b)
94
100
95
92
85
88
Source: RBI, MOSL
Source: RBI, CRISIL, MOSL
ARCs saw sharp increase in asset sales post Jan-14 as RBI allowed banks to amortize
losses on sale to ARCs over 8 quarters. However, asset sales declined significantly
post Aug-14 as the RBI increased the minimum investment of ARCs to 15% from 5%
previously.
17 June 2015
3

Financials | Update
Exhibit 6: Post regulatory changes, assets offered-to-sold ratio decreased to 29% v/s 64-
65% earlier
Proportion of assets offered
to assets sold fell sharply
post guideline changes
Assets offered for sale
Purchase consideration (SR issued)
77%
Assets sold
Assets sold / Assets offered
72%
64%
342
270
208
FY14
218
157
Upto Aug-14
595
33%
29%
175
58
Aug-14 to Mar-
15
65%
28%
15%
119
18
FY11
13%
64
8
FY12
80
22
FY13
418
Source: ARCIL, ARC Association, MOSL
Changes in the August 2014 guidelines
Higher skin in the game for
ARCs post guidelines
changes
RBI mandated ARCs to increase their share of investments in SRs to 15% from
5%.
Linking the computation of management fee with the net asset value (NAV)
of
SRs rather than the outstanding SRs issued previously. Thus, any downgrade in
rating for SR will directly impact the earning of ARCs.
Lowered the threshold level of enforcing SARFAESI Act
to 60% share of overall
debt value from 75%.
Shortening the period of valuation of SRs
from one year to six months
Banks must give at least two weeks’ time to conduct due diligence of accounts
Reducing the time period for planning and reconstruction/realization
of the
NPA to six months from 12 months.
Membership in Joint Lending Forum (JLF)
17 June 2015
4

Financials | Update
Understanding the Business Model
High operating and financial leverage | volatile revenue stream
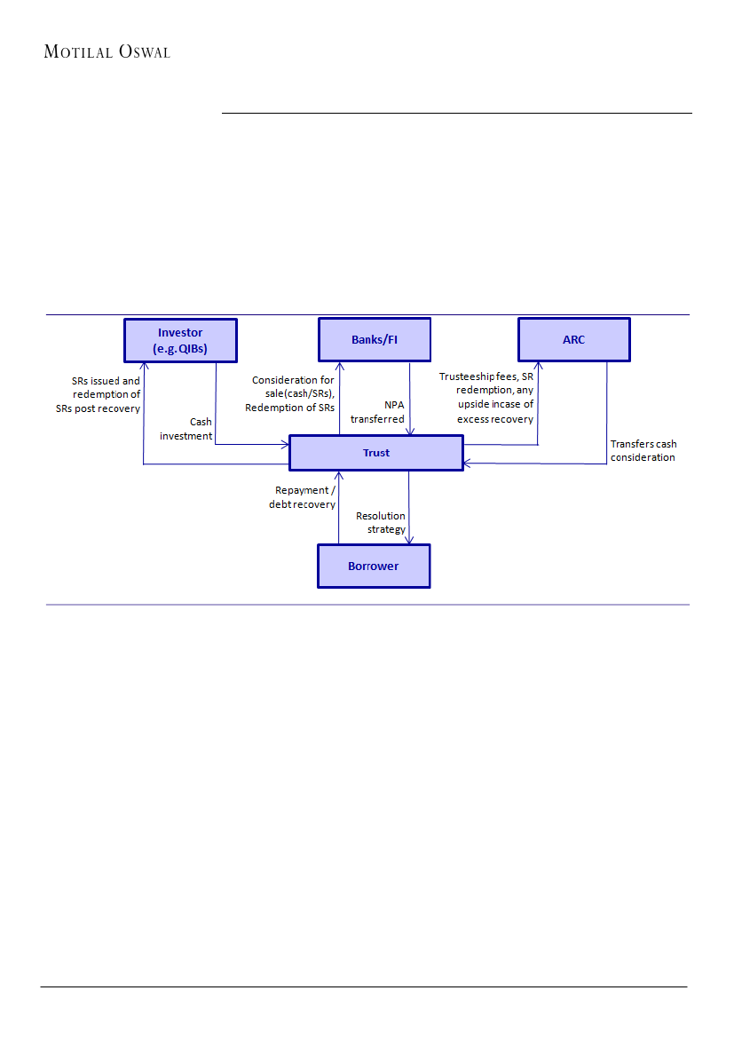
How does the transaction happen for a sale to ARC?
Typically, PSBs sell via
auction while private banks
usually prefer bilateral
transaction route
Banks sell assets either via an auction or though bilateral arrangements. Typically,
PSBs sell via auction while private banks usually prefer the bilateral transaction
route. Transactions can be in the form of only cash or cash and security receipts.
Earlier, banks viewed ARCs as the last resort to recover dues and most of the
written-off accounts were presented to them. However, this has changed and banks
now view ARCs as partners in the recovery process.
Exhibit 7: Typical sale process in the form of cash and security receipts
Source: MOSL, ARCIL
Banks are giving additional
incentives to ARCs for early
resolution of cases
In an auction process, initial details about the asset/pool of assets (including the
reserve price) are sent to ARCs. Once the ARCs confirm their initial interest in
the transaction, banks display these assets (paper work, verifying the underlying
assets, etc.)—which are accessible for 15 days—to the interested ARCs. The
interested ARCs then put up a bid for the assets (consideration details, cash/SR
proportion, etc). The concerned bank/consortium then decides the best bid and
accordingly the assets are sold.
The bank then transfers the assets to a trust and receives cash and / SR
consideration based on the deal structure. For instance, in a 15/85 structure,
the trust issues 15% SRs to the ARC in cash (which in turn will be paid to the
bank) and the balance in SRs; for e.g. in the gross loan value of INR100 sold to
ARC at INR60, bank will receive INR9 (15% of INR60, which was funded by ARC in
the trust) in cash and INR51 (balance) in the form of SRs.
Assuming that recovery happens in the fifth year, the trust expenses and
management fees are paid first and then SRs are redeemed. In case of excess
recovery, usually ~20% of the upside is shared by the ARC (note: upside
arrangement varies from transaction to transaction).
17 June 2015
5

Financials | Update
Foreign interest remains
low due to limited track
record. As per CRISIL,
recovery ratio till Dec 2013
stood at 36%
Incrementally, banks are giving additional incentives to ARCs for early resolution
of cases, which in turn increases the IRR for ARCs.
QIB investors—like financial institutions (FI), NBFCs, mutual funds, foreign
institutional investors (FII), foreign portfolio investment (FPI), insurance
companies, banks and alternative investment fund (AIF)—can participate in ARC
sale transaction. The investor’s share of cash investment is put in the trust
against which SRs are issued.
However, banks and ARCs have been the key investors in security receipts.
Foreign investor participation has been limited since FIIs/FPIs have been allowed
to invest in SRs since the last budget only. Also, the track record of
recovery/restructuring of large-scale transactions has been limited. As per
CRISIL, recovery ratio till Dec 2013 stood at 36% (recovery/principal debt).
How do ARCs make money?
Two major sources of
income for an ARC are
annual management fees
(1-3% of NAV) and
redemption of SRs
There are two major sources of income for an ARC: (1) Management/trusteeship
fee, which could be 1-3% of the net asset value each year; (2) redemption of SRs,
which depends on the quantum of recoveries. Further, banks have incrementally
started giving incentives for the early resolution of accounts. The chart below
illustrates the expenses and flow of charges on income received by the trust.
Exhibit 8: Distribution of repayments/recoveries made by the trust
Note: # Upside sharing depends on the arrangement between banks and ARC; *Higher expenses are
largely for Retail and small value loans; corporate loan-related expenses are 2-5% of NBV
Source: MOSL, Reliance ARC
Management fees and
redemption of SRs are
normally back-ended
Management fees and redemption of SRs are generally back-ended, i.e., post
recoveries (which could take 3-8 years). Hence, an ARC’s income varies greatly.
The major expense for an ARC is employee costs and interest expenses
(depending on the amount of leverage). A few of the large ARCs in India employ
40-100 people. Hence, the business has significant operating leverage.
6
17 June 2015

Financials | Update
Benefits for a bank to enter into an ARC transaction
Balance sheet clean-up | Focus on core activities
Lower share of stress loans
on balance sheet
Provisioning benefits will
partially take care of low
capitalization and ROE
concerns
Focus on core business and
freeing up of top
management bandwidth
One of the main advantages for banks is a lower GNPA/restructured number as
the assets are offloaded from bank’s balance sheet and transferred to an ARC
trust. However, considering the high sale transactions, investors will start
looking at stress loans (including SRs) on the balance sheet.
Assuming an ARC paid a consideration equal to net book value; banks would get
some relief on provisioning if the asset is likely to get downgraded further.
However, this benefit has reduced under the 15/85 structure as ARCs have
lowered the consideration offered as IRR for ARCs have come down
meaningfully.
In case a bank sells an asset below net book value, RBI allows banks to amortize
losses over eight quarters. This is beneficial especially in accounts where
recovery is likely to be long drawn (lower) and provision requirements likely to
increase further. This benefit is available to banks for the sale transactions up to
4QFY16.
Selling assets to ARC frees the senior management’s time and effort on
recovery, and helps it to focus on core functions of business growth/profitability
and revival / recovery.
Once the ARC aggregates 60% debt, it can enforce SARFAESI and thereby pace
up the resolution; arriving at a consensus is a major hurdle for banks.
In a portfolio sale approach, banks get an opportunity to dispose of older-
vintage NPAs along with lesser-vintage NPAs (thereby reducing the level of
stress on the balance sheet). Typically, high-vintage accounts are written off and
banks have been unable to recover the money. Any recovery will add to profits
and, in turn, capitalization.
Other benefits:
a) Reputational risks associated with aggressive recovery
mechanism, (b) release of blocked capital with lowering of RWAs and (c) no long
legal battles.
Exhibit 9: Banks would prefer to sell assets with 3-4 years vintage as provisioning impact is
limited
(INR)
Gross loan amount (secured)
Provisioning Required
Provisions
Net book value
Assuming loan is sold at INR 50
Profit / (loss) on sale
1
100.0
15%
15.0
85.0
50.0
-35.0
NPA Vintage (years)
2
3
100.0
100.0
25%
40%
25.0
40.0
75.0
60.0
50.0
50.0
-25.0
-10.0
4
100.0
40%
40.0
60.0
50.0
-10.0
>4
100.0
100%
100.0
0.0
50.0
50.0
Source: MOSL
17 June 2015
7

Financials | Update
Agency model IRR’s down sharply under new regime
Industry structurally moving from agency business to fund-based business
Increase in cash investment
by ARCs has resulted in
lower bid prices and higher
management fees
Let’s take a simple example where an asset is sold to an ARC for INR100 under
the 5/95 structure and management fee is 1.5%. Assuming that there is no
recovery in five years, the ARC would lose its INR5 investment. However, this is
more than adequately compensated by management fee income for five years
(i.e., INR7.5). In this case, the IRR for an ARC would be ~15% (under the old
structure and without any tax and expenses adjustment). (See exhibit 10)
Considering the high IRR (with no skin in the game), several ARCs bid
aggressively during the Sep-13 to Aug-14 period with the focus on agency
business model (AUM building and at least earning management fees).
With increased share of ARCs in transaction (15%) and linking the calculation of
management fee with NAV of the SRs (v/s outstanding SRs issued previously),
IRR has come down sharply. For the same transaction mentioned above
(assuming no markdown on SRs), IRR has fallen to -24%. (See exhibit 10)
Exhibit 10: Easy money—not anymore; focus back on actual reconstruction/recovery (INR)
Assuming recovery of
INR 50 (62.5% of NBV)
Sale consideration
Cash investment by ARC
Management fee
Year 1
Year 2
Year 3
Year 4
Year 5
IRR
5/95
without
recoveries
80
-4
1.2
1.2
1.2
1.2
1.2
15%
with
recoveries
80
-4
1.2
1.2
1.2
1.2
3.7
25%
15/85
without
recoveries
80
-12
1.2
1.1
1.0
0.9
0.8
-24%
with
recoveries
80
-12
1.2
1.1
1.0
0.9
8.3
1%
Source: MOSL
Sale consideration = net
book value reflected ARCs
willingness to pay higher
price to earn higher
management fees
Exhibit 11: Earlier, management fees could cover risk of lower or no recoveries for ARCs
and help banks to defer upfront hit of provisioning
Loan Value
Provisions held
Net BV
Sale Consideration
SRs issued to ARC
SRs issued to Bank
Realizable Value
MTM losses on SRs
Profit Loss Impact
ARCs (net of expenses) mgmt fees: 1.5%
IRR for ARC
Bank (write-down on SRs)
Impact on Bank P&L (write-downs + fees)
Year 0 Year 1 Year 2 Year 3 Year 4 Year 5
100
20
80
80
4.0
4.0
4.0
4.0
4.0
4.0
76.0
76.0 76.0 76.0 76.0
76.0
50
0.0
Total
6.0
12.0
18.0
24.0
30.0
-4.0
25%
0.0
0.0
1.2
-5.7
-5.7
1.2
-5.7
-5.7
1.2
-5.7
-5.7
1.2
-5.7
-5.7
3.7
4.5
-5.7
-28.5
-11.7
-34.5
Source: MOSL
17 June 2015
8

Financials | Update
Exhibit 12: However, under the new structure, the economics change completely for an
ARC
Loan Value
Provisions held
Net BV
Sale Consideration
SRs issued to ARC
SRs issued to Bank
Realizable Value
MTM losses on SRs
Year 0 Year 1 Year 2 Year 3 Year 4 Year 5
100
20
80
80
12.0 12.0 12.0 12.0 12.0 12.0
68.0 68.0 68.0 68.0 68.0 68.0
50
0.0
Total
Under similar conditions,
the new guidelines increase
ARC investments and
reduce management fees
6.0
12.0
18.0
24.0
30.0
Profit Loss Impact
ARCs (net of expenses) mgmt fees: 1.5%
-12.0
1.2
1.1
1.0
0.9
8.3
0.6
IRR for ARC
1%
Bank (write-down on SRs)
0.0
-5.1
-5.1
-5.1
-5.1
-5.1
-25.5
Impact on Bank P&L (write-downs + fees)
0.0
-5.1
-5.1
-5.1
-5.1 -10.9
-30.6
Note:
We assume that value of SRs goes down gradually toward realizable value and the entire
th
recovery happens in the 5 year.
Source: MOSL
Exhibit 13: Business model no longer viable on management fees
IRR (earlier)
27%
28%
IRR (now)
39%
25%
30%
10%
15%
21%
50%
1%
80
20%
Discount to BV (%)
4%
70
30%
6%
60
40%
50
50%
40
60%
30
70%
Sale consideration paid by ARC in INR
Source: MOSL
Note:
In the above chart, we assume gross loan value of INR100, net book value of INR80, realizable
value of INR50, management fees of 1.5% constant under both 5/95 and 15/85 structures. We assume
a 20% upside for the ARC on excess recovery under both the scenarios.
IRR down sharply if ARC
business is based on the
agency concept
The above chart clearly illustrates that the ARC would no longer be willing to pay
higher considerations (especially net book value). Also, fees charged would have
to increase as the revised guidelines link management fees to net asset value
rather than outstanding SRs.
The IRR for an ARC under the above scenario increases significantly if sale
consideration is lower than 60% of realizable value. In the above chart, IRR is
~21% (under the 15/85 structure) when sale consideration is INR30; i.e., 60%
of realizable value of INR50.
SBI’s recent transaction is an example of how banks would need to accept a
lower sales consideration and thereby take an amortization hit over eight
quarters.
Our interactions with several ARCs highlight the reduced price competition and
increased incentives to ARCs for faster recoveries.
17 June 2015
9

Financials | Update
Impact of new guidelines at the system level
Long term positive; near term remains challenged
In our view, asset
reconstruction business has
structurally moved from
agency business to fund-
based business
Industry moving in the right
direction - proportion of
cash is higher and assets are
priced closer to true value
The rationale behind the changes was to incentivize and expedite the
recovery/restructuring process. The revised guidelines ensure that ARCs focus
on redeeming the SRs rather than just base their business model on earning the
management fees. In our view, ARC business has structurally moved from
agency business to fund-based business.
The new guidelines increase the capital requirements for ARCs. Hence, the
number of transactions declined sharply in 2HCY14 as banks took time to adjust
to the revised bid prices being offered.
From a long-term perspective, we believe the industry (post the new guidelines)
is moving in the right direction where proportion of cash increases and assets
are priced closer to their true value. Favorable regulations such as lowering the
threshold level of enforcing SARFAESI and membership to JLF, coupled with
more experience in resolution of NPAs are likely to result in speedy
recovery/restructuring.
In 4QFY15, SBI Group sold assets at a significant discount to net book value. We
expect this trend to continue in FY16 as the stressed loan position at banks
remains challenged and the asset reconstruction industry remains capital
constrained. Also, RBI dispensation to allow banks to amortize any loss from sale
to ARCs over two years should enable banks to sell lesser-vintage accounts that
would likely have higher chances of resolution/restructuring.
Challenges faced by ARCs for the growth ahead
Large ARCs to moderate
growth levels and rejig their
business models as earnings
come under pressure
Sponsor shareholding
capped at 49%
Participation from QIBs may
remain limited unless assets
are sold at significant
discounts
Technicalities involved in
acquiring SMA2 account
In the near term, we expect few large ARCs to moderate their growth levels and
rejig their business models as earnings come under pressure due to change in
fee structure and income on bulk of the capital deployed remains back-ended
(will take 3-5 years before meaningful recovery is seen).
Some large ARCs may take on more leverage or infuse additional capital;
however, raising equity could be a challenge—given the regulatory cap of 49%
sponsor shareholding and low foreign investor appetite due to limited track
record. Overall financial leverage for the industry is low (approx. 1:1); however,
given the nature of business where income stream is lumpy, servicing debt
could be an issue.
Participation from QIBs may remain limited unless banks sell assets at significant
discount to net book value. The is because initial payout in an SR is adjusted
toward recovery of principal and only then any proceeds can be diverted toward
any fixed coupon payments (differential SRs like class A/class B) and capital
gains. This creates a challenge for the investor as his upside is limited unless the
bank offers the asset at significant discount (an ARC still earns management
fees, unlike a QIB investor).
Under the new guidelines, ARCs need to buy out the SMA2 account on their own
book and cannot transfer it to a trust. SARFESI is only applicable to NPA account
and the trust cannot declare an account as NPA. This creates a major roadblock
for banks to sell incremental stress assets. Recently, HDFC Bank classified a large
17 June 2015
10

Financials | Update
steel company as an NPA before it was sold to an ARC at a ~40% discount to net
book value.
As per RBI guidelines, banks are required to sell NPA at a reserve price, which
should generally be not lesser than net asset value based on the estimated net
realization from the account. This leaves very less margin of safety for ARCs.
The ARCs are only allowed to convert a part or entire debt into, up to 26% of
total equity. Such conversion can potentially provide significant upside to the
ARC in case of all-cash acquisition. However, upside tends to be nullified since
the SARFESI Act requires the restoration of management to the defaulter after
turnaround by ARC.
17 June 2015
11

Financials | Update
Key growth enablers for asset reconstruction business
Removal of sponsor shareholding cap could bring additional resources
Removal of sponsor
shareholding cap one of the
key enablers of growth for
ARC industry
Highly efficient judicial system:
Recovery suits must be disposed of within
statutory timelines and any delay should attract strict penalty. Indian
Bankruptcy Act and additions of new DRTs should help in strengthening the
recovery process.
Removing the 49% cap on sponsor shareholding will allow large private ARCs to
raise equity capital and sustain the growth momentum seen in FY14-1HFY15.
Loss on sale to ARCs should be written off over a 2-3 year period
(currently two
years for sale up to Mar-16). This will allow more banks to clean up their books.
Also, proportion of cash transactions may increase as the industry has moved
from agency business to fund-based business under the 15/85 structure and
usually the IRRs are higher for ARCs in cash transactions. This will also be
beneficial for banks as it will immediately free up capital.
ARCs should be allowed to hold majority shares post conversion of debt to
equity and to invoke pledged shares.
Exhibit 14: Industry can lever up to 85x ...
Every rupee invested via
Tier I capital, can help clean
INR85 worth of loans from
banking system
Source: MOSL
The above example highlights that if an ARC invests INR100 of equity, it could
leverage up to 6.7x based on regulatory requirement of 15% CAR (assuming the
entire is Tier I capital). Assuming its share of 15% in a 15/85 structure transaction,
the ARC can acquire INR5130 worth of assets (net basis). On a gross basis, it would
result into ~85x leverage (assuming the sale happened at 60% of net book value).
17 June 2015
12

Financials | Update
Exhibit 15: Sensitivity table: Gross Leverage based on various discount to BV and
debt/equity levels
Discount to Gross BV
Leverage
1.0
3.0
5.0
6.7
20
17
33
50
64
40
22
44
67
85
60
33
67
100
128
80
67
133
200
257
Source: MOSL
Exhibit 16: Our detailed analysis factoring in available capitalization and borrowed funds,
suggests ~INR200b of SR issuances in FY16 (similar to FY15).
We expect 10% increase in
industry’s net worth and
leverage of 2x in FY16
Source: MOSL
17 June 2015
13

This document has been prepared by Motilal Oswal Securities Limited (hereinafter referred to as Most) to provide information about the company(ies) and/sector(s), if any, covered in the report and may be distributed
Financials | Update
by it and/or its affiliated company(ies). This report is for personal information of the selected recipient/s and does not construe to be any investment, legal or taxation advice to you. This research report does not
constitute an offer, invitation or inducement to invest in securities or other investments and Motilal Oswal Securities Limited (hereinafter referred as MOSt) is not soliciting any action based upon it. This report is not for
public distribution and has been furnished to you solely for your general information and should not be reproduced or redistributed to any other person in any form. This report does not constitute a personal
recommendation or take into account the particular investment objectives, financial situations, or needs of individual clients. Before acting on any advice or recommendation in this material, investors should consider
whether it is suitable for their particular circumstances and, if necessary, seek professional advice. The price and value of the investments referred to in this material and the income from them may go down as well as
up, and investors may realize losses on any investments. Past performance is not a guide for future performance, future returns are not guaranteed and a loss of original capital may occur.
MOSt and its affiliates are a full-service, integrated investment banking, investment management, brokerage and financing group. We and our affiliates have investment banking and other business relationships with a
some companies covered by our Research Department. Our research professionals may provide input into our investment banking and other business selection processes. Investors should assume that MOSt and/or
its affiliates are seeking or will seek investment banking or other business from the company or companies that are the subject of this material and that the research professionals who were involved in preparing this
material may educate investors on investments in such business. The research professionals responsible for the preparation of this document may interact with trading desk personnel, sales personnel and other
parties for the purpose of gathering, applying and interpreting information. Our research professionals are paid on the profitability of MOSt which may include earnings from investment banking and other business.
MOSt generally prohibits its analysts, persons reporting to analysts, and members of their households from maintaining a financial interest in the securities or derivatives of any companies that the analysts cover.
Additionally, MOSt generally prohibits its analysts and persons reporting to analysts from serving as an officer, director, or advisory board member of any companies that the analysts cover. Our salespeople, traders,
and other professionals or affiliates may provide oral or written market commentary or trading strategies to our clients that reflect opinions that are contrary to the opinions expressed herein, and our proprietary
trading and investing businesses may make investment decisions that are inconsistent with the recommendations expressed herein. In reviewing these materials, you should be aware that any or all of the foregoing
among other things, may give rise to real or potential conflicts of interest. MOSt and its affiliated company(ies), their directors and employees and their relatives may; (a) from time to time, have a long or short position
in, act as principal in, and buy or sell the securities or derivatives thereof of companies mentioned herein. (b) be engaged in any other transaction involving such securities and earn brokerage or other compensation
or act as a market maker in the financial instruments of the company(ies) discussed herein or act as an advisor or lender/borrower to such company(ies) or may have any other potential conflict of interests with
respect to any recommendation and other related information and opinions.; however the same shall have no bearing whatsoever on the specific recommendations made by the analyst(s), as the recommendations
made by the analyst(s) are completely independent of the views of the affiliates of MOSt even though there might exist an inherent conflict of interest in some of the stocks mentioned in the research report
Reports based on technical and derivative analysis center on studying charts company's price movement, outstanding positions and trading volume, as opposed to focusing on a company's fundamentals and, as
such, may not match with a report on a company's fundamental analysis. In addition MOST has different business segments / Divisions with independent research separated by Chinese walls catering to different set
of customers having various objectives, risk profiles, investment horizon, etc, and therefore may at times have different contrary views on stocks sectors and markets.
Unauthorized disclosure, use, dissemination or copying (either whole or partial) of this information, is prohibited. The person accessing this information specifically agrees to exempt MOSt or any of its affiliates or
employees from, any and all responsibility/liability arising from such misuse and agrees not to hold MOSt or any of its affiliates or employees responsible for any such misuse and further agrees to hold MOSt or any of
its affiliates or employees free and harmless from all losses, costs, damages, expenses that may be suffered by the person accessing this information due to any errors and delays. The information contained herein is
based on publicly available data or other sources believed to be reliable. Any statements contained in this report attributed to a third party represent MOSt’s interpretation of the data, information and/or opinions
provided by that third party either publicly or through a subscription service, and such use and interpretation have not been reviewed by the third party. This Report is not intended to be a complete statement or
summary of the securities, markets or developments referred to in the document. While we would endeavor to update the information herein on reasonable basis, MOSt and/or its affiliates are under no obligation to
update the information. Also there may be regulatory, compliance, or other reasons that may prevent MOSt and/or its affiliates from doing so. MOSt or any of its affiliates or employees shall not be in any way
responsible and liable for any loss or damage that may arise to any person from any inadvertent error in the information contained in this report. MOSt or any of its affiliates or employees do not provide, at any time,
any express or implied warranty of any kind, regarding any matter pertaining to this report, including without limitation the implied warranties of merchantability, fitness for a particular purpose, and non-infringement.
The recipients of this report should rely on their own investigations.
This report is intended for distribution to institutional investors. Recipients who are not institutional investors should seek advice of their independent financial advisor prior to taking any investment decision based on
this report or for any necessary explanation of its contents.
Most and it’s associates may have managed or co-managed public offering of securities, may have received compensation for investment banking or merchant banking or brokerage services, may have received any
compensation for products or services other than investment banking or merchant banking or brokerage services from the subject company in the past 12 months.
Most and it’s associates have not received any compensation or other benefits from the subject company or third party in connection with the research report.
Subject Company may have been a client of Most or its associates during twelve months preceding the date of distribution of the research report
MOSt and/or its affiliates and/or employees may have interests/positions, financial or otherwise of over 1 % at the end of the month immediately preceding the date of publication of the research in the securities
mentioned in this report. To enhance transparency, MOSt has incorporated a Disclosure of Interest Statement in this document. This should, however, not be treated as endorsement of the views expressed in the
report.
Motilal Oswal Securities Limited is registered as a Research Analyst under SEBI (Research Analyst) Regulations, 2014. SEBI Reg. No. INH000000412
There are no material disciplinary action that been taken by any regulatory authority impacting equity research analysis activities
Analyst Certification
The views expressed in this research report accurately reflect the personal views of the analyst(s) about the subject securities or issues, and no part of the compensation of the research analyst(s) was, is, or will be
directly or indirectly related to the specific recommendations and views expressed by research analyst(s) in this report. The research analysts, strategists, or research associates principally responsible for preparation
of MOSt research receive compensation based upon various factors, including quality of research, investor client feedback, stock picking, competitive factors and firm revenues
Disclosure of Interest Statement
Analyst ownership of the stock
Served as an officer, director or employee
Companies where there is interest
No
No
Disclosures
A graph of daily closing prices of securities is available at www.nseindia.com and http://economictimes.indiatimes.com/markets/stocks/stock-quotes
Regional Disclosures (outside India)
For U.S.
This report is not directed or intended for distribution to or use by any person or entity resident in a state, country or any jurisdiction, where such distribution, publication, availability or use would be contrary to law,
regulation or which would subject MOSt & its group companies to registration or licensing requirements within such jurisdictions.
Motilal Oswal Securities Limited (MOSL) is not a registered broker - dealer under the U.S. Securities Exchange Act of 1934, as amended (the"1934 act") and under applicable state laws in the United States. In
addition MOSL is not a registered investment adviser under the U.S. Investment Advisers Act of 1940, as amended (the "Advisers Act" and together with the 1934 Act, the "Acts), and under applicable state laws in the
United States. Accordingly, in the absence of specific exemption under the Acts, any brokerage and investment services provided by MOSL, including the products and services described herein are not available to or
intended for U.S. persons.
This report is intended for distribution only to "Major Institutional Investors" as defined by Rule 15a-6(b)(4) of the Exchange Act and interpretations thereof by SEC (henceforth referred to as "major institutional
investors"). This document must not be acted on or relied on by persons who are not major institutional investors. Any investment or investment activity to which this document relates is only available to major
institutional investors and will be engaged in only with major institutional investors. In reliance on the exemption from registration provided by Rule 15a-6 of the U.S. Securities Exchange Act of 1934, as amended (the
"Exchange Act") and interpretations thereof by the U.S. Securities and Exchange Commission ("SEC") in order to conduct business with Institutional Investors based in the U.S., MOSL has entered into a chaperoning
agreement with a U.S. registered broker-dealer, Motilal Oswal Securities International Private Limited. ("MOSIPL"). Any business interaction pursuant to this report will have to be executed within the provisions of this
chaperoning agreement.
The Research Analysts contributing to the report may not be registered /qualified as research analyst with FINRA. Such research analyst may not be associated persons of the U.S. registered broker-dealer, MOSIPL,
and therefore, may not be subject to NASD rule 2711 and NYSE Rule 472 restrictions on communication with a subject company, public appearances and trading securities held by a research analyst account.
Motilal Oswal Capital Markets Singapore Pte Limited is acting as an exempt financial advisor under section 23(1)(f) of the Financial Advisers Act(FAA) read with regulation 17(1)(d) of the Financial Advisors
Regulations and is a subsidiary of Motilal Oswal Securities Limited in India. This research is distributed in Singapore by Motilal Oswal Capital Markets Singapore Pte Limited and it is only directed in Singapore to
accredited investors, as defined in the Financial Advisers Regulations and the Securities and Futures Act (Chapter 289), as amended from time to time.
In respect of any matter arising from or in connection with the research you could contact the following representatives of Motilal Oswal Capital Markets Singapore Pte Limited:
Anosh Koppikar
Kadambari Balachandran
Email : anosh.Koppikar@motilaloswal.com
Email : kadambari.balachandran@motilaloswal.com
Contact : (+65)68189232
Contact : (+65) 68189233 / 65249115
Office Address : 21 (Suite 31),16 Collyer Quay,Singapore 04931
For Singapore
Motilal Oswal Securities Ltd
17 June 2015
Motilal Oswal Tower, Level 9, Sayani Road, Prabhadevi, Mumbai 400 025
Phone: +91 22 3982 5500 E-mail: reports@motilaloswal.com
14