Initiating Coverage | 10 October 2015
Sector: Agri
PI Industries
FY10
39%
CSM exports
FY10
41%
Domestic agri-inputs
FY15
FY15
61%
Domestic agri-inputs
59%
CSM exports
Built on impeccable R&D track record and trust
Niket Shah
(Niket.Shah@MotilalOswal.com); +91 22 3982 5426
Chintan Modi
(Chintan.Modi@MotilalOswal.com); +91 22 3982 5422
 Motilal Oswal Financial Services
PI Industries
PI Industries: Built on impeccable R&D track record and trust
Summary ................................................................................................... 3
Company overview..................................................................................... 5
Higher share of in-licensing differentiates PI from peers ............................. 7
Nominee Gold growth to continue; scale-up of recent launches, new
products to maintain growth momentum ..................................................10
Capabilities in CSM exports make PI an ideal choice ..................................13
Earnings to post 26% CAGR over FY15-17 ...................................................18
Valuation and view ...................................................................................19
Key risks....................................................................................................20
Management overview .............................................................................21
Industry overview .....................................................................................22
Financials and valuations...........................................................................23
Investors are advised to refer through disclosures made at the end of the Research Report.
Motilal Oswal research is available on
www.motilaloswal.com/Institutional-Equities,
Bloomberg, Thomson Reuters, Factset and S&P Capital.
10 October 2015
2
 Motilal Oswal Financial Services
PI Industries
BSE Sensex
27,080
S&P CNX
8,190
Initiating Coverage
PI
Sector: Agri
|
Industries
CMP: INR660
TP: INR800 (+21%)
Buy
Built on impeccable R&D track record and trust
Expect 26% EPS CAGR over FY15-17
Stock Info
Bloomberg
Equity Shares (m)
M.Cap. (INR b)/USD b)
52-Week Range (INR)
1, 6, 12 Rel. Per (%)
AvgVal. INR m/Vol‘000
Free float (%)
PI IN
136.1
89.8/1.4
786/372
-7/1/52
124/211
41.6
Financial Snapshot (INR b)
Y/E Mar
2015 2016E 2017E
Sales
EBITDA
NP
EPS (INR)
EPS Gr. (%)
BV/Sh. (INR)
RoE (%)
RoCE (%)
P/E (x)
P/BV (x)
19.4
3.7
2.5
18.0
30.3
65.6
30.9
39.9
36.7
10.1
23.7
4.6
2.9
21.5
19.5
29.0
39.4
30.7
8.0
29.4
5.9
3.9
28.5
32.5
30.2
42.5
23.1
6.2
PI boasts of a unique business model—a strong R&D-led custom synthesis
business (59% of revenues) built over the last two decades and an equally
compelling domestic agro-chemicals business (41% of revenues), largely built by
in-licensing arrangements with major global agro-chemicals innovators.
With a mere 10% penetration, we believe there is untapped growth potential in
PI’s largest product—Nominee Gold, which along with new products like Osheen,
Vibrant will continue to drive growth momentum for domestic agro-chemicals.
With a strong order book amounting to USD600m, the CSM business has robust
revenue visibility—book-to-bill of 3.1x; which will be complemented by upcoming
facilities in Jambusar. We believe the foray into new segments like
pharmaceuticals and electronics chemicals will be the next key growth drivers.
With best-in-class capital efficiency (40% RoCE, debt-free balance sheet, robust
growth outlook—23% revenue CAGR and 26% PAT CAGR), we believe PI is one of
the best plays on India’s agri sector and CSM opportunities. Initiate coverage with
a Buy.
In-licensing—a key differentiator against rest of the peers
PI has managed exclusive tie-ups with patent originators, led by its track record
of respecting innovator’s IPR. The company’s focus on selected and patented
innovative products through in-licensing differentiates it from the rest of the
market participants, who sell largely generic products with little product
differentiation. PI currently has a product portfolio spanning 33 brands across
categories (herbicides, insecticides, fungicides and specialty chemicals),
including 5-6 products that are in-licensed and 10-12 products that are co-
marketed. With higher proportion of in-licensed and co-marketing revenues as
against generic products, PI enjoys industry-leading margins (16%) in the
domestic agro-chemicals division.
82.9 105.9
Shareholding pattern (%)
As on
Jun-15 Mar-15 Jun-14
Promoter
58.4
58.4
58.6
DII
8.5
8.6
6.4
FII
17.5
18.5
19.9
Others
15.7
14.5
15.1
FII Includes depository receipts
Stock Performance (1-year)
Nominee Gold growth to continue despite new competition
PI launched Nominee Gold in FY10 (as a tie up with Japan based innovator
Kumiai), which went on to become a blockbuster product—clocking highest
revenues and margins amongst its product portfolio. With likely easing of
registration process for 9 (4), we believe competitive intensity will increase
going forward and could result in some extent of price and margin erosion for
the product. However, with product penetration still very low (only 10% of the
area under rice cultivation covered by Nominee Gold as against potential for at
least 30%, with dosage being a fraction of the ideal dosage), we believe
Nominee Gold will continue to grow as the market expands. We believe the
fears around price, margin erosion and de-growth for the product are
unfounded.
10 October 2015
3
 Motilal Oswal Financial Services
PI Industries
Osheeen—the second blockbuster product after Nominee Gold
In FY13, PI launched Osheen—an insecticide—through an in-licensing deal with
Japan’s Mitsui Chemicals. Just like PI’s other products, Osheen has proved to be
a runaway success with sales for the first two years reaching INR1b. Osheen
continues to be the second biggest product for PI after Nominee Gold. OSHEEN
has effectively managed the Brown Plant Hoppers in rice for a number of years
in the leading rice growing countries. PI spent nearly six years on Osheen’s
development. After rice, PI extended the product to cotton and is looking to
extend to vegetables as well.
Capabilities + Trust = Ideal choice for global innovators in CSM
Custom synthesis and manufacturing involves trust as it the most critical factor,
as it is an IPR-driven business and requires capabilities to scale up production
from lab scale work to dedicated plant. PI’s longstanding relationship with global
innovators in the agro-chemical space is a testament to capabilities and trust it
has built over the years. The company has been in the CSM business for the last
20 years and it will take long gestation period for any new entrant to acquire
knowledge, create strong R&D capabilities, infrastructure and build trust, which
acts as a major entry barrier. PI also participates in patented and early-stage life
cycle of the molecules, which again acts as an entry barrier as innovator
companies have only one or two suppliers due to the confidentiality involved.
Robust order book, complemented by upcoming Jambusar facility, will
convert into revenue CAGR of 27% in CSM
PI has an order book USD600mn (which is 3.1x its FY15 revenue USD187m) from
CSM exports on account of 18 molecules already commercialized in the past.
The company also intends to commercialize two more molecules in the next 2-3
months which will continue to add to order book in future. New Jambusar
facility, which is likely to be commissioned in the next 4-5months, is expected to
generate revenue of INR5b-6b at maturity and takes about 1-1.5 years to fully
scale the plant.
Leveraging existing capabilities to diversify beyond agro-chemicals
PI has created strong capabilities in R&D. The general nature of the
intermediates that it manufactures is such that they can be applied in other
verticals of chemicals sector (like pharmaceuticals or fine chemicals used in
electronics sector) with some modification; these verticals can be new growth
opportunities for PI and will in turn expand its customer base and geographical
reach.
Valuation and view
With best-in-class capital efficiency (40% RoCE, debt-free balance sheet, robust
growth outlook (23% revenue CAGR and 26% PAT CAGR), we believe PI is one of
the best plays on India’s agri sector and CSM opportunities. We believe mix
change in favor of the R&D intensive CSM business would continue to drive re-
rating for the stock. PI trades at 31x and 23x FY16 and FY17 EPS. We initiate
coverage with a
Buy
with a target price of INR800, valuing the stock at 28x
FY17E earnings.
10 October 2015
4
 Motilal Oswal Financial Services
PI Industries
Company overview
Unique mix of domestic agro-chemicals and CSM exports
Mr. Piyush Singhal founded PI Industries in 1947 as Mewar Oil and General Mills
Limited, which was predominantly into edible oils business. A decade later, the
company started selling agro-chemicals. The name was changed to PI Industries in
1990s. PI has two business activities:
a)
Domestic Agri Inputs (41% of revenues)
offering plant protection products, and
specialty plant nutrient products and solutions. PI has a strong rural reach and
brand equity, with millions of Indian farmers duly backed by a robust pipeline of
products for sustained growth in the sector.
b)
Custom Synthesis & Manufacturing (CSM) (59% of revenues)
for contract
research and production of agro-chemicals, intermediates and other niche fine
chemicals for global innovators. The business, backed with a strong R&D
support, works to develop and commercialize products based on newly
discovered chemistries with reputed MNC innovators.
Exhibit 1: CSM contributed 59% of revenues in FY15
Domestic agri-
inputs, 41%
CSM exports, 59%
Source: Company, MOSL
Exhibit 2: Share of CSM segments in revenues is gradually increasing
Domestic agri-inputs
39%
36%
42%
CSM exports
52%
58%
59%
62%
63%
61%
64%
58%
48%
42%
FY14
41%
FY15
38%
FY16E
37%
FY17E
FY10
FY11
FY12
FY13
Source: Company, MOSL
10 October 2015
5
 Motilal Oswal Financial Services
PI Industries
Exhibit 3: Gist of activities that PI is involved in
Source: Company, MOSL
Exhibit 4: Timeline of PI’s journey
Source: Company, MOSL
10 October 2015
6
 Motilal Oswal Financial Services
PI Industries
Higher share of in-licensing differentiates PI from peers
In licensing early-stage molecules gives PI an edge
PI’s focus on selected and patented innovative products through in-licensing
differentiates it from market participants, who sell largely generic products with little
product differentiation.
The business faces procedural entry barriers in India in the form of protracted
registration process and a three-year exclusive data protection for the product post
registration.
After India became TRIPS compliant in 2005 and started giving patent protection,
MNCs turned comfortable launching their patented products in India; Indian
companies, too, have been able to in-license many patented products from global
innovators in this better IP environment.
Unique business model of in-licensing
PI works on a unique model of in-licensing new molecules from global innovators
and nurturing the same into strong brand propositions in the Indian agro-chemical
market; these are high-performance, high potential, early-stage products over which
PI enjoys exclusive marketing rights. Some of the key brands include NOMINEE
GOLD, OSHEEN, KEEFUN, BIOVITA, KITAZIN, FORATOX, FOSMITE and ROKET.
Depending upon the agreement with the global innovator, PI either imports the
technical or bulk formulations or chooses to manufacture either of the two at its
owned factories in India. The agreements are typically formed with innovators for
early-stage patented molecules in a way that PI can realize the growth benefit
throughout the entire product life cycle. In-licensing products enjoy exclusivity and
market leadership and with ~60% of domestic agro-chemical revenues coming from
in-licensing, PI enjoys best-in-class margins in this segment over peers.
Exhibit 5: Product-focused approach by operating in select key brands
TRIPS—a game changer for patented products’ entry in India
Implementation of The Agreement on Trade-Related Aspects of Intellectual Property
Rights (TRIPS) in 2005 in India was a game changer for patented products’ entry in
the country. TRIPS is an international agreement administered by the World Trade
Organization (WTO) that sets down minimum standards for many forms of
intellectual property (IP) regulation as applied to nationals of other WTO member
countries. The agreement was negotiated at the end of the Uruguay Round of the
General Agreement on Tariffs and Trade (GATT) in 1994. With the implementation
of TRIPS, product patents were applicable instead of process patent—a major break-
through for global patent owners. In the era of process patents, Indians reverse
engineered the processes to arrive at the same product; thus circumventing the
patent law. After India became TRIPS compliant in 2005 and started giving patent
protection, MNCs turned comfortable launching their patented products in India;
Indian companies, too, have been able to in-license many patented products from
global innovators in this better IP environment.
10 October 2015
7
 Motilal Oswal Financial Services
PI Industries
Non-compete model makes PI the preferred partner for innovators
Over the last 20 years, PI has won the trust of global innovators and remains their
preferred partner owing to its blemish-free record in terms of patent disputes and
litigations and its commitment to intellectual property right (IPR) protection.
In-licensing—a key differentiator for the company
PI has managed to have exclusive tie-ups with patent originators, led by its track
record of respecting innovators’ IPR. The company’s focus on selected and patented
innovative products through in-licensing differentiates it from the rest of the market
participants who sell largely generic products with little product differentiation. PI
currently has a product portfolio spanning 33 brands across categories (herbicides,
insecticides, fungicides and specialty chemicals), including 5-6 products that are in-
licensed and 10-12 products that are co-marketed. With higher proportion of in-
licensed and co-marketing revenues as against generic products, PI enjoys industry-
leading margins (16%) in the domestic agro-chemicals division.
Exhibit 6: Strong product portfolio—33 brands across categories
Category
Insecticides
Herbicides
Fungicides
Specialty chemicals
Brands
Osheen, Oval, PI Bupro, Lepido, Dodger, Colt, Divap, Colfos, Fosmite,
Fluton, Jumbo, Snailkil, Foratox, Roket, Carina, Simbaa, Voltage, Maxima
Nominee Gold. Bunker, Melsa, Solaro, PI Glypho, INRO, Bingo, Pimix,
Cuprina, Lurit, Kitazin, Sanipeb, Clutch, Logik
Biovita
Source: Company, MOSL
Exhibit 7: Key products
Product name
Biovita
Category
Specialty chemicals
Technical Name
Ascophyllum nodosum
Particulars
It provides over 60 naturally occurring major and minor
nutrients and plant development substances in organic form
and contributes to greater microbial activity when applied
to soil, thus increasing the nutrient availability to plants.
Controls major insects and mites and checks infection and
spread of viral diseases by controlling vectors.
Kills insects on lower and upper surface of leaves due to
trans-laminar penetrating action, controls larvae, white flies,
mites and other sucking pests.
Launched in FY13, it manages the brown plant hoppers in
rice, targets pests which are not controlled by other
molecules.
Launched in FY10, Controls major grasses, sedges and broad
leaf weeds of rice.
Integrated weed management in wheat crop.
Foratox
Carina
Insecticide
Insecticide
Phorate 10 % CG
Profenofos 50% EC
Osheen
Nominee Gold
Melsa
Fosmite
Roket
Insecticide
Herbicide
Herbicide
Insecticide
Insecticide
Dinotefuran 20% SG
Bispyribac Sodium 10% SC
Pinoxaden 5.1% EC
Ethion 50% EC
Effective control of mites, scales, thrips, beetles and
lepidopterous larvae.
Protects against several insect pests (both chewing and
Profenofos 40%+Cypermethrin 4%EC
sucking types)
Source: Company, MOSL
Massive entry barriers make the business model exciting
PI has built its reputation over 20 years through innovative products, respect for IPs,
long-term relationships with global innovators and farmer acceptability. Any new
product by the company becomes immensely successful on the back of its
effectiveness, marketing, brand value, early-stage nature and acceptability to
farmers. Considerable time and costs are required for any company to replicate the
10 October 2015
8
 Motilal Oswal Financial Services
PI Industries
success of PI. Besides, the business faces procedural entry barriers in India in the
form of protracted registration process and a three-year exclusive data protection
for the product post registration.
Strong product pipeline provides multi-year growth visibility
PI’s success is driven by the effectiveness of its products. At any given point of time,
the company has a niche pipeline of products under different stages of
registration—from which it introduces one or two products every year before Kharif
or Rabi season. Since the products are of early-stage patented molecules, the multi-
year growth potential is robust—with very high growth in the initial years of launch.
PI banks on its strategy of selective alliances to broaden product offerings and
strengthen market position. The company currently has 5-6 products in pipeline,
which will be launched over the next three years—with an annual target of 2-3
products.
Exhibit 8: New launches in domestic agri-inputs
Year
FY13
FY14
FY15
Product launched
Osheen (insecticide), Fluton (insecticide) and Cuprina (fungicide)
Melsa (herbicide)
Keefun (insecticide)
Source: Company, MOSL
Strong pan-India distribution network
PI has a wide distribution network, covering more than ~35,000 retail points,
~10,000 distributors/direct dealers and 29 branches across major agricultural areas
of India. The company has a strong reach in north, west and east of India, and is
gradually expanding its presence in the south. PI has a centralized SAP-based ERP
system, which provides an efficient last-mile connectivity through effective supply
chain management and inventory handling. PI provides delivery of products as per
the requirement through its just-in-time management of stocks, thereby avoiding
excess inventory.
10 October 2015
9
 Motilal Oswal Financial Services
PI Industries
Nominee Gold growth to continue; scale-up of recent
launches, new products to maintain growth momentum
New products like Osheen, Vibrant to be the new growth drivers
Given the extremely low penetration levels for Nominee Gold (only 10% of the area
under rice cultivation covered as against potential for at least 30%, with with dosage
being a fraction of the ideal dosage), we believe it has tremendous headroom for
growth as the market expands. We believe the fears around price, margin erosion and
de-growth for the product are overdone.
Launched in FY13, OSHEEN is PI’s second largest product and is reputed to be the most
reliable solution to manage Brown Plant Hoppers in rice. An INR1b brand, we expect
OSHEEN to be the largest growth driver for PI over coming years.
PI recently launched Vibrant (Thiocyclam)—a broad-spectrum insecticide for rice
treatment and can attack two pests (stem borer and lepidopetra) in a single dose. The
addressable markets for Vibrant are Punjab, Haryana, Chattisgarh and AP, with a total
addressable market opportunity of INR6b.
Nominee Gold growth to continue despite new competition
PI launched Nominee Gold in FY10 (as a tie up with Japan-based innovator Kumiai),
which went on to become a blockbuster product—clocking highest revenues and
margins amongst its product portfolio. NOMINEE GOLD is a post-emergent, broad-
spectrum systemic herbicide for all types of rice cultivation—direct sown rice, rice
nursery and transplanted rice. The product has enjoyed exclusivity over the last five
years, with exclusivity till FY13 due to regulatory requirements and post that due to
a Gujarat High Court Ruling that delayed the process for 9 (4) registrations—thus
limiting the entry of new players and, thereby, competition.
However, with the likely easing of registration process for 9 (4), we believe
competition will increase going forward; this could erode the product’s price and
margin to some extent. However, given Nominee Gold’s low penetration, we believe
it will grow as the market expands. We believe the fears around price, margin
erosion and de-growth for the product are overdone.
Exhibit 9: Nominee Gold expected to remain highly successful in near future
Osheeen—the second blockbuster product after Nominee Gold
In FY13, PI launched Osheen—an insecticide—through an in-licensing deal with
Japan’s Mitsui Chemicals. Just like PI’s other products, Osheen has proved to be a
runaway success as the first two years of its launch saw sales reaching INR1b.
10 October 2015
10
 Motilal Oswal Financial Services
PI Industries
Osheen continues to be the second biggest product for PI after Nominee Gold; it has
still not seen any price erosion and will enjoy exclusivity till the end of 1HFY17.
Osheen controls the brown plant hoppers in rice, targeting pests that are not
controlled by other molecules, owing to the unique action of the ingredient
Dinotefuran. OSHEEN has effectively managed the Brown Plant Hoppers in rice for
number of years in the leading rice growing countries. The product has also been
tested and recommended by leading agriculture research institutes of Govt. of India
for rice and cotton. PI spent nearly six years on Osheen’s development. After rice, PI
extended the product to cotton and is looking to extend to vegetables as well.
Exhibit 10: Osheen achieved revenues of INR1b in the first two years of launch
Vibrant—another promising product addressing the ~ INR6b market
PI will launch Vibrant (Thiocyclam) in November, 2015 — a broad-spectrum
insecticide for treatment of rice and can attack two pests (stem borer and
lepidopetra) in a single dose. Farmers currently use two insecticides—one for stem
borer and another for leaf folder. As a result, Vibrant will help farmers in the form of
savings of chemistry, cost of application and efforts. PI estimates that farmers are
using products worth INR6b on protecting their crops from pests. This product is
exclusive (registration u/s 9(3) of CIB) and has an in-licensing arrangement with a
Japanese MNC. The addressable markets are Punjab, Haryana, Chattisgarh and AP
and market size is INR6b. Also, the product doesn’t cannibalize any of PI’s existing
products.
Higher contribution from new products to keep growth momentum intact
Rice contributes nearly 40% to revenues, followed by vegetables, tea and chilies.
However, PI is a complete agro-chemicals player as it provides protection across
crop categories. Insecticides contribute ~50% to revenues, followed by herbicides
(~30%) and fungicides (~20%). PI’s top six products include Nominee Gold, Keefun,
Biovita, Foratox, Osheen, Kitazin. With a market share-focused approach, along with
top products, the management bundles generic products to drive scale and viability
at the dealer level.
Differentiated distribution strategy—to augur well for growth
PI is now targeting to enter and penetrate newer geographies, which will further
strengthen its position—considering the company’s product effectiveness and brand
value. While PI is already strong in Chhattisgarh, UP and Bihar, it now plans to enter
markets that are largely untapped (e.g., Maharashtra, where it has approvals in
10 October 2015
11
 Motilal Oswal Financial Services
PI Industries
place and expects revenue traction from FY17). We believe the focus on market
share, emphasis on being the market leader, entering new geographies and smaller
farmers will keep growth momentum intact going forward.
Exhibit 11: Revenues in agro-chemicals to post a CAGR of 17 % over FY15-17
Revenues (INR m)
23%
22%
19%
14%
9%
Growth (%)
20%
5,052
FY12
5,500
FY13
6,700
FY14
7,973
FY15
9,089
FY16E
10,907
FY17E
Source: MOSL, Company
Exhibit 12: EBITDA in agro-chemicals to post a CAGR of 19% over FY15-17
EBITDA (INR m)
16%
12%
16%
16%
Margins (%)
15%
17%
783
FY12
664
FY13
1,039
FY14
1,276
FY15
1,363
FY16E
1,800
FY17E
Source: MOSL, Company
10 October 2015
12
 Motilal Oswal Financial Services
PI Industries
Capabilities in CSM exports make PI an ideal choice
Robust order book of USD600m gives revenue visibility
IPR protection is vital criteria for global innovators to choose partners in the CSM
business and all Indian players are subject to TRIPS agreement, which provides IPR
protection. Additionally, economic competencies relative to China have also gradually
improved over the last few years. These factors make Indian players an economically
viable choice.
PI has exhibited strong scale-up and execution capabilities in CSM, which involves
complex activities, and has accreditation for GLP along with best-in-class support
infrastructure; this has led to longstanding relationship with global innovators in the
agro-chemical space and acts as major entry barrier for new entrants.
PI participates in early stage of molecule life cycle, which enables it to participate in
the growth phase of products. The company’s robust order book of USD600m provides
revenue visibility over the next two years and will be complemented by upcoming
facilities in Jambusar. PI is also looking beyond agro-chemicals for new growth
opportunities.
We expect CSM exports to post revenue CAGR of 27% over FY15-17, with EBITDA
margins improving by 100bp to 22%.
In CSM, Indian players being preferred over Chinese
Respect for IPR:
Global Innovators partnering Indian suppliers stand protected
under a stringent patent protection as India is a signatory to Trade Related
Intellectual Property Rights (TRIPS) agreement.
Competitive advantages over China:
China is the largest exporter of agro-
chemicals globally and is, thus, a primary competitor to India in this space. However,
over the years, China has been gradually losing its dominance in manufacturing on
the back of rising labor cost, stricter environmental and safety regulations, and weak
IPR policy. Further, India’s currency has been more competitive than the Chinese
Yuan against global currencies; thus making Indian companies economically
attractive. Agro-chemicals exports from India showed 15% CAGR over FY98-14.
The global fine chemical industry is estimated to be about USD300b with CSM
segment estimated to be ~USD85b; India’s share is currently ~5%, but it is growing
at a healthy pace of 12% due to its emergence as a preferred destination.
R&D capabilities, infrastructure and trust aspect make PI a preferred choice
In CSM exports, PI undertakes custom synthesis and contract manufacturing of
niche fine and specialty chemicals for process research and large-scale
manufacturing of newly discovered molecules by global innovators.
It is supported by high-end infrastructure, which includes R&D Lab, Kilo Lab, Pilot
Plant, and Flexible and Dedicated plants. PI has also created various reaction
capabilities and continuously adds to it to meet customer requirements.
PI Industries is also accredited for
‘Good Laboratory Practices’ (GLP).
Data
generated in the company’s laboratory is, hence, acceptable by registration
authorities (for agro-chemical, pharmaceuticals, etc.) in all the OECD regions such as
USA, Europe and Japan.
10 October 2015
13
 Motilal Oswal Financial Services
PI Industries
CSM business involves a high level of trust, especially for companies like PI who are
involved in the development of early stage molecule.
Longstanding relationships
with global agro-chemical innovators is a testament to PI’s trust and reliability,
which are major entry barriers for any new entrant.
PI has reached this level over a period of 20 years and it will take a long gestation
period for a new entrant to acquire knowledge, create strong R&D capabilities,
infrastructure and built trust.
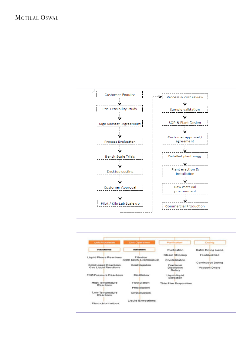
Exhibit 13: End-to-end process flow in custom synthesis and contract manufacturing
Source: Company
Exhibit 14: Custom synthesis—production technologies
Source: Company
10 October 2015
14
 Motilal Oswal Financial Services
PI Industries
Focus on early stage molecules provides opportunity to participate over the
life of a product
As a part of its core strategy, PI focuses on manufacturing molecules— of
high/medium value and low volume—that are patented, in early stages of their life
cycle and involve complex chemistries. The contribution of early stage molecule to
the CSM exports business is ~90%; thus the company is able to participate through
the life of a product, which provides opportunity to be the first and second suppliers
of such molecules under global patents.
It takes around 3-5 years for a molecule to get commercialized post inquiry by a
customer; thereafter, it gives revenue visibility for 5-10 years until new molecule is
discovered or resistance to a particular product is developed.
Exhibit 15: Life cycle chart
SSource:
Industry
Exhibit 16: Example of CSM order flow
Dec '11
Feb '12
Mar '12
May '12
Jun '12
Aug '12
Nov '12
Apr '14
PI 011
Enquiry received
1st sample sent to customer
Sample approved by customer and agreement signed
Scale up study undertaken
First commercial order (5MT)
Second commercial order (57MT)
(Supply upto Mar '13)
Third commercial order (200MT)
(Supply upto Mar '14)
Fourth commercial order of 1500MT
(USD36m) for 3 years
Source:
Company
Key entry barriers:
1.
2.
3.
Creating capabilities in process research and building strong infrastructure takes time.
Long gestation in creating client relationship and building trust.
Participating in patented and early stage of molecule life cycle. The client generally keeps only one
or two suppliers due to confidential data.
Robust order book gives revenue visibility over next two years
The latest order book stands at USD600mn, which is 3.1x its FY15 revenue
(USD187m) from CSM exports. The strong growth in order book is on account of
10 October 2015
15
 Motilal Oswal Financial Services
PI Industries
new molecules that were commercialized in the last 3-4 years and comprises 5-7
molecules. Currently, the total number of molecules commercialized is 18 and the
company expects to commercialize two more in the next two quarters. PI is
confident of commercializing 2-3 molecules every year and this will continue to
provide revenue visibility.
Exhibit 17: Order book to revenue ratio
Revenue USD mn
Order book USD mn
Order book to revenue
578
3.85
300
78
FY12
110
2.77
305
153
395
2.58
187
3.09
FY13
FY14
FY15
Source: MOSL, Company
Order book to be complemented by the upcoming Jambusar facility
The company expects to commission two new plants at Jambusar during FY16. The
work at the plants is progressing as per schedule and the PI expects to commission
the first plant by October 2015 and the second by December 2015. The plants will
be fully automated, unlike the previous plants (which involved higher manual
intervention). Both plants are multipurpose and can produce various molecules with
a downtime of two weeks between switching.
The total capex incurred on the plants is expected to be around INR2,500m-3,000m
while the asset turnover on maturity is expected to be 2-2.5x the capex; this will
convert into additional revenue of INR5,000m-6,000m. Considering that order
visibility is already there, the estimated time to scale up these plants to full capacity
utilization is around 1-1.5 years. The revenue from Jambusar facility, where one
plant is already operational, was INR300mn in 1QFY16; the total capex incurred in
the plant was INR1,800m, including supporting infrastructure.
The new plants in Jambusar will have a 10-year tax break on all products
manufactured. We expect these plants to contribute majorly to the revenue going
ahead, leading to margin expansion and tax savings.
10 October 2015
16
 Motilal Oswal Financial Services
PI Industries
Exhibit 18: Attractive RoCEs on core investments in CSM model overshadow capital
intensity (only for new capacities)
Capital Investment
Working capital
Total capital employed
Sales
EBITDA
Less: Depreciation
EBIT
RoCE %
100
33
136
200
44
6
38
29
Source: MOSL, Company
Asset turnover - 2x of capital
employed
22% EBITDA margins
average 6% depreciation rate
60 days of sales based on FY15
Leveraging its existing capabilities to diversify beyond agrochemicals
PI has created strong capabilities in R&D. The general nature of the intermediates
that it manufactures is such that they can be applied to other verticals of the
chemicals sector (like pharmaceuticals or fine chemicals used in the electronics
sector) with some modification; these verticals can be new growth opportunities for
PI and will in turn expand its customer base and geographical reach.
Exhibit 19: Revenues in CSM business to post a CAGR of 27% over FY15-17
Revenues (INR m)
59%
61%
54%
Growth (%)
24%
3,731
FY12
6,001
FY13
9,250
FY14
11,430
FY15
28%
27%
14,605
FY16E
18,517
FY17E
Source: MOSL, Company
Exhibit 20: EBITDA in CSM to post a CAGR of 30% over FY15-17
EBITDA (INR m)
18%
19%
19%
21%
Margins (%)
22%
22%
672
FY12
1,132
FY13
1,785
FY14
2,400
FY15
3,213
FY16E
4,074
FY17E
Source: MOSL, Company
10 October 2015
17
 Motilal Oswal Financial Services
PI Industries
Earnings to post 26% CAGR over FY15-17
Robust growth in revenues led by CSM business
We expect revenues to post 23% CAGR over FY15-17, led by 17% revenue CAGR in
the domestic agro-chemicals business and 27% revenue CAGR in the CSM business
over FY15-17. We expect EBITDA margins to expand 80bp over FY15-17, led by a mix
change in favor of CSM business. Consequently, we expect 26% PAT CAGR over
FY15-17.
Exhibit 21: Revenues to post 23% CAGR over FY15-17
Revenues (INR m)
39%
22%
11,514
FY13
15,955
FY14
19,403
FY15
22%
23,694
FY16E
24%
29,424
FY17E
Growth (%)
16%
Exhibit 22: EBITDA to post 26% CAGR over FY15-17
EBITDA (INR m)
18%
19%
Margins (%)
19%
20%
22%
8,791
FY12
31%
16%
1,434
FY12
1,806
FY13
2,889
FY14
3,727
FY15
4,595
FY16E
5,894
FY17E
Source: Company, MOSL
Source: Company, MOSL
Exhibit 23: PAT to post 26% CAGR over FY15-17
PAT (INR m)
93%
Growth (%)
Exhibit 24: Consistently strong asset turnover
Asset Turnover (x)
1.8
1.4
1.4
1.8
1.9
2.0
24%
804
FY12
21%
973
FY13
1,880
FY14
31%
2,459
FY15
33%
20%
2,939
FY16E
3,895
FY17E
FY12
FY13
FY14
FY15
FY16E
FY17E
Source: Company, MOSL
Source: Company, MOSL
Exhibit 25: RoCE to improve to 42.5% by FY17
RoCE (x)
39.9
Exhibit 26: Free cash generation on cards
Free cash flow (INR m)
1,548
34.9
25.6
25.3
39.4
42.5
2,455
1,253
156
FY12
FY12
FY13
FY14
FY15
FY16E
FY17E
(47)
FY13
(490)
FY14
FY15
FY16E
FY17E
Source: Company, MOSL
Source: Company, MOSL
10 October 2015
18
 Motilal Oswal Financial Services
PI Industries
Valuation and view
Initiate with a Buy
PI boasts of a unique business model—a strong R&D-led custom synthesis business
(59% of revenues) build over the last two decades, and an equally compelling
domestic agro-chemicals business (41% of revenues), largely built by in-licensing
arrangements with major global agro-chemicals innovators.
With a mere 10% penetration, we believe there is untapped growth potential in PI’s
largest product—Nominee Gold, which (along with new products like Osheen, Vibrant)
will continue to drive growth momentum for the domestic agro-chemicals business.
With a strong order book amounting to USD600m, the CSM business has robust
revenue visibility—book-to-bill of 3.2x; we thus expect 23% revenue CAGR over FY15-
17. We believe the foray into new segments like pharmaceuticals and electronics
chemicals will be the next key growth drivers for the CSM business.
With best-in-class capital efficiency (40% RoCE, debt-free balance sheet, robust growth
outlook—23% revenue CAGR and 26% PAT CAGR), we believe PI is one of the best
plays on India’s agri sector and CSM opportunities. Initiate coverage with a Buy.
Exhibit 27: Price-to-earnings (one-year forward)
32
24
16
8
0
9.3
6.9
Exhibit 28: Price-to-book (one-year forward)
28.3
9.0
6.0
P/E (x)
5 Yrs Avg(x)
15 Yrs Avg(x)
10 Yrs Avg(x)
15.4
P/B (x)
5 Yrs Avg(x)
15 Yrs Avg(x)
10 Yrs Avg(x)
7.5
3.0
0.0
3.8
2.2
1.5
Source: Company, MOSL
Source: Company, MOSL
Exhibit 29: Assumption sheet
FY12
Revenues (INR m)
Domestic agro-chemicals
CSM
Revenues growth (%)
Domestic agro-chemicals
CSM
EBITDA (INR m)
Domestic agro-chemicals
CSM
EBITDA margins (%)
Domestic agro-chemicals
CSM
16%
18%
12%
19%
16%
19%
16%
21%
15%
22%
17%
22%
23%
59%
1,434
783
672
9%
61%
1,806
664
1,132
22%
54%
2,889
1,039
1,785
19%
24%
3,727
1,276
2,400
14%
20%
4,576
1,363
3,213
20%
23%
5,873
1,800
4,074
8,791
5,052
3,731
FY13
11,515
5,500
6,001
FY14
15,955
6,700
9,250
FY15
19,403
7,973
11,430
FY16E
23,694
9,089
14,605
FY17E
29,424
10,907
18,517
Source: Company, MOSL
10 October 2015
19
 Motilal Oswal Financial Services
PI Industries
Key risks
Uncertain monsoon
Unfavorable monsoon is the biggest risk for the domestic agro-chemicals sector.
Delayed or deficient rainfall hurts sales return and, thus, negatively impacts growth.
Similarly, unseasonal rainfall can damage standing crops, resulting in income loss for
farmers.
Lower prices of agricultural produce
Decline in prices of agricultural commodities or lower MSP (minimum support price)
can reduce farm incomes and, consequently, demand for agri-inputs. Unlike
fertilizers, prices of agrochemicals are not subsidized and farmers may choose to
decrease their purchase of agro-chemicals to lower their production cost.
Delay in getting approvals for new products
Registration of pesticides is a time-consuming process in India. It can take 2-4 years
to launch a new molecule. Delay approvals could lead to loss of potential profit
opportunity.
Delay in capacity expansion or utilization
Delay in commissioning a plant or ramping it up within expected timelines post-
commissioning can adversely impact CSM exports revenue growth prospects.
10 October 2015
20
 Motilal Oswal Financial Services
PI Industries
Management overview
Mr. Salil Singhal, Chairman and Managing Director
Mr. Salil Singhal serves as the CMD of PI and has been leading the company since
July 1979. Mr. Singhal is a highly reputed and well-known agro-chemicals industry
leader and was the Chairman of the Pesticides Association of India (now Crop Care
Federation of India) for 20 years.
Mr Mayank Singhal, Managing Director and CEO
Mr. Mayank Singhal serves as the Managing Director and CEO of PI. An Engineering
Management Graduate from the UK, Mr. Singhal joined PI in 1996; he was
appointed as Joint Managing Director in 2004 and as CEO and MD on December 1,
2009. He has worked at the plant level for two years and has been responsible for
the rapid growth and expansion of the company’s manufacturing and marketing
capacities.
Mr. Rajnish Sarna, Executive Director
Mr. Sarna is the Executive Director at PI. He is a Chartered Accountant and brings to
table his diverse experience of over two decades in the areas of Business
Development & Strategy, Customer Relationship Management, Operations, Finance
& Risk Management, Legal Contracting & Compliances, Investor relations, Corporate
Planning & Reporting, Information Technology & Process Re-engineering, etc.
Mr. Sarna has been associated with PI for more than 16 years has held several
senior leadership roles (including that of Executive Director, CFO and CIO) over the
years.
10 October 2015
21
 Motilal Oswal Financial Services
PI Industries
Industry overview
Strong growth potential for Indian agro-chemicals sector
India’s crop protection industry is estimated at USD4.3b, of which domestic industry
forms 52% (USD2.3b) and exports 48% (USD2b). According to CRISIL, the industry is
expected to post 12% CAGR over FY14-19 to reach USD7.5b. Domestic/exports
expected to grow at 8% (to USD3.3b) and 16% (to USD4.2b). Given the minimal
pesticide penetration in India (0.75 kgs/Ha as against the global average of
10kgs/Ha), growth prospects for Indian industry are strong. Over 400 companies
operate in the domestic market and can be broadly categorized under three heads:
a) MNCs—30% market share, b) Indian organized—50% market share, and c)
unorganized—20% market share.
Exhibit 30: India’s agro-chem market valued at USD4.3b
Exhibit 31: Pesticide consumption lowest in India
Pesticides consumption (Kgs/Ha)
Domestic
market,
52%
5
Exports,
48%
0.75
India
Source: Company, MOSL
UK
France Korea
USA
Japan
China Taiwan
5
12
7
7
13
17
Source: Company, MOSL
Exhibit 32: Indian organized sector dominates the domestic agro-chem market
Indian
Unorganized, 20%
Indian Organized,
50%
MNCs, 30%
Source: Company, MOSL
Key growth drivers
Growing food demand with limited land availability will lead to higher focus on
crop yields. Escalating labor costs are driving demand for herbicides (as against
manual weed cutting), thus ensuring higher agrochemicals usage. India’s
pesticide consumption (0.75 Kgs/Ha) is amongst the lowest globally.
Strong export opportunity: Low-cost manufacturing, availability of technically
skilled manpower, seasonal domestic demand, available capacity, better price
realization globally and strong presence in generic pesticide manufacturing.
Agro-chemicals worth USD6.3b are expected to be off patent by 2020; this
presents a large opportunity for Indian companies to participate in the global
generics business.
22
10 October 2015
 Motilal Oswal Financial Services
PI Industries
Financials and valuations
Income Statement (Consolidated)
Y/E March
Income from Operations
Less: Excise Duty
Total Income from Operations
Change (%)
Total Expenditure
% of Sales
EBITDA
Margin (%)
Depreciation
EBIT
Int. and Finance Charges
Other Income
PBT
Current Tax
Deferred Tax
Tax Rate (%)
Reported PAT
Adjusted PAT
Change (%)
Margin (%)
FY14
16,812
857
15,955
38.6
13,066
81.9
2,889
18.1
316
2,573
118
158
2,613
779
-46
28.1
1,880
1,880
93.2
11.8
FY15
20,332
929
19,403
21.6
15,675
80.8
3,727
19.2
498
3,229
97
420
3,552
1,147
-54
30.8
2,459
2,459
30.8
12.7
FY16E
24,828
1,134
23,694
22.1
19,099
80.6
4,595
19.4
555
4,041
60
279
4,259
1,320
0
31.0
2,939
2,939
19.5
12.4
(INR Million)
FY17E
30,832
1,409
29,424
24.2
23,530
80.0
5,894
20.0
660
5,234
18
348
5,564
1,669
0
30.0
3,895
3,895
32.5
13.2
Balance Sheet (Consolidated)
Y/E March
Equity Share Capital
Total Reserves
Net Worth
Deferred Liabilities
Total Loans
Capital Employed
Gross Block
Less: Accum. Deprn.
Net Fixed Assets
Capital WIP
Total Investments
Curr. Assets, Loans&Adv.
Inventory
Account Receivables
Cash and Bank Balance
Loans and Advances
Curr. Liability & Prov.
Account Payables
Provisions
Net Current Assets
Deferred Tax assets
Appl. of Funds
E: MOSL Estimates
FY14
136
6,809
6,945
485
1,223
8,653
6,829
1,563
5,267
425
5
7,482
3,188
2,568
438
1,289
4,574
4,251
324
2,908
48
8,653
FY15
137
8,828
8,965
434
1,148
10,546
7,050
1,724
5,326
1,332
5
9,668
3,782
3,826
341
1,719
5,851
5,437
413
3,817
65
10,546
FY16E
137
11,184
11,321
434
498
12,253
8,800
2,278
6,522
1,461
5
11,047
4,464
4,220
302
2,062
6,848
6,026
822
4,199
65
12,253
(INR Million)
FY17E
137
14,330
14,467
434
0
14,901
10,050
2,938
7,112
1,609
5
14,701
5,495
5,240
1,492
2,475
8,591
7,555
1,036
6,110
65
14,901
10 October 2015
23
 Motilal Oswal Financial Services
PI Industries
Financials and valuations
Ratios
Y/E March
Basic (INR)
EPS
Cash EPS
BV/Share
DPS
Payout (%)
Valuation (x)
P/E
Cash P/E
P/BV
EV/Sales
EV/EBITDA
Dividend Yield (%)
FCF per share
Return Ratios (%)
RoE
RoCE
Working Capital Ratios
Asset Turnover (x)
Inventory (Days)
Debtor (Days)
Creditor (Days)
Working Cap. Turnover (Days)
Leverage Ratio (x)
Current Ratio
Debt/Equity
FY14
13.8
16.1
51.0
2.0
17.0
47.8
40.9
12.9
5.5
30.3
0.3
11.4
30.7
34.9
1.8
126
56
169
57
1.6
0.2
FY14
2,613
316
-20
-743
-81
2,084
104
2,188
-640
1,548
179
-461
40
-1,097
-115
-272
-7
-1,451
276
161
437
FY15
18.0
21.6
65.6
2.5
16.9
36.7
30.5
10.1
4.5
23.5
0.4
1.1
30.9
39.9
1.8
124
69
178
65
1.7
0.1
FY15
3,552
498
-126
-1,195
-971
1,759
83
1,841
-1,685
156
274
-1,412
38
-153
-111
-300
0
-526
-96
437
341
FY16E
21.5
25.6
82.9
3.5
19.8
30.7
25.8
8.0
3.7
18.9
0.5
9.2
29.0
39.4
1.9
120
62
162
60
1.6
0.0
FY16E
4,259
555
60
-1,320
-422
3,132
0
3,132
-1,879
1,253
0
-1,879
0
-650
-60
-583
0
-1,293
-40
341
302
FY17E
28.5
33.3
105.9
4.5
19.2
23.1
19.8
6.2
2.9
14.5
0.7
18.0
30.2
42.5
2.0
120
62
165
57
1.7
0.0
Cash Flow Statement (Consolidated)
Y/E March
OP/(Loss) before Tax
Depreciation
Interest & Finance Charges
Direct Taxes Paid
(Inc)/Dec in WC
CF from Operations
Others
CF from Operating incl EO
(inc)/dec in FA
Free Cash Flow
Others
CF from Investments
Issue of Shares
Inc/(Dec) in Debt
Interest Paid
Dividend Paid
Others
CF from Fin. Activity
Inc/Dec of Cash
Opening Balance
Closing Balance
E: MOSL Estimates
(INR Million)
FY17E
5,564
660
18
-1,669
-720
3,852
0
3,852
-1,397
2,455
0
-1,397
0
-498
-18
-749
0
-1,265
1,190
302
1,492
10 October 2015
24
 Motilal Oswal Financial Services
REPORT GALLERY
RECENT INITIATING COVERAGE REPORTS
 Motilal Oswal Financial Services
PI Industries
This document has been prepared by Motilal Oswal Securities Limited (hereinafter referred to as Most) to provide information about the company(ies) and/sector(s), if any, covered in the report and may be distributed
by it and/or its affiliated company(ies). This report is for personal information of the selected recipient/s and does not construe to be any investment, legal or taxation advice to you. This research report does not
constitute an offer, invitation or inducement to invest in securities or other investments and Motilal Oswal Securities Limited (hereinafter referred as MOSt) is not soliciting any action based upon it. This report is not for
public distribution and has been furnished to you solely for your general information and should not be reproduced or redistributed to any other person in any form. This report does not constitute a personal
recommendation or take into account the particular investment objectives, financial situations, or needs of individual clients. Before acting on any advice or recommendation in this material, investors should consider
whether it is suitable for their particular circumstances and, if necessary, seek professional advice. The price and value of the investments referred to in this material and the income from them may go down as well as
up, and investors may realize losses on any investments. Past performance is not a guide for future performance, future returns are not guaranteed and a loss of original capital may occur.
MOSt and its affiliates are a full-service, integrated investment banking, investment management, brokerage and financing group. We and our affiliates have investment banking and other business relationships with a
some companies covered by our Research Department. Our research professionals may provide input into our investment banking and other business selection processes. Investors should assume that MOSt and/or
its affiliates are seeking or will seek investment banking or other business from the company or companies that are the subject of this material and that the research professionals who were involved in preparing this
material may educate investors on investments in such business. The research professionals responsible for the preparation of this document may interact with trading desk personnel, sales personnel and other
parties for the purpose of gathering, applying and interpreting information. Our research professionals are paid on the profitability of MOSt which may include earnings from investment banking and other business.
MOSt generally prohibits its analysts, persons reporting to analysts, and members of their households from maintaining a financial interest in the securities or derivatives of any companies that the analysts cover.
Additionally, MOSt generally prohibits its analysts and persons reporting to analysts from serving as an officer, director, or advisory board member of any companies that the analysts cover. Our salespeople, traders,
and other professionals or affiliates may provide oral or written market commentary or trading strategies to our clients that reflect opinions that are contrary to the opinions expressed herein, and our proprietary
trading and investing businesses may make investment decisions that are inconsistent with the recommendations expressed herein. In reviewing these materials, you should be aware that any or all of the foregoing
among other things, may give rise to real or potential conflicts of interest. MOSt and its affiliated company(ies), their directors and employees and their relatives may; (a) from time to time, have a long or short position
in, act as principal in, and buy or sell the securities or derivatives thereof of companies mentioned herein. (b) be engaged in any other transaction involving such securities and earn brokerage or other compensation
or act as a market maker in the financial instruments of the company(ies) discussed herein or act as an advisor or lender/borrower to such company(ies) or may have any other potential conflict of interests with
respect to any recommendation and other related information and opinions.; however the same shall have no bearing whatsoever on the specific recommendations made by the analyst(s), as the recommendations
made by the analyst(s) are completely independent of the views of the affiliates of MOSt even though there might exist an inherent conflict of interest in some of the stocks mentioned in the research report
Reports based on technical and derivative analysis center on studying charts company's price movement, outstanding positions and trading volume, as opposed to focusing on a company's fundamentals and, as
such, may not match with a report on a company's fundamental analysis. In addition MOST has different business segments / Divisions with independent research separated by Chinese walls catering to different set
of customers having various objectives, risk profiles, investment horizon, etc, and therefore may at times have different contrary views on stocks sectors and markets.
Unauthorized disclosure, use, dissemination or copying (either whole or partial) of this information, is prohibited. The person accessing this information specifically agrees to exempt MOSt or any of its affiliates or
employees from, any and all responsibility/liability arising from such misuse and agrees not to hold MOSt or any of its affiliates or employees responsible for any such misuse and further agrees to hold MOSt or any of
its affiliates or employees free and harmless from all losses, costs, damages, expenses that may be suffered by the person accessing this information due to any errors and delays. The information contained herein is
based on publicly available data or other sources believed to be reliable. Any statements contained in this report attributed to a third party represent MOSt’s interpretation of the data, information and/or opinions
provided by that third party either publicly or through a subscription service, and such use and interpretation have not been reviewed by the third party. This Report is not intended to be a complete statement or
summary of the securities, markets or developments referred to in the document. While we would endeavor to update the information herein on reasonable basis, MOSt and/or its affiliates are under no obligation to
update the information. Also there may be regulatory, compliance, or other reasons that may prevent MOSt and/or its affiliates from doing so. MOSt or any of its affiliates or employees shall not be in any way
responsible and liable for any loss or damage that may arise to any person from any inadvertent error in the information contained in this report. MOSt or any of its affiliates or employees do not provide, at any time,
any express or implied warranty of any kind, regarding any matter pertaining to this report, including without limitation the implied warranties of merchantability, fitness for a particular purpose, and non-infringement.
The recipients of this report should rely on their own investigations.
This report is intended for distribution to institutional investors. Recipients who are not institutional investors should seek advice of their independent financial advisor prior to taking any investment decision based on
this report or for any necessary explanation of its contents.
Most and it’s associates may have managed or co-managed public offering of securities, may have received compensation for investment banking or merchant banking or brokerage services, may have received any
compensation for products or services other than investment banking or merchant banking or brokerage services from the subject company in the past 12 months.
Most and it’s associates have not received any compensation or other benefits from the subject company or third party in connection with the research report.
Subject Company may have been a client of Most or its associates during twelve months preceding the date of distribution of the research report
MOSt and/or its affiliates and/or employees may have interests/positions, financial or otherwise of over 1 % at the end of the month immediately preceding the date of publication of the research in the securities
mentioned in this report. To enhance transparency, MOSt has incorporated a Disclosure of Interest Statement in this document. This should, however, not be treated as endorsement of the views expressed in the
report.
Motilal Oswal Securities Limited is registered as a Research Analyst under SEBI (Research Analyst) Regulations, 2014. SEBI Reg. No. INH000000412
There are no material disciplinary action that been taken by any regulatory authority impacting equity research analysis activities
Analyst Certification
The views expressed in this research report accurately reflect the personal views of the analyst(s) about the subject securities or issues, and no part of the compensation of the research analyst(s) was, is, or will be
directly or indirectly related to the specific recommendations and views expressed by research analyst(s) in this report. The research analysts, strategists, or research associates principally responsible for preparation
of MOSt research receive compensation based upon various factors, including quality of research, investor client feedback, stock picking, competitive factors and firm revenues
Disclosure of Interest Statement
Analyst ownership of the stock
Served as an officer, director or employee
PI INDUSTRIES
No
No
Disclosures
A graph of daily closing prices of securities is available at www.nseindia.com and http://economictimes.indiatimes.com/markets/stocks/stock-quotes
Regional Disclosures (outside India)
For U.S.
This report is not directed or intended for distribution to or use by any person or entity resident in a state, country or any jurisdiction, where such distribution, publication, availability or use would be contrary to law,
regulation or which would subject MOSt & its group companies to registration or licensing requirements within such jurisdictions.
Motilal Oswal Securities Limited (MOSL) is not a registered broker - dealer under the U.S. Securities Exchange Act of 1934, as amended (the"1934 act") and under applicable state laws in the United States. In
addition MOSL is not a registered investment adviser under the U.S. Investment Advisers Act of 1940, as amended (the "Advisers Act" and together with the 1934 Act, the "Acts), and under applicable state laws in the
United States. Accordingly, in the absence of specific exemption under the Acts, any brokerage and investment services provided by MOSL, including the products and services described herein are not available to or
intended for U.S. persons.
This report is intended for distribution only to "Major Institutional Investors" as defined by Rule 15a-6(b)(4) of the Exchange Act and interpretations thereof by SEC (henceforth referred to as "major institutional
investors"). This document must not be acted on or relied on by persons who are not major institutional investors. Any investment or investment activity to which this document relates is only available to major
institutional investors and will be engaged in only with major institutional investors. In reliance on the exemption from registration provided by Rule 15a-6 of the U.S. Securities Exchange Act of 1934, as amended (the
"Exchange Act") and interpretations thereof by the U.S. Securities and Exchange Commission ("SEC") in order to conduct business with Institutional Investors based in the U.S., MOSL has entered into a chaperoning
agreement with a U.S. registered broker-dealer, Motilal Oswal Securities International Private Limited. ("MOSIPL"). Any business interaction pursuant to this report will have to be executed within the provisions of this
chaperoning agreement.
The Research Analysts contributing to the report may not be registered /qualified as research analyst with FINRA. Such research analyst may not be associated persons of the U.S. registered broker-dealer, MOSIPL,
and therefore, may not be subject to NASD rule 2711 and NYSE Rule 472 restrictions on communication with a subject company, public appearances and trading securities held by a research analyst account.
Motilal Oswal Capital Markets Singapore Pte Limited is acting as an exempt financial advisor under section 23(1)(f) of the Financial Advisers Act(FAA) read with regulation 17(1)(d) of the Financial Advisors
Regulations and is a subsidiary of Motilal Oswal Securities Limited in India. This research is distributed in Singapore by Motilal Oswal Capital Markets Singapore Pte Limited and it is only directed in Singapore to
accredited investors, as defined in the Financial Advisers Regulations and the Securities and Futures Act (Chapter 289), as amended from time to time.
In respect of any matter arising from or in connection with the research you could contact the following representatives of Motilal Oswal Capital Markets Singapore Pte Limited:
Kadambari Balachandran
Email : kadambari.balachandran@motilaloswal.com
Contact : (+65) 68189233 / 65249115
Office Address : 21 (Suite 31),16 Collyer Quay,Singapore 04931
For Singapore
10 October 2015
Motilal Oswal Tower, Level 9, Sayani Road, Prabhadevi, Mumbai 400 025
Phone: +91 22 3982 5500 E-mail: reports@motilaloswal.com
Motilal Oswal Securities Ltd
26