Initiating Coverage | 14 October 2016
Sector: Healthcare
Fortis Healthcare
Leading
hospita
l chain
Robust distribution
network
Asset Sweating
Enhanced
penetration
Asset right model
Largest
diagnostic chain
Fortifying growth
Kumar Saurabh
(Kumar.Saurabh@MotilalOswal.com); +91 22 6129 1519
Gaurav Tinani
(Gaurav.Tinani@motilaloswal.com); +91 22 6129 1552
Investors are advised to refer through important disclosures made at the last page of the Research Report.
Motilal Oswal research is available on www.motilaloswal.com/Institutional-Equities, Bloomberg, Thomson Reuters, Factset and S&P Capital.

Fortis Healthcare
Contents: Fortis Healthcare | Fortifying growth
Summary
.......................................................................................................................
3
Fortis Healthcare – two-pronged strategy to drive growth
........................................
5
SRL – Cash cow of the portfolio
.................................................................................
14
Financials: Asset light strategy on track; return ratios to improve
..........................
23
Valuations attractive – SRL demerger to unlock value
.............................................
26
Key risks/concerns
.....................................................................................................
30
SWOT Analysis
............................................................................................................
32
Story in charts
.............................................................................................................
33
Story in charts: Hospital
.............................................................................................
34
Story in charts: Diagnostics
........................................................................................
35
Annexure I – Healthcare industry
..............................................................................
36
Annexure II - Diagnostics industry overview
.............................................................
43
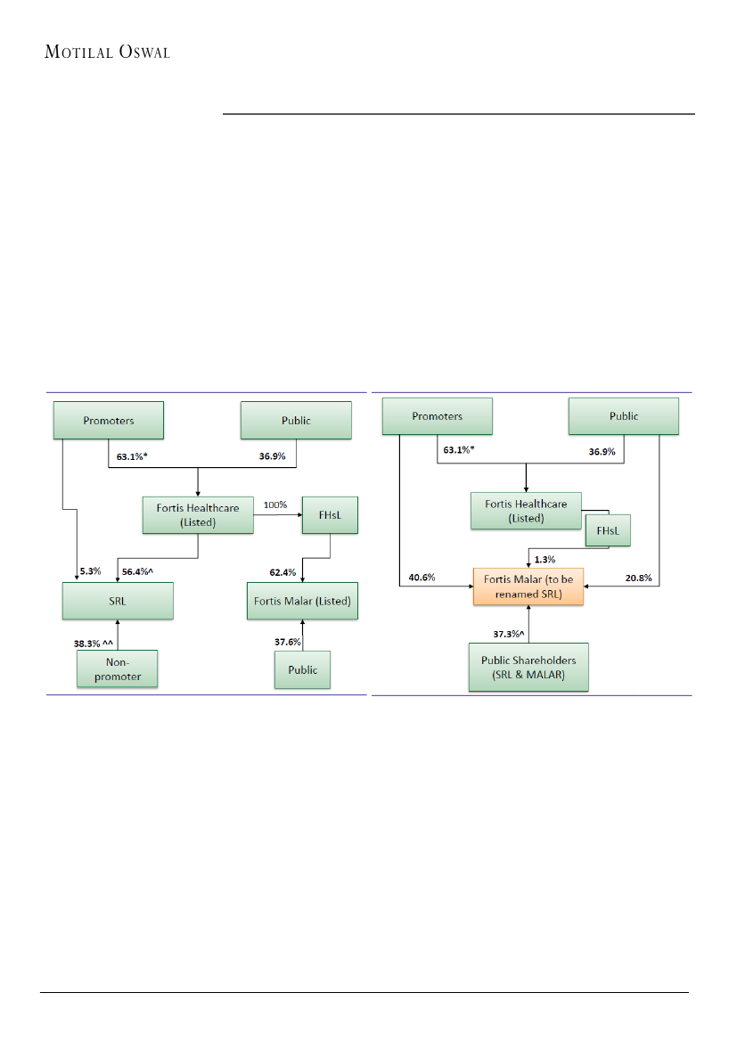
Annexure III – SRL demerger structure...................................................................... 46
Financials and valuations
...........................................................................................
48
14 October 2016
2

Fortis Healthcare
BSE Sensex
27,674
S&P CNX
8,583
Fortis
Initiating Coverage | Sector: Healthcare
CMP: INR170
TP: INR240 (+41%)
Buy
Fortifying growth
Hospitals + Diagnostics = Double dose of growth
Stock Info
Bloomberg
Equity Shares (m)
52-Week Range (INR)
1, 6, 12 Rel. Per (%)
M.Cap. (INR b)
M.Cap. (USD b)
Avg Val, INRm
Free float (%)
FORH IN
463.1
199 /41
0/-14/20
78.3
1.2
181.0
28.7
Financial Snapshot (INR b)
Y/E Mar
FY16 FY17E FY18E
Sales
42.7 47.4 53.7
EBITDA
2.2
4.4
6.8
NP
-0.9
-0.6
1.6
EPS (INR)
-1.9
-1.3
3.5
EPS Gr. (%)
-58.3 -51.2 -283.8
BV/Sh. (INR)
86.3 85.0 100.7
P/E (x)
-87.9 -127.6 47.8
P/BV (x)
2.0
2.0
1.7
EV/EBITDA (x)
39.6 22.6 13.3
EV/Sales (x)
2.0
2.1
1.7
RoE (%)
-2.2
-1.5
3.8
RoCE (%)
1.1
3.0
4.2
Shareholding pattern (%)
Jun-16 Mar-16 Jun-15
Promoter
71.3
71.3
71.3
DII
5.3
5.3
0.3
FII
13.6
12.8
9.3
Others
9.8
10.6
19.1
FII Includes depository receipts
We expect hospital business EBITDA to grow >10x over next three years on the
back of lower base, coupled with strong growth in EBITDAC and relatively flattish
BT cost.
We expect EBITDA margin for the diagnostics business to improve by another
200bp by FY19E, given deeper penetration in existing markets, rationalization of
low-margin centers, growth in samples tested and higher share from the O&M
model.
Currently, the hospital and diagnostics businesses are trading at >30% discount to
peers. We thus initiate coverage on Fortis Healthcare (FORH) with a Buy rating
and an SOTP-based target price of INR240, implying an upside of ~40%.
Two-pronged growth strategy in hospital business – no major greenfield
expansion required
We believe asset sweating and introduction of high-end medical programs
will be the key growth drivers for FORH’s hospital business in the medium
term. Despite restrained capex, the company should be able to drive growth
by improving occupancy at existing hospitals and bolt-on additions.
FORH has installed capacity of ~4,200 beds, of which ~3,600 (FORH/RHT-
owned) are operationalized. Total potential bed capacity stands at ~10,000.
We expect FORH to add ~800-900 beds over next three years, which is easily
achievable without any M&A or major greenfield expansion in the near term
(no greenfield in the pipeline, except Chennai and Ludhiana).
The company’s occupancy levels are at ~72%, which suggests that ~1,000 out
of its 3,600 operational beds are not utilized. FORH is focusing on increasing
occupancy at existing facilities by initiating new medical programs.
We expect robust EBITDAC (EBITDA before business trust cost) CAGR of 19%
over FY16-19E (implying addition of INR3.6b to EBITDAC). We estimate that
almost one-fourth of this addition to EBITDAC would be driven by the ramp-
up of Fortis Memorial Research Institute (FMRI; occupancy increasing from
61% to ~70% with EBITDAC margins greater than 20% from ~16% over next
three years). Apart from this, shift in business mix away from government
schemes as well as recovery in occupancy (from 67% in FY16 to ~74% in
FY19E) at Fortis Escorts Heart Institute (FEHI) will contribute ~15% of
EBITDAC growth over next three years.
Given that a large part of business trust (BT) cost is fixed (except Chennai, no
major greenfield addition expected in the near term), we expect normalized
growth in BT cost to be in mid-single-digits (much lower than EBITDAC CAGR
of ~19%). We expect one-time reduction of INR2b in BT cost on annualized
basis from 2HFY17 (>40% reduction in BT cost) due to the FHTL transaction.
Lower base, coupled with strong growth in EBITDAC and relatively flattish BT
cost, would result in a multifold increase in hospital EBITDA for FORH from
INR0.5b in FY16 to INR5.4b in FY19E.
3
Hospital business EBITDA to grow 10x in three years
Fortis Healthcare
Fortifying growth
+
91 22 3982 5584
Please click here for Video Link
Kumar.Saurabh@motilaloswal.com
14 October 2016

Fortis Healthcare
Stock Performance (1-year)
Acquisition of economic interest in FHTL to create value in medium term
FORH plans to acquire 51% economic interest in Fortis Hospotel Ltd (FHTL) for a
net transaction value of INR7.4b. FHTL is a subsidiary of Religare Health Trust
(RHT) and owns two key FORH hospitals – FMRI, Gurgaon and Shalimar Bagh,
Delhi.
Due to consolidation of the business, BT cost for the company will reduce
significantly by INR2b (around one-third of hospital EBITDAC). Although the deal
will be EPS-neutral in FY17, it will become value-accretive going forward as large
part of below-the-line cost would remain stable, but operating profits would
continue growing at a robust pace (should be PAT accretive by FY18E).
Hospital sector still significantly under-penetrated – bodes well for market
leaders
India has 9 beds per 10,000 people, which is significantly lower than other
countries and global median of 30 beds/10,000 people. This indicates that there
is significant opportunity for companies to establish and expand hospital
facilities in India. Given that there are only a few organized players in the Indian
healthcare sector (as the industry is capital-intensive and it takes 3-5 years for
new hospitals to achieve breakeven), we believe pan-India players like FORH are
well poised to capitalize on this inherent demand.
The medical tourism market in India was estimated at around USD3b in 2015. It
is expected to exhibit >20% CAGR to reach USD8b by 2020. International patient
revenue for FORH has grown at robust CAGR of >35% since FY13, contributing
~11% of domestic hospital sales (v/s ~6% in FY13).
SRL is the largest diagnostics chain in India with four reference labs and a pan-
India network of 310 clinical labs, 1,074 collection centers and 7,200 collection
points.
SRL is one of the early movers to establish its presence across India (SRL and Dr.
Lal generate 35% and 72%, respectively, of revenues from their respective
strongest zones). FORH’s EBITDA margins in the diagnostics business have
almost doubled in last four years to >20% (as of FY16) due to its better capacity
utilization, change in business mix and improvement in realizations. We expect
EBITDA margins for the diagnostics business to improve by another 200bp by
FY19E on the back of deeper penetration in existing markets, rationalization of
low-margin centers, growth in samples tested and higher share from the O&M
model.
Currently, the hospital and diagnostics businesses of Fortis are trading at
>30%
discount to peers. We believe stake acquisition in FHTL, coupled with demerger
of the SRL business, will help unlock significant value for FORH’s shareholders.
Asset sweating, coupled with high operating leverage, will play a key role in
driving a multifold increase in hospital business EBITDA.
We argue for a multiple re-rating in the stock based on factors mentioned
above. We value the hospital business based on 22x Sep-18 EV/EBITDA and the
diagnostics business based on 25x Sep-18 EV/EBITDA. We thus initiate coverage
on FORH with a Buy rating and an SOTP-based TP of INR240, implying an upside
of ~40%.
4
SRL demerger – value unlocking opportunity
Valuations attractive – SRL business comes for free
14 October 2016

Fortis Healthcare
Fortis Healthcare – two-pronged strategy to drive
growth
Leading private player in an underserved sector
FORH operates one of the largest private hospital networks in India. The company
recorded hospital revenues CAGR of 16% over FY12-16, driven by an increase in
operating beds to 3,600 at end-FY2016 with bed occupancy of more than 70%. FORH
has strong presence in north India and reasonable traction in the western and
southern parts of the country.
Exhibit 1: Hospital revenues to exhibit 13%CAGR over
FY12-16
Hospital Revenues (INR m)
43,644
49,754
Exhibit 2: EBITDA margins to improve over FY16-19E
Hospital EBITDA (INR m)
EBITDA margins (%)
6.1%
2,349
4,312
9.9%
11.3%
5,616
19,120
22,929
27,950
32,070 34,490
38,284
-0.5%
(130)
0.4%
143
1.5%
510
Source: MOSL, Company
Source: MOSL, Company
Hospital business EBITDA to grow 10x in three years
We expect robust EBITDAC (EBITDA before business trust cost) CAGR of 19%
over FY16-19E (implying addition of INR3.2b to EBITDAC). We estimate that
more than one-fourth of this addition to EBITDAC would be driven by the ramp-
up of Fortis Memorial Research Institute (FMRI; occupancy increasing from 61%
to ~70%, and EBITDAC margins greater than 20% from 16% over next three
years). Apart from this, shift in business mix away from government schemes as
well as recovery in occupancy (from 67% in FY16 to ~74% in FY19E) at Fortis
Escorts Heart Institute (FEHI) will contribute ~15% of EBITDAC growth over next
three years.
Given that a large part of business trust (BT) cost is fixed (except Chennai, no
major greenfield addition expected in the near term), we expect normalized
growth in BT cost to be in mid-single-digits (much lower than EBITDAC CAGR of
~19%). We expect one-time reduction of INR2b in BT cost on annualized basis
from 2HFY17 (>40% reduction in BT cost) due to the FHTL transaction.
Lower base, coupled with strong growth in EBITDAC and relatively flattish BT
cost, would result in a multifold increase in hospital EBITDA for FORH from
INR0.5b in FY16 to INR5.4b in FY19E.
14 October 2016
5

Fortis Healthcare
Exhibit 3: EBITDA margins to improve due to robust EBITDAC growth and lower BT costs
11,000
8,250
EBITDAC
BT Costs
EBITDA
BT costs are expected to
decline significantly by
INR2b owing to the
acquisition of FHTL.
5,500
2,750
0
-2,750
Source: Company, MOSL
Exhibit 4: Hospital business snapshot
Fortis Hospital
Fortis Hospital Sales (INR m)
YoY growth (%)
EBITDAC (INR mn)
EBITDAC margins (%)
Fortis Hospital EBITDA (INR m)
EBITDA margin (%)
Mature Hospitals (ex-FEHI)
Matured hospital(ex FEHI) revenue (INR m)
YoY growth (%)
Matured Hospital (ex-FEHI) EBITDAC (INR m)
EBITDAC margin (%)
FMRI
FMRI revenue (INR m)
YoY growth (%)
FMRI EBITDAC (INR m)
EBITDAC margin (%)
FEHI
FEHI revenue (INR m)
YoY growth (%)
FEHI EBITDAC (INR m)
EBITDAC margin (%)
436
13%
3,350
3,440
3%
396
12%
3,853
12%
578
15%
4,315
12%
734
17%
4,833
12%
870
18%
455
13%
3,500
4,130
18%
661
16%
4,956
20%
892
18%
5,699
15%
1,140
20%
6,554
15%
1,442
22%
4,719
20%
24,200
26,015
8%
5,073
20%
28,617
10%
6,009
21%
32,050
12%
7,051
22%
35,897
12%
8,256
23%
4,590
14%
143
0.45%
FY15
32,070
FY16
34,490
8%
5,080
15%
510
1.48%
FY17E
38,284
11%
6,049
16%
2,349
6.14%
FY18E
43,644
14%
7,201
17%
4,312
9.88%
FY19E
49,754
14%
8,458
17%
5,367
10.79%
Source: MOSL, Company
14 October 2016
6

Fortis Healthcare
Exhibit 5: FY16 revenue composition
Start-Ups, 2%
FEHI, 10%
FMRI, 12%
Mature Hospitals,
75%
Source: MOSL, Company
Exhibit 6: Incremental revenue contribution over FY16-19E
1,393
1,193
372
Exhibit 7: Incremental EBITDAC contribution over FY16-19E
781
3,183
474
-680
330
9,882
2,424
-711
49,754
34,490
5,080
8,458
Source: MOSL, Company
Source: MOSL, Company
Option to increase bed capacity without significant capex
FORH will not opt for any new greenfield expansion (apart from Ludhiana) over
the medium term. Over next three years, the company will be expanding via
brownfield projects with a focus on better operational bed occupancy and
utilization in existing hospitals.
As seen in Exhibit 8, FORH operates 3,600 of its 4,100 installed beds. It also has
potential to add ~3,200 beds (~90% of current operational capacity) without any
significant capital expenditure. With infrastructure (i.e. hospital building)
already in place, FORH only has to invest in additional beds and medical
equipment.
Exhibit 8: FORH – bed capacity
6,823
4,156
3,600
Current Operational Beds
Installed Capacity
Total Potential Capacity
Source: MOSL, company
14 October 2016
7

Fortis Healthcare
Exhibit 9: 750-900 beds expected to come up over next three years
Location
Ludhiana (Greenfield)
Bengaluru, BG Road
(Brownfield)
Jaipur CE
Nagarbhavi (Bengaluru)
Amritsar
Shalimar Bagh CE (Delhi)
Mulund (Mumbai)
Noida
Chennai
FMRI (Flagship) (Brownfield)
Total
Capacity
(beds)
79
200
40
60
102
NA
50
40
192
150
913
Source: MOSL, company
Addition of Oncology Programme
Mother and Child Health Programme
Mother and Child Health Programme
Type
Mother and Child Programme
Oncology, Operation Theatre
Mother and Child Health Programme,
Orthopedics
Addition of 2 operating theatres and
a cath-lab
Estimated time
of completion
FY17
FY18
FY18
FY18
FY18
FY18
NA
NA
NA
NA
Key parameters improved consistently over last few years
FORH has increased the number of operational beds by 250-300 over last 2-3 years
(net of discontinued operations). Moreover, it has seen consistent improvement in
average revenue per operational bed (ARPOB) and average length of stay (ALOS).
With a 200bp improvement to 72% in FY16, bed occupancy rate has also witnessed
signs of recovery. All this has helped increase the patient turnover rate, thereby
leading to revenue/EBITDA CAGR of 11%/28% over last three years.
Exhibit 10: FORH added 250-300 beds over last 2-3 years
93
41
Exhibit 11: ARPOB improved significantly over FY12-16
ARPOB (in million)
14.2
15.1
15.7
299
-150
283
3600
9.3
10.3
11.2
12.6
13.7
3320
Source: MOSL, company
Source: MOSL, Company
14 October 2016
8

Fortis Healthcare
Exhibit 12: ALOS also declined significantly over FY12-16
4
3.80
3.80
3.64
3.56
3.54
3.52
3.50
ALOS (in days)
72
72
70
Exhibit 13: Occupancy rate exhibited early signs of recovery
Bed occupancy rate (%)
73
72
74
74
74
Source: MOSL, Company
Source: MOSL, Company
Steady growth in flagship hospital; occupancy improvement to drive growth
FORH’s top 10 hospitals exhibited revenue CAGR of 11% over FY14-16, primarily
driven by revenues at FMRI (34% CAGR over last three years), which recorded
impressive ARPOB (16.8% CAGR over last three years) and bed occupancy (up to
61% in FY16 from 50% in FY14). Further ramp-up in FMRI, FEHI and new hospitals
remains the key growth driver over next 2-3 years.
Exhibit 14: Revenue growth across key hospitals
34%
Revenue CAGR (FY14-16)
Exhibit 15: ARPOB improvement across key hospitals
ARPOB CAGR (FY14-16)
17%
14%
13% 14%
12% 12%
6%
7%
9%
18%
10%
-1%
11% 11% 10%
5%
7%
4%
6%
Source: MOSL, Company
Source: MOSL, Company
Further ramp-up in FMRI and turnaround in FEHI remain key growth drivers
over next 2-3 years
Commencing operations in May 2013, the company’s flagship hospital, FMRI, in
Gurgaon is already generating the highest ARPOB across the FORH network, with a
17% CAGR over FY14-16. However, we believe there is significant potential to
improve the bed occupancy rate as this hospital matures (110 beds still unutilized on
average out of total 284 operational beds).
Another key hospital, FEHI, in Delhi witnessed a decline in utilization levels to 67% in
FY16 from 82% in FY14, primarily due to the company’s voluntary exit from the
Central Government Health Scheme (CGHS) and other related government
businesses with a view to improve the patient mix. Consequently, the hospital’s
ARPOB exhibited 14% CAGR over FY14-16 to reach INR18.2m in FY16 from INR14m
in FY14.
14 October 2016
9

Fortis Healthcare
Exhibit 16: FMRI’s occupancy to improve further
ARPOB (m)
Bed occupancy rate (%)
Exhibit 17: Improvement in FEHI’s occupancy to also drive
growth
ARPOB (m)
Bed occupancy rate (%)
62%
50%
61%
63%
65%
69%
82%
63%
67%
69%
72%
74%
18.4
21.5
25.1
27.5
28.7
28.8
14
16.2
18.2
18.6
20.0
21.8
Source: MOSL, Company
Source: MOSL, Company
FORH has an advantage over peers, in our view. It has scope to improve the
occupancy rate (even at its key hospitals) with the voluntary exit now largely
completed (100 beds are unutilized on average out of total 299 operational beds).
We expect the utilization rate to gradually increase for FORH over next 2-3 years
and thus help it yield higher margins. On the other hand, utilization is already at the
highest level at many private hospital networks.
Ramp-up of new hospitals key monitorable
New hospitals have a long gestation period. As of end-FY16, three hospitals
(including FMRI) with 433 beds (~12% of total operating beds) were less than three
years old. As can be seen in Exhibit 18 and 19, operating parameters for hospitals
more than three years old (matured category) are much healthier than those of
hospitals below three years old. It is expected that in next two years, these hospitals
will fall in the matured category and start generating healthy profitability.
Exhibit 18: EBITDAC margins based on maturity profile
EBITDAC margin (%)
23.10%
24.70%
19.40%
12.40%
Exhibit 19: Occupancy rate based on maturity profile
Occupancy (%)
74%
77%
73%
56%
10 Years +
5-10 Years
3-5 Years
0-3 years
10 Years +
5-10 Years
3-5 Years
0-3 years
Source: MOSL, Company
Source: MOSL, Company
Higher occupancy rate to drive operating leverage
FORH’s overall occupancy rate stood at ~74% as of end 1QFY17. This implies that
~950-1,000 beds are unutilized out of the total ~4,700 operational beds. We believe
that FORH will not need significant capex over the medium term and management’s
focus will be on improving utilization levels across its existing hospitals. We expect
14 October 2016
10

Fortis Healthcare
the occupancy rate to improve to 74% by FY19E within the FORH network. As seen
in Exhibit 18 and 19, higher occupancy rates will yield higher operating margins.
Asset right model; lower capital cost
FORH largely operates in hospitals that are leased under a “Hospital and Medical
Services Agreement” (HMSA) with RHT (as seen in Exhibit 20). This asset right model
for expansion is mainly based on RHT investing and owning fixed assets (like land
and building) and FORH investing in medical equipment and operating hospitals on a
service fee basis (fixed quarterly payments + 7.5% of quarterly operating income).
This arrangement with RHT lowers capital expenditure as FORH does not have to
lock up capital in assets. It has also helped the company to de-leverage its balance
sheet significantly.
FORH’s asset light arrangement with RHT, created in October 2012, has resulted in
efficient use of capital.
Exhibit 20: FORH: Breakup of operating model of hospitals (Operating Model)
Owned, 6
Leased, 18
Exhibit 21: Key Terms of Hospital and Medical Services Agreement
(A) Variable service fee
(i) 7.5% of FORH’ operating
income
(B) Base service fee
(i) Fixed at the start with a
3.0% p.a. escalation
(ii) Revised upward for any
capex/expansion
Source: MOSL, company
14 October 2016
11

Fortis Healthcare
Deal to acquire stake in FHTL to also drive operating leverage
In February 2016, the company’s board approved the acquisition of 51% economic
rights in Fortis Hospotel Limited (FHTL), a subsidiary of RHT. FHTL is the owner of
Shalimar Bagh (New Delhi) and FMRI (Gurgaon) clinical establishments. Net
investment consideration for the transaction is estimated to be ~INR11.6b (net of
receipt of dividend).
Following the transaction, FHTL will become a subsidiary of the company and thus
be consolidated with FORH. The deal will result in lower service fees, i.e. net BT fees
that FORH pays to RHT, thereby positively impacting the company’s operating
profitability (EBITDA). However, net impact on PAT will be neutral initially as seen in
Exhibit 22.
Exhibit 22: Acquisition deal
Acquisition Structure
Initial Cash Consideration
Debt @17.5% interest
Gross Acquisition amount
Funding of deal
Bridge Financing Debt @8%
Debt @17.5% interest
Gross increase in debt
(-) Receipt of dividend from RHT after 3 months (28% stake)
Net increase in debt
P&L impact
(+) Incremental EBITDA owing to Lower BT costs
(+) Interest Income on NCD's
(-) interest cost on bridge finance Debt@8%
(-) interest cost on Debt@17.5%
(-) Depreciation
(-) Incremental Tax and Minority interest
PAT
INR m
9,700
4,200
13,900
9,700
4,200
13,900
2,500
11,400
1,960
350
600
750
350
610
Neutral
Source: MOSL, Company
As operating profitability of FORH’s flagship FMRI hospital and Shalimar Bagh
hospital increases owing to higher occupancy rates and higher ARPOB, the deal will
be margin-accretive for the company. FMRI, Gurgaon, is the largest hospital in the
FORH chain in terms of revenues. The asset has the highest ARPOB with strong
occupancy growth prospects.
Operating metrics better than peers
We have done an analysis to understand FORH’s positioning versus Indian
players with respect to operational and financial parameters. Following are the
key takeaways:
ARPOB is the best in the industry. FORH clearly benefits from its strong anchor
hospitals, which shore up its overall operating metrics. For instance, as seen in
12
14 October 2016

Fortis Healthcare
Exhibit 23 below, FEHI and FMRI have much stronger metrics than the overall
blended numbers.
However, we believe FORH clearly has an advantage as occupancy at its anchor
hospitals (~61% for FMRI and ~67% for FEHI) is much lower than the company’s
overall blended occupancy of ~72%. We note that FMRI is still at a nascent stage
of growth and further increase in occupancy would be immensely beneficial
over the medium term. Also, turnaround in FEHI is expected to drive higher
occupancy and ARPOB over next 2-3 years.
Exhibit 23: Operational Peer analysis
Indian Companies
Fortis
FEHI
FMRI
Apollo
Chennai Cluster
Hyderabad Cluster
NH
Karnataka Cluster (NICS, MSMC)
Eastern Cluster (RTICS)
* only operated beds
Nos of Operating Beds
FY14
3,320
NA
NA
5,811
1,264
930
4,697
2,187
1,534
FY15
3,562
299
280
6,321
1,491
930
5,352
2,344
1,827
FY16
3,600
299
284
6,724
1,526
930
5,397
2,026
1,893
Occupancy (%)*
FY14
73
82
50
71
72
67
48
53
41
FY15
70
67
62
68
67
63
53
57
54
FY16
72
67
61
63
63
60
54
55
58
ARPOB (INR m)*
FY14
11.2
14.0
18.4
8.6
12.2
7.3
5.2
5.1
6.4
FY15
12.6
16.1
21.4
9.3
12.5
8.4
5.8
5.9
6.2
FY16
13.7
18.2
25.1
10.2
14.4
9.7
6.4
6.6
6.7
3.8
NA
NA
4.5
4.4
4.5
4.9
5.2
4.3
ALOS (days)*
FY14
FY15
3.6
NA
NA
4.4
4.4
4.2
4.3
4.9
4.2
FY16
3.6
NA
NA
4.2
4.0
4.0
4.3
4.6
4.2
Source: MOSL, Company
14 October 2016
13

Fortis Healthcare
SRL – Cash cow of the portfolio
Largest diagnostics player in India
SRL is the leading pathology service provider in India in terms of revenues. SRL’s
standalone revenues exhibited 14% CAGR over FY12-16. It has strong presence in
north and west India. Additionally, SRL has gained reasonable traction in the eastern
and southern parts of the country.
Exhibit 24: Revenues exhibited 14% CAGR over FY12-16
Exhibit 25: Diversified revenue base
SRL Revenue breakup (%)
12,615
South India,
16%
International ,
1%
East India,
22%
West India,
27%
Source: MOSL, Company
Source: MOSL, Company
5,320
6,440
7,410
8,320
8,980
9,968
11,214
North India,
35%
Robust distribution network
SRL operates four reference labs (one each in New Delhi, Mumbai, Bangalore and
Kolkata). Additionally, it provides diagnostic services through a pan-India network of
310 clinical labs (including hospital-based labs, 1,074 collection centers and 7,200
collection points). Apart from acquiring the diagnostic business from Piramal in
2010, the company has not acquired any other laboratory.
Exhibit 26: SRL’s existing Infrastructure
SRL
Clinical Labs
FY14
281
12
141
NA
21
3
104
5,800
NA
Reference Labs
Self-Operated
Hospital based Labs
Wellness centers
International Laboratories
Other
Collection points
Collection Centers
FY15
264
12
131
90
21
3
7
6,400
1,250
FY16
314
4
161
108
18
3
20
7,200
1,074
SRL has been rationalizing
its radiology, wellness lab
network over FY14-16.
Some collection centers
were also exited in FY16.
Source: MOSL, Company
14 October 2016
14

Fortis Healthcare
Exhibit 27: Geographical scale (SRL map – India)
Source: MOSL, Company
Asset light – hub-and-spoke model
SRL has employed an asset-light model. It operates on a hub-and-spoke model,
where the four reference laboratories operate as the primary hub, other clinical
laboratories operate as secondary hubs and collection centers help connect patients
to the hubs (laboratories). Hub-and-spoke model is scalable for future growth and
ensures better profitability as business activities increase.
14 October 2016
15

Fortis Healthcare
Exhibit 28: Hub-and-spoke model for a diagnostic chain
Source: MOSL, Company
Additionally, SRL performs test and services on equipment and instruments that
generally are leased under “reagent rental”. This enables SRL to reduce capital
expenditure for diagnostic equipment. This is evidenced by SRL’s high fixed asset
turnover (see Exhibit 29).
Exhibit 29: Asset turnover trend for SRL over FY11-15
Fixed asset turnover (Gross)
2.8
1.9
1.8
2.8
1.7
1.1
Fixed asset turnover (Net)
2.8
2.1
1.6
1.3
FY11
FY12
FY13
FY14
FY15
Source: MOSL, Company
14 October 2016
16

Fortis Healthcare
Exhibit 30: Diagnostic business assumptions snapshot
FY14
Diagnostic Standalone Revenues (INR m)
YoY Growth (%)
Revenues from Fortis hospital based labs
(%) of gross revenues
Diagnostic Net Revenues (INR m)
YoY Growth (%)
EBITDA (INR m)
EBITDA margin (%)
Samples Processed (accessions) (in millions)
YoY Growth (%)
Tests/Accessions(Sample)
Tests Conducted (in millions)
YoY Growth (%)
Avg realization per test
YoY Growth (%)
258.2
2.24
28.7
7,410
15.1%
880
11.9%
6,530
12.8%
1,170
17.9%
12.8
FY15
8,320
12.3%
1,100
13.2%
7,220
10.6%
1,470
20.4%
13.7
7.0%
2.22
30.4
5.9%
273.7
6.0%
FY16
8,980
7.9%
1,340
14.9%
7,640
5.8%
1,820
23.8%
14.5
5.8%
2.26
32.7
7.6%
274.6
0.3%
FY17E
9,968
11.0%
1,595
16.0%
8,373
9.6%
2,123
25.4%
15.4
6.5%
2.30
35.5
8.6%
280.1
2.0%
FY18E
11,214
12.5%
1,906
17.0%
9,307
11.2%
2,467
26.5%
16.4
6.0%
2.40
39.3
10.6%
285.7
2.0%
FY19E
12,615
12.5%
2,271
18.0%
10,345
11.1%
2,902
28.0%
17.4
6.0%
2.50
43.4
10.4%
291.4
2.0%
Source: MOSL, company
Radiology network rationalization masks robust pathology business
SRL’s standalone sales/EBITDA exhibited ~14%/35% CAGR over FY12-16.
However, over FY14-16, revenue growth has largely been weighed down by
network rationalization within the company’s radiology and wellness business.
As seen in Exhibit 31, SRL’s standalone pathology business has exhibited 14%
CAGR over last two years, largely in line with industry growth. Further, the
company’s in-house hospital business has demonstrated 23% CAGR over the
same period.
The company’s network rationalization is now largely over, and we expect
diagnostic revenues to exhibit 12% CAGR over FY16-19E. Growth over next 2-3
years will primarily be driven by regional penetration as SRL looks to leverage its
geographically well-spread presence.
Exhibit 31: Revenue growth over FY14-FY16 weighed down by network rationalization
Revenues (INR mn)
21%
YoY growth (%)
SRL’s revenues exhibited
14% CAGR over FY12-16
5,320
6,440
15%
12%
8,320
8%
7,410
8,980
FY 12
FY 13
FY 14
FY 15
FY 16
Source: MOSL, Company
14 October 2016
17

Fortis Healthcare
Exhibit 32: Nevertheless, pathology business growth in line with industry over FY14-16
Diagnostic Revenues
Ex-in-house Fortis Hospital business
Pathology
Imaging business
Clinical Trial, Wellness and International
In-House Fortis Hospital business
Standalone revenues from Operations
FY14
6,530
FY15
7,220
5,898
939
384
FY16
7,640
6,723
611
306
1,340
8,980
YoY gr.
6%
14%
-35%
-20%
22%
8%
CAGR
(FY14-16)
8%
880
7,410
1,100
8,320
23%
10%
Source:
SRL’s revenue growth was supported by 6% CAGR in sample collections over
FY14-16. In FY15 and FY16, the company collected approximately 13.7m and
14.5m samples and conducted about 30.4m and 32.7m tests, respectively. This
amounts to processing more than 39,000 samples and conducting more than
89,000 tests daily in FY16. We believe increasing preference for evidence-based
treatment will fuel growth over next 2-3 years.
Exhibit 33: Sample/No of Tests metrics
Diagnostic Standalone business (in m)
Revenues (INR m)
Clinical Laboratories
Samples Processed (Accessions)
Tests Conducted
Tests/Accessions(Sample)
FY14
7,410
281
12.8
28.7
2.24
FY15
8,320
264
13.7
30.4
2.22
FY16
8,980
314
14.5
32.7
2.26
CAGR (FY14-16)
10%
6%
6%
7%
0%
Source: MOSL, Company
Margins doubled in four years; improvement to continue
SRL’s EBITA grew at 35% CAGR over last five years, aided by economies of scale.
Its standalone EBITDA margins have improved to 20.3% in FY16 from ~10% in
FY12.
Exhibit 35: EBITDA margins more than doubled over FY12-16
EBITDA margin (%)
20%
21%
22%
23%
Exhibit 34: EBITDA exhibited 35% CAGR over FY12-16
2,902
2,467
1,820
800
FY 13
1,160
1,450
2,093
10%
12%
16%
17%
540
FY 12
FY 14
FY 15
FY 16 FY 17E FY 18E FY 19E
Source: MOSL, Company
FY 12
FY 13
FY 14
FY 15
FY 16 FY 17E FY 18E FY 19E
Source: MOSL, Company
SRL’s revenue/test and EBITDA/test have also improved 3% and 17% per annum,
respectively, over FY14-16 owing to its strategy to focus on pricing and quality
rather than volumes.
14 October 2016
18

Fortis Healthcare
Exhibit 36: Operational performance has significantly improved
Diagnostic standalone business (in m)
Clinical Laboratories
Revenue/Lab
EBITDA/Lab
Samples Processed (accessions)
Revenue/Sample (INR)
EBITDA/Sample (INR)
Tests Conducted
Revenue/Test (INR)
EBITDA/Test (INR)
Tests/Accessions(Sample)
FY14
281
26.4
4.1
12.8
578.9
90.6
28.7
258.2
40.4
2.24
FY15
264
31.5
5.5
13.7
607.3
105.8
30.4
273.7
47.7
2.22
FY16
314
28.6
5.8
14.5
619.3
125.5
32.7
274.6
55.7
2.26
CAGR (FY14-16)
6%
4%
18%
6%
3%
18%
7%
3%
17%
0%
Source: MOSL, Company
EBITDA margins to catch up with peers
SRL is the largest diagnostic company in India (in terms of revenues), followed by Dr.
Lal PathLabs, Metropolis Healthcare and Thyrocare. However, in terms of
profitability, it lags industry peers.
Although SRL’s EBITDA margin has improved from 10% in FY12 to 20% in FY16, it is
still lower compared to industry peers (Exhibit 37). This can largely be attributed to
higher staff costs (~30% of revenues) – SRL has ~500 doctors on its payroll, as
against <100 for industry peers. Additionally, we note that SRL incurred capex
toward setting up its reference lab network and establishing its lower-margin B2B
business.
However, we expect EBITDA margins for SRL to continue improving (to 23% in FY19E
from 20% in FY16) and catch up with peers, driven by deeper penetration into its
existing markets and growth within its higher-margin B2C business.
Exhibit 37: Operational peer comparison table
FY16
Revenue (m)
EBITDA margin (%)
Clinical Laboratories
Revenue (m)/Clinical Laboratories
Tests offered
SRL Diagnostics
8,980
20%
314
29
>3800
Dr. Lal
7,913
26%
172
46
3,495
Thyrocare*
2,410
39%
7
344
209
Metropolis
6,000
25%-30%
130
46
>4500
*Financials are not directly comparable due to different revenue recognition methodology
Source: MOSL, Company
14 October 2016
19

Fortis Healthcare
Geographical expansion largely done
SRL has set up four reference labs (in Delhi, Mumbai, Bangalore and Kolkata),
apart from a network of clinical labs to conduct routine tests. On the other
hand, Dr. Lal PathLabs (DLPL) has only one reference lab operational currently
and is setting up the second one in Kolkata, which should become operational in
FY17.
As observed in Exhibit 38, SRL has a well-distributed revenue base, while peers
like DLPL and Thyrocare are currently adding new clinical labs and expanding
their regional footprint. SRL has also established its lower-margin B2B business
in its geographies and created a reputable doctor base.
We believe SRL’s medium- to long-term revenue performance will be driven by
growth within the higher-margin B2C businesses via its wide network and
established doctor base. On the other hand, SRL’s peers would first have to
develop lower-margin B2B businesses, which would weigh down on their near-
term margins.
Exhibit 38: SRL has well-diversified geographical mix; while DLPL has concentrated revenue
base
72%
SRL Revenue breakup (%)
Dr Lal Pathlab revenue breakup (%)
35%
27%
7%
22%
13%
16%
7%
South India
1%
1%
North India
West India
East India
International
Source: MOSL, Company
SRL’s standalone EBITDA margins have improved from 16% in FY14 to 20% in
FY16, mainly attributable to improving per sample revenue (up from INR579 in
FY14 to INR619 in FY16) and EBITDA (from INR91 to INR126) (see Exhibit 40).
This trend is in contrast to peers like DLPL and Thyrocare which adopt a price
disruptive strategy with a view to enhance their volumes/market penetration.
Exhibit 40: SRL’s revenue/sample is improving YoY, while
peers are witnessing downward trend
SRL
578.9
Thyrocare
607.3
Dr Lal
619.3
Exhibit 39: SRL’s EBITDA margin has improved over FY16-18,
while that of peers has declined
SRL
46%
28%
Thyrocare
41%
27%
Dr Lal
40%
26%
20%
293.7
302.6
300.9
16%
FY 14
17%
FY 15
197.1
FY 14
175.7
FY 15
176.6
FY 16
Source: MOSL, Company
FY 16
Source: MOSL, Company
14 October 2016
20

Fortis Healthcare
Growth can be fuelled without additional capex
As highlighted earlier, SRL’s reference lab geographical expansion is largely
done. The company’s pan-India hub-and-spoke network should allow it to reach
customers at limited incremental cost.
We believe the company can drive huge operating leverage by processing
additional samples while keeping incremental cost of sample collection low over
the medium term. Efficiency of a clinical laboratory improves as a function of
quantity of tests performed. As sample volumes increase, they become
progressively less expensive relative to fixed costs.
Backed by an established B2B business, SRL has forayed into the home
collection market across 13 prominent Indian cities to raise its appeal with
individual/walk-in customers
.
As highlighted in Exhibit 41, SRL has introduced a
hygienic, single-use ‘BUC Box’ to collect samples based on convenience of
patients. SRL will gradually expand its home collection services over the medium
term. This is evidenced by an increase in revenue contribution from home
collection centers to 2.5% of revenues from ~1% in just one year.
Exhibit 42: Contains all components for safe home collection
Exhibit 41: Sealed BUC (blood urine collection) box
Source: MOSL, Company
Source: MOSL, Company
14 October 2016
21

Fortis Healthcare
Exhibit 43: Home collection test packages offered by SRL
Name
HCP Advanced
HCP+
Healthy Lady
Healthy Gentlemen
Youthful He
Youthful She
Diabetes Check
Extensive Diabetes Check
Thyroid Profile
Thyroid Panel II, Serum
Healthy Heart Package
Healthy Heart Package
Advanced
Healthy Liver Check
Hypertension Profile
Lipid Profile Plus
Obesity Package
Arthritis Screen
Vitamin Plus
Tests covered
Allergy Screening, Metal Toxicity, Anemia, Diabetes, Heart, Liver, Kidney, Thyroid, General body checkup,
Vitamin B12, Bone Health
Diabetes, Heart, Liver, Kidney, Thyroid, General body checkup, Bone Health, Nerve Health
Diabetes, Heart, Liver, Kidney, Thyroid, General body checkup
Diabetes, Heart, Liver, Kidney, Thyroid, General body checkup
Diabetes, Liver, Kidney, Thyroid, General body checkup, Bone Health
Diabetes, Liver, Kidney, Thyroid, General body checkup, Bone Health
Diabetes
Diabetes, Heart, Kidney, General body checkup
Thyroid
Thyroid
Diabetes, Heart, Kidney, Thyroid, General body checkup, Complete Body count, Urinalysis, WBC differential
Count
Diabetes, Heart, Kidney, Thyroid, General body checkup, Complete Body count, Urinalysis, WBC differential
Count
Liver
Diabetes, Heart, Kidney, Electrolytes, General Body Checkup, Urinalysis
Diabetes, Heart
Diabetes, Heart, Kidney, Electrolytes, General Body Checkup, Urinalysis, Thyroid
General body checkup, Complete Body count, Urinalysis, WBC differential Count, Antistreptolysin O, C-
reactive protein
Vitamin B12, Vitamin D
Source: MOSL, Company
Expansion within higher-margin international business bodes well
SRL operated three international laboratories, which contributed only 2.5% of FY16
revenues. Over FY16-FY18E, the company intends to expand its international
laboratory network to eight labs in Africa, Sri Lanka and Nepal. International
business operates at substantially higher operating margins compared to SRL’s
blended EBITDA margins. Consequently, we believe higher revenue contribution
from the international business should aid margin expansion over FY16-18E.
Exhibit 44: Customer revenue mix
Wellness, 4.1%
Clinical Trial, 0.5%
Direct Client,
16.2%
International,
2.5%
Walk-in,
32.6%
Hospitals,
20.4%
Collection
centers, 23.6%
Source: MOSL, Company
14 October 2016
22

Fortis Healthcare
Financials: Asset light strategy on track; return ratios to improve
Leverage to increase in near term owing to FHTL acquisition; FCCB
redemption and sale of non-core assets to pare debt
Fortis’ net debt to equity ratio improved from 2.0x as of end FY12, to 0.2x as of end
FY16. As of end-1QFY17, FORH had ~INR18b (USD275m) of gross debt and INR9.7b
of cash and cash equivalents on books. However, a significant part of this debt is
related to foreign currency convertible bonds (FCCBs) aggregating INR5.7b
(USD87m), which are currently deep in the money (conversion at INR99/share). We
believe these FCCBs will be converted into equity shares before the demerger
materializes to enable FCCB holders’ shares in both the demerged entities.
Accordingly, as of end 1QFY17, net debt stood at INR2.98b and net debt to equity at
0.2x.
Exhibit 45: Financial leverage should remain at comfortable levels
2.0
1.3
0.6
0.2
FY16
FY17E
0.2
FY18E
0.2
FY19E
Net Debt/Equity (x)
0.2
FY12
FY13
FY14
0.3
FY15
However owing to the acquisition of 51% economic interest in FHTL, we believe
FORH’s net debt should increase by INR11.5b. Additionally, management has guided
for capital expenditure of INR1.5b annually in FY17E and FY18E. Nevertheless, FCCB
redemption coupled with monetization of FORH’s non-core assets would reduce
overall debt levels. We believe FORH’s financial leverage should remain at
comfortable levels, with net debt to equity of 0.2x at end-FY18E.
Debt as of end-1HFY17 may
be higher than MOSL FY17E
estimates on account of
time lag between initial cash
consideration to acquire
economic interest in FHTL to
RHT, and receipt of special
dividend from RHT (FORH
owns 28.8% stake in RHT)
Exhibit 46: Leverage to increase in near term owing to FHTL acquisition
Debt calculation
As of end 1Q FY17
INR m
Total debt (incl FCCB's)
18,380
(-) Cash and Cash Equivalents
9,660
Net debt before FHTL acquisition
8,720
Funding of deal
(+) Bridge financing @8%
9,700
(+) Debt on consolidation @17.5% interest
4,350
(-)Receipt of dividend from RHT after 3 months
2,500
Net increase in debt
11,550
Net debt after FHTL acquisition
20,270
(+) Net capex requirements in FY17
1,500
Net debt in end FY17
21,770
(-) Foreign currency convertible bonds
5,740
(currently in the money with conversion at INR99/share)
(Assume the same will be converted into equity shares before the demerger materializes)
(-) Sale of non-core assets (incl land in Ahmedabad)
5,000
(+) Net capex requirements in FY18
1,500
Effective net debt in end FY18
12,530
Source: MOSL, Company
14 October 2016
23

Fortis Healthcare
Goodwill to decrease on demerger of diagnostics business
Goodwill should come down as the diagnostics business gets demerged. FORH has
grown its business historically via strategic acquisitions. Some of these acquisitions
include Escorts Heart Institute in 2005, Wockhardt Hospitals in 2010 and SRL in
2011. Additionally, SRL had acquired Piramal Healthcare’s diagnostic business in
2010. As a result of these acquisitions, goodwill of ~INR4000m is recognized in
FORH’s consolidated accounts as of end-FY16. We expect goodwill to reduce upon
completion of demerger of the diagnostics business on account of de-recognition of
goodwill outstanding on FORH’s books due to its acquisition of SRL in 2011.
RoE to improve with better margins
Positive operating leverage in the hospital business coupled with higher margins
from the diagnostics business are likely to result in better margins over next two
years. It will also improve return ratios from -2.2% in FY16 to 6.8% in FY19E.
Exhibit 47: EBITDA margins to improve significantly over
FY16-19E
Exhibit 48: ROE to improve over FY16-19E
EBITDA margins (%)
9.4
5.1
3.3
1.5
(4.6)
(2.8)
(2.2)
12.6
13.6
RoE (%)
6.4
3.8
(1.5)
Source: MOSL, Company
Source: MOSL, Company
Exhibit 49: ROCE to also improve over FY16-19E
RoCE (%)
3.0
1.1
(0.2)
5.6
4.2
Exhibit 50: ROIC to also witness significant improvement
RoIC (%)
9.7
6.9
3.6
(2.0)
(2.6)
(0.2)
0.4
Source: MOSL, Company
Source: MOSL, Company
14 October 2016
24

Fortis Healthcare
Operating cash flows to improve
SRL generated INR1.4b in operating cash flows over FY12-15, aided by its higher
operating profit and network rationalization strategy. Additionally, SRL generated
INR743m in free cash flows over FY14-15. We expect SRL’s free cash flows to
improve further over the medium term as geographical expansion of the reference
laboratories is completed.
FORH generated INR6.7b in operating cash flows over FY14-16. The company has
maintained an adequate level of capex over past few years. Also, there are no major
capex needs (greenfield projects) in the medium term as key facilities (including
FMRI and FEHI) are still underutilized. We expect the company’s free cash flows to
improve over next 3-4 years.
Exhibit 51: SRL’s cash flows improved significantly over
FY14-15
FCF (INR m)
518
226
Exhibit 52: We expect FORH to generate INR10b free cash
flows over FY18-19E
FCF (INR m)
6,465
3,476
(140)
(583)
(810)
(1,739)
625
-622
1,999
-1,248
Source: MOSL, Company
Source: MOSL, Company
14 October 2016
25

Fortis Healthcare
Valuations attractive – SRL demerger to unlock value
We believe FHTL acquisition, coupled with demerger of SRL business, will help
unlock significant value for FORH shareholders. Operating profit growth of the
hospital business is at an inflection point. Asset sweating, coupled with high
operating leverage, will play a key role in driving a multifold increase in EBITDA.
We expect hospital business EBITDA to grow more than 10x over next three years on
the back of its strong operational performance, acquisition of FHTL and flattish BT
cost. Also, ex-SRL and RHT stake, the hospital business is trading at a significant
discount to peers (~10-11xx 1HFY19E EV/ EBITDA;
>30%
discount to peers).
We value the hospital business based on 22x Sep-18 EV/ EBITDA (in line with peers)
and the diagnostic business based on 25x Sep-18 EV/ EBITDA (~10% discount to Dr.
Lal).
We thus initiate coverage on FORH with a
Buy
rating and an SOTP-based TP of
INR240, implying an upside of ~40%.
Exhibit 53: SOTP based target price of INR240 provides ~40% to CMP
SOTP
(INR m)
SRL (56% stake Diagnostic business)
Domestic hospital
Fortis stake in business trust (~29%)
Target EV (INR m)
Net debt/cash
Monetization of non-core assets
Minority interest in FHTL
Implied Equity Value
Diluted Shares Outstanding
Target Price (INR/share)
1H FY19E
37,580
106,470
12,213
25 x
22 x
CMP
INR/ Share
72
204
23
156,264
-15,000
5,000
-20,000
126,264
523
240
Source: MOSL, Company
EV/EBITDA x
EV/EBITDA x
CMP
Methodology
Key catalysts driving stock performance over medium term are:
Faster ramp-up of new hospitals, including FMRI, Bangalore, Ludhiana and
Chennai.
100% acquisition of FHTL will lead to a significant reduction in interest cost and
minority interest.
SRL business, in our view, trades at a significant discount to peers. Demerger of
the business should help unlock value for shareholders.
14 October 2016
26

Fortis Healthcare
Exhibit 54: Peer Valuation
Company
Fortis Healthcare
Hospital chains
Domestic
Apollo Hospitals Enterprise
Narayana Hrudayalaya Ltd
International
Universal Health Services Inc
IHH Healthcare Bhd
Bumrungrad Hospital PCL
Diagnostic chains
Domestic
Dr Lal PathLabs Ltd
International
Quest Diagnostics Inc
Laboratory Corp of America
*FY15-18E
11,840
14,298
10.3
10.4
9.9
9.6
9.5
9.0
14.9
15.0
14.3
14.7
14.8
16.5
(1.6)
14.3
1.4
5.9
1,303
35.0
29.3
23.6
24.9
24.7
29.7
18.3
18.4
11,853
12,942
3,484
8.9
20.9
19.7
8.4
17.8
17.6
7.8
16.7
13.6
15.7
5.2
25.4
16.3
6.4
24.3
16.6
6.0
21.2
6.3
14.4*
8.5*
9.6
14.9*
6.4*
2,813
1,032
23.8
28.7
19.4
23.3
16.4
18.8
9.6
7.8
12.1
10.5
14.5
12.8
13.5
27.3
15.4
15.6
Mcap
(USD m)
1,203
FY17E
22.8
EV/EBITDA (x)
FY18E
13.5
FY19E
10.3
FY17E
-
ROE (%)
FY18E
3.8
FY19E
6.8
CAGR (FY16-19E)
EBITDA
57.8
Revenue
12.7
Source: MOSL, Bloomberg
14 October 2016
27

Fortis Healthcare
Sensitivity analysis – Upside potential outweighs downside risk
Exhibit 55: Scenario analysis suggests 80% upside in bull case v/s 16% downside in bear case
Assumptions
Base Case
1H FY19E EBITDA
(INR m)
4,839
1,503
5,250
1,721
4,060
1,340
Target
Multiple (x)
22
25
240
25
30
310
18
20
145
(16%)
80%
40%
TP
(INR)
Upside/
(Downside)
Bull Case
Bear Case
Hospital business-
SRL (56%)
Target price
Hospital business-
SRL (56%)
Target price
Hospital business-
SRL (56%)
Target price
Bull case suggests 80% upside from current levels
Our sensitivity analysis suggests that FORH could generate consolidated EBITDA of
INR9.3b in bull case (v/s INR8.3b in base case). Valuing the hospital business at 25x
and the diagnostics business at 30x 1HFY19E EV/ EBITDA yields a fair value of
INR310 (v/s TP of INR240), implying an upside of >80% from CMP.
Faster-than-expected ramp-up of hospital business:
We expect hospital
business occupancy to stay at ~74% until FY19E in our base case, given new bed
additions. Given that most of new bed additions (out of ~850 over next three
years) will be in the form of brownfield expansion, a faster ramp-up could lead
to an improvement in occupancy by ~200-300bp over next three years. This will
also lead to an improvement in margins by ~50-100bp in hospital business.
SRL – margins to reach Dr. Lal’s levels by FY19E:
In our base case, we expect
revenue CAGR of 12% until FY19E and EBITDA margin improvement to ~23%
over next three years. In our bull case, we have assumed revenue CAGR of ~15%
and margin improvement to ~25% (in line with peers) on the back of strong
ramp-up in direct client-based revenue, international and O&M business.
Valuation multiples in line with peers and not at discount:
We believe strong
operational performance, coupled with significant improvement in return ratios,
will help narrow the valuation gap. We have assumed valuation multiple of 25x
and 30x 1HFY19E EV/ EBITDA for hospital and SRL businesses, respectively, in
our bull case (v/s 22x and 25x in base case).
Exhibit 56: Triggers for bull case- Occupancy improvement; margin expansion and multiple re-rating
20
10
40
310
240
TP- Base case
Valuation multiple at par
with peers
SRL- FY19 margins @ 25% Faster ramp-up in hospitals
TP-Bull case
Source: Company, MOSL
14 October 2016
28

Fortis Healthcare
Bear case analysis indicates limited downside from current levels
Our bear-case sensitivity analysis shows that FORH could generate consolidated
EBITDA of ~INR6.7b (v/s INR8.5b in base case). Valuing FORH’s hospital and
diagnostics businesses at a 20% discount to base case at 18x and 20x 1HFY19E
EV/EBITDA, respectively, yields a fair value of INR145 (v/s TP of INR240), implying a
downside of <16% from CMP.
Slower-than-expected ramp-up of hospital business:
We assume hospital
business occupancy to stay at ~74% until FY19E in our base case because of new
bed additions. However, slower ramp-up could lead to a decline in margins by
~50-100bp in hospital business.
SRL – margins to stay below peers:
In our base case, we expect revenue CAGR
of 12% until FY19E and EBITDA margin improvement to ~23% over next three
years. In our bear case, we have assumed revenue CAGR of ~12% and margin
improvement to ~22% (~300-400bp lower than peers) on the back of lower
ramp-up in direct client-based revenue, international and O&M business.
Valuation multiples to remain at 25-30% discount to peers:
We have assumed
target multiple at ~18x and 20x 1HFY19E EV/EBITDA for hospital and SRL
businesses, respectively, in our bear case (v/s 22x and 25x in base case). This
could happen if macro factors become progressively worse or if the company’s
growth outlook turns uncertain.
Exhibit 57: Triggers for bear case- Slow ramp-up in hospital and diagnostic coupled with flattish margins and multiple
downgrade
240
55
15
25
145
TP- Base case
Valuation multiple at par SRL- FY19 margins @ 25%
with peers
Faster ramp-up in
hospitals
TP-Bear case
Source: Company, MOSL
14 October 2016
29

Fortis Healthcare
Key risks/concerns
Fortis Healthcare
Pending litigations related to Escorts acquisition
FORH acquired Escorts Hospitals, Delhi, in 2005. However, litigations continue
relating to i) lease of land by Delhi Development Authority, ii) dispute with Income
Tax department over tax demands and iii) dispute with Directorate of Health
Services (DHS) relating to unwarranted profits owing to non-compliance of provision
of free treatment/beds to poor. An adverse ruling in any of the three litigations may
hamper earnings in the near term.
Lower-than-expected ramp-up in occupancy in FMRI
FORH is a fixed-cost intensive business with high operating leverage. Inability to
scale up occupancy levels and realizations could hamper its operating margins.
Accordingly, lower-than-expected performance at its mature hospitals and slower
occupancy ramp-up at FMRI (Gurgaon) or FEHI (New Delhi) could hamper its growth
prospects.
SRL
Relatively low return ratios
Compared to Dr. Lal PathLabs and Thyrocare, SRL exhibits inferior return ratios,
primarily due to its lower profitability (Exhibit 58). SRL’s core return ratios (adjusted
for goodwill, cash) are also lower compared to its listed peers. Nevertheless, all
three companies have strong balance sheets, driven by their asset light model
(centralized testing, rental reagent model for equipment purchase) and low working
capital requirements.
Exhibit 58: Relatively low return ratios
Return ratios (FY15)
ROCE
ROCE (ex-cash, current investments)
ROCE (ex-cash, current investments, goodwill)
SRL Limited
6.65
6.84
12.71
Thyrocare
15.65
24.79
40.80
Dr. Lal
36.54
71.25
71.25
Source: MOSL, Company
Fragmented business with low entry barriers
India’s diagnostic healthcare services industry is highly competitive and fragmented
with low barriers to entry. Entry for new players is very flexible since capital
investment for setting up diagnostic centers performing basic tests is generally low.
Furthermore, the competitive scenario may intensify, forcing players to cut prices.
However, large-scale diagnostic healthcare providers can enhance cost efficiencies
through automated testing, which helps to protect margins.
Peers’ price disruptive strategy may hamper growth
Thyrocare’s price disruptive strategy with a view to enhance volumes and market
penetration may impact SRL’s operating margins/pricing strategy. As seen in exhibit
58, Thyrocare offers certain tests at prices 30-50% lower than SRL and other
14 October 2016
30

Fortis Healthcare
industry peers. Additionally, increase in the rupee price of reagents owing to further
depreciation of INR against USD may cap operating margins in the near term.
Exhibit 59: Diagnostic companies’ pricing for certain tests in Mumbai
INR
Lipid Profile
Vitamin B12
Vitamin D
*Includes collection charges
SRL
600
900
1,500
Dr Lal PathLabs
750
900
1,250
Metropolis
675
1,000
1,500
Thyrocare*
310
445
1,030
Regional Chain
650
900
NA
Source: MOSL, Company
Potentially adverse government regulations
Unlike the pharmaceuticals market, the diagnostics healthcare services industry
in India is not subject to extensive government regulations. Any potential
regulations governing prices of tests conducted by private healthcare providers
can materially impact profitability.
In recent times, some state governments have capped the pricing for certain
tests. These include dengue diagnostic test prices capped by the Maharashtra
government in September 2016, Chikungunya diagnostic test prices capped by
the Delhi and Gurgaon governments in September 2016, and Swine flu
diagnostic test prices capped by the Delhi state government in February 2015.
However, this policy is currently seen only in case of disease outbreaks, and
higher volumes may help offset capped prices and protect the company’s
operating margins.
14 October 2016
31

Fortis Healthcare
SWOT Analysis
Strengths
Largest diagnostic player in India.
Robust distribution network: SRL provides diagnostic services through a pan-India
hub-and-spoke network of four reference labs, 310 clinical labs, 1,074 collection
centers and 7,200 collection points.
Operates one of the largest private hospital networks in India.
Average revenue per operating bed (ARPOB) is the best in the industry. FORH clearly
benefits from the presence of strong anchor hospitals, which shore up its overall
operating metrics.
Weaknesses
India’s diagnostic healthcare services industry is highly competitive and fragmented
with low barriers to entry. We note that the entry for new players is very flexible
since capital investment for setting up diagnostic centers performing basic tests is
low.
Relatively low return ratios.
Opportunities
Rising income levels, ageing population, growing health awareness and increased
penetration of health insurance to boost demand for healthcare services.
SRL’s pan-India hub-and-spoke network should allow it to reach customers across
India at limited incremental cost.
SRL’s international business operates at substantially higher operating margins
compared to the company’s blended EBITDA margins. Consequently, we believe that
further expansion of the international business should aid margin expansion over the
medium term.
Shift from communicable to lifestyle diseases to lead to demand growth in tertiary
care.
According to independent research agency estimates, additional three million beds
will be needed for India to achieve the target of 30 beds per 1,000 people by 2025.
The private sector is expected to continue driving majority of bed additions over the
medium term.
Rise in medical tourism: Quality healthcare with low treatment costs, coupled with
well-educated, English-speaking medical professionals, has strengthened India’s
position as a preferred destination for medical tourism.
Threats
Competitive intensity from unorganized as well as organized players continues to
remain high. Peers’ price disruptive strategy may hamper growth in the diagnostics
business.
Adverse ruling in any of the three litigations related to Escorts acquisition may
hamper FEHI’s turnaround.
Inability to scale up occupancy levels and realizations in the fixed-cost intensive
hospital business could hamper operating margins.
Any adverse government regulation governing prices of tests conducted by private
healthcare providers can materially impact profitability.
Exit of key do ctors may hamper occupancy of hospitals in the near term.
32
14 October 2016

Fortis Healthcare
Story in charts
Exhibit 60: FORH revenues to exhibit 13% CAGR over
FY16-19E
Revenues (INR m)
61,000
Exhibit 61: FORH EBITDA to exhibit 58%CAGR over FY16-19E
EBITDA (INR m)
26,177
30,423
34,919
39,659 42,651
47,357
53,745
3,282
2,224
521
1,309
2,169
4,472
6,779
8,517
Source: MOSL, Company
Source: MOSL, Company
Exhibit 62: EBITDA margin improvement to continue
15.0
12.5
EBITDA margins (%)
9.4
7.3
5.1
3.3
1.5
-
12.6
14.0
Exhibit 63: Financial leverage should remain at comfortable
levels
2.0
1.3
Net Debt/Equity (x)
10.0
5.0
0.6
0.2
FY12
Source: MOSL, Company
FY13
FY14
0.3
0.2
FY16
0.2
0.2
FY15
FY17E FY18E FY19E
Source: MOSL, Company
Exhibit 64: ROCE to also improve over FY16-19E
RoCE (%)
3.0
1.1
(0.2)
5.6
4.2
Exhibit 65: ROIC to also witness significant improvement
RoIC (%)
9.7
6.9
3.6
(2.0)
(2.6)
(0.2)
0.4
Source: MOSL, Company
Source: MOSL, Company
14 October 2016
33

Fortis Healthcare
Story in charts: Hospital
Exhibit 66: Hospital revenues to exhibit 13%CAGR over
FY12-16
Hospital Revenues (INR m)
43,644
49,754
Exhibit 67: EBITDA margins to improve over FY16-19E
Hospital EBITDA (INR m)
EBITDA margins (%)
6.1%
2,349
4,312
9.9%
11.3%
5,616
19,120
22,929
27,950
32,070 34,490
38,284
-0.5%
(130)
0.4%
143
1.5%
510
Source: MOSL, Company
Source: MOSL, Company
Exhibit 68: ARPOB improved significantly over FY12-16
ARPOB (m)
9.3
10.3
11.2
12.6
13.7
14.2
15.1
15.7
Exhibit 69: ALOS also declined significantly over FY12-16
4
3.80
3.80
3.64
3.56
3.54
3.52
3.50
ALOS (in days)
Source: MOSL, Company
Source: MOSL, Company
Exhibit 70: Revenue growth across key hospitals
34%
Revenue CAGR (FY14-16)
Exhibit 71: ARPOB improvement across key hospitals
ARPOB CAGR (FY14-16)
17%
14%
12% 12%
6%
7%
9%
6%
18%
10%
-1%
11% 11% 10%
13% 14%
5%
7%
4%
Source: MOSL, Company
Source: MOSL, Company
14 October 2016
34

Fortis Healthcare
Story in charts: Diagnostics
Exhibit 72: Diagnostic revenues to exhibit 12% CAGR over
FY16-19E
Exhibit 73: EBITDA to witness 17%CAGR over FY16-19E
5,320
6,440
7,410
8,320
8,980
9,968
11,214
12,615
2,093
2,467
2,902
1,820
540
800
1,160
1,450
Source: MOSL, Company
Source: MOSL, Company
Exhibit 74: EBITDA margins improvement to continue
EBITDA margin (%)
17%
20%
21%
22%
23%
Exhibit 75: No of samples processed to grow 6%YoY over
FY16-19E
Samples Processed (in m)
7.0%
6.5%
YoY Growth (%)
6.0%
6.0%
10%
12%
16%
5.8%
12.8
13.7
14.5
15.4
16.4
17.4
Source: MOSL, Company
Source: MOSL, Company
Exhibit 76: Tests conducted to witness 10% CAGR over FY16-
19E owing to increased tests/sample
Tests Conducted (in millions)
8.6%
YoY Growth (%)
10.6%
5.9%
28.7
30.4
7.6%
10.4%
Exhibit 77: Average realization per test to witness modest
2%YoY growth over FY16-19E
Avg realisation per test
6.0%
273.7
274.6
280.1
2.0%
0.3%
YoY Growth (%)
285.7
291.4
32.7
35.5
39.3
43.4
258.2
2.0%
2.0%
Source: MOSL, Company
Source: MOSL, Company
14 October 2016
35

Fortis Healthcare
Annexure I – Healthcare industry
One of the fastest growing industries in India
According to various industry estimates, healthcare was ~USD100b market in 2015.
The industry is expected to almost triple in size by 2020. Rising income levels, ageing
population, growing health awareness and increased penetration of health
insurance are expected to boost healthcare services demand in future. Additionally,
low cost of medical services has made India one of the most attractive countries in
the world for medical tourism.
Exhibit 78: Healthcare sector to exhibit 16% CAGR over 2015-2020E
280
160
73
81
100
45
52
60
63
2008
2009
2010
2011
2012
2014
2015
2017E
2020E
Source: IBEF
Hospital sector
Key growth drivers in place
Exhibit 79: Growing healthcare demand
Source: MOSL
14 October 2016
36

Fortis Healthcare
Scope for growth as healthcare services remain under represented
India’s healthcare expenditure as % of GDP in 2015 was relatively low at 3.8%,
compared to global average of 8.6%. This indicates that the healthcare industry has
tremendous growth potential in India.
Additionally, as per the WHO report-2013, healthcare infrastructure gap remains
substantial. India has 9 beds per 10,000 people, significantly lower than other
countries and global median of 30 beds/10,000 people. This indicates that there is a
great opportunity for companies to establish and expand hospital facilities in India.
According to independent research agency estimates, additional 3m beds will be
needed for India to achieve the target of 30 beds/1,000 people by 2025. Rural India,
which accounts for over 70% of population, is set to emerge as the biggest potential
demand source. The private sector is expected to continue driving majority of bed
additions over the medium term.
Exhibit 80: India is ranked lower in terms of healthcare spending
17
Healthcare expenditure as % of GDP
11.6
10.9
10.3
9.3
5.4
3.8
4
4.5
3
India’s healthcare
expenditure as % of GDP
was 3.8% (government
spends: 1.2%), compared to
global average of 8.6%
(government spends: 5.0%)
8.6
Source: WHO-World Health Statistics 2015
Exhibit 81: India’s healthcare infrastructure gap remains substantial
India's share in global
disease burden is 20%,
while its share of healthcare
infrastructure is much lower
with only 6% of global
hospital beds and 8% share
of doctors and nursing staff.
20%
India's share in global healthcare infrastructure
6%
8%
8%
9%
1%
Disease Burden
Beds
Doctors
Nurses
Community & Lab Technicians
Health Workers
Source: FICCI and E&Y
14 October 2016
37

Fortis Healthcare
Exhibit 82: India lags behind developed and other emerging economies in healthcare
infrastructure
39
30
30
Beds per 10,000 people
30
23
21
18
9
Source: WHO-World Health Statistics 2013
Significant opportunity for private healthcare providers
The Indian healthcare sector is dominated by private players (account for more than
80% of the total market delivery in India) as government investment in the
healthcare sector is significantly low (Exhibit 64).
Large investment by private sector players is likely to contribute significantly to the
development of India's hospital industry, and the sector is poised to grow to
USD160b by 2017 and to USD280b by 2020.
Exhibit 83: Private sector’s share in healthcare/hospitals
spending is estimated at 81% in-2015…
Share in healthcare spending in India, 2015
Nursing
home, 30%
Government
hospital, 19%
Exhibit 84: …up from 66% in-2005
Share in healthcare spending in India,
2005
Nursing
home, 26%
Government
hospital, 34%
Mid tier, 14%
Mid tier, 11%
Top tier, 40%
Source: WHO-World Health Statistics 2013
Top tier, 26%
Source: WHO-World Health Statistics 2013
The private hospital market in India was estimated at USD54b as of end-CY2014.
Over 2009–14, the market size of private hospitals exhibited 19.7% CAGR. Increase
in the number of hospitals in tier-II/III cities has fuelled growth of the private sector.
14 October 2016
38

Fortis Healthcare
Exhibit 85: Private sector has emerged as a vibrant force in
India’s healthcare industry
Market size of private hospitals (USD b)
54.0
45.0
29.9
22.0
35.4
India
South East Asia
Africa
America
Exhibit 86: Private sector contribution (%) is among the
largest globally within Indian healthcare industry
Private Sector Expenditure on Healthcare
(as a % of total healthcare expenditure)
69.7%
62.9%
50.7%
50.7%
24.8%
Source: World Health Statistics 2012
2009
2010
2011
2012
2014
Source: IBEF
Europe
There are only a few organized players in the Indian healthcare system, as the
industry is capital-intensive and breakeven for a new hospital takes 3-5 years. The
following table lists some major players in the Indian healthcare sector.
Exhibit 87: Key players in the market (India)
Source: CRISIL Research
14 October 2016
39

Fortis Healthcare
Health insurance driving affordability, standardization
As of end-FY13, it was estimated that less than 15% of the Indian population was
covered by health insurance. However, increasing healthcare cost and burden of
new diseases, along with low government funding, are raising demand for health
insurance coverage. Gross healthcare insurance premium was USD2.9b in 2013,
exhibiting 26% CAGR over FY08-13. This trend is likely to continue, benefiting the
country’s healthcare industry.
We believe growth in health insurance i) improves affordability of healthcare
services and ii) drives standardization. We believe organized healthcare players will
be the direct beneficiaries of this growth.
Exhibit 88: Increasing penetration of health insurance
Health insurance premium collection (INR b)
174.9
154.5
114.8
66.3
81.1
130.9
Rising health insurance
premium is accompanied by
rising income levels and
awareness. Higher health
insurance penetration
allows greater access to
quality healthcare.
16.7
FY05
22.2
FY06
32.1
51.2
FY07
FY08
FY09
FY10
FY11
FY12
FY13
FY14
Source: CRISIL research
Shift from communicable to lifestyle diseases to increase demand for
tertiary care
With a rise in India’s population, both infectious and chronic diseases have also
increased in the recent decade. While the country has made significant
advancements in eradicating diseases like polio, leprosy and tetanus, other diseases
like flu, malaria, dengue and hepatitis are becoming more malicious.
Additionally, lifestyle diseases like diabetes, obesity and cardiovascular ailments are
on the rise. The present generation – due to obesity, alcohol consumption and
smoking, among others – is prone to such lifestyle-related diseases. This has
increased demand for tertiary care.
Exhibit 89: Increase in prevalence of lifestyle diseases in India
4.91
3.31
3.7
2.8
2.5
2.7
2005
2015E
0.18
Cardiac
Diabetes
Asthma
0.20
Cancer
Source: Crisil Research
14 October 2016
40

Fortis Healthcare
Exhibit 90: Increasing in-patient volumes due to non-
communicable lifestyle diseases
In-patient market size (INR b)
2008
2013P
2018P
Exhibit 91: Cardiac,
oncology
and
diabetes-related
hospitalizations to exhibit 8-11% CAGR over FY08-18
Number of hospitalised cases (m)
8.3
2008
2013P
2018P
1030
509
201
Cardiac
118
274
29
519
79
Diabetes
Source: Crisil Research
163
2.9
5.2
3.1
2
4.2
2.3
1.2
3.4
Oncology
Cardiac
Oncology
Diabetes
Source: Crisil Research
Medical tourism – X factor for India’s healthcare sector
One of the main external factors contributing to growth of the Indian healthcare
sector is medical tourism. The medical tourism market in India was estimated at
around USD3b in 2015, and is expected to exhibit >20%CAGR to reach USD8b by
2020. Quality healthcare with low treatment costs, coupled with well-educated,
English-speaking medical professionals, has strengthened India’s position as a
preferred destination for medical tourism.
Exhibit 92: Medical tourism is burgeoning industry in India
(USD b)
6.0
4.2
4.8
170,000 190,000
230,000
270,000
300,000
350,000
Exhibit 93: Medical tourist arrivals in India
430,000
2.0
2.4
3.0
3.5
2012
2013
2014
2015
2016
2017
2018
2012
2013
2014
2015
2016
2017
2018
Source: Ministry of Tourism, CII, RNCOS
Source: Ministry of Tourism, CII, RNCOS
14 October 2016
41

Fortis Healthcare
According to industry estimates, in some cases, India provides treatment at one-
tenth of cost incurred in the US. India also attracts medical tourists from developing
nations due to the lack of advanced medical facilities in many of these countries.
We expect organized hospitals in India to benefit from medical tourism. Details of
expenses in India and other countries are indicated in the following chart.
Exhibit 94:
Cost (USD ‘000) of various surgeries in different countries
India offers world-class and
quality care at substantially
lower cost.
US
144
100
50
29
15 11
5
14
8
8
7
50
20
12
7
6
15
9
7
7
Korea
Thailand
Malaysia
India
Heart Bypass
Hip Replacement
Knee Replacement
Spinal Fusion
Source: Crisil Research
Exhibit 95: Comparison of major medical tourism destinations in Asia
Country
Thailand
India
Malaysia
Indonesia
Taiwan
Average saving
% compared to the US
50-75
65-90
65-80
NA
40-55
Popular treatment option
Alternative medicine, cosmetic surgery, dental care, gender realignment, heart surgery,
obesity surgery, oncology and orthopedics
Cardiology, orthopedics, nephrology, oncology and neuro-surgery
Cardiology, orthopedics, oncology, obstetrics and gynecology
Cosmetic surgery and dentistry procedures
Cardiology, fertility treatment, orthopedics and cosmetic surgery
Source: KPMG- FICCI- Medical Value Travel in India (Sep 2014), RNCOS
14 October 2016
42

Fortis Healthcare
Annexure II - Diagnostics industry overview
Fast-growing segment within healthcare market
Based on industry estimates, India’s diagnostics market was valued at USD6b in
FY2015. It is expected to exhibit a 15% CAGR over next five years to reach USD12b
by FY2020, despite unavailability of certain high-end tests in India. With most
companies primarily focusing on pathology currently and no issues as far as
sustainability is considered, there remain considerable opportunities in the
diagnostic industry.
Exhibit 96: Diagnostic services industry to exhibit 15% CAGR over FY15-20E
Diagnostic Services Market size (USD b)
12.1
7.9
9.1
10.5
6.0
6.9
2014-15
2015-16
2016-17
2017-18
2018-19
2019-20
Source: Industry Reports
Highly fragmented market
The diagnostic landscape in India is highly fragmented, with standalone labs
controlling 46% market share, while diagnostic chains have combined market share
of only 17%.
Diagnostic operations are normally conducted in 3-4 formats:
Standalone centres (local Labs): These are present locally and have just 1–2
branches; some basic tests are performed here; for high-end tests, samples are
sent to bigger labs.
Labs in hospital: Most hospitals have their own labs, where around 120-130
different tests are conducted; bigger hospitals also perform high-end tests.
Diagnostic chains (large players): These provide services across a larger
area/region with their network of central/regional labs, customer service and
pick-up points. There are four pan-India diagnostic chains: SRL Diagnostics, Dr.
Lal PathLabs, Thyrocare and Metropolis. Regional chains include players like
Suraksha Diagnostic (Eastern India), Suburban Diagnostics (Western India), Vijay
Diagnostics (Karnataka), Dr. Dang’s Lab (Delhi).
14 October 2016
43

Fortis Healthcare
Exhibit 97: USD6b market is highly fragmented
Source: Company, Industry research
Significant scope for growth within diagnostics market
Factors such as an underpenetrated Indian healthcare market, rising income levels
and increasing health awareness among consumers provide existing players with
ample opportunities of growth. Rising proportion of geriatric population (60+ years),
increasing incidence of lifestyle-related diseases, growth in medical tourism and
increasing penetration of health insurance in the country also significantly boost
demand for diagnostic services.
Exhibit 98: Geriatric population increasing at faster rate
than rest of the population
7%
11%
20%
27%
35%
8%
14%
21%
29%
29%
9%
15%
21%
28%
27%
11%
16%
23%
26%
25%
13%
16%
24%
24%
23%
60
US
Brazil
39
India
Source: Industry Reports
Exhibit 99: Diagnostic presence relatively under penetrated
No. of diagnostic labs per million population
418
0 - 14 years
15 - 29 years
30 - 44 years
45 - 59 years
60+ years
Source: Industry Reports
Low entry barriers
India’s diagnostic healthcare services industry is highly competitive with low barriers
to entry. In India, the diagnostics and pathology laboratory industry comprises more
than 100,000 labs. Entry for new players is very flexible since capital investment
required for setting up diagnostic centers performing basic pathology tests is low.
Further, the competitive scenario may intensify, forcing players to cut prices. Large-
scale diagnostic healthcare providers are able to increase cost efficiencies through
automated testing. This, in turn, may lead to pricing pressure on players in future.
14 October 2016
44

Fortis Healthcare
Exhibit 100: High-volume pathology business accounts for
larger share of diagnostics industry
Exhibit 101: Biochemistry tests accounts for larger share of
diagnostics industry
Immunology,
21%
Imaging,
30%
Others, 22%
Pathology,
70%
Hematology,
18%
Biochemistry,
39%
Source: Industry Reports
Source: Industry Reports
Health insurance to drive growth within preventive healthcare market
The overall market for wellness and preventive diagnostics was estimated at 6%-8%
of the total diagnostic services market in 2014-2015. The preventive healthcare
market is poised to grow faster than the diagnostic industry owing to increased
health insurance coverage. As per CRISIL estimates, this segment is expected to
grow to INR48b in FY18 from INR26.4b in FY15, implying CAGR of 23%-25%.
The health insurance sector will also provide additional boost to the overall
diagnostics sector: with an increase in coverage provided, patients will not have to
pay for many tests out of pocket and doctors will be able to prescribe the same
more liberally.
14 October 2016
45

Fortis Healthcare
Annexure III – SRL demerger structure
New structure to help unlock shareholder value
The Board of Directors of Fortis Healthcare has approved the demerger of the
company’s diagnostic business SRL Limited and SRL Diagnostics Pvt. Ltd (diagnostic
business acquired from Piramal) into another majority owned listed subsidiary,
Fortis Malar Hospital Limited. Simultaneously, the hospital business of Fortis Malar
by way of slump sale (INR43cr) is being transferred to Fortis Healthcare.
The composite scheme of arrangement and amalgamation will eventually result in
two listed entities:
(i) Fortis Malar (to be renamed SRL), which will house the entire diagnostics
business.
(ii) Fortis Healthcare, which will continue to hold the company’s hospital assets.
The scheme is subject to various statutory and regulatory approvals.
Exhibit 102: Current company structure
Exhibit 103: Proposed structure
Source: MOSL, Company
Source: MOSL, Company
Composite scheme of arrangement
Initially, Fortis Malar will issue 98 shares of Fortis Malar for every 100 shares
held in Fortis Healthcare (~512m shares to be issued).
Post the amalgamation of SRL into Fortis Malar, Fortis Malar will issue 108
shares of Fortis Malar for every 1 share of SRL (excluding itself; ~378m shares to
be issued).
Subsequently, Fortis Malar to be renamed to SRL. The total number of fully
diluted shares outstanding for SRL (resultant company) would be 909.9m.
14 October 2016
46

Fortis Healthcare
Exhibit 104: Composite Scheme of Arrangement
Exhibit 105: Fortis Malar: Proposed share holding pattern
Fortis Malar Hospitals Limited
Particular
Promoters & Promoter Group
Public
Total
No of Shares
11,753,202
7,071,057
18,824,259
%
62%
38%
100%
Fortis Malar (Resultant co; to be renamed SRL)
Particular
Promoters &
Promoter Group
Public
Total
SRL Limited (Fully Diluted)
Particular
Promoters & Promoter Group
Public
Total
No of Shares
49,536,779
30,718,317
80,255,096
%
62%
38%
100%
No of Shares
381,470,755
528,469,636
909,940,391
%
42%
58%
100%
Fully diluted shareholding assuming full outstanding ESOP conversion
Fully diluted shareholding assuming all CCPS and outstanding ESOP conversion
(adjusted for 6% cancelled ESOP's)
Source: MOSL, Company
14 October 2016
47

Fortis Healthcare
Financials and valuations
Consolidated - Income Statement
Y/E March
Total Income from Operations
Change (%)
Raw Materials
Employees Cost
Other Expenses
Total Expenditure
% of Sales
EBITDA
Margin (%)
Depreciation
EBIT
Int. and Finance Charges
Other Income
PBT bef. EO Exp.
EO Items
PBT after EO Exp.
Total Tax
Tax Rate (%)
Minority Interest/ associate income
Reported PAT - Continuing Opr.
Adjusted PAT - Continuing Opr.
Change (%)
Margin (%)
FY12
26,177
75.0
6,386
5,510
10,998
22,894
87.5
3,282
12.5
1,745
1,537
2,512
1,156
181
750
931
366
39.3
-69
634
179
-109.6
0.7
FY13
30,423
16.2
7,769
6,277
14,154
28,199
92.7
2,224
7.3
2,288
-63
4,613
1,478
-3,198
9,992
6,793
1,748
25.7
195
4,850
-2,571
-1,536.8
-8.4
FY14
34,919
14.8
8,807
6,952
18,639
34,398
98.5
521
1.5
1,828
-1,307
2,502
1,674
-2,135
-51
-2,186
107
-4.9
-105
-2,188
-2,134
-17.0
-6.1
FY15
39,659
13.6
9,345
7,646
21,358
38,349
96.7
1,309
3.3
2,346
-1,036
1,518
887
-1,667
68
-1,599
45
-2.8
-458
-1,186
-1,256
-41.1
-3.2
FY16
42,651
7.5
9,572
8,260
22,650
40,482
94.9
2,169
5.1
2,295
-125
1,249
926
-448
212
-236
466
-197.4
-443
-259
-890
-29.1
-2.1
FY17E
47,357
11.0
10,418
8,524
23,972
42,915
90.6
4,442
9.4
2,650
1,792
2,850
600
-458
0
-458
500
-109.2
-344
-614
-614
-31.1
-1.3
(INR Million)
FY18E
53,745
13.5
11,555
9,405
26,005
46,966
87.4
6,779
12.6
3,000
3,779
2,000
300
2,079
0
2,079
686
33.0
-243
1,636
1,636
-366.7
3.0
FY19E
61,000
13.5
12,810
10,675
29,246
52,731
86.4
8,268
13.6
3,200
5,068
1,000
300
4,368
0
4,368
1,442
33.0
-182
3,109
3,109
90.0
5.1
Consolidated - Balance Sheet
Y/E March
Equity Share Capital
Preference Capital/ FCCB
Total Reserves
Net Worth
Minority Interest
Total Loans
Deferred Tax Liabilities
Capital Employed
Gross Block
Less: Accum. Deprn.
Net Fixed Assets
Goodwill on Consolidation
Capital WIP
Total Investments
Curr. Assets, Loans&Adv.
Inventory
Account Receivables
Cash and cash equivalents
Loans and Advances
Curr. Liability & Prov.
Account Payables
Other Current Liabilities
Provisions
Net Current Assets
Appl. of Funds
E: MOSL Estimates
FY12
4,052
43
28,468
32,563
8,308
68,630
-416
109,085
36,598
9,619
26,980
64,823
5,658
2,348
23,968
799
5,461
4,210
13,498
14,691
8,102
5,676
912
9,277
109,085
FY13
4,052
6,743
33,013
43,809
10,212
64,712
261
118,994
28,405
10,232
18,172
74,569
2,438
10,055
29,903
925
6,628
6,936
15,415
16,144
9,267
5,318
1,559
13,759
118,994
FY14
4,628
6,700
38,196
49,524
1,393
18,803
350
70,070
27,751
10,056
17,695
23,773
1,471
10,314
25,255
620
4,407
10,446
9,782
8,438
5,061
2,477
899
16,817
70,070
FY15
4,628
0
35,848
40,476
1,529
17,843
-71
59,777
29,230
11,726
17,504
24,673
2,282
10,561
20,826
640
4,094
5,970
10,122
16,069
5,649
9,316
1,103
4,757
59,777
FY16
4,631
0
35,342
39,973
1,431
14,960
-506
55,858
26,997
12,569
14,428
23,328
2,010
10,784
21,264
619
4,438
7,369
8,838
15,957
6,071
8,872
1,013
5,307
55,857
FY17E
4,631
0
34,713
39,344
1,431
26,460
-506
66,729
29,855
15,219
14,636
23,328
1,652
22,284
20,508
656
5,838
4,200
9,813
15,679
4,703
9,851
1,125
4,828
66,728
(INR Million)
FY18E
5,231
0
41,390
46,621
1,431
16,460
-506
64,006
27,676
18,219
9,457
23,328
1,830
22,284
24,066
718
7,362
4,849
11,137
16,961
4,504
11,180
1,277
7,106
64,006
FY19E
5,231
0
44,576
49,808
1,431
16,460
-506
67,192
30,641
21,419
9,221
23,328
1,866
22,284
29,687
806
8,356
7,884
12,640
19,195
5,056
12,689
1,449
10,492
67,192
14 October 2016
48

Fortis Healthcare
Financials and valuations
Ratios
Y/E March
Basic (INR)
EPS
Cash EPS
BV/Share
DPS
Payout (%)
Valuation (x)
P/E
Cash P/E
P/BV
EV/Sales
EV/EBITDA
Dividend Yield (%)
FCF per share
Return Ratios (%)
RoE
RoCE
RoIC
Working Capital Ratios
Fixed Asset Turnover (x)
Asset Turnover (x)
Inventory (Days)
Debtor (Days)
Creditor (Days)
Leverage Ratio (x)
Net Debt/Equity
FY12
0.4
4.2
70.3
0.0
0.0
FY13
-5.6
-0.6
94.6
0.0
0.0
FY14
-4.6
-0.7
106.9
0.0
-0.2
FY15
-2.7
2.4
87.4
0.0
-0.9
-62.3
71.8
1.9
2.3
68.9
0.0
1.3
-2.8
-0.2
-2.6
1.4
0.7
6
38
52
0.3
FY16
-1.9
3.0
86.3
0.0
-2.4
-87.9
55.7
2.0
2.0
39.6
0.0
4.3
-2.2
1.1
-0.2
1.6
0.8
5
38
52
0.2
FY17E
-1.3
4.4
85.0
0.0
-2.5
-127.6
38.4
2.0
2.1
22.6
0.0
-2.7
-1.5
3.0
3.6
1.6
0.7
5
45
36
0.6
FY18E
3.5
10.0
100.7
0.0
-2.5
47.8
16.9
1.7
1.7
13.3
0.0
14.0
3.8
4.2
6.9
1.9
0.8
5
50
31
0.2
FY19E
6.7
13.6
107.5
-0.1
-2.5
25.2
12.4
1.6
1.4
10.5
0.0
7.5
6.4
5.6
9.7
2.0
0.9
5
50
30
0.2
0.0
-5.2
0.5
2.3
1.4
0.7
0.2
11
76
113
2.0
0.0
26.9
-6.7
1.0
0.0
1.1
0.3
11
80
111
1.3
0.0
-1.3
-4.6
0.4
-2.0
1.3
0.5
6
46
53
0.2
Consolidated - Cash Flow Statement
Y/E March
OP/(Loss) before Tax
Depreciation
Interest & Finance Charges
Direct Taxes Paid
(Inc)/Dec in WC
CF from Operations
Others
CF from Operating incl EO
(Inc)/Dec in FA
Free Cash Flow
(Pur)/Sale of Investments
Others
CF from Investments
Issue of Shares
Inc/(Dec) in Debt
Interest Paid
Dividend Paid
Others
CF from Fin. Activity
Inc/Dec of Cash
Opening Balance
Closing Balance
FY12
1,131
1,822
1,708
-1,073
-544
3,044
-67
2,977
-5,397
-2,420
583
-3,124
-7,937
3,005
6,418
-2,031
0
-479
6,912
1,952
2,257
4,210
FY13
7,313
2,922
4,483
-2,496
2,240
14,461
1,975
16,436
-3,978
12,458
-6,971
-2,020
-12,969
3,002
-3,916
-5,553
0
5,725
-741
2,726
4,210
6,936
FY14
1,491
2,479
1,839
-1,049
-203
4,556
235
4,791
-5,413
-622
-5,858
42,162
30,891
10,196
-37,737
-3,777
0
-854
-32,172
3,510
6,936
10,446
FY15
-1,374
2,628
1,048
-1,193
-280
829
-587
242
383
625
4,097
-6,162
-1,682
1
-1,539
-1,400
0
-98
-3,035
-4,475
10,446
5,970
FY16
552
2,305
587
-1,544
126
2,026
-352
1,674
325
1,999
-1,393
5,229
4,162
32
-3,255
-1,248
0
34
-4,438
1,399
5,970
7,369
FY17E
-458
2,650
2,250
-500
-2,690
1,252
0
1,252
-2,500
-1,248
-11,500
600
-13,400
0
11,500
-2,850
-15
344
8,979
-3,169
7,369
4,200
(INR Million)
FY18E
2,079
3,000
1,700
-686
-1,628
4,465
0
4,465
2,000
6,465
0
300
2,300
5,600
-10,000
-2,000
41
243
-6,116
649
4,200
4,849
FY19E
4,368
3,200
700
-1,442
-351
6,476
0
6,476
-3,000
3,476
0
300
-2,700
0
0
-1,000
78
182
-741
3,035
4,849
7,884
14 October 2016
49

REPORT GALLERY
RECENT INITIATING COVERAGE REPORTS

Fortis Healthcare
NOTES
14 October 2016
51

Disclosures
This document has been prepared by Motilal Oswal Securities Limited (hereinafter referred to as Most) to provide information about the company (ies) and/sector(s), if any, covered in the report and may be distributed by it and/or
Fortis Healthcare
its affiliated company(ies). This report is for personal information of the selected recipient/s and does not construe to be any investment, legal or taxation advice to you. This research report does not constitute an offer, invitation or
inducement to invest in securities or other investments and Motilal Oswal Securities Limited (hereinafter referred as MOSt) is not soliciting any action based upon it. This report is not for public distribution and has been furnished to
you solely for your general information and should not be reproduced or redistributed to any other person in any form. This report does not constitute a personal recommendation or take into account the particular investment
objectives, financial situations, or needs of individual clients. Before acting on any advice or recommendation in this material, investors should consider whether it is suitable for their particular circumstances and, if necessary, seek
professional advice. The price and value of the investments referred to in this material and the income from them may go down as well as up, and investors may realize losses on any investments. Past performance is not a guide
for future performance, future returns are not guaranteed and a loss of original capital may occur.
MOSt and its affiliates are a full-service, integrated investment banking, investment management, brokerage and financing group. We and our affiliates have investment banking and other business relationships with a some
companies covered by our Research Department. Our research professionals may provide input into our investment banking and other business selection processes. Investors should assume that MOSt and/or its affiliates are
seeking or will seek investment banking or other business from the company or companies that are the subject of this material and that the research professionals who were involved in preparing this material may educate
investors on investments in such business . The research professionals responsible for the preparation of this document may interact with trading desk personnel, sales personnel and other parties for the purpose of gathering,
applying and interpreting information. Our research professionals are paid on twin parameters of performance & profitability of MOSt.
MOSt generally prohibits its analysts, persons reporting to analysts, and members of their households from maintaining a financial interest in the securities or derivatives of any companies that the analysts cover. Additionally,
MOSt generally prohibits its analysts and persons reporting to analysts from serving as an officer, director, or advisory board member of any companies that the analysts cover. Our salespeople, traders, and other professionals or
affiliates may provide oral or written market commentary or trading strategies to our clients that reflect opinions that are contrary to the opinions expressed herein, and our proprietary trading and investing businesses may make
investment decisions that are inconsistent with the recommendations expressed herein. In reviewing these materials, you should be aware that any or all of the foregoing among other things, may give rise to real or potential
conflicts of interest. MOSt and its affiliated company(ies), their directors and employees and their relatives may; (a) from time to time, have a long or short position in, act as principal in, and buy or sell the securities or derivatives
thereof of companies mentioned herein. (b) be engaged in any other transaction involving such securities and earn brokerage or other compensation or act as a market maker in the financial instruments of the company(ies)
discussed herein or act as an advisor or lender/borrower to such company(ies) or may have any other potential conflict of interests with respect to any recommendation and other related information and opinions.; however the
same shall have no bearing whatsoever on the specific recommendations made by the analyst(s), as the recommendations made by the analyst(s) are completely independent of the views of the affiliates of MOSt even though
there might exist an inherent conflict of interest in some of the stocks mentioned in the research report
Reports based on technical and derivative analysis center on studying charts company's price movement, outstanding positions and trading volume, as opposed to focusing on a company's fundamentals and, as such, may not
match with a report on a company's fundamental analysis. In addition MOST has different business segments / Divisions with independent research separated by Chinese walls catering to different set of customers having various
objectives, risk profiles, investment horizon, etc, and therefore may at times have different contrary views on stocks sectors and markets.
Unauthorized disclosure, use, dissemination or copying (either whole or partial) of this information, is prohibited. The person accessing this information specifically agrees to exempt MOSt or any of its affiliates or employees from,
any and all responsibility/liability arising from such misuse and agrees not to hold MOSt or any of its affiliates or employees responsible for any such misuse and further agrees to hold MOSt or any of its affiliates or employees free
and harmless from all losses, costs, damages, expenses that may be suffered by the person accessing this information due to any errors and delays. The information contained herein is based on publicly available data or other
sources believed to be reliable. Any statements contained in this report attributed to a third party represent MOSt’s interpretation of the data, information and/or opinions provided by that third party either publicly or through a
subscription service, and such use and interpretation have not been reviewed by the third party. This Report is not intended to be a complete statement or summary of the securities, markets or developments referred to in the
document. While we would endeavor to update the information herein on reasonable basis, MOSt and/or its affiliates are under no obligation to update the information. Also there may be regulatory, compliance, or other reasons
that may prevent MOSt and/or its affiliates from doing so. MOSt or any of its affiliates or employees shall not be in any way responsible and liable for any loss or damage that may arise to any person from any inadvertent error in
the information contained in this report. MOSt or any of its affiliates or employees do not provide, at any time, any express or implied warranty of any kind, regarding any matter pertaining to this report, including without limitation
the implied warranties of merchantability, fitness for a particular purpose, and non-infringement. The recipients of this report should rely on their own investigations.
This report is intended for distribution to institutional investors. Recipients who are not institutional investors should seek advice of their independent financial advisor prior to taking any investment decision based on this report or
for any necessary explanation of its contents.
Most and it’s associates may have managed or co-managed public offering of securities, may have received compensation for investment banking or merchant banking or brokerage services, may have received any compensation
for products or services other than investment banking or merchant banking or brokerage services from the subject company in the past 12 months.
Most and it’s associates have not received any compensation or other benefits from the subject company or third party in connection with the research report.
Subject Company may have been a client of Most or its associates during twelve months preceding the date of distribution of the research report
MOSt and/or its affiliates and/or employees may have interests/positions, financial or otherwise of over 1 % at the end of the month immediately preceding the date of publication of the research in the securities mentioned in this
report. To enhance transparency, MOSt has incorporated a Disclosure of Interest Statement in this document. This should, however, not be treated as endorsement of the views expressed in the report.
Motilal Oswal Securities Limited is registered as a Research Analyst under SEBI (Research Analyst) Regulations, 2014. SEBI Reg. No. INH000000412
Pending Regulatory inspections against Motilal Oswal Securities Limited:
SEBI pursuant to a complaint from client Shri C.R. Mohanraj alleging unauthorized trading, issued a letter dated 29th April 2014 to MOSL notifying appointment of an Adjudicating Officer as per SEBI regulations to hold inquiry and
adjudge violation of SEBI Regulations; MOSL replied to the Show Cause Notice whereby SEBI granted us an opportunity of Inspection of Documents. Since all the documents requested by us were not covered we have requested
to SEBI vide our letter dated June 23, 2015 to provide pending list of documents for inspection.
List of associate companies of Motilal Oswal Securities Limited -
Click here to access detailed report
Analyst Certification
The views expressed in this research report accurately reflect the personal views of the analyst(s) about the subject securities or issues, and no part of the compensation of the research analyst(s) was, is, or will be directly or
indirectly related to the specific recommendations and views expressed by research analyst(s) in this report. The research analysts, strategists, or research associates principally responsible for preparation of MOSt research
receive compensation based upon various factors, including quality of research, investor client feedback, stock picking, competitive factors and firm revenues
Disclosure of Interest Statement
Analyst ownership of the stock
Served as an officer, director or employee -
FORTIS HEALTHCARE
No
No
A graph of daily closing prices of securities is available at www.nseindia.com and http://economictimes.indiatimes.com/markets/stocks/stock-quotes
Regional Disclosures (outside India)
This report is not directed or intended for distribution to or use by any person or entity resident in a state, country or any jurisdiction, where such distribution, publication, availability or use would be contrary to law, regulation or
which would subject MOSt & its group companies to registration or licensing requirements within such jurisdictions.
For Hong Kong
This report is distributed in Hong Kong by Motilal Oswal capital Markets (Hong Kong) Private Limited, a licensed corporation (CE AYY-301) licensed and regulated by the Hong Kong Securities and Futures Commission (SFC)
pursuant to the Securities and Futures Ordinance (Chapter 571 of the Laws of Hong Kong) “SFO”. As per SEBI (Research Analyst Regulations) 2014 Motilal Oswal Securities (SEBI Reg No. INH000000412) has an agreement with
Motilal Oswal capital Markets (Hong Kong) Private Limited for distribution of research report in Kong Kong. This report is intended for distribution only to “Professional Investors” as defined in Part I of Schedule 1 to SFO. Any
investment or investment activity to which this document relates is only available to professional investor and will be engaged only with professional investors.” Nothing here is an offer or solicitation of these securities, products and
services in any jurisdiction where their offer or sale is not qualified or exempt from registration. The Indian Analyst(s) who compile this report is/are not located in Hong Kong & are not conducting Research Analysis in Hong Kong.
For U.S.
Motilal Oswal Securities Limited (MOSL) is not a registered broker - dealer under the U.S. Securities Exchange Act of 1934, as amended (the"1934 act") and under applicable state laws in the United States. In addition MOSL is
not a registered investment adviser under the U.S. Investment Advisers Act of 1940, as amended (the "Advisers Act" and together with the 1934 Act, the "Acts), and under applicable state laws in the United States. Accordingly, in
the absence of specific exemption under the Acts, any brokerage and investment services provided by MOSL, including the products and services described herein are not available to or intended for U.S. persons.
This report is intended for distribution only to "Major Institutional Investors" as defined by Rule 15a-6(b)(4) of the Exchange Act and interpretations thereof by SEC (henceforth referred to as "major institutional investors"). This
document must not be acted on or relied on by persons who are not major institutional investors. Any investment or investment activity to which this document relates is only available to major institutional investors and will be
engaged in only with major institutional investors. In reliance on the exemption from registration provided by Rule 15a-6 of the U.S. Securities Exchange Act of 1934, as amended (the "Exchange Act") and interpretations thereof by
the U.S. Securities and Exchange Commission ("SEC") in order to conduct business with Institutional Investors based in the U.S., MOSL has entered into a chaperoning agreement with a U.S. registered broker-dealer, Motilal
Oswal Securities International Private Limited. ("MOSIPL"). Any business interaction pursuant to this report will have to be executed within the provisions of this chaperoning agreement.
The Research Analysts contributing to the report may not be registered /qualified as research analyst with FINRA. Such research analyst may not be associated persons of the U.S. registered broker-dealer, MOSIPL, and
therefore, may not be subject to NASD rule 2711 and NYSE Rule 472 restrictions on communication with a subject company, public appearances and trading securities held by a research analyst account.
For Singapore
Motilal Oswal Capital Markets Singapore Pte Limited is acting as an exempt financial advisor under section 23(1)(f) of the Financial Advisers Act(FAA) read with regulation 17(1)(d) of the Financial Advisors Regulations and is a
subsidiary of Motilal Oswal Securities Limited in India. This research is distributed in Singapore by Motilal Oswal Capital Markets Singapore Pte Limited and it is only directed in Singapore to accredited investors, as defined in the
Financial Advisers Regulations and the Securities and Futures Act (Chapter 289), as amended from time to time.
In respect of any matter arising from or in connection with the research you could contact the following representatives of Motilal Oswal Capital Markets Singapore Pte Limited:
Varun Kumar
Varun.kumar@motilaloswal.com
Contact : (+65) 68189232
Office Address:21 (Suite 31),16 Collyer Quay,Singapore 04931
Kadambari Balachandran
kadambari.balachandran@motilaloswal.com
(+65) 68189233 / 65249115
Motilal Oswal Securities Ltd
14 October 2016
Motilal Oswal Tower, Level 9, Sayani Road, Prabhadevi, Mumbai 400 025
Phone: +91 22 3982 5500 E-mail: reports@motilaloswal.com
52