India Strategy
|
Get on track please !
Thematic
|
20 March 2018
Automobiles
Batteries:
Huge opportunities,
but challenges too
Jinesh Gandhi - Research Analyst
(Jinesh@MotilalOswal.com); +91 22 6129 1524
Deep A Shah - Research Analyst
(Deep.S@MotilalOswal.com);
Suneeta Kamath - Research Analyst
(Suneeta.Kamath@MotilalOswal.com)
Investors are advised to refer through important disclosures made at the last page of the Research Report.
Motilal Oswal research is available on www.motilaloswal.com/Institutional-Equities, Bloomberg, Thomson Reuters, Factset and S&P Capital.

Thematic | Automobiles
Contents:
Automobiles | Batteries: Huge opportunities, but challenges too
Summary .............................................................................................................................. 3
Story in charts....................................................................................................................... 5
Lithium-ion and lead-acid batteries to co-exist ..................................................................... 7
GST to drive consolidation, benefitting AMRJ/EXID ............................................................ 13
Auto replacement offers secular profitable growth ............................................................ 20
Auto OEM: Auto volume recovery to drive growth ............................................................. 23
E-rickshaw, Motive power, Solar: New avenues… ............................................................... 24
Industrial segment to stabilize over 6-9 months ................................................................. 29
Valuation and view – concerns overplayed ......................................................................... 34
Companies .......................................................................................................................... 37
Exide Industries .................................................................................................................. 38
Amara Raja Batteries ......................................................................................................... 48
March 2018
2

Thematic | Automobiles
Automobiles | Batteries
Huge opportunities, but challenges too
Exide and Amara Raja at the forefront
The battery industry is evolving, led by cyclical slowdown in the auto battery segment
as well as competitive pressures in the industrial battery segment.
GST would drive consolidation in the replacement market of automotive and inverter
batteries, leading to strong growth of 16-17% for the organized players.
New segments in industrial batteries – e-rickshaw, motive power, and solar
applications – would drive growth, as conventional drivers of this segment stabilize.
Electric vehicles (EVs) are unlikely to displace lead acid batteries (LAB), as these are
still preferred for SLI (starter, lighting and ignition) application. Manufacturing of Li-ion
batteries could be a USD42b opportunity by 2030 (~9x of LAB).
While we like both AMRJ and EXID, we prefer EXID over AMRJ due to its cheaper
valuations (~30% discount to AMRJ after adjusting for insurance business value).
EVs not to displace lead-acid batteries; to create opportunity to manufacture
lithium-ion batteries:
Contrary to general perceptions, electric cars (EV) have a 12v
lead acid battery (LAB) as auxiliary battery for SLI (starter, lighting and ignition)
applications. We believe LAB will remain relevant even in the EV world. We expect
localization of Li-ion battery to be highest priority for OEMs to reduce cost of
batteries and lower forex exposure. Given the criticality of the battery and scope of
differentiation it offers, we expect OEMs to manufacture EV batteries in-house. Li-
ion batteries could be a ~USD42b opportunity by 2030 (9x the automotive LAB
opportunity). Based on this, the cell manufacturing opportunity would be ~USD15b.
GST to drive consolidation, benefitting AMRJ/EXID:
The share of the unorganized
segment in the replacement market has been gradually declining, but is still 40-50%.
Our analysis suggests that non-compliant manufacturers (those who evaded indirect
taxes) enjoy a price advantage as high as >20%. While we are yet to see material
change in compliance post GST implementation, cost of doing business is expected
to increase for non-compliant players, as the government’s focus shifts towards
higher compliance. In the overall battery replacement market, we expect the share
of unorganized players to reduce from ~45% to ~27% by FY22.
Automobile | Batteries
Huge opportunities, but
challenges too
Replacement segment offers secular and profitable growth opportunity:
The
automotive replacement battery segment offers a secular and profitable growth
opportunity, driven by (a) increasing penetration of automobiles driving expansion
in automobile population, and (b) GST-led consolidation. The auto replacement
segment enjoys the highest profitability due to (a) B2C nature of the business, (b)
Jinesh Gandhi
high pricing power with diffused customer base, and (c) low competitive intensity.
+
91 22 3980 5416
We expect AMRJ and EXID to outperform the industry, with revenue CAGR of 16-
Jinesh.Gandhi@motilaloswal.com
17%, driven by market share gains from the unorganized players.
Please click here for Video Link
March 2018
3

Thematic | Automobiles
E-rickshaw, motive power, solar applications – new avenues can drive growth in
industrial sector:
The e-rickshaw battery market is estimated to grow at ~16% CAGR
over FY17-20 to ~INR41b. Though AMRJ and EXID have been late entrants in this
segment, they are now heavily focused on this fast growing and lucrative segment.
The GST-led consolidation of warehouses should boost demand for forklifts, pallet
trucks, stackers, order pickers, and reach trucks among others, in turn driving
demand for motive power batteries. Assuming motive power contributes ~15% to
the industrial segment by FY22 (v/s 1% currently and 34% globally), this segment
offers an opportunity of INR25b-30b as against <INR2b currently.
Industrial segment to stabilize over 6-9 months:
The conventional industrial
segment (ex e-rickshaw, motive power and solar) is likely to stabilize from 2HFY19
and grow from FY20, driven by 8-10% CAGR in UPS, stabilization in the telecom
segment (from 2HFY19) and continued weakness in inverters. The home inverter
segment should also witness a shift from unorganized (>50%) players, benefitting
AMRJ/EXID. In the telecom tower battery segment, demand is bottoming out and
competition is peaking out. Demand from this segment is expected to recover, led
by increase in tenancy ratio to 2.45x in FY20 (from 2.3x in FY17). Also, stabilization in
competitive intensity should support full pass-through of lead cost inflation.
Valuation and view: Concerns overplayed; valuations attractive
Over FY18-20, we expect earnings CAGR of 19%/23% for AMRJ/EXID, driven by
revenue CAGR of 15%. In our view, the key revenue drivers are: (a) strong
demand visibility in the auto OEM segment, (b) market share gains in the
replacement segment from unorganized and small organized players post GST,
and (c) emerging opportunities in e-rickshaw, motive power and solar, offsetting
pressure in telecom and inverter segments in industrial batteries.
We like both AMRJ and EXID, especially considering that (a) there is little
difference between AMRJ and EXID in terms of operating performance, and (b)
valuations are very attractive relative to auto component peers. However, EXID
(ex-Insurance) is trading at over 30% discount to AMRJ, which should narrow
down considering convergence of operating performance. We prefer EXID over
AMRJ due to relatively cheaper valuations.
Exhibit 1: Comparative valuations
EPS CAGR
(FY17-20E)
Local Peers
AMRJ
EXID
BHFC
BOS
ENDU
MSS
Global Peers
Johnson Control *
Camel Group *
Chaowei Power *
Dynavolt Renew *
12.6
14.3
39.1
15.6
29.8
31.4
L2P
22.5
19.1
75.2
PE (x)
EV/EBITDA (x)
P/BV (x)
ROE (%)
FY18E FY19E FY20E FY18E FY19E FY20E FY18E FY19E FY20E FY18E FY19E FY20E
27.7
26.4
35.1
39.0
42.7
37.8
13.0
18.2
7.3
34.9
23.0
21.4
26.5
30.1
31.2
24.4
12.0
14.6
6.3
17.3
19.6
17.5
20.1
24.5
23.4
17.5
10.7
11.9
5.2
14.4
14.5
15.0
19.4
23.3
19.1
13.2
9.4
13.5
7.1
11.7
12.3
15.5
17.8
15.2
8.9
8.8
11.4
6.3
9.8
10.2
12.4
14.5
12.0
6.3
8.4
5.4
4.5
3.3
6.8
5.7
8.2
6.8
1.7
2.1
1.2
3.0
3.9
3.0
5.7
5.1
6.8
5.7
1.6
1.9
1.0
2.0
3.3
2.7
4.7
4.5
5.7
4.7
1.5
0.9
1.6
17.3
12.6
21.0
15.2
21.0
19.2
11.6
11.9
17.5
8.4
18.0
14.0
23.5
17.9
23.9
25.4
12.7
13.2
17.1
10.3
18.3
15.3
25.5
19.6
26.5
29.3
11.7
15.0
17.8
11.9
*Bloomberg Consensus; Source: Bloomberg, MOSL
March 2018
4

Thematic | Automobiles
Story in charts
Exhibit 2: LAB Industry revenue model – Organized player to grow 13-14% CAGR on back of ~9% industry growth
(INR b)
Auto - OEM
Auto - Repl
Telecom
Inverter
UPS
e-rickshaw
Motive
Others
Total
CAGR (%) over FY17
FY17
33.4
100.1
25.0
38.5
18.0
26.0
1.6
57.3
300
Industry
FY20E
46.7
135.3
27.4
33.0
24.0
41.1
13.0
70.2
391
9.2
FY22E
54.8
162.2
30.2
29.8
29.0
51.6
27.5
80.4
465
9.2
Organized players
FY17
FY20E
FY22E
33
47
55
60
95
130
25
27
30
19
21
22
18
24
29
5
12
26
2
13
28
40
53
64
202
292
384
13.0
13.6
Organized (% of total)
FY17
FY20E
100%
100%
60%
70%
100%
100%
50%
65%
100%
100%
19%
30%
100%
100%
70%
75%
67%
75%
FY22E
100%
80%
100%
75%
100%
50%
100%
80%
82%
Source: MOSL
Exhibit 3: BNEF estimates battery to contribute ~20% to
total cost of a small car by 2030 (% of small car cost)
Exhibit 4: Automotive Li-ion battery market to be USD42b
by 2030 – ~9x automotive LAB market
Automotive Batteries
LAB (incl replacement)
Li-ion (excl replacement)
3.7
2.7
7.3
0
0.8
0
0
42.1
4.8
Source: BNEF, MOSL
Source: MOSL
Exhibit 5: Organized segment has immense opportunity in
INR300b market (%)
Exhibit 6: Share of unorganized segment in tractors and CV
segments as high as 50%
Unorganised (%)
50
50
50
SSI
segment,
10
SME
segment,
40
Organised
segment,
50
30
20
PV
Source: Industry
2W
CV
Tractors
Inverter
Source: Industry
March 2018
5

Thematic | Automobiles
Exhibit 7: Shift from unorganized to drive organized player
growth to ~16.7% CAGR
INR b
Total Auto Replacement Market
Organized
Unorganized
Share (%)
Organized
Unorganized
FY17E
100
60
40
60
40
FY22E
162.2
129.7
32.4
80
20
Source: Industry
CAGR
(FY17-22E)
10.1
16.7
-4.1
Exhibit 8: Organized players to gain share in the addressable
replacement market *
Organized players share of addressable
replacement market *
63%
54%
73%
FY17
FY20E
* Total LAB - Auto OEM - Telecom
FY22E
Source: Industry
Exhibit 9: Auto replacement segment to grow ~10% CAGR over FY17-22E
FY17
FY22E
CAGR (%)
Population Avg. Price
Population Avg. Price
Size (INR b)
Size (INR b) FY17-22E
('000 units) (INR/LAB)
('000 units) (INR/LAB)
2W
3Ws
PVs
LCVs
M&HCVs
Tractors
142,746
6,565
26,286
3,728
4,332
5,118
833
2363
3370
3093
8754
5423
39.6
5.2
29.5
3.8
12.6
9.3
100
221,454
8,206
39,721
4,777
6,662
7,124
901
2558
3648
3348
9476
5871
66.5
7.0
48.3
5.3
21.0
13.9
162.2
10.9
6.2
10.3
6.8
10.7
8.5
10.1
Source: MOSL
Total Replacement Market INR Bn
Exhibit 10: E-rickshaw batteries to grow at 16.4% CAGR
Estimated size (INR m)
31,080
26,040
20,550
7,500
35,742
41,103
Exhibit 11: E-rickshaw battery is dominated by small players
Organised
10%
Small
organised
20%
Others
70%
2015
2016
2017
2018E
2019E
2020E
Source: Industry
Source: Industry
March 2018
6

Thematic | Automobiles
Lithium-ion and lead-acid batteries to co-exist
Li-ion battery manufacturing opens up addressable market of USD42b
Contrary to general perceptions, electric cars have a 12v lead-acid battery (LAB) as
auxiliary battery for SLI (starter, lighting and ignition) applications. We believe LAB will
continue to be relevant even in the EV world.
We expect localization of Li-ion batteries to be the highest priority for OEMs to reduce
the cost of batteries and also lower forex exposure. Given the criticality of the battery
and scope of differentiation it offers, we expect OEMs to manufacture EV batteries in-
house. In this case, localizing cells would be a more relevant opportunity for LAB
manufactures, despite no synergies or competitive advantages.
Assuming we attain the 2030 electrification targets set by NITI Aayog (40% of all
private vehicle sales to be EV, 100% of all intra-city public vehicles to be EV), Li-ion
batteries would be a ~USD42b opportunity (9x the automotive LAB opportunity).
Based on this, the opportunity for cell manufacturing would be ~USD15b.
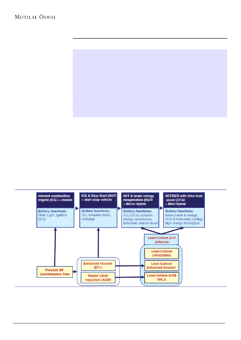
Lead-acid battery evolution has kept pace with changing demand
Lead-acid batteries have undergone remarkable evolution to keep up with
changing car manufacturing technologies.
Currently, lead-acid batteries serve all the power needs of start-stop vehicles
throughout the world and are also becoming common in higher-end hybrid
electric vehicles.
According to the Advanced Lead Acid Battery Consortium (ALABC), the 12V lead-
acid battery has been the mainstay of motor vehicles, and this will continue for
many years to come.
Exhibit 12: Evolution of lead-acid battery
Source: The advanced lead acid battery consortium (ALABC)
March 2018
7

Thematic | Automobiles
Lead acid battery to remain for SLI applications in EVs
Contrary to general perceptions, electric cars have 12v Lead Acid Battery (LAB)
as auxiliary battery for SLI (Starter, Lighting and Ignition) applications – similar to
ICE engine powered car.
LAB is preferred for its ability to provide the high surge currents needed for an
automobile’s starter motor, making them a reliable power source at an
affordable cost.
Hence, we believe LAB will continue to remain relevant even in EV world, unless
there is any significant change in technology.
However full electric 2W and 3W vehicles don’t operate on lead acid battery,
hence can risk existing lead acid batteries opportunities going ahead. We
estimate 2Ws and 3Ws contribution to Automotive battery segment at
~40%/~4% (including aftermarket demand).
Exhibit 13: Superior cold cranking capabilities of Lead Acid makes it apt for SLI function
LAB scores over Li-ion
batteries in providing initial
burst of power, especially in
cold weather, making it
preferable for SLI
applications
Source: Johnson Matthey Battery Systems, MOSL
Exhibit 14: Use of lead-acid batteries in leading EV models across OEMs
EV make
GM Spark
Fiat 500e
Honda Fit
Nissan Leaf
Mitsubishi i-MiEV
Ford Focus
Smart ED
BMW i3
Tesla S 60
Tesla S 85
Tesla X
Chevrolet Bolt EV
Kia Soul EV
Hyundai Ioniq EV
Battery
21kWh
24kWh
20kWh
30kWh
16kWh
23kWh
16.5kWh
22kWh
60kWh
90kWh
75kWh
60kWh
27kWh
28kWh
Range km (miles)
120km (75)
135km (85)
112km (70)
160km (100)
85km (55)
110km (75)
90km (55)
135km (85)
275km (170)
360km (225)
472km (295)
380km (238)
211km (132)
200km (124)
Lead acid battery
Yes
Yes
Yes
Yes
Yes
Yes
Yes
Yes
Yes
Yes
Yes
Yes
Yes
Yes
Source: Company
March 2018
8

Thematic | Automobiles
Exhibit 15: Hybrid vehicles that use lead-acid batteries for SLI functions
Vehicle
Toyota Prius Liftback
Toyota Camry Hybrid
Ford Fusion Hybrid
Toyota Prius C Hybrid
Ford C-Max Hybrid
Toyota Prius V Hybrid
Hyundai Sonata Hybrid
Toyota Avalon Hybrid
Chevrolet Malibu-Eco
Kia Optima Hybrid
Hyundai Ioniq Hybrid
High voltage battery
201.6 Volt Nickel-metal hydride
244.8 Volt Nickel-metal hydride
300 Volt Lithium-ion
201.6 Volt Nickel-metal hydride
300 Volt Lithium-ion
201.6 Volt Nickel-metal hydride
270 Volt Lithium-ion
244.8 Volt Nickel-metal hydride
130 Volt Lithium-ion
270 Volt Lithium-ion
240 Volt Lithium-ion
SLI battery
12v Lead-acid
12v Lead-acid
12v Lead-acid
12v Lead-acid
12v Lead-acid
12v Lead-acid
12v Lead-acid
12v Lead-acid
12v Lead-acid
12v Lead-acid
12v Lead-acid
Source: ALABC.org,
Exhibit 16: Battery setup in Ford Fusion hybrid vehicle
Exhibit 17: Battery setup in Chevrolet Volt hybrid vehicle
Source: Industry
Source: Industry
Localization critical for lowering costs for EVs
Considering that 2/3
rd
of the value of an EV is currently dependent on imports
(batteries, motors, electronics, chargers, etc), it is imperative for the industry to
increase localization for reducing costs of EVs as well as for protecting jobs.
Li-ion batteries would be single most expensive component of EV, with
contribution pegged at 30-40% of cost of EV.
Hence, we expect it be highest priority for OEMs to localize battery sourcing to
reduce cost of batteries as well lower forex exposure. However, level of
backward integration for batteries will evolve with volumes of EVs.
Exhibit 19: BNEF estimates battery to contribute ~20% to
total cost of a small car by 2030 (% of small car cost)
Exhibit 18: M&M expects battery to be ~33% of vehicle cost
by 2022 (from ~40% currently)
% of Verito diesel cost
2.3x
Battery
bBox
eBox+PT
Body
eVerito 2018
-22%
-4%
-35%
1.78x
Battery
bBox
eBox+PT
Body
eVerito 2022 (Target)
Source: M&M, MOSL
Source: BNEF
March 2018
9

Thematic | Automobiles
Localization of Li-ion battery to be gradual and progressive
"While batteries today
contribute 39% to the cost
of an EV, over 9% of that is
comprised by battery
packaging, while remaining
30% comes from the cells
itself. While we can start
things by localizing 9% in
India, cell technology is also
changing rapidly."
Mr Anil
Srivastava, Advisor
(Transportation), NITI
Aayog
India is not only late to enter Li-ion battery manufacturing, it would also face
several challenges in form of a) No/low reserves for key minerals like lithium &
cobalt, b) limited tech know-how for the Li-ion batteries, c) uncertainty of
technology and no clarity on policies.
NITI Aayog has laid out roadmap for the development of India’s battery
manufacturing industry, with three stages for progressively capturing larger
economic value at each stage.
Stage one:
Developing battery pack manufacturing capacity and establishing a
multi stakeholder research and development consortium.
Stage two:
Scaling supply chain, capitalizing on research and development, and
realizing the benefits of the consortium-led approach to set strategy and
planning for battery cell manufacture.
Stage three:
Scaling end-to-end manufacturing capacity for batteries,
particularly focusing on battery cell capacity, based on imported cathodes.
Exhibit 20: Stage-wise opportunity from battery manufacturing to meet India’s EV
ambition
Cum. battery
Total market
Stage requirements
size (INR T)
(GWh)
1
2
3
120
970
2,410
1.3-1.4
6.1-8.9
11.7-17.1
Imports
Complete Cells
Cathodes
Domestic manufacturing
Battery packs
End-to-end battery manufacturing
Source: NITI Aayog
Some Cells, cathodes Battery packs + limited cell production
Opportunity to localize battery pack and cells in EV battery
“The difficulty with EVs in
India is that the battery will
come from China. If we find
a competitive partner in
India, it could be very
different.”
Eric Feunteun,
EV Global Program
Director, Groupe Renault
The following exhibit 21 shows the value contribution of different battery
components from Tesla’s factory in the US.
The battery cell is single largest component (in value, with 30-35% of cost of a
Li-ion battery) in the manufacturing of lithium-ion batteries, followed by battery
packs.
Cathode mineral will be imported considering no/low deposits of key minerals in
India. However, over period opportunity exists in locally manufacturing both
battery packs (25-40% of the value) and cells (30-35% of the value).
March 2018
10

Thematic | Automobiles
Exhibit 21: Battery cost break-down for Tesla’s gigafactory and opportunities for value capture
Source: NITI Aayog
EVs: Can AMRJ and EXID tap USD15b opportunity by 2030?
"Besides the alloy
development we are also
considering the alternative
chemistries. The work on
research, capital costs and
partnerships is currently
underway. We expect to
finalise the technologies
and the investment plans in
a year or two,"
Mr
Ramachandra Galla,
Chairman, Amara Raja
NITI Aayog estimate that India would require minimum of 20 gigafactory scale
battery manufacturing plants, collectively producing approximately 800 GWh of
batteries per year by 2030 to support 100% EV sales across all types of PVs.
Given that the criticality of battery and scope of differentiation it offers, we
expect OEMs to manufacture EV batteries in-house. In this case, localizing cells
would be a more relevant opportunity for LAB battery manufactures, though
there are no synergies or competitive advantage which LAB players enjoy.
However, foray into cell manufacturing will require a) sourcing of relevant
technology, b) significant investments, c) high gestation period (2-3 years) for
setting-up plant of gigafactory scale and d) ability to bear losses till adequate
scale is achieved.
Assuming we attain 2030 electrification targets set by NITI Aayog (40% of all
private vehicle sales to be EV, 100% of all intra-city public vehicles to be EV), Li-
ion batteries would be ~USD42b opportunity (9x of Automotive LAB
opportunity). Based on this, opportunity on cell manufacturing would be
~USD15b.
Both AMRJ and EXID are evaluating this opportunity in Li-ion battery
manufacturing, though they are yet to finalize their strategy for the same.
Exide recently entered in a JV with Chaowei Power (China) for manufacturing of
Li-ion batteries. Also, as per media articles, it is also exploring sourcing of
technology from German company and IIT Chennai.
Similarly, AMRJ has option to source Li-ion technology from its partner Johnson
Control (will have to enter into separate agreement) as well as source it from
any other player.
11
March 2018

Thematic | Automobiles
Exhibit 22: Automotive Li-ion battery market to be USD42b
by 2030 – ~9x automotive LAB market
LAB (incl replacement)
Li-ion (excl replacement)
Li-ion opportunity (as 'x' of LAB)
8.8
42.1
Exhibit 23: Cell pack manufacturing opportunity to be
USD15b – potential opportunity for LAB manufacturers
USD b
Cathode
mineral
$8
Cell pack
$15
Potential
opportunity for
AMRJ/EXID
2.0
2.7
0.3
0.8
FY20E
3.7
7.3
4.8
FY30E
Source: MOSL
Battery
pack
$19
Source: MOSL
FY25E
Exhibit 24: Sizing li-ion battery market, based on NITI Aayog’s estimates for EV penetration
FY18E
Total Volumes ('000 units)
2W
3W
4W
- of which fleet
- of which personal
Buses
LCVs
M&HCVs
EV Penetration (%)
2W
3W
4W
- of which fleet
- of which personal
Buses
LCVs
M&HCVs
EV Battery packs (Kwh)
2W
3W
4W
- of which fleet
- of which personal
Buses
LCVs
M&HCVs
Battery pack Price (USD/Kwh)
Li-ion Battery market size (USD b)
2W
3W
4W
Buses
LCVs
M&HCVs
Total Li-ion Market (USD b)
22,312
823
4,183
335
3,849
51
47
FY20E
26,506
924
5,248
472
4,775
56
52
3
10
1
0
0
0
3
5
40
40
40
200
320
262
0.6
0.1
0.0
0.0
0.0
0.0
0.8
FY25E
35,806
1,103
8,097
972
7,125
75
70
20
30
20
2
10
10
3
5
40
40
40
200
320
182
3.9
0.3
2.5
0.7
0.3
0.4
7.3
FY30E
41,509
1,279
11,897
1,785
10,113
96
89
40
50
100
30
50
50
3
5
40
40
40
200
320
156
7.8
0.5
30.1
3.7
1.5
2.2
42.1
Source: MOSL
302
March 2018
12

Thematic | Automobiles
GST to drive consolidation, benefitting AMRJ/EXID
Offering lower priced brands to challenge unorganized segment
Our analysis suggests that non-compliant manufacturers (those who evaded excise
and VAT) enjoyed price advantage as high as >20%. Post income tax (as non-compliant
manufacturers would be evading of income tax as well), this could be 22-26%.
The share of the unorganized segment in the replacement market has been gradually
declining, but is still 40-50% according to our industry sources.
While we are yet to see material change in compliance post GST implementation, the
cost of doing business is expected to increase gradually for non-compliant players, as
the government’s focus shifts towards higher compliance.
Our interactions with channel partners suggest that AMRJ and EXID are increasingly
promoting competitively-priced entry-level brands with shorter warranty period.
In the battery replacement market, we expect the share of unorganized players to
reduce from ~45% to ~27% by FY22. Organized players like AMRJ/EXID should grow at
16.7% CAGR over FY17-22 (v/s ~10% for the industry) in the auto replacement
segment.
Unorganized/semi-organized segment accounts for 40-50% of battery
industry…
The Indian lead acid battery industry is ~INR300b (~USD4.7b) in size and has
been growing at a CAGR of 10-12%.
In terms of application, it is equally split between Automotive segment and non-
automotive segment.
The industry is divided into three segments: (a) organized segment (INR150b
market controlled by five manufacturers), (b) SME (INR100b-120b), and (c) SSI
(INR30b).
Given high share of demand from replacement demand for segments like
automotive, home inverter, UPS, traction etc, share of unorganized/semi-
organized players is high at ~50% of the total demand.
Exhibit 26: …but dominated by replacement demand in
most segments
Replacement demand (% of total segment)
80
80
73
50
Auto - Repl
33%
Exhibit 25: Indian LAB market of INR300b market is equally
split between autos & non-autos segment (%)…
Others
19%
Auto - OEM
11%
Motive
1%
e-rickshaw
9%
UPS
6%
Inverter
13%
Telecom
8%
Auto
Source: Industry
Inverter & UPS
Traction &
Telecom
Others
Source: Industry
March 2018
13

Thematic | Automobiles
Exhibit 27: Organized segment has immense opportunity in
INR300b market (%)
Exhibit 28: Industry is fragmented, with 4,000+
manufacturers
Number of players
30,000
Avg. revenue per player (INR Mn)
4000+
SSI
segment,
10
SME
segment,
40
Organised
segment,
50
5
Organised
Source: Industry
35
3,429
SME
8
Small/Unorganised
Source: Industry
…GST to bring unorganized segment under tax net…
Excise-sales tax indirect tax regime had lower compliance due to limited inter-
play between excise and sales tax. As a result evasion of sales tax was much
easier despite buying excise paid input cost. Revenue threshold for excise was
INR15m and for sales tax was INR0.5-1m for VAT.
Though GST has revenue threshold of INR2m, unlike earlier regime, it captures
entire value-chain in GST net thereby improving compliance.
Considering most of the in-puts for LAB are largely supplied by the organized
segment, it would be difficult for smaller/un-organized players to evade GST.
This will bring number of small/un-organized players under the tax net, resulting
in decline in price competitiveness of the small/ unorganized manufacturers.
Our analysis suggests that non-compliant manufacturers (those who evaded
excise and VAT) enjoyed price advantage as high as >20%, while post income tax
(as non-compliance at indirect tax would mean evasion of income tax as well)
the same can range from 22-26%.
Exhibit 29: Widening revenue threshold under GST to benefit organized players
Revenues threshold (INR m)
15
0.5-1
Excise
VAT
2
GST
Source: Industry
March 2018
14

Thematic | Automobiles
Exhibit 30: Indicative price advantage to small/unorganized manufacturers
Non-compliant
Ex-factory price (INR)
Excise @12.5%
Other cost
Dealer Margin@13%
VAT@12.5%
GST@28%
Price advantage for non-compliant
players (%)
100
0
5
105
14
119
119
0
21
Partially
compliant
100
0
5
105
14
119
134
0
11
Source: Company
Fully compliant
(pre GST)
100
12.5
5
117.5
15
133
150
0
Fully compliant
(post GST)
100
0
5
105
14
119
0
152
…share of unorganized segment to recede gradually
The share of the unorganized segment in the replacement market has been
gradually declining, but is still 40-50%.
Based on our interactions with industry experts and channel partners, organized
players dominate the PV and 2W segments, with 70-80% share.
The share of unorganized/small organized players in the CV, tractors and home
inverter segments is higher at 50-60%.
While we are yet to see material change in compliance post GST
implementation, cost of doing business is expected to increase for non-
compliant players gradually as focus of the government shifts towards higher
compliance.
Exhibit 32: Share of unorganized segment in tractors and CV
segments as high as 50%
Unorganised (%)
50
35
20
30
50
50
Exhibit 31: Unorganized segment share to recede gradually
65
Unorganised (%)
50
FY10
FY17
FY20E
Source: Industry
PV
2W
CV
Tractors
Inverter
Source: Industry
Organized sources of key inputs to drive higher compliance under GST era
To understand likely indirect tax evasion by the unorganized segment, we have
analyzed LAB supply chain to understand areas of evasion and possibility of
plugging those loop-holes under GST.
Lead, lead separators, sulfuric acid and plastic containers are the key
components of LAB.
Earlier, unorganized players could stay out of tax net by sourcing recycled
lead/plastic, separator from unorganized channel and despite buying acid from
organized channel (forgoing input tax credit).
15
March 2018

Thematic | Automobiles
Under GST, given scrap batteries would also be taxed (at 18% GST v/s 28% for
new batteries), large part of recycled lead would also be captured in the tax net.
With ability to track movement of key inputs, we see possibility of higher tax
compliance under GST regime.
Exhibit 33: Analysis of supply chain for lead-acid batteries
Key raw
material
Lead
Key suppliers
Remark
~7% of demand
~20% of demand
+200 local players
Though Industry is fragmented, Daramic enjoys
lion’s share of separators
Industry is fragmented with 100+ players
Hindustan Zinc
Imports
Lead smelters such as Gravita India,
Nile Ltd, Tirupati Ltd etc
Separators Daramic
Associated battery products
Microporous
Entek
Containers Manika Moulding
Anmol Plastics
Sulfuric Acid Dharamshi Morarjee Chemicals
Bodal Chemicals
Aarti Industries
Tata Chemicals
Highly fragmented industry, but largely organized.
Sulfuric acid from used batteries can’t be reused
by unorganized battery.
Source: Industry MOSL
Exhibit 34: Recycled battery - major source giving access to recycled lead & plastics to unorganized battery manufacturers
Source: Industry
March 2018
16

Thematic | Automobiles
Exhibit 35: Major source giving access to cheap components to unorganized battery manufacturers
Scrap plastic,
Secondary lead
alloys and Spent
Acid
Scrap battery collection (Auto service
cent, scrap dealers, retailers)
Battery Recycling (secondary lead
smelters - biggest source for
unbranded battery)
Price sensitive
customers in CV and
tractor segment
Sold through
unorgansed channel
New battery
manufacturing using
recycled lead and
plastic
Plastic recycling,
lead and acid
reclamation
Source: Industry
Exhibit 36: Lead source flow chart
Hindustan Zinc supplies
~0.14m (7% of demand)
tonnes per annum
Virgin Lead
Imports of ~0.3-0.4m
tonnes per annum (17-20%
of demand)
Lead (~50% of total RM
cost for leading battery
manufacturers)
Recycled Lead
1.3-1.4m tonnes per
annum (70-75% of
demand)
Source: Industry
What large organized players are doing to take on smaller players?
Exide is looking to sell at
least one million Dynex
batteries in the current
financial year
Our interactions with channel partners suggest that both AMRJ and EXID are
increasingly promoting entry level brands at competitive pricing and shorter
warranty period.
EXID is offering brands such as
Dynex
and
SF Sonic
with limited warranty period
and lower price to compete against local brands.
AMRJ is aggressively targeting expansion and distribution of its
powerZONE
brand in metropolitan/tier-I cities to compete against local brands/products.
Expanding distribution network in the semi-urban and rural markets would help
AMRJ and EXID to gain market share from unorganized/local brands.
March 2018
17

Thematic | Automobiles
Exhibit 37: PowerZone and Dynex are lower-tier brands from AMRJ and EXID, targeted at the value segment
Source: Industry
Exhibit 38: Price comparison across brands – 35AH petrol for 4W
Category
Ampere
35
35
35
35
35
35
35
35
35
35
35
35
35
35
35
35
35
35
Type
EQIP35L
MT35L
MI35L
EZ35L
EXLC35L
GOLD35L
50B20R
42B20R
38B20R
BL400RMF
FR400RMF
PZ3500R
PZ350MF
DMA 44B20L
DMX 40B24L
35AH Petrol
35AH Petrol
35AH Petrol
Brand
Exide Eqip
Exide Matrix
Exide Mileage
Exide Ezzy
Exide Little Champ
Exide Gold
Amaron Pro
Amaron Flo
Amaron Go
Amaron Black
Amaron Fresh
Amararaja Powerzone
Amararaja Powerzone
Exide Dynex Matrix
Exide Dynex Max
Gowell
Electra
E-Mark
Price
5,997
5,712
4,884
4,071
3,741
3,980
5,310
4,716
4,284
3,753
3,504
3,368
3,280
3,410
3,264
3,284
3,310
3,254
Warranty
72 months
60 months
48 months
36 months
24 months
18 months
60 months
48 months
36 months
18 months
12 months
18 months
12 months
18 months
12 months
12 months
12 months
12 months
Source: Industry, MOSL
Exide
Amaron
Powerzone
Dynex
Local brands
Shift from unorganized to drive stronger growth for AMRJ/EXID
We estimate auto replacement segment to grow ~10% CAGR over FY17-22E.
We expect gradual shift from unorganized players to benefit AMRJ/EXID, with
share of unorganized in autos reducing from ~40% currently to ~20% by FY22E.
In overall battery replacement market, we estimate share of unorganized to
reduce from ~45% to ~27% by FY22E.
As a result, we expect organized players like AMRJ/EXID to grow faster in auto
replacement segment at ~16.7% CAGR over FY17-22E (v/s ~10% for the
industry).
March 2018
18

Thematic | Automobiles
Exhibit 39: Shift from unorganized to drive organized player growth to ~16.7% CAGR
INR b
Total Auto Replacement Market
Organized
Unorganized
Share (%)
Organized
Unorganized
FY17E
100
60
40
60
40
FY20E
135.3
94.7
40.6
70
30
FY22E
162.2
129.7
32.4
80
20
Source: MOSL
CAGR
(FY17-22E)
10.1
16.7
-4.1
Exhibit 40: Organized players to gain share in the addressable replacement market *
Organized players share of addressable replacement market *
73%
63%
54%
FY17
* Total LAB - Auto OEM - Telecom
FY20E
FY22E
Source: MOSL
March 2018
19

Thematic | Automobiles
Auto replacement offers secular profitable growth
AMRJ/EXID to grow faster on share gain from unorganized players
The automotive replacement battery segment offers a secular and profitable growth
opportunity, especially for market leaders like AMRJ/EXID, driven by (a) increasing
penetration of automobiles driving expansion in automobile population, and (b) GST-
led consolidation.
The auto replacement segment enjoys the highest profitability due to (a) B2C nature
of the business, (b) high pricing power with diffused customer base, and (c) low
competitive intensity.
In FY17, the unorganized segment is estimated to account for 35-40% of the
automobile battery replacement market, with over 50% share in CVs and tractors. In
the replacement market, AMRJ and EXID have been able to gain substantial market
share by (a) launching entry-level products, (b) widening the distribution network, (c)
increasing marketing initiatives, and (d) improving service levels.
AMRJ and EXID should outperform the industry, with revenue CAGR of 16-17% (on the
back of ~10% industry growth), driven by market share gains from unorganized
players. This is based on the expectation that the share of unorganized players would
decline from ~40% in FY17 to ~20% by FY22.
Replacement segment offers secular & profitable growth opportunity
Automotive replacement battery segment offers secular and profitable growth
opportunity, especially for market leaders like AMRJ/EXID.
Auto replacement segment enjoys highest profitability in the battery industry
due to a) B2C nature of business, b) high pricing power with diffused customer
base, c) low competitive intensity.
New vehicle volume grew at a CAGR of 9.7% over FY08-17. This augurs well for
demand in the replacement market, which is driven by factors such as number
of vehicles in use, average battery life and average age of vehicles.
An automobile battery's life of 3-3.5 years translates into linear replacement
demand from the existing vehicle population.
Considering strong structural growth story of Indian automotive industry, we
believe LAB players are very good proxy to play this growth. We estimate
automotive population to improve at ~8.7% CAGR over FY17-22E.
Exhibit 41: We estimate 8.8% CAGR in auto replacement battery revenue over FY13-17 v/s
auto sales volume CAGR of 4%
Auto volume growth
14.1
13.7
12.7
13.7
11.6
Auto replacement battery demand growth
14.8
11.7
9.0
7.5
7.2
6.9
10.2
12.0
0.4
25.7
28.2
6.5
(6.1)
(4.4)
FY14
3.9
FY08
FY09
FY10
FY11
FY12
FY13
FY15
FY16
FY17
Source: SIAM, MOSL
March 2018
20

Thematic | Automobiles
Auto replacement segment revenues to grow at 10% CAGR over FY17-22
As per our estimates, the replacement segment contributed 65-70% of auto
segment revenues for AMRJ and EXID in FY17.
We believe the tepid growth in auto OEM volume at 4.3% CAGR over FY14-17
(PV volume grew at 7% CAGR) would have limited impact over next couple of
years, as new vehicles constitute only ~10% of the total replacement
population.
We expect auto replacement segment revenue for the battery industry to grow
at 10% CAGR over FY17-22E.
Exhibit 42: Slowdown during FY14-17 in 2W and 4W OEM volumes to have marginal impact on replacement population
2Ws
Popln (Mn)
Vols (T-3) as % of Popln
14
4Ws
11
12
10
Popln (Mn)
Vols (T-3) as % of Popln
12 12
11
10 9 9 9
11 11 11 10
11 11
10 10 10 10
9 8 10
11 11 10 10
10 9
10
10 10 11 10
10
9
9 9 10
Source: SIAM, MOSL
Exhibit 43: Auto replacement segment to grow ~10% CAGR over FY17-22E
FY17
FY22E
CAGR (%)
Population Avg. Price
Population Avg. Price
Size (INR b)
Size (INR b) FY17-22E
('000 units) (INR/LAB)
('000 units) (INR/LAB)
2W
3Ws
PVs
LCVs
M&HCVs
Tractors
142,746
6,565
26,286
3,728
4,332
5,118
833
2363
3370
3093
8754
5423
39.6
5.2
29.5
3.8
12.6
9.3
100
221,454
8,206
39,721
4,777
6,662
7,124
901
2558
3648
3348
9476
5871
66.5
7.0
48.3
5.3
21.0
13.9
162.2
10.9
6.2
10.3
6.8
10.7
8.5
10.1
Source: MOSL
Total Replacement Market INR Bn
AMRJ and EXID to gain market share from unorganized segment
In FY17, the unorganized segment is estimated to account for 35-40% of the
automobile battery replacement market, with over 50% share in CVs and tractor
segment.
The replacement market is highly fragmented, especially for commercial
vehicles and tractors. Unorganized manufacturers are also strong players in cost
conscious rural markets.
In the replacement market, AMRJ and EXID have been able to gain substantial
market share through (a) launching entry level products, (b) widened
distribution network, (c) increased marketing initiatives and (d) improved
service levels.
AMRJ and EXID should outperform the industry, with revenue CAGR of 16-17%,
driven by market share gains from the unorganized players. This is based on
21
March 2018

Thematic | Automobiles
expectation of share of unorganized players falling from ~40% in FY17 to ~20%
by FY22E.
Further, AMRJ and EXID’s ability to pass on lead inflation through price hikes
also offers value growth opportunity during the period.
Exhibit 44: Shift from unorganized to drive organized player growth to ~16.7% CAGR
INR b
Total Auto Replacement Market
Organized
Unorganized
Share (%)
Organized
Unorganized
FY17E
100
60
40
60
40
FY20E
135.3
94.7
40.6
70
30
FY22E
162.2
129.7
32.4
80
20
Source: MOSL
CAGR
(FY17-22E)
10.1
16.7
-4.1
Exhibit 45: Automotive battery segment mix
OEM
25%
Exhibit 46: AMRJ/EXID control 2/3 of the 4W and 2W
replacement market
AMRJ
36
EXID
35
rd
30
Replaceme
nt
75%
Source: Industry, MOSL
30
4W replacement
2W replacement
Source: Industry, MOSL
March 2018
22

Thematic | Automobiles
Auto OEM: Auto volume recovery to drive growth
Stronger growth in CVs and PVs could drive faster growth for OEM segment
Auto volumes are on the recovery path since FY18, after tepid CAGR of ~4.5% over
FY12-17. We expect 9.5% CAGR in automobile industry volumes over FY17-22.
Recovery in auto OEM volumes, which contribute ~30% to the automotive battery
segment (~15% to total revenues), is likely to significantly benefit AMRJ and EXID, as
between them they enjoy over 90% share of the auto OEM segment.
We expect battery demand from the auto OEM segment to also recover and grow at a
CAGR of 10.5% over FY17-20.
OEM on recovery path; to aid battery demand from this segment
Auto volumes are on recovery path since FY18, after tepid growth of ~4.5%
CAGR over FY12-17.
Auto industry is back on growth path after series of regulatory action impacting
demand since 3QFY17 (in form of demonetization, confusion over transition to
BSIV, GST implementation).
We expect automobile industry volume to grow at a CAGR of 10.2% over FY17-
20E.
Exhibit 48: EXID continues to dominate OEM market
AMRJ
8.5
38
15
60
EXID
75
Exhibit 47:
Expect 10.2% CAGR in industry volume over FY17-20
Vehicles
2.1
8.1
3.5
5.0
Growth (%)
11.4
10.3
4.1
FY13
FY14
FY15
FY16
FY17 FY18E FY19E FY20E
Source: SIAM, MOSL
4W OEM
2W OEM
Source: Company, MOSL
OEM segment revenues to grow at 10.5% CAGR over FY17-22E
Volume recovery in the auto OEM volumes, which contributes ~30% to
automotive battery segment (~15% to total revenues), is likely to significantly
benefit AMRJ and EXID, as between them they enjoy over 90% share of the auto
OEM segment.
We expect battery demand from the auto OEM segment to also recover and
grow at a CAGR of 10.5% over FY17-20.
Faster growth in PVs and CVs along with pass through of lead price inflation with
a lag could further drive growth in this segment.
FY22E
Avg Price (INR/LAB)
740
2101
2996
2749
7780
4820
Exhibit 49: Auto OEM segment revenues to grow 10.5% CAGR (FY17-22E)
Vols ('000 units)
19,921
784
3,803
473
346
661
FY17
Avg Price (INR/LAB)
708
2009
2865
2629
7441
4610
Size (INR b)
14.1
1.6
10.9
1.2
2.6
3.0
33.4
Vols ('000 units)
31,260
1,009
6,320
768
454
1,026
Size (INR b) CAGR (%)
23.1
10.4
2.1
6.1
18.9
11.7
2.1
11.2
3.5
6.5
4.9
10.2
54.8
10.4
Source: SIAM, MOSL
2W
3Ws
PVs
LCVs
M&HCVs
Tractors
Total
March 2018
23

Thematic | Automobiles
E-rickshaw, Motive power, Solar: New avenues…
…can drive growth in industrial sector, despite weak inverter segment
E-rickshaw is an exciting opportunity for LAB players, as one e-rickshaw has a pack of
four big lead-acid batteries, with a replacement cycle of 6-9 months. The e-rickshaw
battery segment is estimated to grow at ~16% CAGR over FY17-20 to ~INR41b.
Both AMRJ and EXID have been late entrants in this segment. However, both these
players are now heavily focused on this fast growing and lucrative segment. Our
interactions with AMRJ and EXID's channel partners indicate that both are aggressively
promoting their brands to tap a large share from local battery manufacturers. Further,
EXID and AMRJ are also offering high warranty period products (up to 12 months
warranty against the standard 6 months) in this price-conscious segment.
Motive power accounted for ~34% of the global industrial battery market in 2016 as
against ~1% in India. The GST-led consolidation of warehouses should boost the
demand for forklifts, pallet trucks, stackers, order pickers, reach trucks, etc. Assuming
motive power contributes ~15% to the industrial segment by FY22, this segment offers
an opportunity of INR25b-30b as against <INR2b currently.
E-rickshaw market has come to the fore; expect CAGR of 15-20% (FY17-20E)
Despite making an entry in India only a few years ago, with imports from China,
electric three-wheelers have been gaining significant traction in tier-2 cities as a
replacement of cycle rickshaw used for last mile connectivity.
E-rickshaw benefits from a) no permit requirement (unlike auto rickshaw), b)
subsidies from the state government due to zero tail-pipe emissions and c) low
operating cost.
E-rickshaw sales are estimated at 30k-35k units per month, and growing rapidly
with estimated growth of 15-20% CAGR over FY17-20E. Currently, there is
population of 1-1.3m e-rickshaw.
Currently, unorganized and small organized players account for ~85% of e-
rickshaw production. However, organized OEMs (like M&M, Lohia Auto, Kinetic
group etc) are now entering this fast growing segment.
These manufacturers currently install lead acid batteries imported from China or
sourced from local manufacturers, which is priced cheaper by INR1k-1.5k.
Exhibit 50: Factors driving demand for e-rickshaws
Affordable mode of last mile
conncectivity
Easy registration where
permits are still not
mandatory
Demand drivers
Government push as zero
pollution vehicles
Financing from local NBFC's
Source: Industry
March 2018
24

Thematic | Automobiles
Exhibit 51: E-rickshaw sales expected to grow at a CAGR of 15-20% over FY17-20
Erickshaw sales (units)
507,840
584,016
32,000
36,800
Erickshaw sales/month (units)
42,320
48,668
240,000
312,000
384,000
441,600
20,000
26,000
2015
2016
2017
2018E
2019E
2020E
2015
2016
2017
2018E
2019E
2020E
Source: Industry
E-rickshaw batteries segment estimated at ~INR31b and growing fast
"It's such an abusive
segment that each battery
lasts 9-12 months and there
are three replacement
cycles. So one e-rickshaw is
30 times that of a car. This
market will erupt,"
Mr
Gautam Chatterjee, MD,
Exide Industries
E-rickshaw is very exciting opportunity for LAB players as one e-rickshaw has a
pack of 4 big lead acid batteries.
Unlike normal SLI application, LAB is used for traction in e-rickshaws with driving
range of upto 80Kms per charge. This results in very high drain of 80%, resulting
in short life of 6-9 months.
With life of e-rickshaw at ~2 years, it has 3 replacement cycles. Each e-rickshaw
battery pack (consisting of 4 LAB batteries) cost INR20-28k.
This implies e-rickshaw battery market size of ~INR31b in FY18E, which should
grow to ~INR41b by FY20E (~16% CAGR).
This segment is currently dominated by regional and unorganized players.
Exhibit 53: Estimates of market share in e-rickshaw battery
segment
Organised
10%
Small
organised
20%
Others
70%
Exhibit 52: E-rickshaw battery market to grow at 16.4%
CAGR over FY17-20
Estimated size (INR m)
31,080
26,040
20,550
7,500
35,742
41,103
2015
2016
2017
2018E
2019E
2020E
Source: Industry
Source: Industry
Exhibit 54: Battery revenue opportunity from e-rickshaw segment – current and potential by FY20
Battery opportunity
Erickshaw sales (units)
OE (INR m)
Replacement (INR m)
Estimated size (INR m)
2015E
240,000
4,800
2,700
7,500
2016E
312,000
6,240
14,310
20,550
2017E
384,000
7,680
18,360
26,040
2018E
441,600
8,832
22,248
31,080
2019E
507,840
10,157
25,585
35,742
2020E
584,016
11,680
29,423
41,103
CAGR
(FY17-20E)
15.0
15.0
17.0
16.4
Source: MOSL, Company
March 2018
25

Thematic | Automobiles
E-rickshaw batteries by EXID
and SF
EXID and AMRJ late entrants; focusing big on the segment
Source: Industry
Both AMRJ and EXID have been late entrants in this segment due to a) high
share of unorganized players in e-rickshaws and b) sudden rise in this segment.
This segment would be contributing <5% of revenues for these players.
However, both these players are heavily focused on this fast growing and
lucrative segment.
Entry of organized OEMs would help LAB players like AMRJ and EXID to gain
share of OEM e-rickshaw batteries due to existing relationships and established
quality standards.
Our interactions with AMRJ’s and EXID’s channel partners indicate that both
players are aggressively promoting their brands to tap a large share from local
battery manufacturers.
EXID has launched the
E-RiDE
brand, and its associate, SF Sonic Batteries has
launched the
Vahak
brand.
Further, EXID and AMRJ are also offering high warranty period products (upto
12 months warranty, as against standard of 6 months) in this price conscious
segment.
Exhibit 55: E-rickshaw battery price comparison – local products cheaper by ~20%
Capacity
100 AH
88 AH
80 AH
100 AH
120 AH
95 AH
105 AH
110 AH
100 AH
100 AH
100 AH
Brand
Exide E-RiDE
Exide E-RiDE
SF Sonic Vahak
SF Sonic Vahak
SF Sonic Vahak
Amaron
Amaron
J P Minda
Livguard
Extra Power
Telgo
Price
6,800
5,500
7,527
7,548
8,800
6,450
6,750
5,765
6,125
5,100
5,200
Warranty
6 months
6 months
6 months
6 months
6 months
6 months
6 months
6 months
6 months
6 months
6 months
Source: Company, MOSL
Motive power: ~34% of world’s industrial battery market, but small in India
Motive power batteries provide power for imparting motion to machinery. The
battery usage in motive power is miniscule in India compared to the global
average. Motive power accounted for ~34% of the global industrial battery
market in 2016 as against ~1% in India.
Although India accounts for ~37% of Asia’s reserve power market, its share in
the motive power market is still nascent at ~3.5%, indicating significant
opportunity going forward.
Enersys, the world’s largest industrial battery manufacturer (market share of
~22%), believes that battery requirement for the motive power segment offers a
significant opportunity in developing markets like India and China.
March 2018
26

Thematic | Automobiles
Exhibit 56: Forklifts account for ~32% of the global industrial battery segment
Others
8%
ESS
13%
UPS
18%
Forklift
32%
Other motive
2%
Telecom
27%
Source: Enersys, MOSL
Exhibit 57: India is sizeable player in Asia’s reserve power
market …
Others
25%
India
37%
Exhibit 58: …but nascent in Asian motive power market
India
4%
Others
54%
China
38%
Source: Enersys, MOSL
China
42%
Source: Enersys, MOSL
GST to drive consolidation of warehouses needing automation in material
handling
Warehousing and Material Handling industry in India is still in a nascent stage
and carries a potential for an exponential growth.
With GST in place, uniformity in taxes would curtail the need to build multiple
warehouses in different states, in turn leading to consolidation of warehouses.
This will boost the demand for forklifts, pallet trucks, stackers, order pickers,
reach trucks etc.
Assuming motive power contributes ~15% to the industrial segment by FY22E,
this segment offer opportunity of INR25-30b as against <INR2b currently.
Exhibit 59: Motive power can potentially grow to INR25-30b market by FY22E
Motive Power (INR b)
25-30
2
FY17E
FY20E
Source: MOSL
March 2018
27

Thematic | Automobiles
Exhibit 60: Applications that drive demand for motive power batteries
Source: Industry
March 2018
28

Thematic | Automobiles
Industrial segment to stabilize over 6-9 months
Telecom – low tower additions, lithium-ion threat to moderate OEM sales
The telecom tower battery segment has witnessed several challenges in the last 12-18
months, which has not only impacted segment growth but also pricing and
competitive positioning. Demand from this segment is expected to recover led by
increase in tenancy ratio from 2.3x in FY17 to 2.45x in FY20E. Also, stabilization in
competitive intensity can support full pass-through of lead cost inflation. We expect
normalcy in the telecom battery segment only by 2HFY19.
Our interactions with industry participants indicate 8-10% CAGR in the UPS market
over the past few years and similar growth expectations over the next few years,
driven by digitalization, automation, and smart city and security (CCTV) applications.
The conventional industrial segment (ex e-rickshaw, motive power and solar) is likely
to stabilize from 2HFY19 and grow from FY20, driven by 8-10% CAGR in UPS,
stabilization in telecom segment (from 2HFY19), and continued weakness in inverters.
The home inverter segment should also witness a shift from unorganized players
(>50%), benefitting AMRJ/EXID.
Industrial segment to stabilize as growth in UPS off-set weak telecom,
inverter segment
Telecom, UPS and Inverters are the largest sub-segments in the industrial
battery segment, accounting for 45% of the global and 60% of India’s demand
for industrial batteries.
In FY17, demand from the industrial segment remained healthy, as increase in
demand from UPS, Inverter, solar power and motive power offset the
moderation in demand from telecom.
Currently, AMRJ and EXID together control 50-60% of India’s INR150b industrial
battery market.
Conventional industrial segment (ex e-rickshaw, motive power and solar) is
estimated to stabilize from 2HFY19 and grow from FY20, driven by 8-10% CAGR
growth in UPS, stabilization in Telecom segment (from 2HFY19) and continued
weakness in inverters.
Home inverter segment should also witness shift from unorganized (>50%),
benefitting AMRJ/EXID.
Exhibit 62: Inverter/UPS and Telecom are the largest
segments
Forklift
Industrial,
40
Telecom
23
0
18
27
UPS
Inverter
Others
Exhibit 61: Industrial segment accounts for 40% of battery
industry
38
29
13
19
1
India
Source: Industry
Automotive
, 60
32
Global
Source: Industry
March 2018
29

Thematic | Automobiles
Telecom segment: Endured several headwinds in last 12-18 months…
Pole type Reliance Jio
tower
Source: Industry
Telecom tower batteries segment has witnessed several challenges in last 12-18
months, which not only impacted segment growth but also pricing and
competitive positioning. This segment was impacted by:
Reliance Jio driven pricing pressure and consolidation in the telecom industry:
Since the launch of RJio, the telecom industry witnessed a downward spiral in
ARPU, leading to continuous decline in revenue and cashflows of the
incumbents. Industry gross revenues have declined 8% YoY in FY18. Further, the
IUC cut had only amplified the impact. The next 1-2 years would see extensive
capex by incumbents to accommodate high data volume growth and match
RJio’s data capabilities. We believe the industry will consolidate to 3 players
(Bharti, Idea-Vodafone and RJio) over the next 12 months.
Decline in new tower additions:
The pace of setting up new towers has
significantly slowed down in recent times. Tower additions increased at a CAGR
of 3.5% over FY10-16, but the pace has declined to 0.1% CAGR over FY13-16.
However, due to expansion of 2G, 3G and internet-enabled services, tenancy
grew at a CAGR of 6% over FY10-16 and 3.2% over FY13-16, driving demand for
batteries, despite muted tower additions.
Competition from lithium-ion powered batteries:
While telecom towers in
India have been primarily using DG sets and lead-acid batteries, Reliance Jio
opted for lithium-ion batteries. Our interactions with sector experts indicate
that ~95% of Reliance Jio’s owned towers operate on lithium-powered batteries,
which are sourced primarily from China. While lithium-ion batteries are
significantly expensive than DG sets and LAB, it offers much compact footprint
and hence used by Jio in its pole towers. We don’t see widespread switchover to
li-ion due to a) improving power availability will reduce the need of back-up
power, which doesn’t justify high cost li-ion backup power and b) Tier-3 cities
and below, shift from DG power would be difficult due to threat from ‘diesel
mafia’ who control diesel supply for DG sets.
Increase in competitive intensity in telecom battery segment:
Apart from
demand side pressures, this segment also witnessed significant supply side
pressures due to increase in competitive intensity from players like Exide, HBL,
NED Energy etc. This resulted in high pricing pressure along with limited ability
to pass through lead price inflation. This is reflected in market share loss of 8-
10pp for the market leader AMRJ to 40% now.
…but demand bottoming out, competition peaking out
Our telecom sector team estimates ~1% growth in new telecom towers due to
on-going consolidation in the telecom industry and focus on investments
towards technology.
With a battery life of about three years, replacement demand is likely to be
healthy. Further, the tenancy ratio is also expected to increase from 2.3x in FY17
to 2.45x in FY20E (after stable tenancies in FY18/19), led by expansion of 3G and
4G networks across the country. This would boost demand for new batteries.
Also, stabilization in competitive intensity can help to full pass-through of lead
cost inflation.
We expect normalcy to restore in telecom battery segment only by 2HFY19.
30
March 2018

Thematic | Automobiles
Exhibit 63: Expect slower pace of new tower addition
Total ('000) *
163
168
172
173
175
176
New tower addition
4,628
2,020
5,388
4,336
3,723
1,611 1,462 1,462
152
156
158
* Bharti Infra + Indus + Idea towers
Source: Industry
* Bharti Infra + Indus + Idea towers
Source: Industry
Exhibit 64: Gradual increase in tenancy ratio to drive demand for new batteries
Tenancy (x) *
1.90
1.92
2.00
2.12
2.19
2.30
2.32
2.32
2.45
* Bharti Infra + Indus + Idea towers
Source: MOSL
Tower companies focusing on going green, evaluating new solutions
Hybrid solution based on Li-ion+LAB:
Considering higher upfront cost of Li-ion,
global players have developed hybrid solutions using Li-ion and LAB, thereby
reducing capex cost, lowering dependence on DG set and emissions.
Next gen Thin Plate Pure Lead (TPPL) battery:
Our interaction with a leading
global battery manufacturer indicated that battery manufacturers are
considering advanced TPPL batteries to fight increasing adoption of lithium-ion
batteries in Telecom. The advanced TPPL almost doubles the energy density and
more than double the cycle life compared to the traditional TPPL. Telecom
tower operators in India, including Reliance Jio, ~95% of whose towers are on
lithium-ion batteries, are in initial stage of considering TPPL.
Bharti Infratel, India’s largest telecom tower company is also considering li-ion
and high-end VRLA batteries, and a combination of both (hybrids) to
institutionalize its ‘Green Towers P7’ program, aimed at minimizing dependency
on diesel, and thereby, reducing its carbon footprint. As at the end of FY17,
~43% of the company’s towers across the network were converted to green
towers, which use hybrid battery solutions.
March 2018
31

Thematic | Automobiles
Exhibit 65: Hybrid v/s VRLA
Parameter
Capacity
Charging current
Backup Hours
Charging time
Life Expectancy
DG run
Hybrid (Lithium ion + VRLA)
225Ah Lithium + 600Ah VRLA
120 Ampere
3hrs with Lithium, 7hrs with VRLA
2hrs Lithium, 4hrs VRLA
4 years
on standby
VRLA
1000Ah
150 Ampere
10 hrs
8hrs VRLA
2 years
>2hrs a day
Source: Coslight
Exhibit 66: Advanced TPPL v/s traditional TPPL
Property
Energy Density
Power Density
Cycle Life
Vibration Life
Traditional TPPL
34 Wh/Kg
730 Wh/Kg
300 cycles
10-30 hrs
Advanced TPPL
53 Wh/Kg
1200 Wh/Kg
780 cycles
620 hrs
Difference
Price
Li-ion is 3x traditional TPPL
Next Gen TPPL is 1x of traditional TPPL
Source: Enersys
UPS – On secular growth path driven by digitalization
UPS is third-largest segment in industrial battery application globally and
accounted for ~18% of the market in CY16.
Growth in the UPS segment is traditionally driven by IT hardware business
growth (primarily servers), e-commerce, power backups and addition to
ATM network of banks.
New opportunities such as smartphones, social networking platforms, cloud
applications and smart city projects have resulted in increased usage of data
and need for data centers.
Our interactions with industry participants indicate 8-10% CAGR in UPS
market over the past few years and similar growth expectations over the
next few years, driven by digitalization, automation, smart city and security
(CCTV) applications.
As per interactions with industry participants, the size of the battery market
for UPS (including home inverter) is INR60b-75b, with estimated average
battery life of 3-4 years, providing significant replacement potential.
Commercial UPS segment is estimated to be ~INR18b market size.
EXID and AMRJ together account for ~60% of the commercial UPS market.
Other manufacturers account for 25% of the balance, and imports for the
rest. AMRJ and EXID are benefiting from declining imports from China.
35-40% of UPS battery demand is contributed by the OEM segment and 60%
comes from the replacement market.
32
March 2018

Thematic | Automobiles
Exhibit 67: UPS architectural change needs more advanced
battery backup
Exhibit 68: Key growth drivers of UPS/inverter segment in
India
Growth in datacentres
driven by increasing use
of cloud applications
UPS
UPS architectural
change to faster back-up
- premium product
Source: Industry
increasing number of
servers
Smart city projects
related government
initiatives
Source: Industry
March 2018
33

Thematic | Automobiles
Valuation and view – concerns overplayed
Organized players to grow revenues at 13-14% CAGR over five years
We remain positive on the long-term growth prospects of the auto industry and
believe the duopolistic battery segment is a good proxy on the same.
We believe concerns over electrification are overdone, with opportunity for LAB
players to play a part in the Li-ion battery supply chain.
The weakness in industrial batteries will be partly reversed, as the telecom tower
battery segment stabilizes post consolidation in the telecom industry. We see several
new/emerging growth avenues in e-rickshaw, motive power and solar applications,
which would more than make up for the pressure in the inverter segment.
For the overall LAB industry, we estimate revenue CAGR of ~9% over FY17-22, driven
by ~10% growth in the auto and UPS segments, 15% growth in e-rickshaw batteries,
and strong traction in nascent motive power batteries.
We expect organized players to gain share at the expense of unorganized players,
resulting in 13-14% revenue CAGR for organized players. This would imply organized
players’ share increasing to ~82% of the total LAB market by FY22 (v/s ~67% in FY17).
Over FY18-20, we expect earnings CAGR of 19%/23% for AMRJ/EXID, driven by
revenue CAGR of 15%. In our view, the key revenue drivers are: (a) strong demand
visibility in the auto OEM segment, (b) market share gains in the replacement segment
from unorganized and small organized players post GST, and (c) emerging
opportunities in e-rickshaw, motive power and solar, offsetting pressure in the
telecom and inverter segments in industrial batteries.
Over the last couple of years, the operating performance gap between AMRJ and EXID
has converged, driven by (a) several new initiatives taken by the new CEO of EXID, and
(b) inflation in lead prices (less negative for EXID due to captive smelters). This has
partly reflected in EXID significantly outperforming AMRJ over the last two years.
We like both AMRJ and EXID, especially considering that (a) there is little difference
between AMRJ and EXID in terms of operating performance, and (b) they are valued
attractively relative to their auto component peers.
However, EXID (ex-Insurance) is trading at over 30% discount to AMRJ, which should
narrow, considering the convergence of operating performance. We prefer EXID over
AMRJ due to relatively cheaper valuations.
Exhibit 69: LAB Industry revenue model – Organized player to grow 13-14% CAGR on back of ~9% industry growth
(INR b)
Auto - OEM
Auto - Repl
Telecom
Inverter
UPS
e-rickshaw
Motive
Others
Total
CAGR (%) over FY17
FY17
33.4
100.1
25.0
38.5
18.0
26.0
1.6
57.3
300
Industry
FY20E
46.7
135.3
27.4
33.0
24.0
41.1
13.0
70.2
391
9.2
FY22E
54.8
162.2
30.2
29.8
29.0
51.6
27.5
80.4
465
9.2
Organized players
FY17
FY20E
FY22E
33
47
55
60
95
130
25
27
30
19
21
22
18
24
29
5
12
26
2
13
28
40
53
64
202
292
384
13.0
13.6
Organized (% of total)
FY17
FY20E
100%
100%
60%
70%
100%
100%
50%
65%
100%
100%
19%
30%
100%
100%
70%
75%
67%
75%
FY22E
100%
80%
100%
75%
100%
50%
100%
80%
82%
Source: MOSL
March 2018
34

Thematic | Automobiles
Exhibit 70: Key performance indicators - EXID has caught-up with AMRJ in last 2 years
FY13
EBITDA Margins (%)
AMRJ
EXID
EXID (incl Cap. Smelters)
EBIT Margins (%)
AMRJ
EXID
EXID (incl Cap. Smelters)
RoCE Post Tax (%)
AMRJ
EXID
EXID (Ex Insurance)
RoIC (%)
AMRJ
EXID
P/E (x)
AMRJ
EXID
EXID (Ex Insurance)
P/B (x)
AMRJ
EXID
EXID (Ex Insurance)
15.2
12.9
13.7
13.0
11.0
11.7
28.0
16.1
22.4
40.6
28.5
FY14
16.3
13.7
13.9
14.4
11.6
11.7
28.0
13.6
20.3
40.9
27.1
FY15
16.7
13.3
13.4
13.5
11.3
11.3
24.2
14.0
21.2
29.4
27.3
FY18E
27.7
26.4
22.3
4.5
3.3
2.8
FY16
17.8
14.9
15.4
14.8
12.6
13.0
23.9
14.4
21.2
26.4
30.1
FY19E
23.0
21.4
17.6
3.9
3.0
2.5
FY17
16.0
14.3
14.9
12.4
11.6
12.1
19.4
14.2
19.0
21.7
29.7
FY20E
19.6
17.5
13.9
3.3
2.7
2.1
Source: Company, MOSL
Exhibit 71: EXID and AMRJ among the cheapest stocks in the auto component universe
FY20
30
MSS
SF *
BHFC
SEL *
EXID (ex Ins)
ENDU
25
20
AMRJ
SCHFL * SKF *
EXID
BOS
TMKN *
15
10
12
18
24
PE (x)
30
36
Source: Bloomberg, MOSL
March 2018
35

Thematic | Automobiles
Exhibit 72: EXID trading at par with historical band
32.0
23.0
20.3
14.0
5.0
15.3
6.6
20.4
P/E (x)
Min (x)
Avg (x)
+1SD
25.4
Max (x)
-1SD
28.8
Exhibit 73: AMRJ trades significantly below peak valuations
40.0
30.0
20.0
10.0
0.0
1.9
P/E (x)
Min (x)
Avg (x)
+1SD
27.1
16.6
6.2
Max (x)
-1SD
36.5
23.0
Source: Bloomberg, MOSL
Source: Bloomberg, MOSL
Exhibit 74: Comparative valuations
EPS CAGR
(FY17-20E)
Local Peers
AMRJ
EXID
BHFC
BOS
ENDU
MSS
Global Peers
Johnson Control *
Camel Group *
Chaowei Power *
Dynavolt Renew *
12.6
14.3
39.1
15.6
29.8
31.4
L2P
22.5
19.1
75.2
PE (x)
EV/EBITDA (x)
P/BV (x)
ROE (%)
FY18E FY19E FY20E FY18E FY19E FY20E FY18E FY19E FY20E FY18E FY19E FY20E
27.7
26.4
35.1
39.0
42.7
37.8
13.0
18.2
7.3
34.9
23.0
21.4
26.5
30.1
31.2
24.4
12.0
14.6
6.3
17.3
19.6
17.5
20.1
24.5
23.4
17.5
10.7
11.9
5.2
14.4
14.5
15.0
19.4
23.3
19.1
13.2
9.4
13.5
7.1
11.7
12.3
15.5
17.8
15.2
8.9
8.8
11.4
6.3
9.8
10.2
12.4
14.5
12.0
6.3
8.4
5.4
4.5
3.3
6.8
5.7
8.2
6.8
1.7
2.1
1.2
3.0
3.9
3.0
5.7
5.1
6.8
5.7
1.6
1.9
1.0
2.0
3.3
2.7
4.7
4.5
5.7
4.7
1.5
0.9
1.6
17.3
12.6
21.0
15.2
21.0
19.2
11.6
11.9
17.5
8.4
18.0
14.0
23.5
17.9
23.9
25.4
12.7
13.2
17.1
10.3
18.3
15.3
25.5
19.6
26.5
29.3
11.7
15.0
17.8
11.9
*Bloomberg Consensus; Source: Bloomberg, MOSL
March 2018
36

Thematic | Automobiles
Companies
BSE Sensex: 32,997
S&P CNX: 10,124
March 2018
March 2018
37

Exide Industries
BSE SENSEX
32,997
S&P CNX
10,124
March 2018
Thematic | Automobiles
Update
| Sector:
Batteries
CMP: INR212
TP: INR 286 (+35%)
Buy
Leader making a comeback…
…driven by initiatives at market place, technology and focus on efficiencies
Stock Info
Bloomberg
Equity Shares (m)
52-Week Range (INR)
1, 6, 12 Rel. Per (%)
M.Cap. (INR b)
M.Cap. (USD b)
Avg Val, INRm
Free float (%)
EXID IN
285.0
250 / 193
3/-7/-15
181.9
2.8
441.0
54.0
Financials Snapshot (INR b)
Y/E MARCH
2018E 2019E 2020E
Net Sales
91.3 105.0 121.1
EBITDA
12.1 14.5 17.1
Adj. PAT
6.8
8.4 10.3
Adj. EPS (INR)
8.0
9.9 12.1
EPS Gr. (%)
-1.3 23.3 22.5
BV/Sh. (INR)
63.5 70.8 79.1
RoE (%)
12.6 14.0 15.3
RoCE (%)
12.8 14.4 15.8
P/E (x)
26.4 21.4 17.5
P/BV (x)
3.3
3.0
2.7
Shareholding pattern (%)
As On
Promoter
DII
FII
Others
Dec-17 Sep-17 Dec-16
46.0
19.5
13.7
20.7
46.0
18.3
13.8
21.9
46.0
24.6
8.8
20.6
Our interactions with channel partners indicate that EXID has recovered a major
chunk of the market share it had lost in the automotive replacement segment. This is
on the back of price actions and improvement in service offerings.
Being the leader, EXID is well placed to take advantage of OEM demand recovery and
replacement demand. Traction in e-rickshaw and aggression in telecom would drive
the industrial battery business, offsetting the weak inverter business.
High focus on driving efficiencies in operations through investments in technology
and sourcing over 40% of lead requirement from the captive smelter would drive
stronger profitability vis-à-vis competition.
We expect EXID’s revenue to grow at a CAGR of ~15% over FY18-20, resulting in
~80bp margin expansion and ~23% PAT CAGR. The stock trades at attractive
valuations of 21.4x FY19E and 17.5x FY20E EPS. Adjusted for insurance business value
(of INR38/44 for FY19/20E), the stock is quite cheap at 17.6x/13.9x FY19/20E EPS.
Regaining lost ground; leadership intact
Our interactions with channel partners indicate that EXID has recovered lost
ground in the replacement segment, aided by (a) improvement in service
infrastructure, (b) narrowing the price gap with AMRJ (though EXID still enjoys 5%
price premium), (c) technological upgrades (more products using punch grid
technology), (d) introduction of HIT dealerships, and (e) brands like
Dynex
targeted
at the value segment.
Technology upgrade to provide competitive edge
The company recently started using punched grid technology, which helps to
produce more resistant, rigid and longer-life batteries. EXID is developing advanced
automotive battery solutions suitable for start-stop and micro hybrid applications.
Further, EXID has developed advanced tubular gel-based products for solar and
telecom applications. Lastly, Exide has tied-up with Ecoult Energy for
manufacturing and distribution of UltraBattery technology in India and South Asia.
UltraBattery technology balances the dependable storage capabilities of lead-acid
cells with the quick charge acceptance, power discharge, and longevity of an
ultracapacitor. This technology has application in telecom tower batteries,
renewable energy, hybrid EVs, UPS etc.
FII Includes depository receipts
Stock Performance (1-year)
Exide Inds.
Sensex - Rebased
280
255
230
205
180
Focus on new segments to keep leadership intact
EXID has launched a range of batteries for e-rickshaw applications, both in tubular
and flat plate design, to suit different road conditions. It aims to launch products
for e-buses and e-vans, too. In the domestic market, EXID is witnessing robust
demand for solar batteries. Similarly, recently it renewed its focus on telecom
tower batteries and aggressively bided to get new business and drive market share.
March 2018
38

Thematic | Automobiles
Entering lithium-ion, though strategy yet to be firmed up
In FY17, EXID signed a technology cooperation agreement with China-based
Zhejiang Chaowei Chuangyuan Shieye group to design and develop lithium-ion
products. According to the company’s annual report for FY17, the technology
transfer is yet to happen. Also, as per media articles, it is also exploring sourcing of
technology from German company and IIT Chennai.
Targeting export markets aggressively
In FY17, exports constituted 5% of revenue and grew 39%, led by growth in both the
automotive and industrial segments. The double-digit growth in automotive
segment exports was led by entry into four-wheeler battery markets such as
Uzbekistan, Indonesia, Gulf counties, and select African markets like Mozambique
and Angola. In the industrial segment, growth was led by entry into new markets
like Spain, Italy, Greece, Germany, Chile, Vietnam and Zambia. It has identified
partners in export markets such as Zimbabwe, Thailand and Bahrain to sell batteries
for solar applications. Apart from the
EXIDE
brand, the company also sells
SF Sonic,
Index, Dynex
and
CEIL
in export markets.
Lead from captive smelters (~40% of requirement) gives cost advantage
EXID currently sources lead through imports (50%) and by recycling lead/lead-based
products (50%). It has been increasingly expanding collection of used lead, which is
90% recoverable for further use. EXID’s wholly owned subsidiary operates two
smelting plants and has acquired two smelting units in FY17 for captive
consumption. It is also setting-up third lead smelter at Haldia. Currently, over 40% of
EXID’s lead requirement is meet through captive smelters, giving it cost advantage in
inflationary period. Captive smelters would add another 50-60bp to EXID’s
standalone margins.
Margin improvement led by cost efficiencies and captive lead
We expect the management’s renewed focus on technology, internal cost controls
and manufacturing efficiencies would aid margin expansion, despite lead price
inflation. Given over 40% of lead is sourced from captive smelters, it is relatively less
exposed to lead price inflation. We estimate margins to improve 80% over FY18-20E
to 14.1%. These margins are excluding profitability of captive smelters, which would
result in accretion of 50-60bp.
Valuation and view
EXID’s operational performance improved from FY16/FY17, with EBITDA margin at
14.9%/14.3% (v/s 13.3% in FY13-15). With OEM demand and replacement demand
likely to improve, coupled with contribution from the industrial segment, we expect
EXID to see higher growth. We factor in revenue CAGR of 15%, EBITDA margin
expansion by 80bp and EPS CAGR of 23% over FY18-20E. EXID (ex Insurance) is
trading at 17.6/13.9x FY19/20E, which is over 30% discount to AMRJ, which should
narrow down considering convergence of operating performance. Buy with a target
price of INR286 (valuing core business at 20x March 2020E EPS, 20% discount to 25x
target multiple for AMRJ + value of insurance business at INR44/share).
March 2018
39

Thematic | Automobiles
Scenario analysis indicates favorable risk-reward
Bull-case upside of 68%, bear-case has downside of 12%
Bull case
Our bull case analysis assumes continuous market share gains and healthy
double-digit growth in revenues. We also factor in margin expansion, given
EXID’s ability to increase prices to pass on lead inflation.
Our sensitivity analysis suggests that in the bull case, EXID could generate EPS of
INR10.8/13.9 in FY19/20E (v/s INR9.9/12.1 in base case). Valuing EXID at 23x
FY20E consolidated EPS (at 10% discount to AMRJ) yields INR312 for core
business and INR44 for insurance business, giving total fair value of INR356 (v/s
base TP of INR286), implying upside of ~68% from CMP.
Bear case
Our bear case analysis factors in decline in market share in both automotive and
industrial business due to competition. Further, we also factor in contraction in
EBITDA margin due to lead inflation and inability to raise prices.
Our sensitivity analysis suggests that in the bear case, EXID could generate EPS
of INR7.9/9.0 in FY19/20E (v/s INR9.9/12.1 in base case). Valuing EXID at 16x
FY20E consolidated EPS yields INR144 for core business and INR44 for insurance
business, giving total fair value of INR187 (v/s base TP of INR286), implying
downside of ~12% from CMP.
Exhibit 75: Scenario analysis
(INR mn)
Revenues
Revenue growth (%)
EBITDA
EBITDA Margin (%)
Depreciation
EBIT
Reported PAT
Adjusted PAT
EPS (INR)
Target multiple (x)
Price
Insurance Value
Target price (x)
FY18
91,488
19.8
12,143
13.3
2,453
9,690
6,533
6,814
8.0
Bear Case
FY19
97,838
6.9
12,020
12.3
2,747
9,273
6,715
6,715
7.9
16
126
38
164
FY20
105,003
7.3
13,222
12.6
2,967
10,255
7,624
7,624
9.0
16
144
44
187
FY18
91,488
19.8
12,143
13.3
2,453
9,690
6,533
6,814
8.0
Base Case
FY19
105,158
14.9
14,497
13.8
2,747
11,750
8,399
8,399
9.9
20
198
38
236
FY20
121,271
15.3
17,090
14.1
2,967
14,123
10,293
10,293
12.1
20
242
44
286
FY18
91,488
19.8
12,143
13.3
2,453
9,690
6,533
6,814
8.0
Bull Case
FY19
109,732
19.9
15,676
14.3
2,747
12,929
9,201
9,201
10.8
23
244
38
282
FY20
132,032
20.3
19,266
14.6
2,967
16,299
11,795
11,795
13.9
23
312
44
356
Source: Company, MOSL
March 2018
40

Thematic | Automobiles
SWOT analysis
Strong brand equity driving pricing power
40% of lead requirements met through captive smelting
Diversified products help mitigate concentration risks
Network of 35,000+ outlets with 1,500+ Exide Care outlets
Strength
Weak presence in Telecom and E-rickshaw market
Launch of lower price brands can dilute margins
Weaknesses
Market share gains from the unorganized market
under GST
Opportunities in e-rickshaw, motive power and solar
batteries
Opportunity to drive localization in Li-ion batteries
Opportunities
Threats
Increasing adoption of lithium-powered batteries can
put lead acid battery application at risk in industrial
segment
Shift to electric vehicles would risk business from
segments like 2Ws and 3Ws
Inverter battery segment would see pressure as power
supply continues to improve
March 2018
41

Thematic | Automobiles
Story in charts – EXID key beneficiary of improving OEM demand
Exhibit 76: Higher sourcing from captives to help mitigate
volatility in international lead prices
Lead source from captive smelters (%)
53
43
25
58
45
42
38
38
40
54,000
Exhibit 77: Smelting capacity as of FY17
Smelting capacity (MT per annum)
114,000
FY09 FY10 FY11 FY12 FY13 FY14 FY15 FY16 FY17
Source: MOSL, Company
Pune
Bangalore
Source: MOSL, Company
Exhibit 78: Greenfield expansion at Haldia drive capacity
Auto (m units)
44.0
Exhibit 79: Industrial battery manufacturing capacity
Capacity (M Ah except home UPS)
2.8
1.1
1.1
39.9
34.4
0.6
1.0
Source: MOSL, Company
Source: MOSL, Company
Exhibit 80: EXID’s leadership remains intact in automotive
segment…
AMRJ
60
38
30
36
15
30
35
EXID
75
Exhibit 81: …while relatively weaker position in industrial
segment
49
AMRJ
EXID
35
22
28
4W OEM
4W
replacement
2W OEM
2W
replacement
Telecom
UPS
Source: MOSL, Company
Source: MOSL, Company
March 2018
42

Thematic | Automobiles
Exhibit 82: Revenue to grow at CAGR of 15% over FY18-20E
18.9
Net sales (INR m)
15.1
-1.7
-0.1
11.3
Growth (%)
19.8
14.9
Exhibit 83: Estimated revenue share (%)
4% 2%
FY17
Auto OEM
Auto replacement
Power back-up
Infrastructure
57%
17%
Traction
Submarine
Industrial exports
15.3
14%
5%
1%
FY13
FY14
FY15
FY16
FY17
FY18E FY19E FY20E
Source: MOSL, Company
Source: MOSL, Company
Exhibit 84: Margins to expand by 80bp, led by cost control
efforts
EBITDA (INR m)
EBITDA margins (%)
14.9
14.3
13.7
12.9
13.3
13.3
13.8
14.1
Exhibit 85: Consequently, PAT to grow at CAGR of 23% over
FY18-20E
PAT (INR m)
13.4
-6.8
12.1
14.4
10.6
-1.3
Growth (%)
23.3
22.5
FY13
FY14
FY15
FY16
FY17
FY18E FY19E FY20E
Source: MOSL, Company
FY13
FY14
FY15
FY16
FY17 FY18E FY19E FY20E
Source: MOSL, Company
Exhibit 86: FCF to be stronger on moderating capex
FCF (INR b)
151
105
64
38
2
FY13
5
FY14
4
0
FY15
9
FY16
2
0
FY17
4
8
10
99
97
FCF (% of PAT)
Exhibit 87: Return ratios to improve on strong earnings
growth
RoCE (%)
16.1
15.3
13.6
14.0
13.5
14.4
13.8
RoE (%)
14.2
13.9
14.4
14.0
15.8
15.3
12.8
12.6
13.1
FY18E FY19E FY20E
Source: MOSL, Company
FY13
FY14
FY15
FY16
FY17 FY18E FY19E FY20E
Source: MOSL, Company
March 2018
43

Thematic | Automobiles
Exhibit 88: Exide has multiple brands to cater to different requirement of customers
Flagship brand
of the company
catering to auto
and industrial
applications in
domestic and
exports markets
Chloride
is
the premium
global brand
for storage
power
solution
Dynex
caters
to value
segment in
auto space
targeting
unorganized/
small players
Index
focus
on key global
markets in
auto segment
Tudor
brand
come from
Prestolite. It
sells products
for industrial
energy
solutions
SF sonic
is an
acquired
brand. It has
wide product
range for
auto and
non-auto
Source: Company, MOSL
Exhibit 89: Extensive brand portfolio across segments
Source: Company, MOSL
March 2018
44

Thematic | Automobiles
Exhibit 90: Multi-locational manufacturing facilities
Exhibit 91: Global presence across 37 countries
Source: MOSL, Company
Source: MOSL, Company
March 2018
45

Thematic | Automobiles
Financials and valuations
Income Statement
Y/E March
Total Income
Change (%)
Total Expenditure
EBITDA
EBITDA Margins (%)
Change (%)
Depreciation
EBIT
Interest & Finance Charges
Other Income
Non-recurring Exp/(Inc)
Forex Gain / (Loss)
PBT
Tax
Effective Rate (%)
Rep. PAT
Change (%)
% of Net Sales
Adj. PAT
Change (%)
2013
60,714
18.9
52,873
7,841
12.9
14.6
1,135
6,706
42
759
-
-
7,423
2,195
29.6
5,228
13.4
5,228
13.4
2014
59,707
-1.7
51,497
8,210
13.7
4.7
1,256
6,954
12
289
-
-
7,231
2,360
32.6
4,871
-6.8
4,871
-6.8
2015
68,714
15.1
59,579
9,135
13.3
11.3
1,395
7,740
17
262
-
-
7,985
2,526
31.6
5,459
12.1
5,459
12.1
2016
68,622
-0.1
58,376
10,246
14.9
12.2
1,579
8,666
3
416
-
-
9,080
2,837
31.2
6,242
14.4
6,242
14.4
2017
76,378
11.3
65,459
10,919
14.3
6.6
2,063
8,856
30
899
-
-
9,725
2,821
29.0
6,904
10.6
6,904
10.6
2018E
91,488
19.8
79,345
12,143
13.3
11.2
2,453
9,690
60
539
418
-
9,751
3,218
33.0
6,533
-5.4
6,814
-1.3
(INR Million)
2019E
105,158
14.9
90,661
14,497
13.8
19.4
2,747
11,750
60
662
-
-
12,352
3,953
32.0
8,399
28.6
8,399
23.3
2020E
121,271
15.3
104,181
17,090
14.1
17.9
2,967
14,123
60
854
-
-
14,916
4,624
31.0
10,292
22.5
10,292
22.5
Balance Sheet
Y/E March
Share Capital
Reserves
Net Worth
Loans
Deferred Tax Liability
Capital Employed
Application of Funds
Gross Fixed Assets
Less: Depreciation
Net Fixed Assets
Capital WIP
Investments
Curr.Assets, L & Adv.
Inventory
Sundry Debtors
Cash & Bank Balances
Loans & Advances
Other Current Assets
Current Liab. & Prov.
Sundry Creditors
Other Liabilities
Provisions
Net Current Assets
Application of Funds
E: MOSL Estimates
2013
850
33,386
34,236
71
977
35,284
2014
850
36,465
37,315
58
1,051
38,423
2015
850
39,696
40,546
176
1,259
41,981
2016
850
44,264
45,114
1,025
1,270
47,409
2017
850
48,786
49,636
1,702
1,552
52,890
2018E
850
53,131
53,981
1,702
1,844
57,528
(INR Million)
2019E
850
59,342
60,192
1,702
2,215
64,110
2020E
850
66,425
67,275
1,702
2,662
71,640
19,002
9,058
9,944
588
16,401
18,550
11,671
5,092
748
998
41
10,200
5,604
2,625
1,971
8,351
35,284
20,145
10,164
9,980
510
19,670
19,406
11,856
5,166
1,200
1,173
12
11,143
6,530
2,485
2,129
8,263
38,423
22,261
11,359
10,902
1,002
18,957
23,166
15,228
5,550
298
2,077
13
12,046
6,479
2,740
2,827
11,121
41,980
14,206
1,551
12,654
1,858
26,978
20,680
11,335
6,039
738
228
2,340
14,762
7,449
4,184
3,129
5,918
47,409
19,058
3,598
15,460
1,414
26,755
24,128
15,274
6,217
196
235
2,207
14,866
7,679
4,541
2,647
9,262
52,890
23,972
6,051
17,921
1,000
29,255
27,246
17,762
6,781
-223
281
2,645
17,893
9,201
5,504
3,189
9,353
57,528
25,972
8,798
17,174
1,000
31,755
34,426
20,134
7,571
3,357
324
3,041
20,245
10,578
6,328
3,338
14,181
64,110
27,972
11,765
16,207
1,000
34,255
44,548
23,556
9,535
7,577
373
3,507
24,369
12,202
7,299
4,868
20,178
71,640
March 2018
46

Thematic | Automobiles
Financials and valuations
Ratios
Y/E March
Basic (INR)
EPS
Cash EPS
EPS Growth (%)
Book Value per Share
DPS
Payout (Incl. Div. Tax) %
Valuation (x)
P/E
Cash P/E
EV/EBITDA
EV/Sales
Price to Book Value
Dividend Yield (%)
Profitability Ratios (%)
RoE
RoCE
RoIC
Turnover Ratios
Debtors (Days)
Inventory (Days)
Creditors (Days)
Working Capital (Days)
Gross Fixed Asset Turnover (x)
Leverage Ratio
Debt/Equity (x)
2013
6.2
7.5
13.4
40.3
1.6
26.0
2014
5.7
7.2
-6.8
43.9
1.8
31.4
2015
6.4
8.1
12.1
47.7
2.2
34.3
33.0
26.3
17.6
2.3
4.4
1.0
15.3
16.1
28.5
31
70
34
67
3.2
0.0
13.1
13.6
27.1
32
72
40
64
3.0
0.0
13.5
14.0
27.3
29
81
34
76
3.1
0.0
2016
7.3
9.2
14.4
53.1
2.4
32.7
28.8
23.0
15.0
2.2
4.0
1.1
13.8
14.4
30.1
32
60
40
53
4.8
0.0
2017
8.1
10.5
10.6
58.4
2.4
29.5
26.1
20.1
14.2
2.0
3.6
1.1
13.9
14.2
29.7
30
73
37
66
4.0
0.0
2018E
8.0
10.9
-1.3
63.5
2.2
27.4
26.4
19.4
12.6
1.7
3.3
1.0
12.6
12.8
25.0
27
71
37
61
3.8
0.0
2019E
9.9
13.1
23.3
70.8
2.2
22.3
21.4
16.1
10.1
1.4
3.0
1.0
14.0
14.4
28.8
26
70
37
59
4.0
0.0
2020E
12.1
15.6
22.5
79.1
3.2
26.4
17.5
13.6
8.2
1.2
2.7
1.5
15.3
15.8
34.3
29
71
37
63
4.3
0.0
Cash Flow Statement
Y/E March
2013
2014
2015
2016
2017
2018E
(INR Million)
2019E
2020E
OP/(Loss) before Tax
Interest/Dividends Received
Depreciation & Amortisation
Direct Taxes Paid
(Inc)/Dec in Working Capital
CF from Oper. Activity
CF after EO Items
(Inc)/Dec in FA+CWIP
Free Cash Flow
(Pur)/Sale of Invest.
CF from Inv. Activity
Interest Rec./(Paid)
Dividends Paid
CF from Fin. Activity
Inc/(Dec) in Cash
Add: Beginning Balance
Closing Balance
E: MOSL Estimates
7,423
-663
1,135
-1,950
-2,352
3,597
3,597
-1,587
2,010
-214
-1,801
-47
-1,578
-1,625
171
577
748
7,238
-234
1,256
-2,258
474
6,476
6,476
-1,346
5,130
-2,996
-4,343
-14
-1,661
-1,675
458
748
1,206
7,985
-223
1,395
-2,475
-3,457
3,245
3,245
-3,050
195
920
-2,130
-12
-2,180
-2,016
-901
1,200
298
9,019
-413
1,579
-2,684
5,783
13,398
13,398
-3,948
9,450
-7,512
-11,460
-13
-2,334
-1,497
441
298
739
9,757
-898
2,063
-2,812
-3,840
4,311
4,311
-4,158
153
1,086
-3,072
-37
-2,417
-1,782
-543
738
195
9,690
539
2,453
-2,925
-928
8,829
8,829
-4,500
4,329
-2,500
-7,000
-60
-2,188
-2,248
-419
196
-223
11,750
662
2,747
-3,582
-1,248
10,328
10,328
-2,000
8,328
-2,500
-4,500
-60
-2,188
-2,248
3,580
-223
3,357
14,122
854
2,967
-4,177
-1,777
11,989
11,990
-2,000
9,989
-2,500
-4,500
-60
-3,210
-3,270
4,221
3,357
7,578
March 2018
47

Amara Raja Batteries
BSE SENSEX
32,997
S&P CNX
10,124
Update | Sector: Batteries
March 2018
Thematic | Automobiles
CMP: INR783
TP: INR 1,000 (+28%)
Buy
Strong #2, continuously challenging leader…
…led by strong parentage, efficient operations and capacity addition
Stock Info
Bloomberg
Equity Shares (m)
52-Week Range (INR)
1, 6, 12 Rel. Per (%)
M.Cap. (INR b)
M.Cap. (USD b)
Avg Val, INRm
Free float (%)
AMRJ IN
170.8
955 / 665
-1/-1/-22
137.6
2.1
468.0
47.9
Financials Snapshot (INR b)
Y/E MARCH
2018E 2019E 2020E
Sales
59.9 69.2 79.4
EBITDA
9.1 10.9 12.6
NP
4.8
5.8
6.8
EPS (INR)
28.3 34.0 40.0
EPS Gr. (%)
0.9 20.3 17.6
BV/Sh. (INR)
175
203
235
RoE (%)
17.3 18.0 18.3
RoCE (%)
16.5 17.1 17.3
P/E (x)
27.7 23.0 19.6
P/BV (x)
4.5
3.9
3.3
Shareholding pattern (%)
Dec-17 Sep-17 Dec-16
As On
Promoter
DII
FII
Others
52.1
13.1
16.7
18.2
52.1
12.1
17.9
17.9
52.1
8.0
21.7
18.3
New capacity additions, product differentiation and best-in-class quality have
enabled AMRJ to gain market share in the OEM segments (4W: 38% and 2W: 15%),
and replacement segments (4W: 30% and 2W: 30%). This coupled with potential shift
from unorganized to organized players due to GST should drive stock re-rating.
AMRJ’s telecom tower battery business has endured challenging times over the last
12-18 months, impacted by a double-whammy of weak demand and heightened
competitive intensity. However, we are seeing initial signs of demand bottoming and
competition peaking. Further, we expect weakness in the telecom battery business
to be more than made up by (a) strong growth in UPS, (b) ramp-up in e-rickshaw
batteries, and (c) inverter batteries (driven by captive tubular battery plant).
Entering and strengthening presence in new segments like e-rickshaws, motive
power, solar and exports should drive growth for AMRJ.
Steady competitive environment, recovery in OEM demand and strong growth in
replacement would drive ~15% CAGR (FY18-20E) in revenues, ~70bp EBITDA margin
expansion and PAT CAGR of ~19%. The stock trades at 23/19.6x FY19/20E EPS.
Entry into new segments to drive growth
AMRJ’s outperformance over last many years was driven by technological
innovation (maintenance-free, factory-charged, extended-warranty batteries) and
unique distribution model (franchisee-based), supported by operational efficiency-
led competitive pricing. AMRJ is gearing to be a leader, having entered segments
such as home inverter, e-rickshaw, motive power and solar segment. We estimate
revenue to grow at 15% CAGR over FY18-20E.
Capacity additions and GST to drive market share
Ongoing brownfield expansion in the 4W (2.25m units in addition to 10.5m) and
2W (4m addition by March 2018 to 15m) segments should drive share gains.
Further, shift towards the organized segment due to GST would also drive market
share. AMRJ aims to increase its share in the OEM (from 30% to 40%) and
replacement (from 24% to 30%) segments over the medium term.
FII Includes depository receipts
Stock Performance (1-year)
Amara Raja Batt.
Sensex - Rebased
1,080
2W segment – high focus area with plans to more than double capacity
AMRJ is working towards improving its positioning in 2W segment, particularly in
OEM segment. It has announced plans to increase 2W battery capacities from 11m
units to 29m units over next 5 years in phased manner. The first phase of 5m
batteries has started operations in Dec-17. To further boost its position in the 2W
OEM segment, AMRJ has garnered business with HMCL and supply is expected to
start soon.
960
840
720
600
March 2018
48

Thematic | Automobiles
Exports – a volume driver
AMRJ is targeting the Indian Ocean rim (Eastern Africa, ME, SE Asia and South Asia)
for exports. Exports are core to its strategy and would be a volume driver. Each of
these markets has different competitive dynamics, but AMRJ’s product fit gives it an
advantage and a premium positioning. It already has distribution presence in these
markets, and will look at brand development, product promotion and channel
development as it scales up. In FY17, exports increased by 48% to INR5.2b.
Quanta
– multiple demand drivers
Quanta
is AMRJ’s leading brand in the UPS segment and is comfortably challenging
various other brands. EXID and AMRJ together account for ~60% of the market, with
AMRJ’s share at ~35%, other manufacturers’ share at ~25%, and imports accounting
for the balance. One of the factors to which the growth of AMRJ and EXID can be
attributed is declining imports from China. Led by growth in data centers and
increasing digitalization, growth in the UPS segment is expected to be healthy.
Telecom segment – worst seems to be over
AMRJ’s telecom tower battery business has endured challenging times over last 12-
18 months, impacted by double whammy of weak demand environment and
heightened competitive intensity. This resulted in AMRJ losing 8-10pp market share
in Telecom battery segment to ~40%. However, we are seeing initial signs of
demand bottoming out and competition peaking out. Further, we expect weakness
in telecom battery business to be more than made-up by a) strong growth in UPS, b)
ramp-up in fast growing e-rickshaw batteries, and c) inverter (driven by captive
tubular battery plant).
EBITDA margins to expand 70bp to 15.8%
Over FY16-18E, AMRJ’s EBITDA margins contracted by 270bp impacted by a) lead
cost inflation, b) weakness in telecom segment and c) pricing pressure in telecom
segment. Lead cost inflation has been broadly passed through, though with lag, in
most of the segment except telecom. Also, telecom segment pricing is stabilizing,
after spurt in competitive intensity led by EXID. Hence, we expect AMRJ’s EBITDA
margins to expand ~70bp to 15.8% over FY18-20E (as against ~17.8% margins in
FY16).
Valuation and view
With stable competitive environment and recovery in demand,
revenue/EBITDA/PAT CAGR would be 15%/18%/19% over FY17-20E. Considering
quasi duopolistic nature of the LAB industry, we expect both AMRJ and EXID to
benefit from further industry consolidation. The stock trades at 23x/19.6x FY19/20E
EPS. Maintain
Buy
with a target price of ~INR1000 (25x March 2020E EPS – in-line
with last 5 years average multiple).
March 2018
49

Thematic | Automobiles
Scenario analysis indicates favorable risk-reward
Bull-case upside of 48% v/s bear-case downside of ~6%
Bull case
Our bull case analysis assumes healthy growth in revenues, led by strong volume
growth due to increase in capacities and market share gains.
We also factor in marginal expansion in margins, led by improvement in
operating efficiencies and product mix.
Our sensitivity analysis suggests that in the bull case, AMRJ could generate EPS
of INR37.1/46.4 in FY19/20E (v/s INR34/40 in base case).
Valuing AMRJ at 25x FY20E consolidated EPS yields a fair value of INR1,161 (v/s
base TP of INR1,000), implying upside of ~48% from CMP.
Bear case
Our bear case analysis factors in unfavorable product mix and increasing
pressure in telecom business, where AMRJ has ~40% market share.
Consequently, we factor in 100bp contraction in EBITDA margin from the base
case. Further, we also factor in lead inflation impacting EBITDA, as AMRJ’s ability
to pass on higher costs remains restricted with increasing competition.
Our sensitivity analysis suggests that in the bear case, AMRJ could generate EPS
of INR29.5/32.8 in FY19/20E (v/s INR34/40 in base case).
Valuing AMRJ at 22.5x FY20E consolidated EPS yields a fair value of INR738 (v/s
base TP of INR1,000), implying downside of 6% from CMP.
Exhibit 92: Scenario analysis
(INR m)
Revenues
Revenue growth (%)
EBITDA
EBITDA Margin (%)
Depreciation
EBIT
Reported PAT
Adjusted PAT
EPS (INR)
Target multiple (x)
Target price (x)
FY18
59,893
12.6
9,052
15.1
2,371
6,682
4,828
4,828
28.3
Bear Case
FY19
66,214
10.6
9,723
14.7
3,003
6,719
5,044
5,044
29.5
23
665
FY20
72,668
9.7
10,781
14.8
3,558
7,223
5,601
5,601
32.8
23
738
FY18
59,893
12.6
9,052
15.1
2,371
6,682
4,828
4,828
28.3
Base Case
FY19
69,209
15.6
10,855
15.7
3,003
7,851
5,808
5,808
34.0
25
850
FY20
79,415
14.7
12,577
15.8
3,558
9,018
6,831
6,831
40.0
25
1000
FY18
59,893
12.6
9,052
15.1
2,371
6,682
4,828
4,828
28.3
Bull Case
FY19
72,802
21.6
11,637
16.0
3,003
8,633
6,336
6,336
37.1
25
927
FY20
87,907
20.7
14,185
16.1
3,558
10,627
7,933
7,933
46.4
25
1161
Source: Company, MOSL
March 2018
50

Thematic | Automobiles
SWOT analysis
Technological tie-up with Johnson Controls
Expanding distribution and brand image to aid further
market share gains in replacement market
Leadership in key industrial segments like Telecom and
UPS
Very efficient cost structure
Strength
Largely dependent on JV partner Johnson Control for
newer technologies, restricting its ability to partner
with any other global player
No captive smelting for recycling lead can lead to
higher cost of lead during inflationary period
Weaknesses
Share of OEMs in revenue still low; provides growth
opportunity
Market share gains from the unorganized market
under GST
Opportunities in e-rickshaw, motive power and solar
batteries
Opportunity to drive localization in Li-ion batteries
Opportunities
Threats
Increasing adoption of lithium-powered batteries can
put lead acid battery application at risk in industrial
segment
Shift to electric vehicles would risk business from
segments like 2Ws and 3Ws
Inverter battery segment would see pressure as power
supply continues to improve
March 2018
51

Thematic | Automobiles
Story in charts – Healthy financial performance to continue
Exhibit 93: Persistent capacity expansion in auto segment
drive growth and market share
4W (mn units)
2W (mn units)
Exhibit 94: Capacity addition at industrial side remain static
in the recent past
MVRLA (mn units)
LVRLA (billion. Amph)
FY12 FY13 FY14 FY15 FY16 FY17 FY18E FY20E FY22E
Source: MOSL, Company
FY12
FY13
FY14
FY15
FY16
FY17
FY18E
Source: MOSL, Company
Exhibit 95: Entry with HMCL to drive 2W OEM market share
(%)
AMRJ
60
38
EXID
75
Exhibit 96: Gained significant share in auto replacement
segment (%)
AMRJ
36
EXID
35
30
15
30
4W OEM
2W OEM
Source: MOSL, Company
4W replacement
2W replacement
Source: MOSL, Company
Exhibit 97: EBITDA margin higher than EXID (%)
AMRJ
34.4
34.0
Exide
FY17 (%)
Exhibit 98: Leader in telecom and UPS segments (%)
Telecom
UPS
4W OEM
46
32
24
24
13
25
16
32
28
4W After market
49
35
35
22
30
42
16.0
14.3
29
Gross Margins
EBITDA Margins
Source: MOSL, Company
FY09
FY11
FY13
FY17
Source: MOSL, Company
March 2018
52

Thematic | Automobiles
Exhibit 99: Johnson Control has sound technological prowess; to benefit AMRJ in charting its growth trajectory
Source: Johnson Control investor presentation
Exhibit 100: Expect revenue CAGR of 15.1% over FY17-20
25.2
16.0
9.7
Net sales (INR m)
22.5
15.1
12.6
15.6
14.7
15.2
16.3
16.7
Growth (%)
Exhibit 101: EBITDA margin to expand to 15.8% by FY20E
EBITDA (INR m)
17.8
16.0
15.1
15.7
15.8
EBITDA margins (%)
FY13
FY14
FY15
FY16
FY17 FY18E FY19E FY20E
Source: MOSL, Company
FY13
FY14
FY15
FY16
FY17
FY18E FY19E FY20E
Source: MOSL, Company
Exhibit 102: Expect FCF of INR9b over FY18-20E
60
FCF
FCF (% of PAT)
31
37
66
49
3.8
3.4
Exhibit 103: Return ratios to remain healthy
RoCE (%)
31.1
28.0
30.6
26.0
28.0
24.2
25.2
23.9
20.3
19.4
17.3
16.5
18.0
17.1
18.3
17.3
RoE (%)
16
1.8
-39
-1.5
FY13
FY14
FY15
FY16
-4
0.8
-0.1
1.5
1.8
FY17
FY18E FY19E FY20E
Source: MOSL, Company
FY13
FY14
FY15
FY16
FY17
FY18E FY19E FY20E
Source: MOSL, Company
March 2018
53

Thematic | Automobiles
Financials and valuations
Standalone - Income Statement
Y/E March
Gross Revenues
Less: Excise Duty
Net Sales
Change (%)
Gross operating income
Total Expenditure
EBITDA
Margin (%)
Depreciation
EBIT
Int. and Finance Charges
Other Income - Rec.
PBT bef. EO Exp.
EO Expense/(Income)
PBT after EO Exp.
Current Tax
Deferred Tax
Tax Rate (%)
Reported PAT
PAT Adj for EO items
Change (%)
Margin (%)
FY13
33,110
3,496
29,614
25.2
33,110
25,099
4515
15.2
661
3,854
10
466
4,310
92
4,218
1,376
-25
32.0
2,867
2,929
36.2
9.9
FY14
38,372
4,005
34,367
16.0
38,372
28,764
5603
16.3
646
4,957
7
455
5,405
39
5,367
1,580
112
31.5
3,674
3,701
26.3
10.8
FY15
46,372
4,258
42,113
22.5
46,372
35,095
7018
16.7
1,340
5,678
2
423
6,099
73
6,026
1,910
80
33.0
4,036
4,084
10.4
9.7
FY16
51,843
5,666
46,178
9.7
51,843
37,948
8,230
17.8
1,407
6,823
55
459
7,226
0
7,226
2,310
0
32.0
4,916
4,916
20.4
10.6
FY17
59,814
6,642
53,172
15.1
59,814
44,672
8,499
16.0
1,912
6,587
58
492
7,022
0
7,022
2,237
0
31.9
4,785
4,785
-2.7
9.0
FY18E
67,081
7,187
59,893
12.6
67,081
50,841
9,052
15.1
2,371
6,682
51
575
7,205
0
7,205
2,162
216
33.0
4,828
4,828
0.9
8.1
(INR Million)
FY19E
77,514
8,305
69,209
15.6
77,514
58,354
10,855
15.7
3,003
7,851
46
800
8,605
0
8,605
2,495
301
32.5
5,808
5,808
20.3
8.4
FY20E
88,945
9,530
79,415
14.7
88,945
66,838
12,577
15.8
3,558
9,018
46
1,000
9,972
0
9,972
2,792
349
31.5
6,831
6,831
17.6
8.6
Standalone - Balance Sheet
Y/E March
Equity Share Capital
Total Reserves
Net Worth
Deferred Liabilities
Total Loans
Capital Employed
Gross Block
Less: Accum. Deprn.
Net Fixed Assets
Capital WIP
Total Investments
Curr. Assets, Loans&Adv.
Inventory
Account Receivables
Cash and Bank Balance
Loans and Advances
Curr. Liability & Prov.
Account Payables
Other Current Liabilities
Provisions
Net Current Assets
Appl. of Funds
E: MOSL Estimates
FY13
171
10,427
10,598
195
881
11,674
6,803
3,214
3,589
1,030
161
12,925
2,929
3,807
4,108
2,082
6,030
1,577
1,960
2,493
6,895
11,674
FY14
171
13,456
13,627
301
843
14,772
9,955
3,860
6,096
1,447
161
13,691
3,350
4,528
2,946
2,867
6,623
1,577
1,858
3,188
7,068
14,771
FY15
171
17,674
17,845
368
741
18,954
12,434
2,989
9,444
863
189
13,394
4,181
5,541
2,222
1,450
4,935
2,660
1,458
817
8,459
18,955
FY16
171
20,988
21,159
538
725
22,421
14,851
1,330
13,520
1,229
200
14,559
6,016
5,922
1,503
1,119
7,087
3,493
2,665
929
7,472
22,421
FY17
171
25,760
25,931
815
690
27,436
18,156
3,257
14,899
2,403
1,467
17,077
8,170
5,705
1,709
1,494
8,410
4,184
3,285
941
8,667
27,436
FY18E
171
29,699
29,870
1,031
725
31,626
24,558
5,627
18,931
1,000
1,467
19,703
8,205
6,426
3,390
1,682
9,475
4,713
3,700
1,061
10,229
31,626
(INR Million)
FY19E
171
34,439
34,610
1,332
725
36,667
29,558
8,631
20,927
1,000
1,467
24,173
7,585
7,426
7,218
1,944
10,900
5,446
4,275
1,178
13,273
36,667
FY20E
171
40,013
40,184
1,681
725
42,590
34,558
12,189
22,369
1,000
1,467
30,095
8,703
8,521
10,641
2,231
12,341
6,250
4,906
1,186
17,754
42,590
March 2018
54

Thematic | Automobiles
Financials and valuations
Ratios
Y/E March
Basic (INR)
EPS
Cash EPS
BV/Share
DPS
Payout (%)
Valuation (x)
P/E
Cash P/E
P/BV
EV/Sales
EV/EBITDA
Dividend Yield (%)
Return Ratios (%)
RoE
RoCE
RoIC
Working Capital Ratios
Gross Fixed Asset Turnover (x)
Inventory (Days)
Debtor (Days)
Creditor (Days)
Working Capital Turnover (Days)
Growth (%)
Sales
EBITDA
PAT
Leverage Ratio (x)
Current Ratio
Debt/Equity
FY13
17.2
21.0
62.0
2.5
17.6
FY14
21.7
25.4
79.8
3.6
19.3
FY15
23.9
31.8
104.5
3.6
18.4
32.7
24.7
7.5
3.1
18.8
0.5
31.1
28.0
40.6
4.4
36.1
42
19
34
25.2
33.0
36.2
2.1
0.1
30.6
28.0
40.9
3.5
35.6
43
17
44
16.0
24.1
26.3
2.1
0.1
26.0
24.2
29.4
3.4
36.2
44
23
54
22.5
25.3
10.4
2.7
0.0
FY16
28.8
37.0
123.9
4.3
17.7
27.2
21.2
6.3
2.9
16.2
0.5
25.2
23.9
26.4
3.1
47.6
42
28
47
9.7
17.3
20.4
2.1
0.0
FY17
28.0
39.2
151.8
4.25
18.2
28.0
20.0
5.2
2.5
15.6
0.5
20.3
19.4
21.7
2.9
56.1
35
29
48
15.1
3.3
-2.7
2.0
0.0
FY18E
28.3
42.1
174.9
4.3
18.4
27.7
18.6
4.5
2.2
14.5
0.6
17.3
16.5
18.8
2.4
50.0
35
29
42
12.6
6.5
0.9
2.1
0.0
FY19E
34.0
51.6
202.6
5.2
18.4
23.0
15.2
3.9
1.8
11.7
0.7
18.0
17.1
20.1
2.3
40.0
35
29
32
15.6
19.9
20.3
2.2
0.0
FY20E
40.0
60.8
235.3
6.1
18.4
19.6
12.9
3.3
1.6
9.8
0.8
18.3
17.3
21.9
2.3
40.0
35
29
33
14.7
15.9
17.6
2.4
0.0
Standalone - Cash Flow Statement
Y/E March
Net P/L Before Tax and E/O Items
Depreciation
Interest & Finance Charges
Direct Taxes Paid
(Inc)/Dec in WC
CF from Operations
(inc)/dec in FA
Free Cash Flow
Others
CF from Investments
(Inc)/Dec in Debt
Interest Paid
Dividend Paid
CF from Fin. Activity
Inc/Dec of Cash
Add: Beginning Balance
Closing Balance
E: MOSL Estimates
FY13
4,218
577
-110
1,366
-94
3,225
-1,463
1,892
269
-1,194
3
-17
-323
-336
1,825
2,283
4,108
FY14
5,366
637
-808
1,606
-1,315
2,273
-3,731
-943
294
-3,437
-99
-14
-430
-543
-1,192
4,138
2,946
FY15
6,099
1,245
-29
1,922
-1,475
3,917
-4,062
-180
176
-3,886
-36
-84
-552
-672
-675
2,897
2,222
FY16
7,226
1,407
-43
2,181
-738
5,672
-4,904
637
24,156
-3,938
772
-5
-1,614
-847
757
746
1,503
FY17
7,022
1,912
-3
2,024
-1,137
5,771
-4,305
1,224
27,395
-5,294
748
-3
0
745
981
784
1,765
FY18E
7,205
2,371
-524
2,378
120
6,794
-5,000
1,794
575
-4,425
251
-51
-888
-689
1,681
1,709
3,390
(INR Million)
FY19E
8,605
3,003
-754
2,797
784
8,842
-5,000
3,842
800
-4,200
301
-46
-1,069
-814
3,828
3,390
7,218
FY20E
9,972
3,558
-954
3,141
-1,059
8,376
-5,000
3,376
1,000
-4,000
349
-46
-1,257
-954
3,422
7,218
10,640
March 2018
55

Thematic | Automobiles
NOTES
March 2018
56

THEMATIC/STRATEGY RESEARCH GALLERY

Explanation of Investment Rating
Investment Rating
BUY
SELL
NEUTRAL
UNDER REVIEW
NOT RATED
Expected return (over 12-month)
>=15%
< - 10%
> - 10 % to 15%
Rating may undergo a change
We have forward looking estimates for the stock but we refrain from assigning recommendation
Thematic | Automobiles
*In case the recommendation given by the Research Analyst becomes inconsistent with the investment rating legend, the Research Analyst shall within 28 days of the inconsistency, take appropriate measures to make the recommendation consistent with the investment rating legend.
Disclosures:
The following Disclosures are being made in compliance with the SEBI Research Analyst Regulations 2014 (herein after referred to as the Regulations).
Motilal Oswal Securities Ltd. (MOSL) is a SEBI Registered Research Analyst having registration no. INH000000412. MOSL, the Research Entity (RE) as defined in the Regulations, is engaged in the business of providing Stock broking services,
Investment Advisory Services, Depository participant services & distribution of various financial products. MOSL is a subsidiary company of Motilal Oswal Financial Service Ltd. (MOFSL). MOFSL is a listed public company, the details in respect of
which are available on
www.motilaloswal.com.
MOSL is registered with the Securities & Exchange Board of India (SEBI) and is a registered Trading Member with National Stock Exchange of India Ltd. (NSE) and Bombay Stock Exchange Limited
(BSE), Multi Commodity Exchange of India Limited(MCX) and National Commodity & Derivatives Exchange Limited(NCDEX) for its stock broking activities & is Depository participant with Central Depository Services Limited (CDSL) & National
Securities Depository Limited (NSDL) and is member of Association of Mutual Funds of India (AMFI) for distribution of financial products and Insurance Regulatory & Development Authority of India (IRDA) as Corporate Agent for insurance products
.Details
of associate entities of Motilal Oswal Securities Limited are available on the website at
http://onlinereports.motilaloswal.com/Dormant/documents/Associate%20Details.pdf
MOSL, it’s associates, Research Analyst or their relative may have any financial interest in the subject company. MOSL and/or its associates and/or Research Analyst may have beneficial ownership of 1% or more securities in the subject company at
the end of the month immediately preceding the date of publication of the Research Report.
MOSL and its associate company(ies), their directors and Research Analyst and their relatives may; (a) from time to time, have a long or short position in, act
as principal in, and buy or sell the securities or derivatives thereof of companies mentioned herein. (b) be engaged in any other transaction involving such securities and earn brokerage or other compensation or act as a market maker in the financial
instruments of the company(ies) discussed herein or act as an advisor or lender/borrower to such company(ies) or may have any other potential conflict of interests with respect to any recommendation and other related information and opinions.;
however the same shall have no bearing whatsoever on the specific recommendations made by the analyst(s), as the recommendations made by the analyst(s) are completely independent of the views of the associates of MOSL even though there
might exist an inherent conflict of interest in some of the stocks mentioned in the research report.
Research Analyst may have served as director/officer, etc. in the subject company in the last 12 month period. MOSL and/or its associates may have
received any compensation from the subject company in the past 12 months.
In the last 12 months period ending on the last day of the month immediately preceding the date of publication of this research report, MOSL or any of its associates may have:
a)
managed or co-managed public offering of securities from subject company of this research report,
b)
received compensation for investment banking or merchant banking or brokerage services from subject company of this research report,
c)
received compensation for products or services other than investment banking or merchant banking or brokerage services from the subject company of this research report.
d)
Subject Company may have been a client of MOSL or its associates during twelve months preceding the date of distribution of the research report.
MOSL and it’s associates have not received any compensation or other benefits from the subject company or third party in connection with the research report. To enhance transparency, MOSL has incorporated a Disclosure of Interest Statement in
this document. This should, however, not be treated as endorsement of the views expressed in the report. MOSL and / or its affiliates do and seek to do business including investment banking with companies covered in its research reports. As a result,
the recipients of this report should be aware that MOSL may have a potential conflict of interest that may affect the objectivity of this report. Compensation of Research Analysts is not based on any specific merchant banking, investment banking or
brokerage service transactions.
Terms & Conditions:
This report has been prepared by MOSL and is meant for sole use by the recipient and not for circulation. The report and information contained herein is strictly confidential and may not be altered in any way, transmitted to, copied or distributed, in part
or in whole, to any other person or to the media or reproduced in any form, without prior written consent of MOSL. The report is based on the facts, figures and information that are considered true, correct, reliable and accurate. The intent of this report
is not recommendatory in nature. The information is obtained from publicly available media or other sources believed to be reliable. Such information has not been independently verified and no guaranty, representation of warranty, express or implied,
is made as to its accuracy, completeness or correctness. All such information and opinions are subject to change without notice. The report is prepared solely for informational purpose and does not constitute an offer document or solicitation of offer to
buy or sell or subscribe for securities or other financial instruments for the clients. Though disseminated to all the customers simultaneously, not all customers may receive this report at the same time. MOSL will not treat recipients as customers by
virtue of their receiving this report.
Analyst Certification
The views expressed in this research report accurately reflect the personal views of the analyst(s) about the subject securities or issues, and no part of the compensation of the research analyst(s) was, is, or will be directly or indirectly related to the
specific recommendations and views expressed by research analyst(s) in this report.
Disclosure of Interest Statement
Analyst ownership of the stock
Companies where there is interest
No
A graph of daily closing prices of securities is available at
www.nseindia.com, www.bseindia.com.
Research Analyst views on Subject Company may vary based on Fundamental research and Technical Research. Proprietary trading desk of MOSL or
its associates maintains arm’s length distance with Research Team as all the activities are segregated from MOSL research activity and therefore it can have an independent view with regards to subject company for which Research Team have
expressed their views.
Regional Disclosures (outside India)
This report is not directed or intended for distribution to or use by any person or entity resident in a state, country or any jurisdiction, where such distribution, publication, availability or use would be contrary to law, regulation or which would subject
MOSL & its group companies to registration or licensing requirements within such jurisdictions.
For Hong Kong:
This report is distributed in Hong Kong by Motilal Oswal capital Markets (Hong Kong) Private Limited, a licensed corporation (CE AYY-301) licensed and regulated by the Hong Kong Securities and Futures Commission (SFC) pursuant to the Securities
and Futures Ordinance (Chapter 571 of the Laws of Hong Kong) “SFO”. As per SEBI (Research Analyst Regulations) 2014 Motilal Oswal Securities (SEBI Reg No. INH000000412) has an agreement with Motilal Oswal capital Markets (Hong Kong)
Private Limited for distribution of research report in Hong Kong. This report is intended for distribution only to “Professional Investors” as defined in Part I of Schedule 1 to SFO. Any investment or investment activity to which this document relates is only
available to professional investor and will be engaged only with professional investors.” Nothing here is an offer or solicitation of these securities, products and services in any jurisdiction where their offer or sale is not qualified or exempt from
registration. The Indian Analyst(s) who compile this report is/are not located in Hong Kong & are not conducting Research Analysis in Hong Kong.
For U.S.
Motilal Oswal Securities Limited (MOSL) is not a registered broker - dealer under the U.S. Securities Exchange Act of 1934, as amended (the"1934 act") and under applicable state laws in the United States. In addition MOSL is not a registered
investment adviser under the U.S. Investment Advisers Act of 1940, as amended (the "Advisers Act" and together with the 1934 Act, the "Acts), and under applicable state laws in the United States. Accordingly, in the absence of specific exemption
under the Acts, any brokerage and investment services provided by MOSL, including the products and services described herein are not available to or intended for U.S. persons. This report is intended for distribution only to "Major Institutional
Investors" as defined by Rule 15a-6(b)(4) of the Exchange Act and interpretations thereof by SEC (henceforth referred to as "major institutional investors"). This document must not be acted on or relied on by persons who are not major institutional
investors. Any investment or investment activity to which this document relates is only available to major institutional investors and will be engaged in only with major institutional investors. In reliance on the exemption from registration provided by Rule
15a-6 of the U.S. Securities Exchange Act of 1934, as amended (the "Exchange Act") and interpretations thereof by the U.S. Securities and Exchange Commission ("SEC") in order to conduct business with Institutional Investors based in the U.S.,
MOSL has entered into a chaperoning agreement with a U.S. registered broker-dealer, Motilal Oswal Securities International Private Limited. ("MOSIPL"). Any business interaction pursuant to this report will have to be executed within the provisions of
this chaperoning agreement.
The Research Analysts contributing to the report may not be registered /qualified as research analyst with FINRA. Such research analyst may not be associated persons of the U.S. registered broker-dealer, MOSIPL, and therefore, may not be subject
to NASD rule 2711 and NYSE Rule 472 restrictions on communication with a subject company, public appearances and trading securities held by a research analyst account.
For Singapore
Motilal Oswal Capital Markets Singapore Pte Limited is acting as an exempt financial advisor under section 23(1)(f) of the Financial Advisers Act(FAA) read with regulation 17(1)(d) of the Financial Advisors Regulations and is a subsidiary of Motilal
Oswal Securities Limited in India. This research is distributed in Singapore by Motilal Oswal Capital Markets Singapore Pte Limited and it is only directed in Singapore to accredited investors, as defined in the Financial Advisers Regulations and the
Securities and Futures Act (Chapter 289), as amended from time to time. In respect of any matter arising from or in connection with the research you could contact the following representatives of Motilal Oswal Capital Markets Singapore Pte Limited:
Disclaimer:
The report and information contained herein is strictly confidential and meant solely for the selected recipient and may not be altered in any way, transmitted to, copied or distributed, in part or in whole, to any other person or to the media or reproduced
in any form, without prior written consent. This report and information herein is solely for informational purpose and may not be used or considered as an offer document or solicitation of offer to buy or sell or subscribe for securities or other financial
instruments. Nothing in this report constitutes investment, legal, accounting and tax advice or a representation that any investment or strategy is suitable or appropriate to your specific circumstances. The securities discussed and opinions expressed in
this report may not be suitable for all investors, who must make their own investment decisions, based on their own investment objectives, financial positions and needs of specific recipient. This may not be taken in substitution for the exercise of
independent judgment by any recipient. Each recipient of this document should make such investigations as it deems necessary to arrive at an independent evaluation of an investment in the securities of companies referred to in this document
(including the merits and risks involved), and should consult its own advisors to determine the merits and risks of such an investment. The investment discussed or views expressed may not be suitable for all investors. Certain transactions -including
those involving futures, options, another derivative products as well as non-investment grade securities - involve substantial risk and are not suitable for all investors. No representation or warranty, express or implied, is made as to the accuracy,
completeness or fairness of the information and opinions contained in this document. The Disclosures of Interest Statement incorporated in this document is provided solely to enhance the transparency and should not be treated as endorsement of the
views expressed in the report. This information is subject to change without any prior notice. The Company reserves the right to make modifications and alternations to this statement as may be required from time to time without any prior approval.
MOSL, its associates, their directors and the employees may from time to time, effect or have effected an own account transaction in, or deal as principal or agent in or for the securities mentioned in this document. They may perform or seek to perform
investment banking or other services for, or solicit investment banking or other business from, any company referred to in this report. Each of these entities functions as a separate, distinct and independent of each other. The recipient should take this
into account before interpreting the document. This report has been prepared on the basis of information that is already available in publicly accessible media or developed through analysis of MOSL. The views expressed are those of the analyst, and
the Company may or may not subscribe to all the views expressed therein. This document is being supplied to you solely for your information and may not be reproduced, redistributed or passed on, directly or indirectly, to any other person or
published, copied, in whole or in part, for any purpose. This report is not directed or intended for distribution to, or use by, any person or entity who is a citizen or resident of or located in any locality, state, country or other jurisdiction, where such
distribution, publication, availability or use would be contrary to law, regulation or which would subject MOSL to any registration or licensing requirement within such jurisdiction. The securities described herein may or may not be eligible for sale in all
jurisdictions or to certain category of investors. Persons in whose possession this document may come are required to inform themselves of and to observe such restriction. Neither the Firm, not its directors, employees, agents or representatives shall
be liable for any damages whether direct or indirect, incidental, special or consequential including lost revenue or lost profits that may arise from or in connection with the use of the information.
The person accessing this information specifically agrees
to exempt MOSL or any of its affiliates or employees from, any and all responsibility/liability arising from such misuse and agrees not to hold MOSL or any of its affiliates or employees responsible for any such misuse and further agrees to hold MOSL
or any of its affiliates or employees free and harmless from all losses, costs, damages, expenses that may be suffered by the person accessing this information due to any errors and delays.
Registered Office Address: Motilal Oswal Tower, Rahimtullah Sayani Road, Opposite Parel ST Depot, Prabhadevi, Mumbai-400025; Tel No.: 022-3980 4263; www.motilaloswal.com. Correspondence Address: Palm Spring Centre, 2nd Floor, Palm
Court Complex, New Link Road, Malad (West), Mumbai- 400 064. Tel No: 022 3080 1000. Compliance Officer: Neeraj Agarwal, Email Id:
na@motilaloswal.com,
Contact No.:022-38281085.
Registration details of group entities.: MOSL: SEBI Registration: INZ000158836 (BSE/NSE/MCX/NCDEX); CDSL: IN-DP-16-2015; NSDL: IN-DP-NSDL-152-2000; Research Analyst: INH000000412. AMFI: ARN 17397. Investment Adviser:
INA000007100.IRDA Corporate Agent-CA0541. Motilal Oswal Asset Management Company Ltd. (MOAMC): PMS (Registration No.: INP000000670) offers PMS and Mutual Funds products. Motilal Oswal Wealth Management Ltd. (MOWML): PMS
(Registration No.: INP000004409) offers wealth management solutions. *Motilal Oswal Securities Ltd. is a distributor of Mutual Funds, PMS, Fixed Deposit, Bond, NCDs, Insurance and IPO products. * Motilal Oswal Commodities Broker Pvt. Ltd. offers
Commodities Products. * Motilal Oswal Real Estate Investment Advisors II Pvt. Ltd. offers Real Estate products. * Motilal Oswal Private Equity Investment Advisors Pvt. Ltd. offers Private Equity products
March 2018
57