Sector Update | 4 June 2021
Retail
Retail
Grocery Retail - Changing landscape
Competition in the Online Grocery space coming to the forefront
Unlike most other Retail categories, Grocery has remained largely insulated from the
Online disruption. However, the prominence of Online players and their growing scale in
the last few years makes us sit up and take notice. In this report, we discuss the growing
scale of Online players, market opportunity, challenges, evolving business models, and the
competitive position of offline retailers.
e-Grocers turn sizeable, no more minnows
Historically, e-Grocery hardly garnered single-digit share of the overall grocery market
in India and globally, with multiple players trying to make inroads with limited success.
In the last few years, the growth of e-Grocery players have certainly made us sit up
and take notice. While penetration remains low, the online grocery market has grown
30x in the last 7-8 years to reach USD3b. Viewed differently, it is cumulatively the
third largest Modern Retail player in the market behind DMart and Reliance Retail.
This space is now expected to grow over 59% CAGR to USD18b by CY24E. India has
154m online transacting households in CY20, with 130m already using e-Grocery
platforms or willing to try, creating an addressable market of a whopping USD293b. Of
this, ~55% of the addressable market lies beyond Tier II cities, so e-Grocers will
increasingly move to smaller towns, a region that has low coverage so far. COVID-19
led lockdown has certainly helped e-Grocers, with CY20 monthly exit run-rate almost
2x that of Jan’20 GMV and largely sustaining the surge seen during the lockdown as
evident from our app visit analytics. Over this period, Big Basket/Grofers witnessed a
4x/3x surge in daily orders, with a steady rise in AOVs.
Motilal Oswal values your support in
the Asiamoney Brokers Poll 2021 for
India Research, Sales, Corporate Access
and Trading team.
We
request your ballot.
Value v/s convenience buyer – a key driver of profitability
In India, a large (65%) quantum of the e-Grocery addressable households are price
sensitive (low gross margin) value first customers (average income of 0.3-0.6m p.a),
prioritizing discounts over limited variety, longer waiting time, or an inconvenient
experience. This is against the higher margin convenience first customers (average
income of 1.2-1.4m), who prioritize a shopping experience and prefer purchasing
from a wider product assortment/availability in one place and lesser crowds/waiting
time. Unit economics of value first customers appear promising with key
determinants of profitability like bulk purchases, higher private labels, low delivery
cost, and customer stickiness. e-Grocers increasingly target them to drive
profitability as in the case with modern retailers.
Logistic cost and inventory management remain a key hurdle; needs a
differentiated approach to tackle
The Grocery market has been historically dogged down by wafer thin (15-20%) gross
margins, higher (20-25%) logistics cost, and complex inventory management, making
it difficult to achieve sustainable profits and compete with the traditional
retail/distribution channel, which operates on 15% cumulative margin in the value
Research Analyst: Aliasgar Shakir
(Aliasgar.Shakir@motilaloswal.com)
Suhel Shaikh
(Suhel.Ahmad@MotilalOswal.com)
4 June 2021
1
Investors are advised to refer through important disclosures made at the last page of the Research Report.
Motilal Oswal research is available on www.motilaloswal.com/Institutional-Equities, Bloomberg, Thomson Reuters, Factset and S&P Capital.
 Motilal Oswal Financial Services
Retail
Expect share of Private labels to touch
45% for e-Grocery players in CY22E
Source: Online private label growth
paradigm CY20, MOFSL
Transportation cost could increase to 28%
of order value
chain. But the path to scale and profitability, with multiple levers and a stronger
balance sheet, is now becoming clearer for e-Grocers. These players have started
targeting bulk purchase to leverage cost, limit assortment (thus aiding inventory
control), pushing margin accretive private labels, saving acquisition cost due to
customer stickiness, and charging delivery cost below a threshold of AOV (average
order value), thus creating a favorable equation of higher gross margins and
reducing cost/order. Our channel checks suggest Big Basket and Grofers have taken
a more rational approach, pushing 30-40% private labels in the overall mix, higher
AOV, and limiting discounts, which has led to the recent improvement in
profitability. The one-year old JioMart has kept delivery free without any minimum
AOV threshold, while Flipkart/Amazon has targeted a wider network of cities to
push revenue growth. In terms of price competitiveness, JioMart is the lowest price
player, followed by DMart Ready. Our app visit analytics suggest that JioMart/Big
Basket/Grofers enjoys higher app visits, while Dunzo/JioMart enjoys the lowest
bounce rate, implying more page visits.
Multiple players with varied models taking a shot
Multiple platforms are disrupting the grocery space with innovative models. These
are: a) e-Grocery specialists, along with early morning meat and dairy specialists
that enjoy higher customer recall, b) market place players leveraging deep customer
analytics and offering quick deliveries to a wide network of locations, and c) offline
retailers who have started venturing into omnichannel offerings in select locations.
These retailers operate through differentiated models to achieve scale and
profitability: a) inventory model, which allows them to control the quality and price,
but has higher logistics cost, b) hyperlocal model, which is increasingly seeing higher
acceptance by many e-grocers, with back-end inventory control to address faster
turnaround and logistics cost, and c) hybrid model that leverages their own stores to
provide a smoother last-mile delivery. With increasing scale, we see a foolproof
integrated approach, which will enhance profitability.
Source: e-commerce retail
logistics – May’18, MOFSL
App traction of e-Grocery players
Countries
Online penetration
India
China
UK
US
0.3%
6%
4%
8%
Brick and mortar stores have a cost advantage, but consumer convenience
will soon compel them
The fear of online grocery retailers is turning real as a majority of e-Grocery growth
has predominantly come from regions, which is the key market of modern retailers.
Offline retailers presently hold an edge due to varied factors like DMart’s ownership
model and cost competency. Rent though 5-7% of sales, makes up nearly one-third
of gross margin. Despite the high capital intensive model, it creates a strong cost
competency, which drives productivity and scale. Similarly, Reliance Retail’s edge
lies in its deep store network, its evolving hyperlocal model, and backward
integrated B2B Grocery model, which, when combined, could certainly provide a
logistics edge. However, our case study explains on e-Grocers explains higher private
labels, lower customer acquisition, supply chain and marketing cost has enabled
them to turn profitable. As the customer is gradually being habituated to online
grocery shopping, it is imperative to build an omnichannel network to ensure
business continues to meet customer requirements.
Majority of Online sales are from the
metros (%)
Source: RedSeer and Big Basket
4 June 2021
2
 Motilal Oswal Financial Services
Retail
e-Grocery addressable wallet by
category
Valuation and view
DMart
We expect DMart to deliver FY20-23E revenue/EBITDA CAGR of 23%/21%, factoring
in -5%/50% SSSG (two-year SSG over the low base of FY21) and 30/40 store
additions in FY22E/FY23E. Its continued cost/price competitiveness should hold the
company in good stead. However, a) growing scale of Online retailers, and b)
potential moderation in growth and return profile may restrict a re-rating. We value
DMart at a 20% discount to its three-year average EV/EBITDA multiple of 58x on a
FY23E basis, valuing it at INR2,850, implying a 8% downside. Retain Neutral.
Reliance Retail Ventures (RRVL)
RRVL has maintained its strong performance in the last five years. The recent fund
raise of INR377b would further strengthen its physical and online presence. We
expect 19% revenue/EBITDA CAGR each over FY20-23E to touch INR2.2t/INR166b by
Source: RedSeer report
FY23E. We value the company on a SoTP basis, valuing its core business at 31x FY23E
EV/EBITDA and connectivity business at 4x FY23E EV/EBITDA to arrive at our TP of
INR745, implying INR670 (for its 90% stake). Our premium valuation multiple
captures the opportunity for rapid expansion in its Retail business and the
aggressive rollout of the JioMart platform.
4 June 2021
3
 Motilal Oswal Financial Services
Retail
Story in Charts
Exhibit 1:
Modern Retail/Online to contribute 7.3%/2.8% of total F&G market in
CY25E
Traditional retail
USD5b
Modern retail
0.3%
4.8%
Online
2.8%
3.4%
USD2b
USD24b
USD18b
USD50b
7.3%
USD295b
96.5%
USD577b
94.9%
USD722b
89.9%
2016
2019
2025E
Source: RedSeer report
Exhibit 2: Key formats in Organized Retail stores
Format
Average store size
Focus category mix
Hypermarkets
30,000-60,000 sq. ft.
F&G: 30-35%
Non-Food FMCG: 15-20%
General merchandise: 10-14%
Apparel: 20-25%
Furniture and Furnishing:
2-6%
Destination format for
planned visits
Emphasis on shopping
experience and a wide
variety of products
Hybrid supermarkets
10,000-25,000 sq. ft.
F&G: 45-50%
Non-Food FMCG: 20-25%
General merchandise:
10-15%
Others: 10-25%
Smaller than
hypermarkets in terms of
retail space and category
mix
Modern convenience stores
1,500-3,000 sq. ft.
F&G: 65-70%
Non-Food FMCG: 20-25%
General merchandise: 5-10%
Key
differentiating
factors
Key players
Big Bazaar, Spencer’s, etc.
DMart, Q Mart, Spencer’s,
Star, Reliance Fresh, Food
Bazaar, etc.
Similar to supermarkets, but the
focus is more on fast moving
products with
emphasis on neighborhood
requirements
Have low inventory levels as
compared to supermarkets
Easy Day, Heritage, Nilgiris, M.K.
Retail, Ratandeep and other regional
players
Source: MOFSL
Exhibit 3: e-Grocery household segment details
Particulars
Average annual
income (USD)
Key grocery purchase
priorities
Value first households
7,000
Lowest prices
Discounts
Cash backs/offers
Sale events
Good returns/exchange policy
Quality/hygiene
Purchase behavior
Buy groceries in bulk and at times
defer purchases to get best-priced
products
Convenience first households
16,000
Wide assortment/variety of options
Availability of desired products in one
place
Emergency/unplanned needs
Low waiting time
Quality/hygiene
Exotic options
Customer support service
Prefer to top up basket as per needs,
and purchase from places where
desired assortment is available
without any hassle
Source: RedSeer report
4 June 2021
4
 Motilal Oswal Financial Services
Retail
Story in Charts
Exhibit 4: e-Grocery market trend in CY20
Source: RedSeer report
Exhibit 5: App traction of e-Grocery players
Company
Big Basket
Grofers
JioMart
Supr Daily
Licious
Dunzo
Nature’s Basket
Visits in Mar’21 (m) Average visit duration
7.15
1.85
7.8
0.1
0.89
0.3
0.25
3.22
4.22
2.09
4.01
2.52
4.01
2.35
Pages per visit
4.99
5.44
8.36
3.72
4.01
4.79
2.88
Bounce rate
64.2%
53.5%
42.1%
62.6%
54.8%
46.4%
59.5%
Source: Similarweb, MOFSL
Exhibit 6: Detailed working on logistic cost (assuming AOV OF INR1,300)
Opted
Opted for COD
Cost = INR195
(INR130+65)
Forward Logistic (FLC)
Cost = INR130
(10% of order value)
Cash on delivery (COD)
Cost = INR65
(50% of FWC)
Not opted for
COD
Cost = INR130
Return logistic
Cost = INR169
(~30% higher
than FWL)
Return logistic
Cost = INR169
(~30% higher than
FWL)
Cost = INR364
(INR130+65+169)
Not opted
Cost = INR195
Opted
Cost = INR299
(INR130+169)
Not opted
Cost = INR130
Source: e-commerce retail logistics – May’18, MOFSL
4 June 2021
5
 Motilal Oswal Financial Services
Retail
Evolving models for Grocery retailing
Huge opportunity to scale up
e-commerce market to exceed USD18b in CY24E
The USD600b Indian Food and Grocery (F&G) retailing market has historically seen
limited (a mere 1%) penetration from e-commerce players in India. This is in line
with global markets like China/the UK/the US, which also have single-digit e-
commerce contribution (a mere 6%/8%/4%). The e-commerce market in most other
retail categories like Consumer Durables, Mobile Phones, and even Fashion and
Lifestyle has grown exponentially. In the last few years, given the scale of the
market opportunity and low base, Online Grocery players have adopted innovative
models to penetrate the F&G market. This has resulted in the Online F&G market
growing 30x in the last 7-8 years to ~USD3b in FY20. Seen differently, the combined
revenue of Online F&G players (viz. Big Basket, Grofers, JioMart, Amazon, and
Flipkart) has become the third largest Modern Retail player (~INR3b in FY20) after
DMart and RRVL. The same is expected to grow by 59% CAGR over CY19-24E to
USD18b.
Modern Retail v/s e-commerce scale
The first wave of disruption in the traditional Grocery space was led by Modern
Retail. But despite its evolution since the last two decades, it is merely 5% of total
Grocery spends in India. Contrary to this, the same in US/UK/China stands at
92%/94%/57% of the total F&G market. This is because Modern Retail has
predominantly grown in metro and Tier I cities because of multiple operational
challenges like higher operating cost, lower gross margin, lack of skilled manpower,
regional/local limitation, and the mighty scale of India’s Grocery Retail market.
Overall market size
The Indian F&G retailing market (estimated to be 60-65% of the total Retail market)
has seen strong interest from domestic and global players in recent times. Growing
at ~12% CAGR over the last 8-10 years, the market has been historically dominated
by the traditional retail channel, which constitutes 96% of the market. Organized
retail has grown at 31% CAGR to USD24b, with just 4% penetration, offering huge
scope to large Modern Retail and online players. Over the next 4-5 years,
Modern/Online Retail is expected to garner 16%/59% CAGR to USD50b/USD18b,
increasing its share to 8-9% of the total F&G market.
4 June 2021
6
 Motilal Oswal Financial Services
Retail
Exhibit 7:
Modern Retail/Online to contribute 7.3%/2.8% of total F&G market in
CY25E
Traditional retail
USD5b
Modern retail
0.3%
4.8%
Online
2.8%
7.3%
3.4%
USD2b
USD24b
USD18b
USD50b
USD295b
96.5%
USD577b
94.9%
USD722b
89.9%
2016
2019
2025E
Source: RedSeer report
Exhibit 8: Key formats in Organized Retail stores
Format
Average store size
Focus category mix
Hypermarkets
30,000-60,000 sq. ft.
F&G: 30-35%
Non-Food FMCG: 15-20%
General merchandise: 10-14%
Apparel: 20-25%
Furniture and Furnishing:
2-6%
Destination format for
planned visits
Emphasis on shopping
experience and a wide
variety of products
Hybrid supermarkets
10,000-25,000 sq. ft.
F&G: 45-50%
Non-Food FMCG: 20-25%
General merchandise:
10-15%
Others: 10-25%
Smaller than
hypermarkets in terms of
retail space and category
mix
Modern convenience stores
1,500-3,000 sq. ft.
F&G: 65-70%
Non-Food FMCG: 20-25%
General merchandise: 5-10%
Key
differentiating
factors
Key players
Big Bazaar, Spencer’s, etc.
DMart, Q Mart, Spencer’s,
Star, Reliance Fresh, Food
Bazaar, etc.
Similar to supermarkets, but the
focus is more on fast moving
products with
emphasis on neighborhood
requirements
Have low inventory levels as
compared to supermarkets
Easy Day, Heritage, Nilgiris, M.K.
Retail, Ratandeep and other regional
players
Source: MOFSL
Exhibit 9:
Region-wise presence of RRVL’s stores
Geographic Region
North
South
West
East
Total
Grocery stores
108
337
261
91
797
Source: Company
Exhibit 10:
Scale of Modern Grocery retailers
Company
RRVL
DMart
FRL (acquired by RRVL)
Spencer’s Retail (including
Nature’s Basket)
Star Bazaar
Stores
797
234
1350
191
57
Presence in cities
Over 180
70
400
42
7
Source: Media articles, company
Exhibit 11: Scale of operations of e-Grocery players
Big Basket
Particulars
Revenue (INR m)
Number of cities
Average basket size (INR)
Daily orders (’000s)
App downloads (m)
FY19
23,810
FY21E
1,19,005
35
1,482
220
26
FY19
836
Grofers
FY21E
99,645
27
1,820
150
23
FY19
1,436
DMart Ready
FY20
3,540
FY21E
Five (220
delivery
points)
JioMart
FY21E
59,400
200
Amazon
Pantry
FY21E
300
550
400
150
Over five
Over 10
Source: Media articles, company, MOFSL
4 June 2021
7
 Motilal Oswal Financial Services
Retail
Exhibit 12: Online penetration in the Grocery segment globally
Countries
India
China
UK
US
Online penetration
0.3%
6%
4%
8%
Source: RedSeer report
An opportunity of 130m households
Out of 670m internet users in India, 400m use the internet actively (social media
and search engines). About 75% of active internet users are estimated to have
transacted online for service/products that translates into 154m online transacting
households in India in CY20. This has a potential to reach 233m by CY25, led by
internet penetration and increase in online transactions. Of these 154m, 130m have
already used e-Grocery platforms, or were aware/willing to try e-Grocery platforms,
creating an addressable market of USD293b against the current Online market size
of a mere USD3b. At present, majority of the e-Grocery market is concentrated in
metro/Tier I cities. However, nearly 55% of the addressable market lies in over Tier II
cities, which could expand to 61% in CY25.
Value v/s convenience buyer
e-Grocery households can be categorized as: a) value first, or b) convenience first
customers. Value first customers are conscious about pricing, discounts, and
return/exchange policies, while convenience first customers seek a wider product
basket in one place, lesser crowds/waiting time, and product quality/assortment. In
India, a much larger (65%) quantum of the e-Grocery addressable households are
value first. These value first households have lower income and therefore cannot
prioritize wider/exotic assortment and faster access. Hence, they prioritize, best
priced products under discount, cash back offers, and sales, even if there is limited
variety, longer waiting time, or an inconvenient experience.
Value first retailers have favorable unit economics
The huge addressable market underscores the opportunity, but it is difficult to run a
profitable operation sustainably, given the lower margin and high fixed cost nature
of the business. Convenience first customers typically generate higher margin given
their tendency to shop for higher-priced products, but they increase the cost of
doing business due to their requirement of wider product SKUs/basket, limited
crowding/waiting time, and better product quality/assortment. Against this, most of
the determinants of profitability – bulk purchase, assortment, private labels,
delivery cost, and stickiness – are in favor of value first households when compared
with convenience first households. Hence, the unit economics of serving a value first
household are very promising. An e-Grocery platform serving the value first
household could lose out on gross margin, given their nature of spending on low
price products, but it could offset the impact by: a) increasing share of private
labels, b) significant savings owing to an efficient supply chain as they are mostly
reliant on scheduled deliveries, and c) leverage costs with higher AOVs. The value
first addressable market should grow faster than the convenience first market over
the next five years.
4 June 2021
8
 Motilal Oswal Financial Services
Retail
Exhibit 13: Majority of Online sales are from the metros (%)
11%
1%
Metro
Tier 1
Tier 2
88%
Exhibit 14: About 61% of the addressable wallet are from
value first customers (total: USD293b)
113
Value first
Convenience first
180
Source: RedSeer and Big Basket
Source: RedSeer
Exhibit 15: e-Grocery household segment details
Particulars
Average annual
income (USD)
Key grocery purchase
priorities
Value first households
7,000
Lowest prices
Discounts
Cash backs/offers
Sale events
Good returns/exchange policy
Quality/hygiene
Purchase behavior
Buy groceries in bulk and at times
defer purchases to get best-priced
products
Convenience first households
16,000
Wide assortment/variety of options
Availability of desired products in one
place
Emergency/unplanned needs
Low waiting time
Quality/hygiene
Exotic options
Customer support service
Prefer to top up basket as per needs,
and purchase from places where
desired assortment is available
without any hassle
Source: RedSeer report
Exhibit 16: e-Grocery addressable wallet by city type
Metro/tier 1
Tier 2+
Exhibit 17: e-Grocery addressable wallet by basket type
Stock up
15%
Non-daily top up
Daily top up
16%
58%
49%
42%
57%
42%
51%
43%
27%
Convenience first
Source: RedSeer report
Value first
Convenience first
Source: RedSeer report
Value first
4 June 2021
9
 Motilal Oswal Financial Services
Retail
Exhibit 18: e-Grocery addressable wallet by category
Fresh
2%
Staples
2%
7%
35%
Packaged foods
Beverages
3%
Home Care
5%
12%
32%
Personal Care
2%
1%
52%
47%
Value first
Convenience first
Source: RedSeer report
Exhibit 19: Profiles of value first customers
Particulars
Cohort (%)
Age group
Annual household
income
Household size
Living setup
Cooking ownership
Housewife-led family
50%
25-40
INR0.6-0.8m
Traditional budget
conscious family
35%
35-50
INR0.4-0.8m
Young bachelors
15%
21-30
INR0.3-0.6m
3-5
3-5
1-3 (bachelors)
Married couple with young Married couple with parents,
Alone/flatmates
kids, with or without parents with or without grown up kids
Self
Self
Maid
Source: RedSeer report
Exhibit 20: Profiles of convenience first customers
Particulars
Cohort (%)
Age group
Annual household
income
Household size
Living setup
Cooking ownership
Quality seekers
58%
30-40
INR1.2-1.4m
3-5
Married couple with young
kids, with or without parents
Maid + self
Affluent foodies
22%
Over 35
Over INR1.4m
Young busy
couples
20%
25-35
INR0.9-1.2m
4-6
2
Married couple with parents, Married couple
with or without grownup kids without kids
Maid + self
Maid
Source: RedSeer report
Exhibit 21: e-Grocery household: Attribute comparison and impact on profitability
Particulars
Demand for lower
price/high discounts
Bulk purchase behavior
Assortment need
Private label openness
Fast delivery demand
Value first
households
High
High
Limited
High
Low
Convenience first
households
Moderate
Moderate
Very wide
Moderate
High
Impact on profitability
Discounts reduce net income
Bulk purchase increase AOV, which
reduce fulfillment cost/order
Limited assortment offers a better
ability to negotiate margins with
brands
Private labels provide a high gross
margin
Low fulfillment cost in scheduled
delivery v/s on demand
High stickiness reduced marketing
spend
Source: RedSeer report
Stickiness to one platform Moderate - high Moderate - high
4 June 2021
10
 Motilal Oswal Financial Services
Retail
Exhibit 22: Comparison of unit economics by household type and impact on profitability
Particulars
Commission/margins
Cashback
Value first
households
15%
(-) 2%
Convenience first
households
22%
(-) 2%
Impact on profitability
High margins obtained from private
labels are passed on to value first
households, which reduces margin
Both households are interested in
discounts rather than cashbacks
Supply chain cost is high in the case
of convenience first households due
to on demand delivery with low
AOVs
Varies by platform
Varies by platform
Source: RedSeer report
Supply chain cost
Payment gateway cost
Marketing expense
Contribution margins
(-) 10%
(-) 1.5%
(-) 4%
(-) 2.5%
(-) 20%
(-) 1.5%
(-) 4%
(-) 5.5%
COVID-19 boosted Online Grocery sales
The COVID-19 led nationwide lockdown provided a much needed boost to Online
Grocery sales. It did to e-grocers what demonetization did for online payment
platforms. During the peak of COVID-19 in 2QCY20, panic led stocking by first-time
shoppers drove AOVs. The market reached 1.6x of Jan’20 GMV in Jun’20 and exited
CY20 with almost 2x Jan’20 GMV, largely sustaining the surge seen during the
lockdown. During this time, Big Basket/Grofers witnessed 4x/3x daily orders of pre-
COVID times at 300k/190k. AOV saw a 15%/25% jump to INR1,500/INR1,820.
Players saw higher customer retention, which shifted the base upwards in average
daily orders for Big Basket/Grofers to 220k/150k. A number of new players entered
the e-Grocery space during the ensuing COVID-led lockdown in CY20. For instance,
Swiggy and Dunzo expanded into e-Grocery and JioMart launched its e-Grocery
business in May’20. Amazon Pantry expanded to over 300 cities in Jun’20. This has
widened the reach of e-Grocery players.
e-Grocery players registered enormous growth in comfort/health food and hygiene
products owing to the shift in consumer preference to a healthy lifestyle. The Snacks
and Branded Food segment registered 75% QoQ growth in 2QCY20 v/s 5% prior to
the COVID-19 outbreak. Within this, Biscuits and Cookies grew the highest. Similarly,
Beverages, mainly Tea and Fruit Juice, witnessed 50% growth in same period v/s 2%
prior to COVID-19 outbreak. Even Personal Care Products/Home Utilities grew
24%/11% v/s 5%/6% prior to COVID-19 outbreak.
Exhibit 23: Growth in e-Grocery segments prior to and during COVID-19
Snacks and branded food
Beverages
Personal care products
Home utilities
75%
50%
5%
2%
5%
6%
24%
Growth during COVID
Source: Media articles, MOFSL
11%
Growth during pre COVID
4 June 2021
11
 Motilal Oswal Financial Services
Retail
Exhibit 24: Average daily orders (INR) on Big Basket/Grofers
Big Basket
Grofers
Exhibit 25: Daily order trend (k) on Big Basket/Grofers
Big Basket
Grofers
1,300
1,450
1,500
1,820
300
190
220
150
80
Pre COVID
During COVID
Source: Media articles, MOFSL
60
During COVID
Post COVID
Pre COVID
Source: Media articles, MOFSL
Exhibit 26: e-Grocery market trend in CY20
Source: RedSeer report
4 June 2021
12
 Motilal Oswal Financial Services
Retail
Competitive landscape
In order to tap the huge potential in the market and attract customers, multiple new
players have ramped up their Online Grocery business. The competitive intensity
has increased rapidly in recent times. Players are competing on two counts – pricing
(discount on delivery charges) and convenience (flexible delivery time, wider
product assortment, and delivery locations).
Product pricing:
Our channel checks indicate that JioMart is the lowest price
player, followed by DMart Ready – JioMart/DMart price points are 9%/4% lower
than Big Basket. For Staples and Food products, price points are 11%/8% lower.
In the case of HPC products, prices are 6% lower for JioMart, while other players
are offering similar prices. JioMart typically maintains a 7% off on MRP. On the
other hand, Big Basket’s product offering is at the highest level, which is
understandable as it caters to high-end customers in metros/Tier 1 cities, with a
wider product assortment and new categories, some of which are scarcely
available on other player’s shelves.
Delivery charge/time:
Online Grocery players incurs higher logistic cost, which is
traditionally passed on to customers for AOVs below a certain threshold. To
accelerate growth, Big Basket has initiated free delivery above INR1,200 AOV,
while Grofers/Amazon has a minimum order requirement of INR500/INR799.
DMart offers pick up points – ‘DMart Ready stores’ – for free delivery, with a
minimum threshold of INR1,000, while it charges 3% of the order value, or INR49
(whichever is higher), for home delivery. JioMart has the most aggressive
promotion, offering free delivery without any minimum delivery requirement to
boost the number of orders. In addition to delivery charges, players are offering
flexibility in delivery timelines to customers to attract convenience conscious
customers (viz., standard delivery and delivery in 1-2 days) and charge a
premium accordingly to increase profits.
Product offerings:
Players are offering various product categories to cater to
various kind of customers. Value players keep smaller SKUs with lower margins.
On the other hand, convenience focused players keep wider SKUs that offers
higher margins. As per our analysis, Big Basket has the widest SKUs, followed by
Grofers and Amazon – Big Basket/Grofers offer the widest product categories
that include eggs, chicken and meat products, and pet care products. Players are
leveraging private labels to create unique products and to increase repeat
purchases. New players, catering to niche product markets, are emerging such as
Licious that offers only chicken, meat, and egg products, while Milkbasket and
Supr Daily offers fixed morning deliveries of only dairy and bakery products.
Delivery locations:
To increase the scale of operations, players are looking to
expand their serviceable areas to Tier II/III cities, which have limited penetration
in the e-Grocery market. Marketplace players like Amazon/Flipkart are enjoying a
competitive edge as they could leverage their e-commerce capabilities to service
more areas. Apart from these, JioMart could also leverage its higher physical
presence to significantly increase its serviceable areas. Big Basket/Grofers are
present in comparatively lower numbers in metro/Tier I cities, while DMart has
restricted its online presence to a few metro cities, with limited serviceable
areas.
4 June 2021
13
 Motilal Oswal Financial Services
Retail
Exhibit 27: Product pricing of e-Grocery players (INR)
Food products
Ashirwad Atta
Fortune Sunflower Oil
Saffola Gold cooking oil
Dawaat Biryani Basmati
Devaaya rice
India Gate Classic basmati
Toor dal (private label)
Masoor dal (private label)
Amul Cow Ghee pouch
Amul Ghee pouch
Gowardhan ghee Jar
Branded Sugar
Amul Taaza tetra pack
Brooke Bond Red Label
Tropicana Orange Juice
Bournvita
Amul butter
Haldiram bhujia
Parle - G
Total
Surf Excel Easy Wash
Rin Detergent Powder
Arial Front Load
Vim Dishwash bar
Lux soap
Dove Soap
Pears Pure and Gentle soap
Clinic Plus Long and Health Shampoo
Head & Shoulder Cool Menthol shampoo
Parachute hair oil
Bajaj Almond drops hair oil
Harpic Plus toilet cleaner
Lizol Lavender floor cleaner
Colgate Dental Cream
Colgate Max Fresh
Total
Grand Total
Quantity
10kg
1ltr
1ltr
1kg
5kg
5kg
1kg
500gm
1ltr
1ltr
1ltr
1kg
1ltr
500gm
1ltr
750gm
500gm
1kg
800gm pack
4kg
7kg
4kg
200g
(Pack of three)
3*150g
3*100g
3*125
340ml
650ml
1ltr
500ml
1ltr
975ml
500g
300g
JioMart
369
799
151
165
399
859
114
47
450
434
495
47
61
244
73
255
225
168
59
5,414
355
480
825
39
89
115
103
179
389
360
243
148
165
177
109
3,776
9,190
DMart
Ready
369
825
145
165
375
942
114
48
465
450
495
47
61
244
79
265
225
170
62
5,546
399
455
1015
42
94
129
112
131
415
349
262
157
165
177
109
4,011
9,557
Big Basket
369
871
155
179
463
1,041
125
56
500
485
521
47
63
290
95
269
235
214
59
6,037
462
485
825
39
97
101
138
175
438
323
246
153
178
184
145
3,989
10,026
Grofers
369
821
139
165
399
899
125
56
482
462
531
47
64
270
110
287
230
170
69
5,695
366
434
900
39
Amazon
Pantry
394
819
122
170
386
875
118
55
500
450
537
52
64
265
120
286
225
215
59
5,712
390
454
1045
35
97
102
140
125
140
123
152
143
456
377
430
323
238
246
152
156
179
161
158
158
145
147
4,026
3,985
9,721
9,697
Source: Company, MOFSL
Exhibit 28: Delivery charge of e-Grocery players
Company
Big Basket
Grofers
DMart Ready
JioMart
Amazon
Pantry
Price range
Over 1,200
600-1199
Less than 600
Over 250
Less than 250
Delivery charges
0
30-35
50
0
49
Minimum order is INR1,000. Free at DMart Ready pick up
points. Home delivery is chargeable at INR49, or 3% of the
order value, whichever is higher
0
0
59
Source: Company, MOFSL
Over 799
Less than 799
4 June 2021
14
 Motilal Oswal Financial Services
Retail
Exhibit 29: Product offerings of e-Grocery players
Fruits and Vegetables
Dairy and Bakery
Staples
Packaged Foods
Beverages
Personal Care
Home Care
Baby Care
Kitchen Ware
Eggs
Chicken, Meat, and Fish
Pet Care
Jio Mart
Y
Y
Y
Y
Y
Y
Y
Y
Y
N
N
N
DMart Ready
Y
Y
Y
Y
Y
Y
Y
Y
Y
N
N
N
Big Basket
Y
Y
Y
Y
Y
Y
Y
Y
Y
Y
Y
Y
Grofers
Y
Y
Y
Y
Y
Y
Y
Y
Y
Y
Y
Y
Amazon
Y
Y
Y
Y
Y
Y
Y
Y
Y
Y
N
Y
Source: Company, MOFSL
App visit analytics: JioMart garners better traction
To gauge customer adoption of e-Grocery apps, we mapped the traction of apps
from Similarweb. Monthly data from Jul’20 to Mar’21 shows that app visits have
been lower from Jul’20 as the economy opened up with the lifting of the nationwide
lockdown, but it still remains strong. JioMart/Big Basket/Grofers enjoy higher app
visits owing to their higher popularity and wider presence, while other apps
garnered lower visits due to lesser serviceable areas and niche product offerings.
Grofers/Dunzo garnered the highest average duration per visit; while Dunzo/JioMart
enjoyed the lowest bounce rate, implying longer stays or more page visits on the
app.
Exhibit 30: App visit trend on JioMart
JioMart (m)
Exhibit 31: App traction of e-Grocery players
Company
Big Basket
Grofers
Visits in
Mar’21 (m)
7.15
1.85
7.8
0.1
0.89
0.3
0.25
Average visit
duration
3.22
4.22
2.09
4.01
2.52
4.01
2.35
Pages
per visit
4.99
5.44
8.36
3.72
4.01
4.79
2.88
Bounce
rate
64.2%
53.5%
42.1%
62.6%
54.8%
46.4%
59.5%
11.3
12.3
9.45
10.4
9.75
9.5
8.2
7
7.8
JioMart
Supr Daily
Licious
Dunzo
Nature’s
Basket
Source: Similarweb, MOFSL
Source: Similarweb, MOFSL
Exhibit 32: Grofers’ app visit trend
Grofers (m)
Exhibit 33: Big Basket’s app visit trend (k)
Big Basket (m)
2.65
2.7
1.95
2.25
2.05
1.7
2.05
1.6
7.8
1.85
6.85
5.9
5.9
5.55
5.85
6.1
5.95
7.15
Source: Similarweb, MOFSL
Source: Similarweb, MOFSL
4 June 2021
15
 Motilal Oswal Financial Services
Retail
Exhibit 34: App visit trend for Nature’s Basket
Naturesbasket
Exhibit 35: Dunzo’s app visit trend (k)
Dunzo (m)
0.4
0.33
0.27
0.26
0.21
0.23
0.25
0.21
0.25
0.29
0.28
0.29
0.24
0.27
0.3
0.25
0.24
0.3
Source: Similarweb, MOFSL
Source: Similarweb, MOFSL
Exhibit 36: Supr Daily’ app visit trend
Super Daily (m)
Exhibit 37: Licious’ app visit trend (k)
Licious (m)
0.1
0.075 0.07
0.045 0.04
0.04
0.075
0.11
0.1
0.89
0.72
0.62
0.6
0.56
0.57
0.66
0.71
0.67
Source: Similarweb, MOFSL
Source: Similarweb, MOFSL
Deep pocket players could change the industry standing
Despite its huge market potential, the e-Grocery space is getting crowded, as new
players with different operating models are entering this space. Currently, Big
Basket and Grofers are enjoying the highest market share. However, this could
change given the increased focus of e-commerce giants like Amazon/Flipkart in this
space and the recent entry of Indian Retail giant RRVL. Though
Amazon/Flipkart/RRVL are new to the e-Grocery business, they have already
ramped up significantly on the back of aggressive offerings, offline/online network,
and sufficient funds to bear losses in the near term.
RRVL, Amazon, Flipkart committed big money
RRVL has recently committed INR247b to acquire the retail assets of the Future
group, which would significantly enhance its Retail presence. This would increase its
Retail Grocery presence to 2,150 stores from 797 in FY20. Amazon, the US e-
commerce giant, had invested USD6.5b in the Indian e-commerce market and is
currently increasing its focus on e-Grocery space, given its huge potential and higher
customer stickiness. Another US retail giant Walmart acquired 77% stake in Flipkart,
an Indian e-commerce player, for USD16b, and announced an investment of USD2b
in the Indian e-commerce market. Apart from these investments, these players have
enough funds to infuse additional capital in the Indian market. RRVL has recently
sold 10% stake for ~INR470b and could raise further capital by selling additional
stakes. Amazon India’s US parent can infuse additional capital required to gain
share, while Flipkart’s parent Walmart could infuse internal capital or could
4 June 2021
16
 Motilal Oswal Financial Services
Retail
potentially look to list the company to garner additional funds. Given the huge
growth potential in the Grocery space and increasing interest of foreign players in
the Indian Grocery market, there is a place for different players with innovative
models and consolidation is still far away.
Challenges in Online Grocery retailing
The e-Grocery Retail business faces three key challenges: a) low margin, b) higher
logistics cost, and c) complex inventory and supply chain management at both the
buyer and seller end. The wafer-thin margin of the business, along with a vast
number of SKUs and perishable nature of the inventory, makes it difficult to manage
operations. This is further aggravated due to the need to fulfill the quick delivery
requirement of customers, while bearing the higher logistics cost of the business.
Diverse eating habits and preferences across different regions/states in India,
increases inventory and supply chain woes.
Food Delivery v/s e-Grocery delivery
In comparison to the food delivery business, where margins/AOV are high and the
product size is compact, which ensures lower logistics costs, Online grocery players
are burdened with lower margins and higher logistics costs owing to lower AOV and
bulky order quantity (for the same price as in food delivery). Further, food delivery
does not offer a return option, thus saving on reverse pick up cost, which is ~10% of
the order value. The target consumer availing Food Delivery is from a relatively
higher income bracket and is willing to pay for delivery, whereas the value first e-
Grocery shopper would prefer online v/s offline Grocery, largely due to pricing
instead of convenience.
Traditional FMCG v/s e-Grocery logistic cost
To understand the difference between distribution cost in the traditional FMCG
business and e-commerce logistic costs, we have compared the distribution margin
of large FMCG players with the logistics cost of online grocery players. Our workings
indicate that distribution/retailing margin in the traditional FMCG business is ~15%
and it could be higher for some smaller and premium products. Discounts and
promotional offers provided by companies to distributors/wholesalers is ~5%. So,
the overall margin, after the company’s cost of product development, is largely
~20%. Against this, the logistic costs borne by e-Grocery players is 20-28% of the
order value, which leaves limited room for profitability.
Exhibit 38: Hindustan Unilever’s margin distribution
HUVR (Jun'20)
Largest selling SKU
MRP
Cost to retailer
Promotions and schemes (%)
Cost to distributors
Promotions and schemes (%)
Cost to company post GST
GST (%)
Cost to company pre-GST
Soap
%
8
3% on an
average
5
Changes
18
Lux soap
INR10 SKU
10.00
9.25
N.A.
8.77
0.00
8.77
1.34
7.43
Detergent
%
8
3% on an
average
5
Changes
18
Surf Excel
INR10 SKU
10.00
9.25
N.A.
8.77
0.00
8.77
1.34
7.43
Skin Care
%
8
5% on an
average
7
Changes
18
Fair & Lovely
INR54 SKU
54.00
49.90
N.A.
46.53
0.00
46.53
7.10
39.43
Source: MOFSL, Company
4 June 2021
17
 Motilal Oswal Financial Services
Retail
Exhibit 33: Margin distribution for Colgate-Palmolive India
CLGT (Jun'20)
Largest selling SKU
MRP
Cost to retailer
Promotions and schemes (%)
Cost to distributors
Promotions and schemes (%)
Cost to company post GST
GST (%)
Cost to company pre GST
Toothpaste
%
10
10%
5
Changes
18
CDC
100gm
52.00
47.27
N.A.
44.90
0.00
44.90
6.85
38.05
Toothbrush
%
35
10%
6
Changes
18
Brush Super Flexi
INR20 SKU
20.00
14.81
N.A.
14.00
0.00
14.00
2.14
11.86
Source: MOFSL, Company
Exhibit 39: Margin distribution for Britannia Industries
BRIT (Jun'20)
Largest selling SKU
MRP
Cost to retailer
Promotions and schemes (%)
Cost to distributors
Promotions and schemes (%)
Cost to company post GST
GST (%)
Cost to company pre GST
Biscuits
%
10
1-2%
5
None
18
Good Day
58gm
10.00
9.09
0.15
8.65
0.00
8.50
1.30
7.20
Source: MOFSL, Company
Exhibit 40: Grocery supply chain – 12-15% margin leakage at local Kirana shops
Source: MOFSL, Company
4 June 2021
18
 Motilal Oswal Financial Services
Retail
Logistic cost – a major burden for e-grocers
Delivery failure, returns, and cash on deliver increases the cost burden:
Our
workings indicate that transportation logistic cost could be ~28% of the total
order value, including the cost of reverse pickup (R) and cash on delivery (COD),
which together constitute over 15% of AOV. Total logistic cost could touch up to
40% of total order value, including other components such as warehousing,
freight forwarding, and other value-added logistics. This makes the operating
model unviable for the e-grocers as the industry offers wafer-thin margins. Of
total online orders, ~20% are returned and 50-55% of orders are COD. This
increases the settlement period, lengthens the cash conversion process, and
increases the risk of rejections.
Last mile a key pain point:
The e-commerce segment incurred logistic cost
towards four major segments: transportation, warehousing, freight forwarding,
and value-added logistics. Transportation constitutes the lion’s share of total cost
and ~60% of total logistic cost for online players, while the rest is contributed by
other segments. Within transportation, these two processes contribute majority
of the cost (~90%).
Line haul constitutes 40-45% of total transportation cost. Delivery through
surface or air is dependent on delivery timelines – airline is 3-4x costlier
than surface, but delivery timelines are lower. As per a KPMG report, 21% of
line haul were through air in CY18. This is poised to decrease in the long run
as players are looking to turn profitable and reduce their logistics costs.
Another major component of transportation cost is last-mile delivery, which
forms 45-50% of total cost. In developed countries, this stands at 25-30%. In
the longer term, this should reduce.
Lastly, processing and first mile is ~10% of total transportation costs.
Focus on cost cutting:
Players are increasingly focused on reducing their logistic
cost. They have started shifting line haul to rail and road from air. This would
significantly reduce line haul costs. However, in e-Grocery, where inventory is
perishable and requires quick delivery, it would be difficult for players to shift the
entire line haul to surface. Retailers are increasing their footprint through
fulfillment centers/dark stores to store inventory locally. This should increase the
turnaround time and reduce last-mile delivery costs. With the reduction of these
two major components, transportation cost could fall significantly.
Exhibit 41: Split in e-commerce transportation cost (%)
2% 8%
21%
Processing
45-50%
40-45%
First mile
Line Haul
Last Mile
79%
Air
Surface
Exhibit 42: Line haul split (%)
Source: e-commerce retail logistics – May’18, MOFSL
Source: e-commerce retail logistics – May’18, MOFSL
4 June 2021
19
 Motilal Oswal Financial Services
Retail
Exhibit 43: Transportation cost could increase to 28% of order value
% of Order Value
28%
23%
15%
10%
Neither COD nor R
COD but no R
No COD but R
COD and R
Source: e-commerce retail logistics – May’18, MOFSL
Exhibit 44: Detailed working on logistic cost (assuming AOV OF INR1,300)
Opted
Opted for COD
Cost = INR195
(INR130+65)
Forward Logistic (FLC)
Cost = INR130
(10% of order value)
Cash on delivery (COD)
Cost = INR65
(50% of FWC)
Not opted for
COD
Cost = INR130
Return logistic
Cost = INR169
(~30% higher
than FWL)
Return logistic
Cost = INR169
(~30% higher than
FWL)
Cost = INR364
(INR130+65+169)
Not opted
Cost = INR195
Opted
Cost = INR299
(INR130+169)
Not opted
Cost = INR130
Source: e-commerce retail logistics – May’18, MOFSL
Private labels – the next focus area of online players
Move to own the value chain
In line with the strategy followed by offline retailers, online grocery players are
foraying into the private labels, which should act as the next big growth driver. As
per industry reports, 50% of repeat purchases on e-Grocery platforms could be
attributed to private label sales. Revenue share of private labels for e-Grocery
platforms have increased to 40% in CY19 v/s 32% in CY16 and are expected to reach
45% in CY22E. Private label helps e-Grocery players through multiple ways.
Owning the supply chain:
It allows them to own the entire value chain from
sourcing, manufacturing, and distribution of final products to customers, thus
improving inventory/supply chain management.
Targeting the untapped market:
By leveraging insights from data gathered on
their online platform, these players develop products with high demand for the
untapped market segment. Despite competing with the established brands, e-
Grocery players gain market share by developing unique products based on
price, nutritional value, taste, etc., while ensuring product quality. In a diverse
market like India, players develop private label products based on regional
preference, which are often overlooked by national brands given its limited
market size.
4 June 2021
20
 Motilal Oswal Financial Services
Retail
Improve customer stickiness:
The unique brand positioning helps improve
customer stickiness. This, along with better customer service, leads to repeat
purchases on the platform and ensures sustainable growth.
Better margin:
This enables e-grocers to generate better margin as it removes
intermediary margins and leakages in the value chain. Private labels offer 1.5-2x
margin over branded products. In grocery retailing, the margin on in-house
products lies in the 10-14% range v/s 7-10% on branded products.
Exhibit 45: Expect share of Private labels to touch 45% for e-Grocery players in CY22E
Share of private labels (%)
32%
40%
45%
CY16
CY19
CY22E
Source: Online private label growth paradigm CY20, MOFSL
Specialist players have a higher share of in-house brands
E-Grocery specialists like Big Basket and Grofers were earlier movers into private
labels and are enjoying a higher share than their marketplace counterparts like
Amazon and Flipkart. Specialists are garnering 25-40% of their revenue share from
in-house brands v/s 5-10% for marketplace players. This is further substantiated by
the fact that Big Basket and Grofers offer private label products across all grocery
segments, whereas offerings are restricted to 3-4 segments in the case of
marketplace players.
Grofers has a total of eight in-house brands, which constitute 40% of its revenue.
The company is looking to increase its share to 60% in the near future. It is looking
to invest USD15m in its own brands in CY21 as it plans to ramp up its private label
offerings in baking essentials, immunity products, and ready-to-eat category. It is
looking to launch newer product categories such as health supplements, general
merchandise, and fashion.
Big Basket currently garners one-third of its sales from private labels. It is integrating
backward into the supply chain by partnering with farmers to expand in-house
brands – BB and Fresho portfolio – to its staples, fruits, and vegetables category. To
serve premium health conscious customers, it has an in-house brand, GoodDiet,
which generate higher margins. Flipkart has also made an investment into Ninjacart,
a Fruit and Vegetable supply chain Agri startup.
4 June 2021
21
 Motilal Oswal Financial Services
Retail
Exhibit 46: e-Grocery players’ product portfolio of private labels
Categories
Fruits and Vegetables
Foodgrains, Oil, and
Masala
Bakery and Dairy
Beverages
Snacks and Branded
Foods
Cleaning and
Household
Eggs, Meat, and Fish
Healthy Food
Big Basket
Fresho
BB Popular, BB Royal, Fresho, Fresho
Organic, Fresho Signature, and
GoodDiet
Fresho, Fresho Organic, and Fresho
Signature
BB Royal
BB Royal, Fresho Signature, and
GoodDiet
BB Home
Fresho and Fresho Signature
BB Royal Organic, and GoodDiet
Grofers
G Fresh
Grofers Mother's Choice,
and Grofers Happy Day
Grofers Happy Day
Grofers Happy Day
Havemore, and Grofers
Happy Day
Grofers Happy Home, and
Savemore
NA
Grofers Mother's Choice,
and Grofers Happy Day
Amazon
NA
Vedaka
NA
NA
Solimo
Presto
NA
Flipkart
NA
FlipKart
Supermart
NA
FlipKart
Supermart
NA
NA
NA
FlipKart
Solimo, Vedaka
Supermart
Source: Company, MOFSL
Different kinds of players operating in the Online Grocery space
Multiple platforms are disrupting this emerging space with innovative models. There
are e-Grocery Specialists that have created solid service standards by specializing in
early morning deliveries or specific product categories like meat or hyperlocal
(connecting consumers to local Grocery stores) delivery, and market place players
who have launched grocery as an additional category on their e-commerce
platforms. There are three kinds of players operating in the e-Grocery space: a)
market place, b) specialist, and c) offline players moving to omnichannel.
Market Place:
To tap the humungous opportunity in the e-Grocery space,
general e-commerce Market Place players like Amazon and Flipkart are entering
into Online Grocery. Amazon is leveraging both inventory-led and the hyperlocal
model to serve this category via three channels: a) Amazon Pantry, b) Amazon
Fresh, and c) Amazon Now. Flipkart caters through two channels: a) Flipkart
Supermart and b) Flipkart Quick. It uses the inventory model for the Supermart
platform and hyperlocal model for Quick.
Specialists
(Verticals, Micro Delivery verticals, Super Verticals, and Hyperlocals):
These players operate only in the e-Grocery segment and enjoy strong customer
recall.
Verticals:
Legacy players like Big Basket and Grofers are focusing on an
inventory-led model.
Hyperlocals:
New entrants like Dunzo and Swiggy are leveraging the
hyperlocal model given its lower capex requirement.
Micro Verticals:
Niche players operate in this space and serve some product
categories. For instance, Milkbasket and Supr Daily cater to dairy and select
products in limited regions, and Licious in meat products.
Offline players move to omnichannel:
Currently, offline players like RRVL,
DMart, Spencer’s Retail, and Star Bazaar are entering this growing space. To
cater to this segment, RRVL launched its online platform JioMart and DMart
rolled out DMart Ready stores in selected cities. Among brick and mortar players,
JioMart have been the most agile and aggressive to tap this huge growth
opportunity. It can leverage its strong offline presence to act as a distribution
center. DMart Ready has an online presence in select cities and is still miniscule
in term of overall business.
4 June 2021
22
 Motilal Oswal Financial Services
Retail
In the last three years, each business model has played a key role in addressing
specific needs. For example, specialist have expanded to 25-30 cities, market places
ramped up their grocery product basket as they already have a wide reach, and
micro delivery players too addressed a key market requirement of dailies.
Online players have grown significantly over FY16-19 and have now emerged a
major force in the organized F&G retailing industry. Big Basket clocked 65% revenue
CAGR over FY16-19, while Grofers’ net sale has grown by 107%. With this enormous
growth, the online market (including Big Basket, Grofers, Amazon, Flipkart, and
JioMart) has turned to be the third largest player in Organized Retail after DMart
and RRVL.
Exhibit 47: Cumulative Online Grocery Retail is the third largest Modern Retail channel and the largest by revenue (INR m)
Company
DMart
Reliance Grocery (est. excluding wholesale)
Future Retail (F&G)
Revenue of the third largest Online Grocery retailer
FY19
199,163
~140-150k
67,216
48,810
FY20
246,750
~200k-210k
67,061
NG
FY21
237,872
~200k-210k
NG
218,650
Source: Company, MOFSL
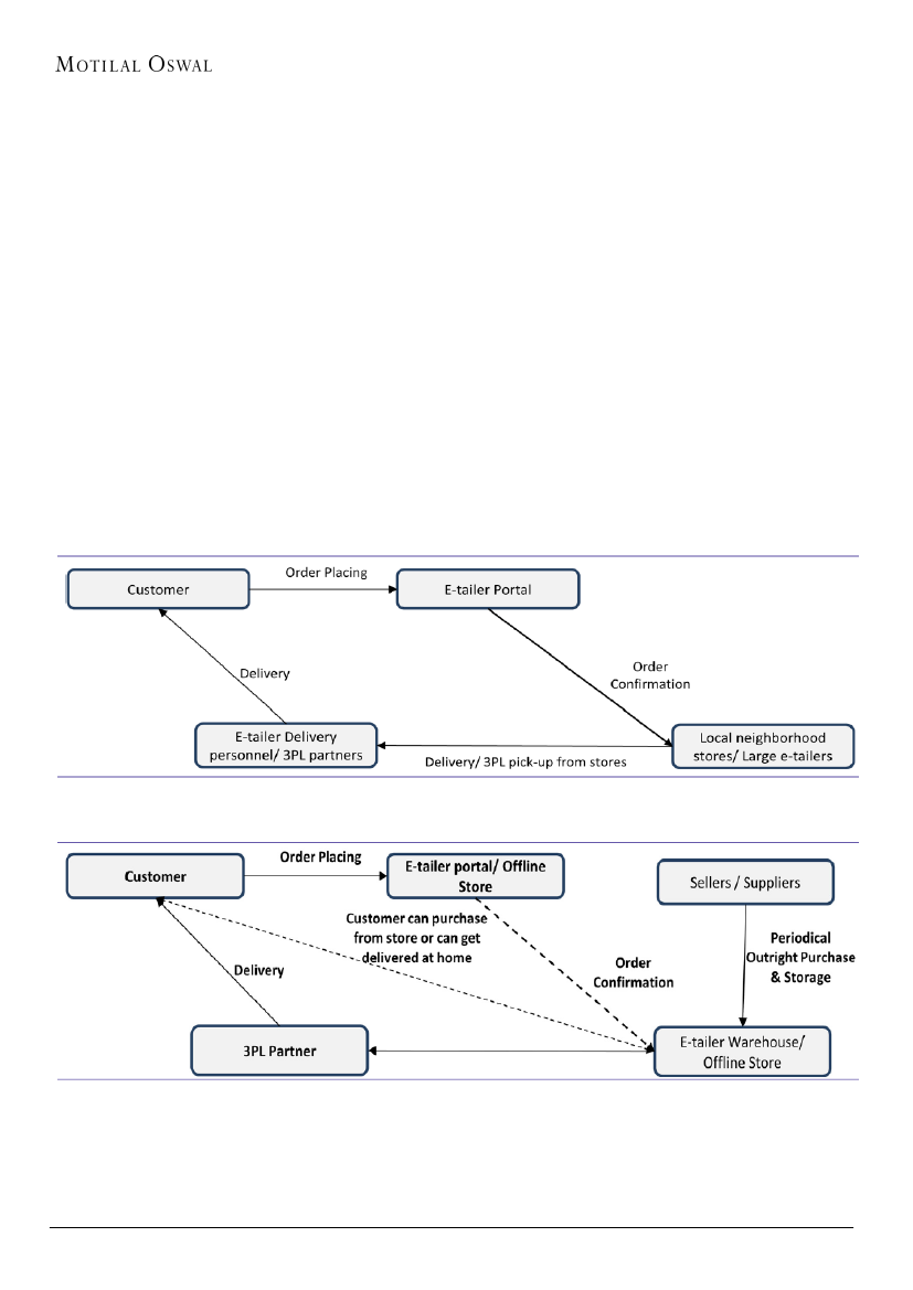
e-Grocery operating models
Inventory-led model:
Since the inventory is sourced, procured, and stored by the
player, this model requires a higher initial investment. However, it offers a better
margin potential as players are buying inventory themselves. Players can offer a
wider product range, with stringent quality checks, to attract customers and
reduce delivery timelines. However, the perishable nature of products and higher
SKUs limit viability of this model. Currently, most players like Big Basket, Grofers,
DMart Ready, and JioMart utilize this model.
Hyperlocal model
is being utilized by new entrants such as Dunzo and Swiggy.
JioMart is planning to utilize this model to increase its reach in smaller towns.
The player partners with local stores to offer last-mile delivery from these stores
and outlets. This allows it to maintain a capex light model as players are not
required to purchase inventory. The model enjoys higher customer confidence as
they know from where the products are being sourced. However, it offers lower
margin and quality checks, with product offerings limited by local availability.
Hybrid model
offers features of both inventory and a hyperlocal model as
players purchase inventory and store it locally in dark stores, and provide last-
mile delivery. This offers better inventory control, higher margin, stringent
quality checks, and reduced delivery timelines. This allows e-grocer’s to stock
products as per local taste and provides a trust factor for customers. e-Grocery
players like Flipkart and Big Basket are opening dark stores to leverage this
model. Many offline players are also linking their brick and mortar stores with
inventory online, which could offer a huge growth potential via this omnichannel.
4 June 2021
23
 Motilal Oswal Financial Services
Retail
Exhibit 48: Comparison of business models of F&G Online players
Particulars
Inventory storage
Capital requirement
SKUs
Lead time
Margin potential
Quality checks
Inventory-led
Inventory heavy model involves
outright purchase of inventory
Capital intensive
High
High
High
High
Hyperlocal
Inventory light model as it provides
only infrastructure and logistic
support
Capital light
Low
Low
Low
Low
Multi-channel
The hybrid model combines
features of inventory and
hyperlocal model
Moderate capital
Moderate
Moderate
Moderate
Moderate
Source: Media articles, MOFSL
Exhibit 49: Operating models of e-Grocery players
Source: RedSeer and Big Basket
Hyperlocal model gaining traction
Benefits and challenges
Globally, e-commerce players have seen limited success in ramping up scale and
profitability in the Grocery space due to: a) difficulty in managing quality and scale
of inventory, b) heterogeneous nature of the product, and c) lower margin and
higher logistics cost. The conventional market place or inventory model addresses
only part of the problem, and therefore has found it difficult to achieve scale and
profitability.
The hyperlocal model has evolved, where online players partner with local Kiranas
to offer last-mile delivery service from the latter’s stores. So, players can use their
platform to accept customer’s orders and fulfill it through local stores. In this way,
they own the customer, while providing the trust factor of a local store. The
advantages of this model are: a) utilizes inventory of local Kirana stores. As it does
not require e-grocers to invest in inventory, it is capex light and increases flexibility
4 June 2021
24
 Motilal Oswal Financial Services
Retail
of the e-commerce platform. So, players can expand without incurring significant
capex. b) It addresses the issue of logistic cost and significantly reduces delivery
time – a key problem in the case of the inventory model, owing to the perishable
nature of the inventory. c) Given the different tastes and preference in India, this
model allows e-grocers to serve a heterogeneous market as local stores would stock
inventory as per regional taste. Retailers like JioMart operate the B2B model,
supporting inventory sourcing for Kiranas, thus owning the entire value chain,
ensuring inventory quality, as well as retaining margins.
But there are a few challenges associated with a hyperlocal model. a) The major
drawback of this model is that it restricts inventory check as it is delivered from
Kirana store to customer location. b) It also offers lower margin due to the Kirana’s
margin. c) Online players could face resistance from local stores due to lack of trust.
d) Kirana stores also provide delivery through their own personnel in smaller cities,
leaving limited benefits of partnering with e-Tailers. But these issues can be resolved
by adopting a hybrid model, wherein e-grocers would provide local delivery, but
from their own dark stores/fulfillment centers, to ensure quality and better margin.
Exhibit 50: Hyperlocal model
Source: Technopak Report CY17, MOFSL
Exhibit 51: Hybrid model
Source: Technopak Report CY17, MOFSL
4 June 2021
25
 Motilal Oswal Financial Services
Retail
Gaining prominence
Online players:
Owing to the inherent benefits of the hyperlocal model, e-
grocers are making adjustments to their operating model. As per media articles,
Flipkart is opening various F&G specific dark stores (spread over 3,000-4,000 sq
ft) in metros to deliver locally. It launched Flipkart Quick, its hyperlocal service, in
Jul’20 in Bengaluru to deliver products within two hours. Another e-Grocery
major, Big Basket is also looking to open smaller warehouses in major cities it has
a presence in. It is planning to open one dark store in 50 smaller cities, which
would enable it to deliver hyper locally and serve neighboring cities.
Offline players:
JioMart is best placed to enter into e-commerce via this model. It
can utilize the hyperlocal model, given its huge physical presence (over 12k
stores and ~800 Grocery stores as on Mar’20). It can leverage its own stores as
fulfillment centers to deliver products locally. DMart, on the other hand, has a
limited geographic presence, with the highest concentration in Maharashtra and
Gujarat. It could utilize its physical presence to implement the hyperlocal model
in those areas.
Digital apps are foraying into this space:
Apart from e-commerce and retail
players, digital apps are also adopting hyperlocal models, given its huge market
potential and lower capex requirement. In Mar’19, food delivery player Swiggy
entered into this space and commenced operations from Gurugram by
partnering with 3,500 stores. Dunzo, backed by Google, is another player
operating via the hyperlocal model in the e-Grocery space. It had raised
~USD70m in two rounds. This space is attracting foreign investors, and new
players with a hyperlocal model could enter in the near to medium term.
4 June 2021
26
 Motilal Oswal Financial Services
Retail
Strategy deployed by each player
DMart’s ownership model allows it a competitive edge at the
store level
With e-Grocery gaining strong traction, DMart’s focus remains on physical stores. Its
ownership model against the general practice of leasing stores may hamper the
pace of store addition. Grocery is a low margin business, with almost 5-7% rental
cost, i.e. 30-50% of the gross margin. The rental cost saving significantly increases
the ability to drive cost advantage, which can be passed on to the customer and
build cost competitiveness in the market. In a value-centric market, this helps drive
scale and productivity. Our workings of a typical store’s business economics over a
10-year cycle underscores that it take 4-5 years to drive scale benefits and RoCE. But
over a 10-year period, it drives a huge value proposition. DMart generates 40%/68%
RoCE from Tier I/II stores over 10 years of operations. The management is looking to
open larger stores in smaller towns. We view this as a justifiable approach given the
higher RoCE of these stores.
Exhibit 52: DMart’s RoCE generation over a store lifecycle
Year of operation
Sales capacity
(new store trajectory)
Sales
Gross margin (%)
Gross margin
Operating cost
Growth in operating expenses
EBITDA
(excluding rent)
Margin
Pre-tax cash RoCE –
Tier I
Pre-Tax cash RoCE –
Tier II
1
40%
388
14%
53
54
(1)
0%
0%
-1%
2
60%
582
14%
81
56
4%
25
4%
7%
12%
3
80%
776
14%
111
58
4%
53
7%
15%
25%
4
100%
970
15%
147
61
4%
86
9%
24%
41%
5
110%
1,067
16%
170
63
4%
107
10%
30%
51%
6
113%
1,096
16%
177
66
4%
111
10%
31%
53%
7
118%
1,144
16%
185
68
4%
117
10%
33%
56%
8
124%
9
131%
10
138%
1,203
1,271
1,338
16%
16%
16%
196
208
220
71
74
77
4%
4%
4%
125
134
144
10%
11%
11%
35%
37%
40%
59%
64%
68%
Source: Company, MOFSL
Treading cautiously online through DMart ready stores
While other players are aggressively moving into the e-Grocery space, DMart is
treading cautiously online through its DMart ready stores. Online players are largely
present in metro/Tier I cities, where DMart already has physical stores. It is
leveraging this presence with delivery/pick up options at an attractive pricing (refer
Exhibit 5) through DMart ready. The management is confident that it can compete
with bigger players on pricing through operational efficiencies.
DMart ready: Store economics
We calculated the store economics of DMart ready stores based on inputs from our
channel checks. Our workings indicate that a typical store generates an annual
revenue of INR9m at 17 daily orders worth INR1,500. At 13% gross margin, this
should deliver a gross profit of INR1.2m. Apart from that, a store has an operational
expense of INR1.4m, assuming three employees/store at a monthly charge of
INR23k, monthly rent of INR150/sq ft for a 250sq ft area store, and
utilities/marketing expense of INR4k/INR5k per month. The company posts an
operational loss of INR0.2m at the store level, i.e. -2% margin. To be profitable, a
store needs to service about 20 daily orders worth INR1,500, or its average order
4 June 2021
27
 Motilal Oswal Financial Services
Retail
value should increase to INR1,750 at the current level of 17 daily orders to achieve a
revenue of ~INR11m.
Delivery cost a bone of contention
The company delivers orders in two ways: a) pick-up points, and b) home delivery. It
utilizes DMart ready stores as pick-up points, wherein customers can place an order
and receive it at a scheduled time. The company doesn’t charge for the pick-up
service. However, it has a minimum order prerequisite of INR1,000. For home
delivery, the company charges INR49, or 3% of the order value, whichever is higher.
Currently, it has over 220 DMart ready stores in Mumbai and has expanded in Pune,
Bengaluru, and Ahmedabad. It is utilizing fulfillment centers to service its online
orders – orders are shipped directly from fulfillment centers to DMart Ready stores
or the delivery location (DMart Ready stores are not utilized for home delivery). This
helps in saving overheads and logistic costs by utilizing these stores. As a result, its
e-commerce operations enjoy superior supply chain efficiencies.
Exhibit 53: DMart Ready store economics
Particulars
Daily order (no.)
Order size
Annual revenue
COGS
Gross margin
Gross profit
Employee cost
Rent
Others
Operational expense
EBITDA
Margin (%)
Annual amount (INR)
17
1,500
91,80,000
79,86,600
13%
11,93,400
8,28,000
4,50,000
1,08,000
13,86,000
(1,92,600)
-2.1%
Source: Company, MOFSL
RRVL is leveraging JioMart for its online foray
Strongest offline player – deepest connectivity
RRVL is the strongest offline player with the deepest physical penetration. It has
over 12k stores, with a presence in over 6,600 towns, of which more than two-thirds
are in Tier II/III/IV cities. As on Mar’20, it has 3,684 stores, excluding Jio points, and
797 grocery stores, with a presence in all geographic regions (higher in south and
west India). With the completion of the Future group acquisition, it would add 1,350
stores to its network, with a presence in 400 cities. It has a strong private label
portfolio in the grocery, apparel, and consumer electronics among other categories,
which allows it to provide exclusive products, leverage its supply chain, and garner a
better margin profile.
4 June 2021
28
 Motilal Oswal Financial Services
Retail
Exhibit 54: RRVL’s store network as on Mar’20
Geographic region
North
South
West
East
Total
Fashion and Lifestyle
566
932
538
350
2386
Grocery stores
108
337
261
91
797
Consumer Electronics
2022
2094
2343
2142
8601
Source: Company, MOFSL
RRVL operates via multiple models
RRVL operates through three models: a) offline B2C, b) B2B through Reliance
Market, and c) online through JioMart.
B2C:
RRVL has the deepest footprint in grocery retail, with 797 stores in over 180
cities. It serves customers through three store formats: a) Reliance Fresh, which
is a neighborhood store and offers daily needs and essential items across fresh
food, staples, FMCG, home, and personal care. b) Reliance SMART, which is a
destination store and offers a variety of products across fresh food, staples,
FMCG, home and personal care, beauty and cosmetics, value apparel, and
footwear and general merchandise. c) Reliance SMART Point which is a smaller
version of SMART stores and situated in residential neighborhoods to offer
grocery, pharmacy, and digital assistance. Its business scale has continuously
improved over the last five years.
B2B:
Reliance Market is RRVL’s wholesale cash and carry store that caters to
kirana stores, hotels, restaurants, catering businesses and B2B member partners.
As on Mar’20, it has 52 stores across 46 cities.
JioMart:
RRVL launched the beta version of its e-commerce website in May’20,
followed by the launch of its app in Jul’20. Since the launch of its beta version,
the company has accelerated operations aggressively and currently receives the
highest daily orders (500k daily orders). JioMart’s policy of 5% minimum discount
on MRP and no minimum order requirement, along with free delivery, led to
significant growth. Its app downloads crossed over 10m on Google Play Store and
it is witnessing 0.7-0.8m weekly app downloads as per media sources. It was in
the top three downloaded e-commerce apps in Aug’20, just behind Amazon and
Flipkart. In terms of geographic reach, it is second to only Amazon, which has a
presence in 300 cities as against JioMart’s presence in 200 cities. JioMart’s
customer reviews has improved in terms of product quality. However, other
issues relating to delivery timelines, refund, and customer support still persists.
Though improving product quality is a good step, RRVL needs to resolve other
delivery issues. As per mouthshut.com, Amazon leads in customer service
reviews, followed by Big Basket, Grofers, and JioMart.
4 June 2021
29
 Motilal Oswal Financial Services
Retail
Exhibit 55: RRVL clocked 26% revenue CAGR in the Grocery business over FY15-20
Grocery revenue (INR b)
YoY growth (%)
69%
48%
19%
-9%
95
FY15
86
FY16
108
FY17
139
FY18
234
FY19
346
FY20
377
FY21
25%
28%
9%
Source: Company, MOFSL
Exhibit 56: JioMart’s daily orders touched 500k
Daily Order (000s)
Exhibit 57: JioMart’s App downloads crossed 10m
App downloads (m)
Launch
of the
beta
End May
500
400
250
Launch
of the
app
Mid July
10+
7
5
1.5
End July
End Aug
Mid Sep
Current
Mid July
End July
Mid Dec
Source: Media articles
Source: Media articles
Exhibit 58: JioMart was the third highest downloaded e-
commerce app in Aug’20
Download in Aug'20 (m)
Exhibit 59: JioMart’s association with Kirana stores
Association with Kirana stores
8.7
8.3
4
13,500
End July
30,000
Flipkart
Amazon
JioMart
Source: Media articles
End Oct E
Source: Media articles
4 June 2021
30
 Motilal Oswal Financial Services
Retail
Exhibit 60: JioMart’s rating on Google Play store at par with
peers
Rating on Playstore
Rating on Apple
Exhibit 61: JioMart’s customer experience is lagging
Customer complaints
Product deliveries getting delayed
Cancelled deliveries
Missing products
No refund or delayed refund
Poor customer care and support team
Source: Media articles
4.3 4.4
3.6
2.5
4.4 4.4
4.3 4.4
JioMart
DMart Ready
Big Basket
Grofers
Source: Play store
Exhibit 62: JioMart garners the lowest rating on Mouthshut.com
Company
JioMart
Big Basket
Grofers
Amazon
Recommendation
12%
35%
27%
76%
Stars
1.31
2.15
1.92
3.57
Customer
Delivery timeliness
service
1
1
2
3
2
2
4
4
Reliability
1
2
2
4
Product
Apps and
quality
websites
2
2
2
3
2
2
4
4
Source: Mouthshut.com
Best placed to leverage the hyperlocal model
With the deepest physical footprint, RRVL is best placed to leverage the hyperlocal
delivery model. It can utilize its vast physical store network to fulfill online orders. Its
store network could increase significantly with the completion of the Future group
acquisition. Apart from using its own stores, RRVL is partnering with local Kirana
stores to increase its reach. It has partnered with Kirana stores in 23 cities as on
Dec’20. JioMart is also converting its B2B stores to fulfillment centers to service its
online orders. It is using Reliance Market stores to sell products to local kirana stores
and leverage these stores for home delivery (utilizing a hyperlocal model) by
accepting orders on its online platform: JioMart. In this way, it would own the entire
supply chain, while keeping customers’ trust intact as they are buying products from
their local stores.
Challenges in scaling up
The Indian F&G Retail market is dominated by mom-and-pop stores. To gain
significant scale in the F&G Online market, RRVL needs to partner with kirana stores.
This could be difficult as it could face resistance from these stores, given the lack of
trust and a system of home delivery already in place through their own delivery
personnel. These shops offer credit options to customers, which could be difficult to
replicate for organized players. The online market is getting crowded with the entry
of new players, with different operating models. Recently, Swiggy entered into the
hyperlocal e-Grocery space in Gurugram and Bengaluru. RIL would not be able to
overwhelm competition in the e-Grocery space by just offering steep discounts, as it
did in the telecom market, due to the strong financial muscle of competitors. Players
like Flipkart, Dunzo, and Amazon have a strong parental backing.
4 June 2021
31
 Motilal Oswal Financial Services
Retail
Exhibit 63: Profile of JioMart
Founded
Founders
Headquarters
Total funding
Major investors
Apr'20
Mr. Mukesh Ambani
Mumbai, India
USD20b (Jio Platforms)
Facebook, Google, Silver Lake, Mubadala,
Vista, TPG, General Atlantic, and ADIA
Source: RedSeer report
Exhibit 64: Strategic choices of JioMart
Particulars
Target HH
Advertisement
Delivery model
Strategic choices
Convenience first
Value first
Over 280 brands
Over 2,000 SKUs
Scheduled
Express
Micro
Source: RedSeer report
Exhibit 65: JioMart’s strategic focus
Hybrid
model
Private
label
focus
Tier II
+
reach
Fresh
offerings
Discounts
Free
delivery
Source: RedSeer report
Exhibit 66:
JioMart’s B2C order flow
Source: RedSeer report
4 June 2021
32
 Motilal Oswal Financial Services
Retail
Grofers
Started in CY13, Grofers was among the first specialist Grocery retailers to target
value buyers with a healthy private label portfolio of nearly 30%. It has a strong
loyalty program for customer retention. It has a unique local partnership-led
delivery model that enhances supply chain turnaround and reduce logistics cost. It
has three delivery models – Scheduled, Express, and Regular (Micro).
Unique inventory/logistics management through local entrepreneurship
model
Grofers has a significantly leveraged the unorganized supply chain via a partnership
model with local entrepreneurs (like travel agents and mobile recharge shop
owners) to improve supply chain flexibility and cost. The packaged order goes to
micro warehousing stores (drop points) managed by local entrepreneurs who are in
close proximity to customers and deliver to their doorstep. About 95% of orders are
fulfilled by the local network close to customers.
Cluster-based approach
Grofers follows a cluster-based expansion strategy to go deeper into Tier II, III, and
IV cities having a population of less than 1m. From a warehouse in Delhi, it is serving
customers in Sonipat, Panipat, Meerut, Chandigarh, Aligarh, Bhiwandi, and
Moradabad.
Loyalty program
It has a loyalty program called Grofers Smart Bachat Club, which offers discounts,
exclusive offers, and priority support. This allows it to: a) improve AOV through
upselling, thus leveraging its fixed and supply chain cost, b) improve customer
stickiness and reduce retention costs, c) forecast sales and therefore aid in
procurement costs. About 70% of GMV is driven by the loyal users on the platform.
Improving unit economics
During the COVID-19 outbreak, unit economics improved significantly, garnering
higher margin through direct brand tie-ups, increased private label sales, and
reduced marketing/cashback spends, owing to organic e-Grocery demand last year
and customer stickiness. Prior to COVID-19, Grofers operated on a contribution
margin of -12% due to higher cash back (6%) and marketing cost (8%). However, in
the COVID-19 phase, its margin returned to 4%, as higher demand led to reduction
in cashback to a mere 1% of its overall portfolio. Similarly, marketing expenses fell
to 1%, cumulatively saving 12%. Higher mix of private labels improved gross margin
by 3% to 15%, while increased demand/AOV led to leverage of supply chain costs.
4 June 2021
33
 Motilal Oswal Financial Services
Retail
Exhibit 67: Profile of Grofers
Founded
Founders
CEO
Headquarters
Total funding
Major investors
CY13
Albinder Dhindsa and Saurabh Kumar
Albinder Dhindsa
Gurugram, India
Over USD472m
Tiger Global, Sequoia Capital,
SoftBank Vision Fund, Apoletto Asia,
KTB, and ADCG
Source: RedSeer report
Exhibit 68: Strategic choices of Grofers
Particulars
Target HH
Advertisement
Delivery model
Strategic choices
Convenience first
Value first
Over 280 brands
Over 2,000 SKUs
Scheduled
Express
Micro
Source: RedSeer report
Exhibit 69: Strategic focus of Grofers
Exhibit 70: Grofers’ delivery process
Private
label
Loyalty
program
Customer
centric
shopping
experience
Local
Entrepreneur
led supply
chain
Focused
assortment
Collective
sourcing
(Brands +
Private
labels)
Warehousi
ng
Drop points
managed by
local
entreprene
urs
Doorstep
delivery by
local
entreprene
urs
Cluster-
based
growth
strategy
Source: RedSeer report
Source: RedSeer report
Exhibit 71: Grofers’ unit economics change during COVID-19
Particulars
Commission/margin
Cashback
Supply chain cost
Payment gateway cost
Marketing expense
Contribution margin
Pre COVID
(Dec'19)
12%
(-) 6%
(-) 9%
(-) 1%
(-) 8%
(-) 12%
COVID period
(Jun'20)
15%
(-) 1%
(-) 8%
(-) 1%
(-) 1%
4%
Source: RedSeer report
How the change impacted
profitability
Higher sales of private labels
led to greater margin during
COVID-19
Drop in discount during
COVID-19
Higher AOV during COVID-19,
resulted in a lower cost of
delivery
No major change
Significant reduction during
COVID-19
4 June 2021
34
 Motilal Oswal Financial Services
Retail
Financials and valuation – Reliance Retail
Standalone Income Statement
Y/E March
Total Income from Operations
Change (%)
Total Expenditure
% of Sales
EBITDA
Margin (%)
Depreciation
EBIT
Int. and Finance Charges
Other Income
PBT bef. EO Exp.
EO Items
PBT after EO Exp.
Total Tax
Tax Rate (%)
Reported PAT
Adjusted PAT
Change (%)
Margin (%)
Standalone Balance Sheet
Y/E March
Equity Share Capital
Eq. Share Warrants and App. Money
Preference Capital
Total Reserves
Net Worth
Total Loans
Deferred Tax Liabilities
Capital Employed
Gross Block
Less: Accum. Deprn.
Net Fixed Assets
Capital WIP
Total Investments
Curr. Assets, Loans and Adv.
Inventory
Account Receivables
Cash and Bank Balance
Loans and Advances
Curr. Liability and Prov.
Account Payables
Other Current Liabilities
Provisions
Net Current Assets
Appl. of Funds
FY15
161
26.9
153
95.1
8
4.9
3
5
2
1
4
0
4
1
31.1
3
3
-9.4
1.7
FY16
183
13.8
174
95.0
9
5.0
3
6
1
0
5
0
5
2
38.2
3
3
9.9
1.6
FY17
264
44.2
253
95.6
12
4.4
4
8
1
0
8
0
7
3
43.6
4
4
40.4
1.6
FY18
515
94.6
491
95.4
24
4.6
4
19
1
0
19
0
19
6
33.7
12
12
192.8
2.4
FY19
1019
98.1
960
94.2
59
5.8
6
53
6
1
48
0
48
17
34.9
31
31
NA
3.1
FY20
1304
27.9
1212
93.0
91
7.0
11
80
9
3
74
0
74
19
25.4
55
55
NA
4.2
FY21
1181
-9.4
1089
92.2
92
7.8
8
84
4
2
82
0
82
21
25.2
61
61
NA
5.2
FY22E
1755
48.7
1630
92.9
125
7.1
9
116
4
2
115
0
115
29
25.2
86
86
NA
4.9
(INR b)
FY23E
2225
26.7
2059
92.5
166
7.5
10
156
4
2
154
0
154
39
25.2
115
115
NA
5.2
FY15
50
0
0
2
52
17
-6
63
33
13
21
4
5
51
39
2
2
8
17
13
4
0
34
63
FY16
50
0
0
11
61
11
-10
62
35
14
20
5
5
64
52
2
0
9
33
28
5
0
32
62
FY17
50
0
0
18
68
0
-9
60
40
17
23
7
8
70
51
7
3
9
48
39
9
0
22
60
FY18
50
0
0
41
91
34
-6
119
53
21
32
41
5
156
105
22
2
28
116
82
33
0
41
119
FY19
50
0
0
76
126
128
0
254
98
26
72
25
36
211
113
43
3
52
90
41
48
0
121
254
FY20
50
0
0
131
181
47
0
228
114
33
82
88
6
180
93
25
3
58
128
57
71
0
52
228
FY21
97
0
0
618
715
44
0
760
90
41
49
88
5
825
167
69
516
73
208
135
73
1
617
760
FY22E
97
0
0
704
801
44
0
846
106
50
56
88
5
970
221
91
562
96
275
178
96
1
696
846
FY23E
97
0
0
819
916
44
0
961
120
60
60
88
5
1156
280
116
638
122
348
226
122
1
808
961
4 June 2021
35
 Motilal Oswal Financial Services
Retail
Financials and valuation – Reliance Retail
Ratios
Y/E March
Basic (INR)
EPS
Cash EPS
BV/Share
DPS
Payout (%)
Return Ratios (%)
RoE
RoCE
RoIC
Working Capital Ratios
Fixed Asset Turnover (x)
Asset Turnover (x)
Inventory (Days)
Debtor (Days)
Creditor (Days)
Leverage Ratio (x)
Current Ratio
Interest Coverage Ratio
Net Debt/Equity
Cash Flow Statement
Y/E March
OP/(Loss) before Tax
Depreciation
Interest and Finance Charges
Direct Taxes Paid
(Inc.)/Dec. in WC
CF from Operations
Others
CF from Operating incl. EO
(Inc.)/Dec. in FA
Free Cash Flow
(Pur.)/Sale of Investments
Others
CF from Investments
Issue of Shares
Inc./(Dec.) in Debt
Interest Paid
Dividend Paid
Others
CF from Fin. Activity
Inc./Dec. in Cash
Opening Balance
Closing Balance
FY15
0.6
1.2
10.4
0.0
0.0
5.3
5.4
6.7
4.8
2.6
88
5
29
3.0
3.3
0.2
FY16
0.6
1.3
12.3
0.0
0.0
5.3
5.3
7.0
5.3
3.0
105
4
55
2.0
5.0
0.1
FY17
0.9
1.6
13.7
0.0
0.0
6.6
6.7
9.6
6.6
4.4
70
10
54
1.5
10.3
-0.2
FY18
2.5
3.4
18.2
0.0
0.0
15.7
13.5
22.8
9.7
4.3
74
16
58
1.4
19.1
0.3
FY19
6.3
7.5
25.2
0.0
0.0
29.0
18.7
26.6
10.4
4.0
40
16
15
2.3
8.7
0.7
FY20
11.1
13.3
36.3
0.0
0.0
36.1
25.7
37.5
11.4
5.7
26
7
16
1.4
9.3
0.2
FY21
12.3
13.9
143.4
0.0
0.0
13.7
13.0
44.7
13.1
1.6
52
21
42
4.0
23.6
-0.7
FY22E
17.2
19.0
160.5
0.0
0.0
11.3
11.0
51.1
16.5
2.1
46
19
37
3.5
32.7
-0.7
FY23E
23.1
25.1
183.6
0.0
0.0
13.4
13.0
55.5
18.6
2.3
46
19
37
3.3
43.7
-0.7
FY15
4
3
1
-1
-4
4
0
4
-4
0
1
1
-1
0
23
-2
0
-25
-3
-1
2
2
FY16
5
3
1
-1
2
10
0
11
-4
6
0
0
-5
0
-6
-1
0
0
-7
-1
2
0
FY17
8
4
1
-1
11
22
1
22
-8
14
-3
0
-11
0
-8
-1
0
0
-9
2
0
3
FY18
19
4
1
-5
-15
4
1
5
-48
-43
3
-4
-49
10
34
-1
0
0
43
-1
3
2
FY19
48
6
-1
-10
-33
11
6
17
-47
-30
-7
0
-54
4
94
-6
0
-23
68
32
2
3
FY20
74
11
-2
-11
84
156
9
165
-67
98
18
2
-48
0
-81
-9
0
-27
-117
0
33
3
FY21
82
8
4
-21
-53
20
-2
18
25
43
0
2
27
473
-2
-4
0
0
467
512
33
516
FY22E
115
9
4
-29
-33
66
-2
64
-16
47
0
2
-14
0
0
-4
0
0
-4
46
546
562
FY23E
154
10
4
-39
-36
93
-2
91
-13
78
0
2
-11
0
0
-4
0
0
-4
76
592
638
4 June 2021
36
 Motilal Oswal Financial Services
Retail
Financials and valuation – Avenue Supermarts
Consolidated Income Statement
Y/E March
Total Income from Operations
Change (%)
Raw Materials
Gross Profit
Margin (%)
Employees Cost
Other Expenses
Total Expenditure
% of Sales
EBITDA
Margin (%)
Depreciation
EBIT
Int. and Finance Charges
Other Income
PBT bef. EO Exp.
EO Items
PBT after EO Exp.
Total Tax
Tax Rate (%)
Minority Interest
Reported PAT
Adjusted PAT
Change (%)
Margin (%)
Consolidated Balance Sheet
Y/E March
Equity Share Capital
Total Reserves
Net Worth
Total Loans
Lease Liabilities
Deferred Tax Liabilities
Capital Employed
Gross Block
Less: Accum. Deprn.
Net Fixed Assets
Right to use assets
Capital WIP
Total Investments
Curr. Assets, Loans and Adv.
Inventory
Account Receivables
Cash and Bank Balance
Loans and Advances
Curr. Liability and Prov.
Account Payables
Other Current Liabilities
Provisions
Net Current Assets
Deferred Tax assets
Appl. of Funds
FY15
64,394
37.4
54,879
9,515
14.8
1,341
3,592
59,811
92.9
4,583
7.1
815
3,768
724
183
3,226
0
3,226
1,109
34.4
0
2,117
2,117
31.2
3.3
FY16
85,838
33.3
73,035
12,802
14.9
1,490
4,676
79,201
92.3
6,636
7.7
984
5,652
913
179
4,918
0
4,918
1,715
34.9
1
3,202
3,202
51.3
3.7
FY17
118,977
38.6
100,810
18,167
15.3
1,925
6,429
109,165
91.8
9,812
8.2
1,278
8,534
1,220
286
7,600
0
7,600
2,683
35.3
129
4,788
4,788
49.5
4.0
FY18
150,332
26.4
126,356
23,976
15.9
2,826
7,622
136,804
91.0
13,528
9.0
1,590
11,938
595
693
12,036
0
12,036
4,158
34.5
-185
8,063
8,063
68.4
5.4
FY19
200,045
33.1
170,008
30,037
15.0
3,554
10,150
183,712
91.8
16,333
8.2
2,125
14,208
472
484
14,219
0
14,219
5,195
36.5
1
9,024
9,024
11.9
4.5
FY20
248,702
24.3
211,029
37,673
15.1
4,561
11,829
227,419
91.4
21,283
8.6
3,744
17,539
691
600
17,448
0
17,448
4,438
25.4
1
13,009
13,009
44.2
5.2
FY21
241,431
-2.9
205,547
35,884
14.9
5,366
13,088
224,000
92.8
17,431
7.2
4,142
13,289
417
1,962
14,835
0
14,835
3,840
25.9
0
10,994
10,994
-15.5
4.6
FY22E
302,801
25.4
257,528
45,273
15.0
6,359
15,746
279,633
92.3
23,168
7.7
4,832
18,337
375
1,992
19,954
0
19,954
5,165
25.9
0
14,788
14,788
34.5
4.9
(INR m)
FY23E
457,499
51.1
387,880
69,619
15.2
8,692
22,875
419,447
91.7
38,052
8.3
6,195
31,857
375
1,701
33,183
0
33,183
8,959
27.0
0
24,223
24,223
63.8
5.3
(INR m)
FY23E
6,478
154,371
160,848
37
3,927
512
165,330
126,981
19,122
107,859
9,602
10,196
7,118
54,727
37,194
838
8,925
7,770
15,362
11,016
3,889
457
39,365
9
165,330
FY15
5,615
6,377
11,992
9,043
305
21,340
18,321
3,041
15,281
981
152
7,134
5,396
71
380
1,287
2,208
1,185
843
179
4,926
0
21,340
FY16
5,615
9,589
15,204
11,923
399
27,527
21,918
983
20,935
817
293
8,970
6,717
84
351
1,818
3,488
1,944
1,487
56
5,482
0
27,527
FY17
6,241
32,177
38,418
14,973
505
53,898
27,764
2,260
25,504
1,529
531
30,629
9,479
210
18,843
2,097
4,295
2,607
1,605
84
26,334
0
53,897
FY18
6,241
40,450
46,691
4,393
452
51,541
37,223
4,006
33,217
1,471
682
20,330
11,634
335
5,602
2,758
4,942
3,173
1,642
127
15,387
1
51,541
FY19
6,241
49,634
55,875
4,298
633
60,811
49,352
6,131
43,221
3,768
165
22,118
16,087
644
2,191
3,197
9,246
4,633
4,474
139
12,872
2
60,811
FY20
6,478
104,320
110,797
37
2,955
474
114,268
65,748
7,050
58,698
7,173
3,644
31,374
26,264
19,474
196
1,079
5,516
6,497
4,335
1,996
167
19,767
3
114,268
FY21
6,478
115,359
121,837
0
3,927
512
126,281
77,401
8,096
69,305
9,602
10,196
11,122
45,144
22,483
436
14,456
7,770
10,280
5,781
4,236
262
34,865
10
126,281
FY22E
6,478
130,148
136,625
37
3,927
512
141,107
98,292
12,927
85,364
9,602
10,196
8,898
46,047
24,695
555
13,028
7,770
10,191
7,314
2,574
303
35,857
9
141,107
4 June 2021
37
 Motilal Oswal Financial Services
Retail
Financials and valuation – Avenue Supermarts
Ratios
Y/E March
Basic (INR)
EPS (diluted from FY17)
Cash EPS (diluted from FY17)
BV/Share (diluted from FY17)
DPS
Payout (%)
Valuation (x)
P/E
Cash P/E
P/BV
EV/Sales
EV/EBITDA
Dividend Yield (%)
FCF per share
Return Ratios (%)
RoE
RoCE
RoIC
Working Capital Ratios
Fixed Asset Turnover (x)
Asset Turnover (x)
Inventory (Days)
Debtor (Days)
Creditor (Days)
Leverage Ratio (x)
Current Ratio
Interest Coverage Ratio
Net Debt/Equity
Consolidated Cash Flow Statement
Y/E March
OP/(Loss) before Tax
Depreciation
Interest and Finance Charges
Direct Taxes Paid
(Inc.)/Dec. in WC
CF from Operations
Others
CF from Operating incl. EO
(Inc.)/Dec. in FA
Free Cash Flow
(Pur.)/Sale of Investments
Others
CF from Investments
Issue of Shares
Inc./(Dec.) in Debt
Interest Paid
Dividend Paid
Others
CF from Fin. Activity
Inc./Dec. in Cash
Opening Balance (without bank bal.)
Closing Balance
Other bank balance
Closing Balance (including bank bal.)
FY15
3.8
5.2
21.4
0.0
0.0
FY16
5.7
7.5
27.1
0.0
0.0
FY17
7.7
9.7
61.6
0.0
0.0
402.8
317.9
50.2
16.2
196.1
0.0
-2.8
17.9
14.2
18.7
4.3
2.2
34
1
9
7.1
7.0
-0.1
FY18
12.9
15.5
74.8
0.0
0.0
239.2
199.8
41.3
12.8
142.5
0.0
-2.9
18.9
15.8
20.4
4.0
2.9
34
1
9
4.1
20.0
0.0
FY19
14.5
17.9
89.5
0.0
0.0
213.7
173.0
34.5
9.7
118.2
0.0
-9.5
17.6
16.8
18.3
4.1
3.3
35
1
10
2.4
30.1
0.0
FY20
20.1
26.8
177.5
0.0
0.0
153.9
115.1
17.4
8.1
94.1
0.0
-6.6
15.6
15.5
19.7
3.8
2.2
34
0
7
4.0
25.4
-0.3
FY21
17.0
24.3
195.2
0.0
0.0
182.1
127.4
15.8
8.2
114.2
0.0
-10.1
9.5
9.4
11.7
3.1
1.9
40
1
10
4.4
31.9
-0.2
FY22E
22.8
31.4
218.9
0.0
0.0
135.4
98.3
14.1
6.6
86.0
0.0
-8.2
11.4
11.3
13.6
3.1
2.1
35
1
10
4.5
48.9
-0.1
FY23E
37.4
48.7
257.7
0.0
0.0
82.6
63.4
12.0
4.4
52.5
0.0
-11.1
16.3
16.0
18.7
3.6
2.8
35
1
10
3.6
85.0
-0.1
(INR m)
FY23E
33,183
6,195
375
-8,959
-7,611
23,182
-1,701
21,481
-28,690
-7,208
1,780
1,701
-25,210
0
0
-375
0
0
-375
-4,103
486
-3,617
12,542
8,925
0.0
-4.1
19.6
14.0
14.3
3.5
3.0
36
0
8
3.2
5.2
0.7
0.0
-3.6
23.6
15.8
16.0
3.9
3.1
34
0
10
2.6
6.2
0.7
FY15
3,226
815
724
-1,000
-1,520
2,245
-25
2,220
-4,770
-2,549
31
0
-4,739
326
2,634
-621
0
5
2,345
-174
546
372
8
380
FY16
4,918
984
913
-1,642
-685
4,489
-154
4,335
-6,350
-2,015
-151
172
-6,329
0
2,898
-934
0
0
1,964
-30
370
340
11
351
FY17
7,600
1,278
1,220
-2,586
-2,697
4,815
-237
4,578
-6,354
-1,775
-229
-18,259
-24,842
18,406
3,050
-1,203
0
0
20,253
-11
340
329
18,514
18,843
FY18
12,036
1,590
595
-4,027
-2,427
7,767
-467
7,300
-9,087
-1,787
-247
13,970
4,635
0
-10,791
-800
0
0
-11,591
345
329
674
4,928
5,602
FY19
14,219
2,125
472
-5,018
-3,507
8,292
-224
8,068
-13,970
-5,902
0
4,386
-9,584
0
2,600
-510
0
0
2,090
574
674
1,249
942
2,191
FY20
17,448
3,744
691
-4,924
-3,762
13,197
-395
12,801
-17,060
-4,259
0
-29,505
-46,566
41,869
-6,615
-682
0
-998
33,574
-190
1,249
1,059
20
1,079
FY21
14,835
4,142
417
-2,616
-1,271
15,506
-1,754
13,751
-20,275
-6,524
7,830
1,345
-11,100
0
-1,359
-436
0
0
-1,795
856
1,059
1,915
12,541
14,456
FY22E
19,954
4,832
375
-5,165
-2,420
17,575
-1,992
15,583
-20,891
-5,308
2,224
1,992
-16,674
0
37
-375
0
0
-338
-1,429
1,915
486
12,542
13,028
4 June 2021
38
 Motilal Oswal Financial Services
THEMATIC/STRATEGY RESEARCH GALLERY
Retail
4 June 2021
39
 Motilal Oswal Financial Services
Retail
NOTES
4 June 2021
40
 Motilal Oswal Financial Services
Retail
Explanation of Investment Rating
Investment Rating
Expected return (over 12-month)
BUY
>=15%
SELL
< - 10%
NEUTRAL
< - 10 % to 15%
UNDER REVIEW
Rating may undergo a change
NOT RATED
We have forward looking estimates for the stock but we refrain from assigning recommendation
*In case the recommendation given by the Research Analyst is inconsistent with the investment rating legend for a continuous period of 30 days, the Research Analyst shall within
following 30 days take appropriate measures to make the recommendation consistent with the investment rating legend.
Disclosures
The following Disclosures are being made in compliance with the SEBI Research Analyst Regulations 2014 (herein after referred to as the Regulations).
Motilal Oswal Financial Services Ltd. (MOFSL) is a SEBI Registered Research Analyst having registration no. INH000000412. MOFSL, the Research Entity (RE) as defined in the
Regulations, is engaged in the business of providing Stock broking services, Investment Advisory Services, Depository participant services & distribution of various financial
products. MOFSL is a subsidiary company of Passionate Investment Management Pvt. Ltd.. (PIMPL). MOFSL is a listed public company, the details in respect of which are
available on www.motilaloswal.com. MOFSL (erstwhile Motilal Oswal Securities Limited - MOSL) is registered with the Securities & Exchange Board of India (SEBI) and is a
registered Trading Member with National Stock Exchange of India Ltd. (NSE) and Bombay Stock Exchange Limited (BSE), Multi Commodity Exchange of India Limited (MCX) and
National Commodity & Derivatives Exchange Limited (NCDEX) for its stock broking activities & is Depository participant with Central Depository Services Limited (CDSL) National
Securities Depository Limited (NSDL),NERL, COMRIS and CCRL and is member of Association of Mutual Funds of India (AMFI) for distribution of financial products and Insurance
Regulatory & Development Authority of India (IRDA) as Corporate Agent for insurance products.
Details of associate entities of Motilal Oswal Financial Services Limited are
available on the website at
http://onlinereports.motilaloswal.com/Dormant/documents/List%20of%20Associate%20companies.pdf
MOFSL and its associate company(ies), their directors and Research Analyst and their relatives may; (a) from time to time, have a long or short position in, act as principal in, and
buy or sell the securities or derivatives thereof of companies mentioned herein. (b) be engaged in any other transaction involving such securities and earn brokerage or other
compensation or act as a market maker in the financial instruments of the company(ies) discussed herein or act as an advisor or lender/borrower to such company(ies) or may have
any other potential conflict of interests with respect to any recommendation and other related information and opinions.; however the same shall have no bearing whatsoever on the
specific recommendations made by the analyst(s), as the recommendations made by the analyst(s) are completely independent of the views of the associates of MOFSL even
though there might exist an inherent conflict of interest in some of the stocks mentioned in the research report
MOFSL and / or its affiliates do and seek to do business including investment banking with companies covered in its research reports. As a result, the recipients of this report
should be aware that MOFSL may have a potential conflict of interest that may affect the objectivity of this report. Compensation of Research Analysts is not based on any specific
merchant banking, investment banking or brokerage service transactions. Details of pending Enquiry Proceedings of Motilal Oswal Financial Services Limited are available on the
website at
https://galaxy.motilaloswal.com/ResearchAnalyst/PublishViewLitigation.aspx
A graph of daily closing prices of securities is available at
www.nseindia.com, www.bseindia.com.
Research Analyst views on Subject Company may vary based on Fundamental
research and Technical Research. Proprietary trading desk of MOFSL or its associates maintains arm’s length distance with Research Team as all the activities are segregated
from MOFSL research activity and therefore it can have an independent view with regards to Subject Company for which Research Team have expressed their views.
Regional Disclosures (outside India)
This report is not directed or intended for distribution to or use by any person or entity resident in a state, country or any jurisdiction, where such distribution, publication, availability
or use would be contrary to law, regulation or which would subject MOFSL & its group companies to registration or licensing requirements within such jurisdictions.
For Hong Kong:
This report is distributed in Hong Kong by Motilal Oswal capital Markets (Hong Kong) Private Limited, a licensed corporation (CE AYY-301) licensed and regulated by the Hong
Kong Securities and Futures Commission (SFC) pursuant to the Securities and Futures Ordinance (Chapter 571 of the Laws of Hong Kong) “SFO”. As per SEBI (Research Analyst
Regulations) 2014 Motilal Oswal Securities (SEBI Reg No. INH000000412) has an agreement with Motilal Oswal capital Markets (Hong Kong) Private Limited for distribution of
research report in Hong Kong. This report is intended for distribution only to “Professional Investors” as defined in Part I of Schedule 1 to SFO. Any investment or investment activity
to which this document relates is only available to professional investor and will be engaged only with professional investors.” Nothing here is an offer or solicitation of these
securities, products and services in any jurisdiction where their offer or sale is not qualified or exempt from registration. The Indian Analyst(s) who compile this report is/are not
located in Hong Kong & are not conducting Research Analysis in Hong Kong.
For U.S.
Motilal Oswal Financial Services Limited (MOFSL) is not a registered broker - dealer under the U.S. Securities Exchange Act of 1934, as amended (the"1934 act") and under
applicable state laws in the United States. In addition MOFSL is not a registered investment adviser under the U.S. Investment Advisers Act of 1940, as amended (the "Advisers
Act" and together with the 1934 Act, the "Acts), and under applicable state laws in the United States. Accordingly, in the absence of specific exemption under the Acts, any
brokerage and investment services provided by MOFSL , including the products and services described herein are not available to or intended for U.S. persons. This report is
intended for distribution only to "Major Institutional Investors" as defined by Rule 15a-6(b)(4) of the Exchange Act and interpretations thereof by SEC (henceforth referred to as
"major institutional investors"). This document must not be acted on or relied on by persons who are not major institutional investors. Any investment or investment activity to which
this document relates is only available to major institutional investors and will be engaged in only with major institutional investors. In reliance on the exemption from registration
provided by Rule 15a-6 of the U.S. Securities Exchange Act of 1934, as amended (the "Exchange Act") and interpretations thereof by the U.S. Securities and Exchange
Commission ("SEC") in order to conduct business with Institutional Investors based in the U.S., MOFSL has entered into a chaperoning agreement with a U.S. registered broker-
dealer, Motilal Oswal Securities International Private Limited. ("MOSIPL"). Any business interaction pursuant to this report will have to be executed within the provisions of this
chaperoning agreement.
The Research Analysts contributing to the report may not be registered /qualified as research analyst with FINRA. Such research analyst may not be associated persons of the U.S.
registered broker-dealer, MOSIPL, and therefore, may not be subject to NASD rule 2711 and NYSE Rule 472 restrictions on communication with a subject company, public
appearances and trading securities held by a research analyst account.
For Singapore
In Singapore, this report is being distributed by Motilal Oswal Capital Markets Singapore Pte Ltd (“MOCMSPL”) (Co.Reg. NO. 201129401Z) which is a holder of a capital markets
services license and an exempt financial adviser in Singapore.As per the approved agreement under Paragraph 9 of Third Schedule of Securities and Futures Act (CAP 289) and
Paragraph 11 of First Schedule of Financial Advisors Act (CAP 110) provided to MOCMSPL by Monetary Authority of Singapore. Persons in Singapore should contact MOCMSPL
in respect of any matter arising from, or in connection with this report/publication/communication. This report is distributed solely to persons who qualify as “Institutional Investors”,
of which some of whom may consist of "accredited" institutional investors as defined in section 4A(1) of the Securities and Futures Act, Chapter 289 of Singapore (“the
SFA”). Accordingly, if a Singapore person is not or ceases to be such an institutional investor, such Singapore Person must immediately discontinue any use of this Report and
inform MOCMSPL.
Specific Disclosures
1 MOFSL, Research Analyst and/or his relatives does not have financial interest in the subject company, as they do not have equity holdings in the subject company.
2 MOFSL, Research Analyst and/or his relatives do not have actual/beneficial ownership of 1% or more securities in the subject company
3 MOFSL, Research Analyst and/or his relatives have not received compensation/other benefits from the subject company in the past 12 months
4 MOFSL, Research Analyst and/or his relatives do not have material conflict of interest in the subject company at the time of publication of research report
5 Research Analyst has not served as director/officer/employee in the subject company
6 MOFSL has not acted as a manager or co-manager of public offering of securities of the subject company in past 12 months
7 MOFSL has not received compensation for investment banking/ merchant banking/brokerage services from the subject company in the past 12 months
8 MOFSL has not received compensation for other than investment banking/merchant banking/brokerage services from the subject company in the past 12 months
9 MOFSL has not received any compensation or other benefits from third party in connection with the research report
10 MOFSL has not engaged in market making activity for the subject company
********************************************************************************************************************************
4 June 2021
41
 Motilal Oswal Financial Services
Retail
The associates of MOFSL may have:
- financial interest in the subject company
- actual/beneficial ownership of 1% or more securities in the subject company
- received compensation/other benefits from the subject company in the past 12 months
- other potential conflict of interests with respect to any recommendation and other related information and opinions.; however the same shall have no bearing whatsoever on the
specific recommendations made by the analyst(s), as the recommendations made by the analyst(s) are completely independent of the views of the associates of MOFSL even
though there might exist an inherent conflict of interest in some of the stocks mentioned in the research report.
- acted as a manager or co-manager of public offering of securities of the subject company in past 12 months
- be engaged in any other transaction involving such securities and earn brokerage or other compensation or act as a market maker in the financial instruments of the
company(ies) discussed herein or act as an advisor or lender/borrower to such company(ies)
- received compensation from the subject company in the past 12 months for investment banking / merchant banking / brokerage services or from other than said services.
The associates of MOFSL has not received any compensation or other benefits from third party in connection with the research report
Above disclosures include beneficial holdings lying in demat account of MOFSL which are opened for proprietary investments only. While calculating beneficial holdings, It does not
consider demat accounts which are opened in name of MOFSL for other purposes (i.e holding client securities, collaterals, error trades etc.). MOFSL also earns DP income from
clients which are not considered in above disclosures.
Analyst Certification
The views expressed in this research report accurately reflect the personal views of the analyst(s) about the subject securities or issues, and no part of the compensation of the
research analyst(s) was, is, or will be directly or indirectly related to the specific recommendations and views expressed by research analyst(s) in this report.
Terms & Conditions:
This report has been prepared by MOFSL and is meant for sole use by the recipient and not for circulation. The report and information contained herein is strictly confidential and
may not be altered in any way, transmitted to, copied or distributed, in part or in whole, to any other person or to the media or reproduced in any form, without prior written consent
of MOFSL. The report is based on the facts, figures and information that are considered true, correct, reliable and accurate. The intent of this report is not recommendatory in
nature. The information is obtained from publicly available media or other sources believed to be reliable. Such information has not been independently verified and no guaranty,
representation of warranty, express or implied, is made as to its accuracy, completeness or correctness. All such information and opinions are subject to change without notice. The
report is prepared solely for informational purpose and does not constitute an offer document or solicitation of offer to buy or sell or subscribe for securities or other financial
instruments for the clients. Though disseminated to all the customers simultaneously, not all customers may receive this report at the same time. MOFSL will not treat recipients as
customers by virtue of their receiving this report.
Disclaimer:
The report and information contained herein is strictly confidential and meant solely for the selected recipient and may not be altered in any way, transmitted to, copied or
distributed, in part or in whole, to any other person or to the media or reproduced in any form, without prior written consent. This report and information herein is solely for
informational purpose and may not be used or considered as an offer document or solicitation of offer to buy or sell or subscribe for securities or other financial instruments. Nothing
in this report constitutes investment, legal, accounting and tax advice or a representation that any investment or strategy is suitable or appropriate to your specific circumstances.
The securities discussed and opinions expressed in this report may not be suitable for all investors, who must make their own investment decisions, based on their own investment
objectives, financial positions and needs of specific recipient. This may not be taken in substitution for the exercise of independent judgment by any recipient. Each recipient of this
document should make such investigations as it deems necessary to arrive at an independent evaluation of an investment in the securities of companies referred to in this
document (including the merits and risks involved), and should consult its own advisors to determine the merits and risks of such an investment. The investment discussed or views
expressed may not be suitable for all investors. Certain transactions -including those involving futures, options, another derivative products as well as non-investment grade
securities - involve substantial risk and are not suitable for all investors. No representation or warranty, express or implied, is made as to the accuracy, completeness or fairness of
the information and opinions contained in this document. The Disclosures of Interest Statement incorporated in this document is provided solely to enhance the transparency and
should not be treated as endorsement of the views expressed in the report. This information is subject to change without any prior notice. The Company reserves the right to make
modifications and alternations to this statement as may be required from time to time without any prior approval. MOFSL, its associates, their directors and the employees may from
time to time, effect or have effected an own account transaction in, or deal as principal or agent in or for the securities mentioned in this document. They may perform or seek to
perform investment banking or other services for, or solicit investment banking or other business from, any company referred to in this report. Each of these entities functions as a
separate, distinct and independent of each other. The recipient should take this into account before interpreting the document. This report has been prepared on the basis of
information that is already available in publicly accessible media or developed through analysis of MOFSL. The views expressed are those of the analyst, and the Company may or
may not subscribe to all the views expressed therein. This document is being supplied to you solely for your information and may not be reproduced, redistributed or passed on,
directly or indirectly, to any other person or published, copied, in whole or in part, for any purpose. This report is not directed or intended for distribution to, or use by, any person or
entity who is a citizen or resident of or located in any locality, state, country or other jurisdiction, where such distribution, publication, availability or use would be contrary to law,
regulation or which would subject MOFSL to any registration or licensing requirement within such jurisdiction. The securities described herein may or may not be eligible for sale in
all jurisdictions or to certain category of investors. Persons in whose possession this document may come are required to inform themselves of and to observe such restriction.
Neither the Firm, not its directors, employees, agents or representatives shall be liable for any damages whether direct or indirect, incidental, special or consequential including lost
revenue or lost profits that may arise from or in connection with the use of the information.
The person accessing this information specifically agrees to exempt MOFSL or any of its
affiliates or employees from, any and all responsibility/liability arising from such misuse and agrees not to hold MOFSL or any of its affiliates or employees responsible for any such
misuse and further agrees to hold MOFSL or any of its affiliates or employees free and harmless from all losses, costs, damages,
expenses that may be suffered by the person
accessing this information due to any errors and delays.
Registered Office Address: Motilal Oswal Tower, Rahimtullah Sayani Road, Opposite Parel ST Depot, Prabhadevi, Mumbai-400025; Tel No.: 022 71934200/ 022-71934263;
Website
www.motilaloswal.com.CIN
no.: L67190MH2005PLC153397.Correspondence Office Address: Palm Spring Centre, 2nd Floor, Palm Court Complex, New Link Road,
Malad(West), Mumbai- 400 064. Tel No: 022 7188 1000.
Registration Nos.: Motilal Oswal Financial Services Limited (MOFSL)*: INZ000158836(BSE/NSE/MCX/NCDEX); CDSL and NSDL: IN-DP-16-2015; Research Analyst:
INH000000412. AMFI: ARN - 146822; Investment Adviser: INA000007100; Insurance Corporate Agent: CA0579;PMS:INP000006712. Motilal Oswal Asset Management Company
Ltd. (MOAMC): PMS (Registration No.: INP000000670); PMS and Mutual Funds are offered through MOAMC which is group company of MOFSL. Motilal Oswal Wealth
Management Ltd. (MOWML): PMS (Registration No.: INP000004409) is offered through MOWML, which is a group company of MOFSL. Motilal Oswal Financial Services Limited is
a distributor of Mutual Funds, PMS, Fixed Deposit, Bond, NCDs,Insurance Products and IPOs.Real Estate is offered through Motilal Oswal Real Estate Investment Advisors II Pvt.
Ltd. which is a group company of MOFSL. Private Equity is offered through Motilal Oswal Private Equity Investment Advisors Pvt. Ltd which is a group company of MOFSL.
Research & Advisory services is backed by proper research. Please read the Risk Disclosure Document prescribed by the Stock Exchanges carefully before investing. There is no
assurance or guarantee of the returns. Investment in securities market is subject to market risk, read all the related documents carefully before investing. Details of Compliance
Officer: Name: Neeraj Agarwal, Email ID: na@motilaloswal.com, Contact No.:022-71881085.
* MOSL has been amalgamated with Motilal Oswal Financial Services Limited (MOFSL) w.e.f August 21, 2018 pursuant to order dated July 30, 2018 issued by Hon'ble National
Company Law Tribunal, Mumbai Bench.
4 June 2021
42